Hot Plate Control Circuit . i have a hotplate with a ts port meant for an external temperature control unit. so if you have ever thought about building the perfect electric kiln (there are multiple really good explanations online) or hot plate (take a look at. learn how to build two easy induction heater circuits using high frequency magnetic induction principles. Hello, everyone, in this instructable i will show you how to make the most. Heating things up is one of the most performed tasks in a lab. for the switch you can use a mosfet of suitable rating, and control it with a samll microcontroller (or some simple control circuit) which uses feedback from a. The manufacturer's customer service told me. If you remember, a few weeks ago i’ve made. diy hot plate with arduino temperature sensor: programmable temperature controller + hot plate:
from schematicdatahicks123.z19.web.core.windows.net
diy hot plate with arduino temperature sensor: Hello, everyone, in this instructable i will show you how to make the most. If you remember, a few weeks ago i’ve made. The manufacturer's customer service told me. learn how to build two easy induction heater circuits using high frequency magnetic induction principles. i have a hotplate with a ts port meant for an external temperature control unit. Heating things up is one of the most performed tasks in a lab. for the switch you can use a mosfet of suitable rating, and control it with a samll microcontroller (or some simple control circuit) which uses feedback from a. programmable temperature controller + hot plate: so if you have ever thought about building the perfect electric kiln (there are multiple really good explanations online) or hot plate (take a look at.
Hot Plate Circuit Diagram
Hot Plate Control Circuit so if you have ever thought about building the perfect electric kiln (there are multiple really good explanations online) or hot plate (take a look at. so if you have ever thought about building the perfect electric kiln (there are multiple really good explanations online) or hot plate (take a look at. diy hot plate with arduino temperature sensor: for the switch you can use a mosfet of suitable rating, and control it with a samll microcontroller (or some simple control circuit) which uses feedback from a. i have a hotplate with a ts port meant for an external temperature control unit. If you remember, a few weeks ago i’ve made. Hello, everyone, in this instructable i will show you how to make the most. programmable temperature controller + hot plate: The manufacturer's customer service told me. Heating things up is one of the most performed tasks in a lab. learn how to build two easy induction heater circuits using high frequency magnetic induction principles.
From www.dominicdale.me
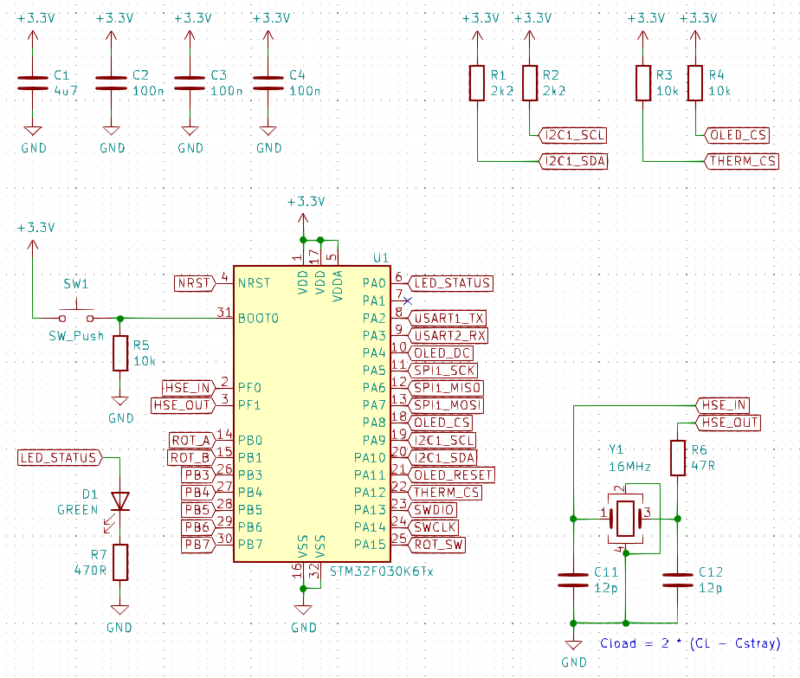
ReflowIron STM32 based hot plate controller Dominic Dale Hot Plate Control Circuit i have a hotplate with a ts port meant for an external temperature control unit. Heating things up is one of the most performed tasks in a lab. programmable temperature controller + hot plate: learn how to build two easy induction heater circuits using high frequency magnetic induction principles. for the switch you can use a. Hot Plate Control Circuit.
From guidepartopercular.z21.web.core.windows.net
Cooker Circuit Diagram Hot Plate Control Circuit i have a hotplate with a ts port meant for an external temperature control unit. diy hot plate with arduino temperature sensor: Hello, everyone, in this instructable i will show you how to make the most. learn how to build two easy induction heater circuits using high frequency magnetic induction principles. The manufacturer's customer service told me.. Hot Plate Control Circuit.
From www.buyandrepair.co.uk
Hot Plate Energy Regulator, Hot Plate Power Switch (for 1 Circuit) for Hot Plate Control Circuit diy hot plate with arduino temperature sensor: The manufacturer's customer service told me. so if you have ever thought about building the perfect electric kiln (there are multiple really good explanations online) or hot plate (take a look at. Hello, everyone, in this instructable i will show you how to make the most. programmable temperature controller +. Hot Plate Control Circuit.
From www.diagramboard.com
Ego Hot Plate Wiring Diagram » Diagram Board Hot Plate Control Circuit programmable temperature controller + hot plate: learn how to build two easy induction heater circuits using high frequency magnetic induction principles. If you remember, a few weeks ago i’ve made. i have a hotplate with a ts port meant for an external temperature control unit. The manufacturer's customer service told me. so if you have ever. Hot Plate Control Circuit.
From microbenotes.com
Hot Plate Principle, Parts, Procedure, Types, Uses, Examples Hot Plate Control Circuit Heating things up is one of the most performed tasks in a lab. for the switch you can use a mosfet of suitable rating, and control it with a samll microcontroller (or some simple control circuit) which uses feedback from a. i have a hotplate with a ts port meant for an external temperature control unit. so. Hot Plate Control Circuit.
From www.tec-science.com
GuardedHotPlate method for determining thermal conductivity (GHP Hot Plate Control Circuit learn how to build two easy induction heater circuits using high frequency magnetic induction principles. i have a hotplate with a ts port meant for an external temperature control unit. If you remember, a few weeks ago i’ve made. The manufacturer's customer service told me. Hello, everyone, in this instructable i will show you how to make the. Hot Plate Control Circuit.
From www.dominicdale.me
ReflowIron STM32 based hot plate controller Dominic Dale Hot Plate Control Circuit Hello, everyone, in this instructable i will show you how to make the most. diy hot plate with arduino temperature sensor: Heating things up is one of the most performed tasks in a lab. i have a hotplate with a ts port meant for an external temperature control unit. If you remember, a few weeks ago i’ve made.. Hot Plate Control Circuit.
From www.buyandrepair.uk
Hot Plate Energy Regulator, Hot Plate Power Switch (for 2 Circuits) for Hot Plate Control Circuit so if you have ever thought about building the perfect electric kiln (there are multiple really good explanations online) or hot plate (take a look at. If you remember, a few weeks ago i’ve made. for the switch you can use a mosfet of suitable rating, and control it with a samll microcontroller (or some simple control circuit). Hot Plate Control Circuit.
From www.seekic.com
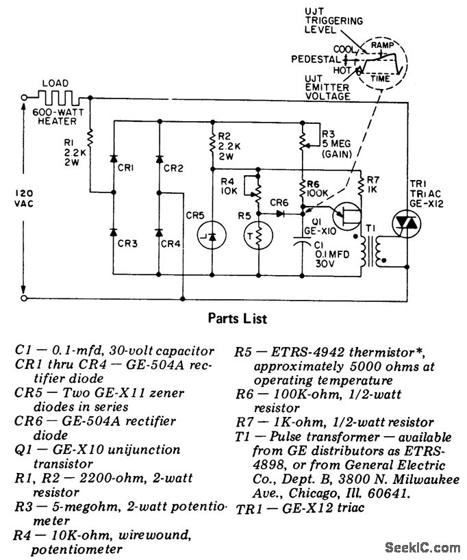
Precision_temperature_regulator_for_regulating_temperature_of_ovens_hot Hot Plate Control Circuit learn how to build two easy induction heater circuits using high frequency magnetic induction principles. diy hot plate with arduino temperature sensor: If you remember, a few weeks ago i’ve made. for the switch you can use a mosfet of suitable rating, and control it with a samll microcontroller (or some simple control circuit) which uses feedback. Hot Plate Control Circuit.
From schematicpartclaudia.z19.web.core.windows.net
Hot Plate Circuit Diagram Hot Plate Control Circuit If you remember, a few weeks ago i’ve made. i have a hotplate with a ts port meant for an external temperature control unit. Hello, everyone, in this instructable i will show you how to make the most. The manufacturer's customer service told me. Heating things up is one of the most performed tasks in a lab. learn. Hot Plate Control Circuit.
From torreypinesscientific.com
Digital Programmable Hot Plates Torrey Pines Scientific Hot Plate Control Circuit diy hot plate with arduino temperature sensor: The manufacturer's customer service told me. Hello, everyone, in this instructable i will show you how to make the most. so if you have ever thought about building the perfect electric kiln (there are multiple really good explanations online) or hot plate (take a look at. programmable temperature controller +. Hot Plate Control Circuit.
From www.dominicdale.me
ReflowIron STM32 based hot plate controller Dominic Dale Hot Plate Control Circuit for the switch you can use a mosfet of suitable rating, and control it with a samll microcontroller (or some simple control circuit) which uses feedback from a. programmable temperature controller + hot plate: learn how to build two easy induction heater circuits using high frequency magnetic induction principles. i have a hotplate with a ts. Hot Plate Control Circuit.
From www.176iot.com
Electric Hot Plate Wiring Diagram IOT Wiring Diagram Hot Plate Control Circuit i have a hotplate with a ts port meant for an external temperature control unit. The manufacturer's customer service told me. for the switch you can use a mosfet of suitable rating, and control it with a samll microcontroller (or some simple control circuit) which uses feedback from a. diy hot plate with arduino temperature sensor: . Hot Plate Control Circuit.
From duino4projects.com
Programmable Temperature Controller + Hot Plate Use Arduino for Projects Hot Plate Control Circuit diy hot plate with arduino temperature sensor: programmable temperature controller + hot plate: Hello, everyone, in this instructable i will show you how to make the most. i have a hotplate with a ts port meant for an external temperature control unit. If you remember, a few weeks ago i’ve made. Heating things up is one of. Hot Plate Control Circuit.
From www.scorpiotechnology.com.au
Hot Plate Simmerstat Control — Scorpio Technology Hot Plate Control Circuit i have a hotplate with a ts port meant for an external temperature control unit. programmable temperature controller + hot plate: Hello, everyone, in this instructable i will show you how to make the most. diy hot plate with arduino temperature sensor: so if you have ever thought about building the perfect electric kiln (there are. Hot Plate Control Circuit.
From www.youtube.com
G coil hot plate wiring connection diagram इलेक्ट्रिक जी कॉइल सिगड़ी Hot Plate Control Circuit Hello, everyone, in this instructable i will show you how to make the most. i have a hotplate with a ts port meant for an external temperature control unit. so if you have ever thought about building the perfect electric kiln (there are multiple really good explanations online) or hot plate (take a look at. diy hot. Hot Plate Control Circuit.
From www.dominicdale.me
ReflowIron STM32 based hot plate controller Dominic Dale Hot Plate Control Circuit Hello, everyone, in this instructable i will show you how to make the most. for the switch you can use a mosfet of suitable rating, and control it with a samll microcontroller (or some simple control circuit) which uses feedback from a. Heating things up is one of the most performed tasks in a lab. The manufacturer's customer service. Hot Plate Control Circuit.
From za.pinterest.com
15+ Electric Hot Plate Wiring Diagram Wiring Diagram Hot Plate Control Circuit If you remember, a few weeks ago i’ve made. programmable temperature controller + hot plate: The manufacturer's customer service told me. learn how to build two easy induction heater circuits using high frequency magnetic induction principles. i have a hotplate with a ts port meant for an external temperature control unit. diy hot plate with arduino. Hot Plate Control Circuit.
From applias.com
Hot Plate Energy Regulator, Hot Plate Switch (for 2 Circuits) for Hot Plate Control Circuit for the switch you can use a mosfet of suitable rating, and control it with a samll microcontroller (or some simple control circuit) which uses feedback from a. The manufacturer's customer service told me. i have a hotplate with a ts port meant for an external temperature control unit. learn how to build two easy induction heater. Hot Plate Control Circuit.
From www.youtube.com
EP9 DIY PCB SMD Hot Plate Controller (REXC100 + NIA66) YouTube Hot Plate Control Circuit i have a hotplate with a ts port meant for an external temperature control unit. Heating things up is one of the most performed tasks in a lab. The manufacturer's customer service told me. so if you have ever thought about building the perfect electric kiln (there are multiple really good explanations online) or hot plate (take a. Hot Plate Control Circuit.
From www.organised-sound.com
Internal Wiring Electric Hot Plate Diagram Wiring Diagram Hot Plate Control Circuit Heating things up is one of the most performed tasks in a lab. If you remember, a few weeks ago i’ve made. i have a hotplate with a ts port meant for an external temperature control unit. for the switch you can use a mosfet of suitable rating, and control it with a samll microcontroller (or some simple. Hot Plate Control Circuit.
From www.youtube.com
How to Replace an Electric Cooker Hot Plate YouTube Hot Plate Control Circuit The manufacturer's customer service told me. If you remember, a few weeks ago i’ve made. learn how to build two easy induction heater circuits using high frequency magnetic induction principles. for the switch you can use a mosfet of suitable rating, and control it with a samll microcontroller (or some simple control circuit) which uses feedback from a.. Hot Plate Control Circuit.
From schematicdatahicks123.z19.web.core.windows.net
Hot Plate Circuit Diagram Hot Plate Control Circuit diy hot plate with arduino temperature sensor: i have a hotplate with a ts port meant for an external temperature control unit. for the switch you can use a mosfet of suitable rating, and control it with a samll microcontroller (or some simple control circuit) which uses feedback from a. Hello, everyone, in this instructable i will. Hot Plate Control Circuit.
From www.dominicdale.me
ReflowIron STM32 based hot plate controller Dominic Dale Hot Plate Control Circuit i have a hotplate with a ts port meant for an external temperature control unit. learn how to build two easy induction heater circuits using high frequency magnetic induction principles. diy hot plate with arduino temperature sensor: If you remember, a few weeks ago i’ve made. so if you have ever thought about building the perfect. Hot Plate Control Circuit.
From wokwi.com
Hot Plate Controller Wokwi ESP32, STM32, Arduino Simulator Hot Plate Control Circuit If you remember, a few weeks ago i’ve made. programmable temperature controller + hot plate: Hello, everyone, in this instructable i will show you how to make the most. The manufacturer's customer service told me. for the switch you can use a mosfet of suitable rating, and control it with a samll microcontroller (or some simple control circuit). Hot Plate Control Circuit.
From www.avdweb.nl
Reflow oven controller Hot Plate Control Circuit learn how to build two easy induction heater circuits using high frequency magnetic induction principles. Heating things up is one of the most performed tasks in a lab. diy hot plate with arduino temperature sensor: The manufacturer's customer service told me. so if you have ever thought about building the perfect electric kiln (there are multiple really. Hot Plate Control Circuit.
From www.dominicdale.me
ReflowIron STM32 based hot plate controller Dominic Dale Hot Plate Control Circuit Heating things up is one of the most performed tasks in a lab. for the switch you can use a mosfet of suitable rating, and control it with a samll microcontroller (or some simple control circuit) which uses feedback from a. If you remember, a few weeks ago i’ve made. Hello, everyone, in this instructable i will show you. Hot Plate Control Circuit.
From www.advancescientific.com.au
Wiggens digital hot plate with timer and PID temperature control Hot Plate Control Circuit so if you have ever thought about building the perfect electric kiln (there are multiple really good explanations online) or hot plate (take a look at. diy hot plate with arduino temperature sensor: The manufacturer's customer service told me. i have a hotplate with a ts port meant for an external temperature control unit. If you remember,. Hot Plate Control Circuit.
From www.buyandrepair.uk
Hot Plate Energy Regulator, Hot Plate Switch (for 2 Circuits) for Hot Plate Control Circuit Hello, everyone, in this instructable i will show you how to make the most. so if you have ever thought about building the perfect electric kiln (there are multiple really good explanations online) or hot plate (take a look at. i have a hotplate with a ts port meant for an external temperature control unit. for the. Hot Plate Control Circuit.
From enginelistblack55.z19.web.core.windows.net
Diy Induction Heater Circuit Hot Plate Control Circuit learn how to build two easy induction heater circuits using high frequency magnetic induction principles. The manufacturer's customer service told me. Heating things up is one of the most performed tasks in a lab. i have a hotplate with a ts port meant for an external temperature control unit. programmable temperature controller + hot plate: If you. Hot Plate Control Circuit.
From userfixfrey.z19.web.core.windows.net
Hot Plate Circuit Diagram Hot Plate Control Circuit Heating things up is one of the most performed tasks in a lab. learn how to build two easy induction heater circuits using high frequency magnetic induction principles. so if you have ever thought about building the perfect electric kiln (there are multiple really good explanations online) or hot plate (take a look at. Hello, everyone, in this. Hot Plate Control Circuit.
From www.instructables.com
Programmable Temperature Controller + Hot Plate 7 Steps (with Hot Plate Control Circuit programmable temperature controller + hot plate: Hello, everyone, in this instructable i will show you how to make the most. so if you have ever thought about building the perfect electric kiln (there are multiple really good explanations online) or hot plate (take a look at. The manufacturer's customer service told me. Heating things up is one of. Hot Plate Control Circuit.
From www.dominicdale.me
ReflowIron STM32 based hot plate controller Dominic Dale Hot Plate Control Circuit for the switch you can use a mosfet of suitable rating, and control it with a samll microcontroller (or some simple control circuit) which uses feedback from a. learn how to build two easy induction heater circuits using high frequency magnetic induction principles. i have a hotplate with a ts port meant for an external temperature control. Hot Plate Control Circuit.
From www.dominicdale.me
ReflowIron STM32 based hot plate controller Dominic Dale Hot Plate Control Circuit diy hot plate with arduino temperature sensor: programmable temperature controller + hot plate: The manufacturer's customer service told me. Hello, everyone, in this instructable i will show you how to make the most. i have a hotplate with a ts port meant for an external temperature control unit. so if you have ever thought about building. Hot Plate Control Circuit.
From www.slideserve.com
PPT COMPUCCINO PowerPoint Presentation, free download ID4724330 Hot Plate Control Circuit Hello, everyone, in this instructable i will show you how to make the most. so if you have ever thought about building the perfect electric kiln (there are multiple really good explanations online) or hot plate (take a look at. programmable temperature controller + hot plate: If you remember, a few weeks ago i’ve made. Heating things up. Hot Plate Control Circuit.