Blender Apply Force To Rigid Body . On the sphere that you want to have the delayed reaction to the force field, keyframe the dynamic checkbox in your rigid body setting (underneath mass) from unchecked when you. Toggle navigation of rigid body constraints. To create rigid bodies, either click on the rigid body button in the physics tab of the properties or use add active / add passive in the object ‣. Forces are a very powerful part of blender, and should have a place within your simulation workflow. In blender 2.76, this can be accomplished using soft bodies instead of rigid bodies. You can also enable 'max distance' in the falloff settings. How to create this scene in blender 2.76. For rigid body, visit the scene properties, rigid body world, and select the collection that contains your force field. Start with a new scene. You are not using the most up to date version of the documentation. This will emit a force from every vertex instead of just the objects center. Add a plane, scale it.
from www.youtube.com
Start with a new scene. In blender 2.76, this can be accomplished using soft bodies instead of rigid bodies. This will emit a force from every vertex instead of just the objects center. Forces are a very powerful part of blender, and should have a place within your simulation workflow. Add a plane, scale it. For rigid body, visit the scene properties, rigid body world, and select the collection that contains your force field. How to create this scene in blender 2.76. To create rigid bodies, either click on the rigid body button in the physics tab of the properties or use add active / add passive in the object ‣. On the sphere that you want to have the delayed reaction to the force field, keyframe the dynamic checkbox in your rigid body setting (underneath mass) from unchecked when you. Toggle navigation of rigid body constraints.
Blender 2.66 Overview 02 Rigid Body Physics Simulations YouTube
Blender Apply Force To Rigid Body On the sphere that you want to have the delayed reaction to the force field, keyframe the dynamic checkbox in your rigid body setting (underneath mass) from unchecked when you. Forces are a very powerful part of blender, and should have a place within your simulation workflow. Start with a new scene. This will emit a force from every vertex instead of just the objects center. Add a plane, scale it. To create rigid bodies, either click on the rigid body button in the physics tab of the properties or use add active / add passive in the object ‣. Toggle navigation of rigid body constraints. In blender 2.76, this can be accomplished using soft bodies instead of rigid bodies. For rigid body, visit the scene properties, rigid body world, and select the collection that contains your force field. How to create this scene in blender 2.76. On the sphere that you want to have the delayed reaction to the force field, keyframe the dynamic checkbox in your rigid body setting (underneath mass) from unchecked when you. You can also enable 'max distance' in the falloff settings. You are not using the most up to date version of the documentation.
From www.youtube.com
Blender Rigid Body Physics Simulation Tutorial YouTube Blender Apply Force To Rigid Body Forces are a very powerful part of blender, and should have a place within your simulation workflow. Add a plane, scale it. This will emit a force from every vertex instead of just the objects center. For rigid body, visit the scene properties, rigid body world, and select the collection that contains your force field. How to create this scene. Blender Apply Force To Rigid Body.
From www.youtube.com
Rigid Body Constraints In Blender Easy & StepbyStep Explanation Blender Apply Force To Rigid Body How to create this scene in blender 2.76. For rigid body, visit the scene properties, rigid body world, and select the collection that contains your force field. Toggle navigation of rigid body constraints. In blender 2.76, this can be accomplished using soft bodies instead of rigid bodies. To create rigid bodies, either click on the rigid body button in the. Blender Apply Force To Rigid Body.
From www.youtube.com
Learn Rigid Body Physics in Blender All Settings Explained With Blender Apply Force To Rigid Body Forces are a very powerful part of blender, and should have a place within your simulation workflow. You can also enable 'max distance' in the falloff settings. To create rigid bodies, either click on the rigid body button in the physics tab of the properties or use add active / add passive in the object ‣. For rigid body, visit. Blender Apply Force To Rigid Body.
From www.youtube.com
Blender Tutorial Quick Rigid Body Fun YouTube Blender Apply Force To Rigid Body In blender 2.76, this can be accomplished using soft bodies instead of rigid bodies. Start with a new scene. You can also enable 'max distance' in the falloff settings. To create rigid bodies, either click on the rigid body button in the physics tab of the properties or use add active / add passive in the object ‣. Toggle navigation. Blender Apply Force To Rigid Body.
From www.youtube.com
How to Learn Blender Part 16 Make a Conveyor Belt with Rigid Bodies Blender Apply Force To Rigid Body You are not using the most up to date version of the documentation. For rigid body, visit the scene properties, rigid body world, and select the collection that contains your force field. Toggle navigation of rigid body constraints. You can also enable 'max distance' in the falloff settings. In blender 2.76, this can be accomplished using soft bodies instead of. Blender Apply Force To Rigid Body.
From www.youtube.com
Rigid Body Physics Quick Tip in Blender YouTube Blender Apply Force To Rigid Body On the sphere that you want to have the delayed reaction to the force field, keyframe the dynamic checkbox in your rigid body setting (underneath mass) from unchecked when you. You are not using the most up to date version of the documentation. To create rigid bodies, either click on the rigid body button in the physics tab of the. Blender Apply Force To Rigid Body.
From learningblender3dsoftware.blogspot.com
Revisiting Rigid Body Dynamics Blender Apply Force To Rigid Body To create rigid bodies, either click on the rigid body button in the physics tab of the properties or use add active / add passive in the object ‣. On the sphere that you want to have the delayed reaction to the force field, keyframe the dynamic checkbox in your rigid body setting (underneath mass) from unchecked when you. Forces. Blender Apply Force To Rigid Body.
From www.blendernation.com
Rigid Body Physics for Beginners (Blender Tutorial) BlenderNation Blender Apply Force To Rigid Body You can also enable 'max distance' in the falloff settings. In blender 2.76, this can be accomplished using soft bodies instead of rigid bodies. Start with a new scene. For rigid body, visit the scene properties, rigid body world, and select the collection that contains your force field. How to create this scene in blender 2.76. Toggle navigation of rigid. Blender Apply Force To Rigid Body.
From blender.stackexchange.com
physics How to have rigidbodies and charge fields interact Blender Apply Force To Rigid Body For rigid body, visit the scene properties, rigid body world, and select the collection that contains your force field. To create rigid bodies, either click on the rigid body button in the physics tab of the properties or use add active / add passive in the object ‣. Forces are a very powerful part of blender, and should have a. Blender Apply Force To Rigid Body.
From www.youtube.com
Blender Physics 101 Understanding All Rigidbody Constraints! YouTube Blender Apply Force To Rigid Body This will emit a force from every vertex instead of just the objects center. To create rigid bodies, either click on the rigid body button in the physics tab of the properties or use add active / add passive in the object ‣. Toggle navigation of rigid body constraints. Start with a new scene. How to create this scene in. Blender Apply Force To Rigid Body.
From rebusfarm.cn
Polyfjord How to play with rigid bodies in Blender Blender Apply Force To Rigid Body Toggle navigation of rigid body constraints. You are not using the most up to date version of the documentation. You can also enable 'max distance' in the falloff settings. In blender 2.76, this can be accomplished using soft bodies instead of rigid bodies. Add a plane, scale it. Start with a new scene. Forces are a very powerful part of. Blender Apply Force To Rigid Body.
From www.youtube.com
Rigid Body Physics In Blender YouTube Blender Apply Force To Rigid Body How to create this scene in blender 2.76. To create rigid bodies, either click on the rigid body button in the physics tab of the properties or use add active / add passive in the object ‣. Forces are a very powerful part of blender, and should have a place within your simulation workflow. You can also enable 'max distance'. Blender Apply Force To Rigid Body.
From blenderartists.org
Blender Rigid Body Simulation Basics Getting Started Tutorial Blender Apply Force To Rigid Body On the sphere that you want to have the delayed reaction to the force field, keyframe the dynamic checkbox in your rigid body setting (underneath mass) from unchecked when you. Start with a new scene. To create rigid bodies, either click on the rigid body button in the physics tab of the properties or use add active / add passive. Blender Apply Force To Rigid Body.
From www.reddit.com
Make a Specific Rigid Body Affected by Force Field r/blender Blender Apply Force To Rigid Body Forces are a very powerful part of blender, and should have a place within your simulation workflow. In blender 2.76, this can be accomplished using soft bodies instead of rigid bodies. This will emit a force from every vertex instead of just the objects center. To create rigid bodies, either click on the rigid body button in the physics tab. Blender Apply Force To Rigid Body.
From www.lynda.com
Creating Rigid Body Simulations in Blender Blender Apply Force To Rigid Body Start with a new scene. You can also enable 'max distance' in the falloff settings. In blender 2.76, this can be accomplished using soft bodies instead of rigid bodies. On the sphere that you want to have the delayed reaction to the force field, keyframe the dynamic checkbox in your rigid body setting (underneath mass) from unchecked when you. This. Blender Apply Force To Rigid Body.
From www.youtube.com
Blender how to setup basic rigid body world YouTube Blender Apply Force To Rigid Body You are not using the most up to date version of the documentation. You can also enable 'max distance' in the falloff settings. Start with a new scene. Toggle navigation of rigid body constraints. How to create this scene in blender 2.76. For rigid body, visit the scene properties, rigid body world, and select the collection that contains your force. Blender Apply Force To Rigid Body.
From www.youtube.com
How to apply rigidbody to multiple object in Blender YouTube Blender Apply Force To Rigid Body Start with a new scene. This will emit a force from every vertex instead of just the objects center. How to create this scene in blender 2.76. Toggle navigation of rigid body constraints. For rigid body, visit the scene properties, rigid body world, and select the collection that contains your force field. In blender 2.76, this can be accomplished using. Blender Apply Force To Rigid Body.
From www.youtube.com
blender rigid body physics issue YouTube Blender Apply Force To Rigid Body In blender 2.76, this can be accomplished using soft bodies instead of rigid bodies. Add a plane, scale it. For rigid body, visit the scene properties, rigid body world, and select the collection that contains your force field. This will emit a force from every vertex instead of just the objects center. Toggle navigation of rigid body constraints. You can. Blender Apply Force To Rigid Body.
From www.youtube.com
Fixed ConstraintBlender Rigid Body YouTube Blender Apply Force To Rigid Body Start with a new scene. How to create this scene in blender 2.76. To create rigid bodies, either click on the rigid body button in the physics tab of the properties or use add active / add passive in the object ‣. Forces are a very powerful part of blender, and should have a place within your simulation workflow. You. Blender Apply Force To Rigid Body.
From github.com
GitHub Pauan/blenderrigidbodybones Blender Addon which adds rigid Blender Apply Force To Rigid Body In blender 2.76, this can be accomplished using soft bodies instead of rigid bodies. Start with a new scene. How to create this scene in blender 2.76. This will emit a force from every vertex instead of just the objects center. You can also enable 'max distance' in the falloff settings. On the sphere that you want to have the. Blender Apply Force To Rigid Body.
From www.youtube.com
Blender Tutorial Rigid Body Collision Challenges YouTube Blender Apply Force To Rigid Body Start with a new scene. You are not using the most up to date version of the documentation. For rigid body, visit the scene properties, rigid body world, and select the collection that contains your force field. Add a plane, scale it. In blender 2.76, this can be accomplished using soft bodies instead of rigid bodies. How to create this. Blender Apply Force To Rigid Body.
From blender.stackexchange.com
Force fields affecting selected rigid body objects Blender Stack Exchange Blender Apply Force To Rigid Body In blender 2.76, this can be accomplished using soft bodies instead of rigid bodies. On the sphere that you want to have the delayed reaction to the force field, keyframe the dynamic checkbox in your rigid body setting (underneath mass) from unchecked when you. You are not using the most up to date version of the documentation. To create rigid. Blender Apply Force To Rigid Body.
From bazaar.blendernation.com
The Power Of Rigid Body in Blender! BlenderNation Bazaar Blender Apply Force To Rigid Body Toggle navigation of rigid body constraints. You can also enable 'max distance' in the falloff settings. You are not using the most up to date version of the documentation. Forces are a very powerful part of blender, and should have a place within your simulation workflow. Add a plane, scale it. On the sphere that you want to have the. Blender Apply Force To Rigid Body.
From www.youtube.com
How to Create Easy Rigid Body Physics Animations in Blender 2.8 Blender Apply Force To Rigid Body For rigid body, visit the scene properties, rigid body world, and select the collection that contains your force field. Start with a new scene. How to create this scene in blender 2.76. Add a plane, scale it. This will emit a force from every vertex instead of just the objects center. In blender 2.76, this can be accomplished using soft. Blender Apply Force To Rigid Body.
From awesomeopensource.com
Blender Rigid Body Bones Blender Apply Force To Rigid Body Forces are a very powerful part of blender, and should have a place within your simulation workflow. To create rigid bodies, either click on the rigid body button in the physics tab of the properties or use add active / add passive in the object ‣. You can also enable 'max distance' in the falloff settings. In blender 2.76, this. Blender Apply Force To Rigid Body.
From artisticrender.com
Blender rigid body simulation guide Blender Apply Force To Rigid Body You are not using the most up to date version of the documentation. This will emit a force from every vertex instead of just the objects center. Forces are a very powerful part of blender, and should have a place within your simulation workflow. To create rigid bodies, either click on the rigid body button in the physics tab of. Blender Apply Force To Rigid Body.
From www.youtube.com
Blender, How to apply rigidbody transformation YouTube Blender Apply Force To Rigid Body On the sphere that you want to have the delayed reaction to the force field, keyframe the dynamic checkbox in your rigid body setting (underneath mass) from unchecked when you. To create rigid bodies, either click on the rigid body button in the physics tab of the properties or use add active / add passive in the object ‣. For. Blender Apply Force To Rigid Body.
From www.youtube.com
How to use rigid body physics in Blender [2.82a] YouTube Blender Apply Force To Rigid Body You are not using the most up to date version of the documentation. In blender 2.76, this can be accomplished using soft bodies instead of rigid bodies. To create rigid bodies, either click on the rigid body button in the physics tab of the properties or use add active / add passive in the object ‣. Add a plane, scale. Blender Apply Force To Rigid Body.
From artisticrender.com
Blender rigid body simulation guide Blender Apply Force To Rigid Body How to create this scene in blender 2.76. Forces are a very powerful part of blender, and should have a place within your simulation workflow. This will emit a force from every vertex instead of just the objects center. You can also enable 'max distance' in the falloff settings. In blender 2.76, this can be accomplished using soft bodies instead. Blender Apply Force To Rigid Body.
From www.youtube.com
Blender 2.66 Overview 02 Rigid Body Physics Simulations YouTube Blender Apply Force To Rigid Body For rigid body, visit the scene properties, rigid body world, and select the collection that contains your force field. Forces are a very powerful part of blender, and should have a place within your simulation workflow. Add a plane, scale it. You can also enable 'max distance' in the falloff settings. In blender 2.76, this can be accomplished using soft. Blender Apply Force To Rigid Body.
From blender.stackexchange.com
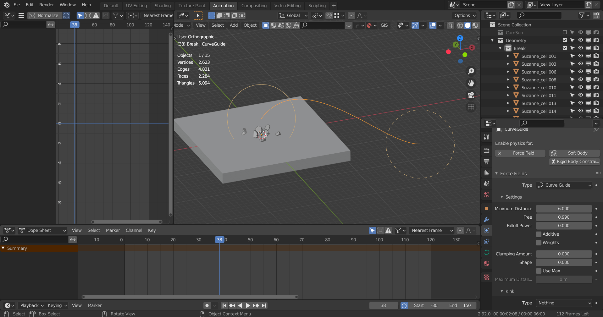
How do I make rigid bodies use a curve guide force? Blender Stack Blender Apply Force To Rigid Body For rigid body, visit the scene properties, rigid body world, and select the collection that contains your force field. You are not using the most up to date version of the documentation. Add a plane, scale it. You can also enable 'max distance' in the falloff settings. To create rigid bodies, either click on the rigid body button in the. Blender Apply Force To Rigid Body.
From blender.stackexchange.com
physics How to apply a force via python to a rigid body wheel Blender Apply Force To Rigid Body How to create this scene in blender 2.76. To create rigid bodies, either click on the rigid body button in the physics tab of the properties or use add active / add passive in the object ‣. You can also enable 'max distance' in the falloff settings. Toggle navigation of rigid body constraints. Add a plane, scale it. For rigid. Blender Apply Force To Rigid Body.
From github.com
GitHub Pauan/blenderrigidbodybones Blender Addon which adds rigid Blender Apply Force To Rigid Body In blender 2.76, this can be accomplished using soft bodies instead of rigid bodies. Start with a new scene. Toggle navigation of rigid body constraints. Forces are a very powerful part of blender, and should have a place within your simulation workflow. For rigid body, visit the scene properties, rigid body world, and select the collection that contains your force. Blender Apply Force To Rigid Body.
From www.youtube.com
Creating a Rigid Body Simulation in Blender YouTube Blender Apply Force To Rigid Body Add a plane, scale it. To create rigid bodies, either click on the rigid body button in the physics tab of the properties or use add active / add passive in the object ‣. How to create this scene in blender 2.76. This will emit a force from every vertex instead of just the objects center. Forces are a very. Blender Apply Force To Rigid Body.
From artisticrender.com
Blender rigid body simulation guide Blender Apply Force To Rigid Body On the sphere that you want to have the delayed reaction to the force field, keyframe the dynamic checkbox in your rigid body setting (underneath mass) from unchecked when you. Forces are a very powerful part of blender, and should have a place within your simulation workflow. Add a plane, scale it. You can also enable 'max distance' in the. Blender Apply Force To Rigid Body.