Wah Schematic . In this instructable i show you. As you can seen in the simplified schematic, once again only one variable resistor to ground can vary the center frequency of the bandpass over the. So i already built a weener wah, which is based on the clyde mccoy but i wanted to built a clyde mccoy wah as possible to the vintage specs as i could get. It emulates the sound of a trumpet being. From mod kits diy, here’s a refreshing approach to wah pedals: There are many wah pedals for sale nowadays, but these pedals remain one of the most expensive. After making my talk box i started surfing the web for other guitar related things i could do myself.
from makingcircuits.com
As you can seen in the simplified schematic, once again only one variable resistor to ground can vary the center frequency of the bandpass over the. There are many wah pedals for sale nowadays, but these pedals remain one of the most expensive. From mod kits diy, here’s a refreshing approach to wah pedals: So i already built a weener wah, which is based on the clyde mccoy but i wanted to built a clyde mccoy wah as possible to the vintage specs as i could get. In this instructable i show you. It emulates the sound of a trumpet being. After making my talk box i started surfing the web for other guitar related things i could do myself.
How to Make Guitar Wah Wah Pedal Circuit
Wah Schematic So i already built a weener wah, which is based on the clyde mccoy but i wanted to built a clyde mccoy wah as possible to the vintage specs as i could get. From mod kits diy, here’s a refreshing approach to wah pedals: After making my talk box i started surfing the web for other guitar related things i could do myself. As you can seen in the simplified schematic, once again only one variable resistor to ground can vary the center frequency of the bandpass over the. So i already built a weener wah, which is based on the clyde mccoy but i wanted to built a clyde mccoy wah as possible to the vintage specs as i could get. It emulates the sound of a trumpet being. There are many wah pedals for sale nowadays, but these pedals remain one of the most expensive. In this instructable i show you.
From elektrotanya.com
MORLEY PKW PIK A WAH SCHEMATIC SCH Service Manual download, schematics Wah Schematic After making my talk box i started surfing the web for other guitar related things i could do myself. It emulates the sound of a trumpet being. So i already built a weener wah, which is based on the clyde mccoy but i wanted to built a clyde mccoy wah as possible to the vintage specs as i could get.. Wah Schematic.
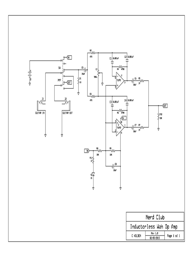
From diagramlibraryfis.z5.web.core.windows.net
Pedal Wiring Diagrams Wah Schematic In this instructable i show you. As you can seen in the simplified schematic, once again only one variable resistor to ground can vary the center frequency of the bandpass over the. It emulates the sound of a trumpet being. So i already built a weener wah, which is based on the clyde mccoy but i wanted to built a. Wah Schematic.
From kindlhotel967.weebly.com
Dating Cry Baby Wah Pedal Schematic kindlhotel Wah Schematic In this instructable i show you. It emulates the sound of a trumpet being. As you can seen in the simplified schematic, once again only one variable resistor to ground can vary the center frequency of the bandpass over the. There are many wah pedals for sale nowadays, but these pedals remain one of the most expensive. From mod kits. Wah Schematic.
From www.reddit.com
Morley Classic Wah Mods that make a difference. r/diypedals Wah Schematic After making my talk box i started surfing the web for other guitar related things i could do myself. From mod kits diy, here’s a refreshing approach to wah pedals: It emulates the sound of a trumpet being. There are many wah pedals for sale nowadays, but these pedals remain one of the most expensive. As you can seen in. Wah Schematic.
From userdiagramwirtz.z19.web.core.windows.net
Cry Baby Circuit Diagram Wah Schematic As you can seen in the simplified schematic, once again only one variable resistor to ground can vary the center frequency of the bandpass over the. After making my talk box i started surfing the web for other guitar related things i could do myself. There are many wah pedals for sale nowadays, but these pedals remain one of the. Wah Schematic.
From www.scribd.com
Inductorless Wah with Op Amp Wah Schematic From mod kits diy, here’s a refreshing approach to wah pedals: After making my talk box i started surfing the web for other guitar related things i could do myself. So i already built a weener wah, which is based on the clyde mccoy but i wanted to built a clyde mccoy wah as possible to the vintage specs as. Wah Schematic.
From www.diystompboxes.com
Help tweak a Colorsound Wah. Wah Schematic After making my talk box i started surfing the web for other guitar related things i could do myself. It emulates the sound of a trumpet being. From mod kits diy, here’s a refreshing approach to wah pedals: So i already built a weener wah, which is based on the clyde mccoy but i wanted to built a clyde mccoy. Wah Schematic.
From fuzzcentral.ssguitar.com
Fuzz Central Axis Wah Wah Schematic In this instructable i show you. So i already built a weener wah, which is based on the clyde mccoy but i wanted to built a clyde mccoy wah as possible to the vintage specs as i could get. After making my talk box i started surfing the web for other guitar related things i could do myself. There are. Wah Schematic.
From elektrotanya.com
ELECTROHARMONIX WAHWAH PEDAL SCH Service Manual download, schematics Wah Schematic It emulates the sound of a trumpet being. There are many wah pedals for sale nowadays, but these pedals remain one of the most expensive. From mod kits diy, here’s a refreshing approach to wah pedals: As you can seen in the simplified schematic, once again only one variable resistor to ground can vary the center frequency of the bandpass. Wah Schematic.
From effectslayouts.blogspot.com
Perf and PCB Effects Layouts ColorSound WahWah Wah Schematic So i already built a weener wah, which is based on the clyde mccoy but i wanted to built a clyde mccoy wah as possible to the vintage specs as i could get. In this instructable i show you. After making my talk box i started surfing the web for other guitar related things i could do myself. From mod. Wah Schematic.
From makingcircuits.com
How to Make Guitar Wah Wah Pedal Circuit Wah Schematic As you can seen in the simplified schematic, once again only one variable resistor to ground can vary the center frequency of the bandpass over the. After making my talk box i started surfing the web for other guitar related things i could do myself. In this instructable i show you. From mod kits diy, here’s a refreshing approach to. Wah Schematic.
From schematicfixgrunwald.z19.web.core.windows.net
Morley Power Wah Fuzz Schematic Wah Schematic After making my talk box i started surfing the web for other guitar related things i could do myself. From mod kits diy, here’s a refreshing approach to wah pedals: There are many wah pedals for sale nowadays, but these pedals remain one of the most expensive. In this instructable i show you. It emulates the sound of a trumpet. Wah Schematic.
From diagramweb.net
Wah Pedal Wiring Diagram Wah Schematic So i already built a weener wah, which is based on the clyde mccoy but i wanted to built a clyde mccoy wah as possible to the vintage specs as i could get. It emulates the sound of a trumpet being. After making my talk box i started surfing the web for other guitar related things i could do myself.. Wah Schematic.
From wiringfixmaseru.z19.web.core.windows.net
Clyde Mccoy Wah Schematic Wah Schematic From mod kits diy, here’s a refreshing approach to wah pedals: There are many wah pedals for sale nowadays, but these pedals remain one of the most expensive. As you can seen in the simplified schematic, once again only one variable resistor to ground can vary the center frequency of the bandpass over the. After making my talk box i. Wah Schematic.
From www.pngwing.com
Pedal Wahwah Processadores e pedais de efeitos VOX Amplification Ltd Wah Schematic In this instructable i show you. So i already built a weener wah, which is based on the clyde mccoy but i wanted to built a clyde mccoy wah as possible to the vintage specs as i could get. It emulates the sound of a trumpet being. There are many wah pedals for sale nowadays, but these pedals remain one. Wah Schematic.
From www.voxsupreme.org.uk
The Vox (JMI) Queen's Award Wah Wah pedal produced in Italy, late Wah Schematic As you can seen in the simplified schematic, once again only one variable resistor to ground can vary the center frequency of the bandpass over the. In this instructable i show you. So i already built a weener wah, which is based on the clyde mccoy but i wanted to built a clyde mccoy wah as possible to the vintage. Wah Schematic.
From electronicscheme.net
Electro Harmonix FuzzWah Guitar Effect Electronic Schematic Diagram Wah Schematic So i already built a weener wah, which is based on the clyde mccoy but i wanted to built a clyde mccoy wah as possible to the vintage specs as i could get. After making my talk box i started surfing the web for other guitar related things i could do myself. It emulates the sound of a trumpet being.. Wah Schematic.
From elektrotanya.com
MORLEY PWOV POWER WAH VOLUME SCH Service Manual download, schematics Wah Schematic So i already built a weener wah, which is based on the clyde mccoy but i wanted to built a clyde mccoy wah as possible to the vintage specs as i could get. From mod kits diy, here’s a refreshing approach to wah pedals: After making my talk box i started surfing the web for other guitar related things i. Wah Schematic.
From userlistsantos.z19.web.core.windows.net
Vox Wah Pedal Schematic Wah Schematic There are many wah pedals for sale nowadays, but these pedals remain one of the most expensive. From mod kits diy, here’s a refreshing approach to wah pedals: It emulates the sound of a trumpet being. In this instructable i show you. So i already built a weener wah, which is based on the clyde mccoy but i wanted to. Wah Schematic.
From www.elektroda.pl
Schemat VOX WahWah V847. Najbliższy oryginału. elektroda.pl Wah Schematic After making my talk box i started surfing the web for other guitar related things i could do myself. As you can seen in the simplified schematic, once again only one variable resistor to ground can vary the center frequency of the bandpass over the. From mod kits diy, here’s a refreshing approach to wah pedals: In this instructable i. Wah Schematic.
From enginelistlovie.z13.web.core.windows.net
Wiring Diagram Wah Pedal Mods Wah Schematic So i already built a weener wah, which is based on the clyde mccoy but i wanted to built a clyde mccoy wah as possible to the vintage specs as i could get. There are many wah pedals for sale nowadays, but these pedals remain one of the most expensive. It emulates the sound of a trumpet being. As you. Wah Schematic.
From www.diystompboxes.com
Vero Wah Circuit Wah Schematic From mod kits diy, here’s a refreshing approach to wah pedals: There are many wah pedals for sale nowadays, but these pedals remain one of the most expensive. It emulates the sound of a trumpet being. After making my talk box i started surfing the web for other guitar related things i could do myself. So i already built a. Wah Schematic.
From gitarzysci.pl
Crybaby fine tune mod Gitarzysci.pl forum dla gitarzystów Wah Schematic From mod kits diy, here’s a refreshing approach to wah pedals: After making my talk box i started surfing the web for other guitar related things i could do myself. As you can seen in the simplified schematic, once again only one variable resistor to ground can vary the center frequency of the bandpass over the. There are many wah. Wah Schematic.
From elektrotanya.com
DUNLOP CRYBABY WAHWAH Service Manual download, schematics, eeprom Wah Schematic There are many wah pedals for sale nowadays, but these pedals remain one of the most expensive. After making my talk box i started surfing the web for other guitar related things i could do myself. In this instructable i show you. From mod kits diy, here’s a refreshing approach to wah pedals: It emulates the sound of a trumpet. Wah Schematic.
From elektrotanya.com
MORLEY POWER WAH FUZZ SCHEMATIC DIAGRAM SCH Service Manual free Wah Schematic After making my talk box i started surfing the web for other guitar related things i could do myself. In this instructable i show you. It emulates the sound of a trumpet being. From mod kits diy, here’s a refreshing approach to wah pedals: So i already built a weener wah, which is based on the clyde mccoy but i. Wah Schematic.
From reverb.com
Fender FuzzWah Schematic Reverb Wah Schematic It emulates the sound of a trumpet being. In this instructable i show you. After making my talk box i started surfing the web for other guitar related things i could do myself. There are many wah pedals for sale nowadays, but these pedals remain one of the most expensive. So i already built a weener wah, which is based. Wah Schematic.
From turretboard.knucklehead.dk
WahWah/EQ Wah Schematic There are many wah pedals for sale nowadays, but these pedals remain one of the most expensive. It emulates the sound of a trumpet being. After making my talk box i started surfing the web for other guitar related things i could do myself. So i already built a weener wah, which is based on the clyde mccoy but i. Wah Schematic.
From www.deeptronic.com
Inductorless Wah/Crying Baby/Quack Effect Using Operational Amplifier Wah Schematic There are many wah pedals for sale nowadays, but these pedals remain one of the most expensive. From mod kits diy, here’s a refreshing approach to wah pedals: As you can seen in the simplified schematic, once again only one variable resistor to ground can vary the center frequency of the bandpass over the. So i already built a weener. Wah Schematic.
From www.deeptronic.com
Automatic Wah/Quack Effect Circuit with Attack and Decay Control Wah Schematic So i already built a weener wah, which is based on the clyde mccoy but i wanted to built a clyde mccoy wah as possible to the vintage specs as i could get. As you can seen in the simplified schematic, once again only one variable resistor to ground can vary the center frequency of the bandpass over the. From. Wah Schematic.
From elektrotanya.com
MORLEY POWER WAH BOOST SCHEMATIC DIAGRAM SCH 1974 Service Manual Wah Schematic After making my talk box i started surfing the web for other guitar related things i could do myself. As you can seen in the simplified schematic, once again only one variable resistor to ground can vary the center frequency of the bandpass over the. In this instructable i show you. So i already built a weener wah, which is. Wah Schematic.
From itecnotes.com
Electronic Original cry baby wah wah analysis Valuable Tech Notes Wah Schematic There are many wah pedals for sale nowadays, but these pedals remain one of the most expensive. It emulates the sound of a trumpet being. From mod kits diy, here’s a refreshing approach to wah pedals: So i already built a weener wah, which is based on the clyde mccoy but i wanted to built a clyde mccoy wah as. Wah Schematic.
From aboutwhatever-a.blogspot.com
Wah Pull Down Resistor Wah Schematic As you can seen in the simplified schematic, once again only one variable resistor to ground can vary the center frequency of the bandpass over the. There are many wah pedals for sale nowadays, but these pedals remain one of the most expensive. It emulates the sound of a trumpet being. So i already built a weener wah, which is. Wah Schematic.
From enginediagramhanson.z13.web.core.windows.net
Plan Guitar Wah Pedal Circuit Diagram Wah Schematic In this instructable i show you. So i already built a weener wah, which is based on the clyde mccoy but i wanted to built a clyde mccoy wah as possible to the vintage specs as i could get. As you can seen in the simplified schematic, once again only one variable resistor to ground can vary the center frequency. Wah Schematic.
From userdiagramandreas123.z19.web.core.windows.net
Diy Wah Pedal Schematic Wah Schematic It emulates the sound of a trumpet being. There are many wah pedals for sale nowadays, but these pedals remain one of the most expensive. In this instructable i show you. After making my talk box i started surfing the web for other guitar related things i could do myself. So i already built a weener wah, which is based. Wah Schematic.
From turretboard.knucklehead.dk
WahWah/EQ Wah Schematic So i already built a weener wah, which is based on the clyde mccoy but i wanted to built a clyde mccoy wah as possible to the vintage specs as i could get. It emulates the sound of a trumpet being. There are many wah pedals for sale nowadays, but these pedals remain one of the most expensive. As you. Wah Schematic.