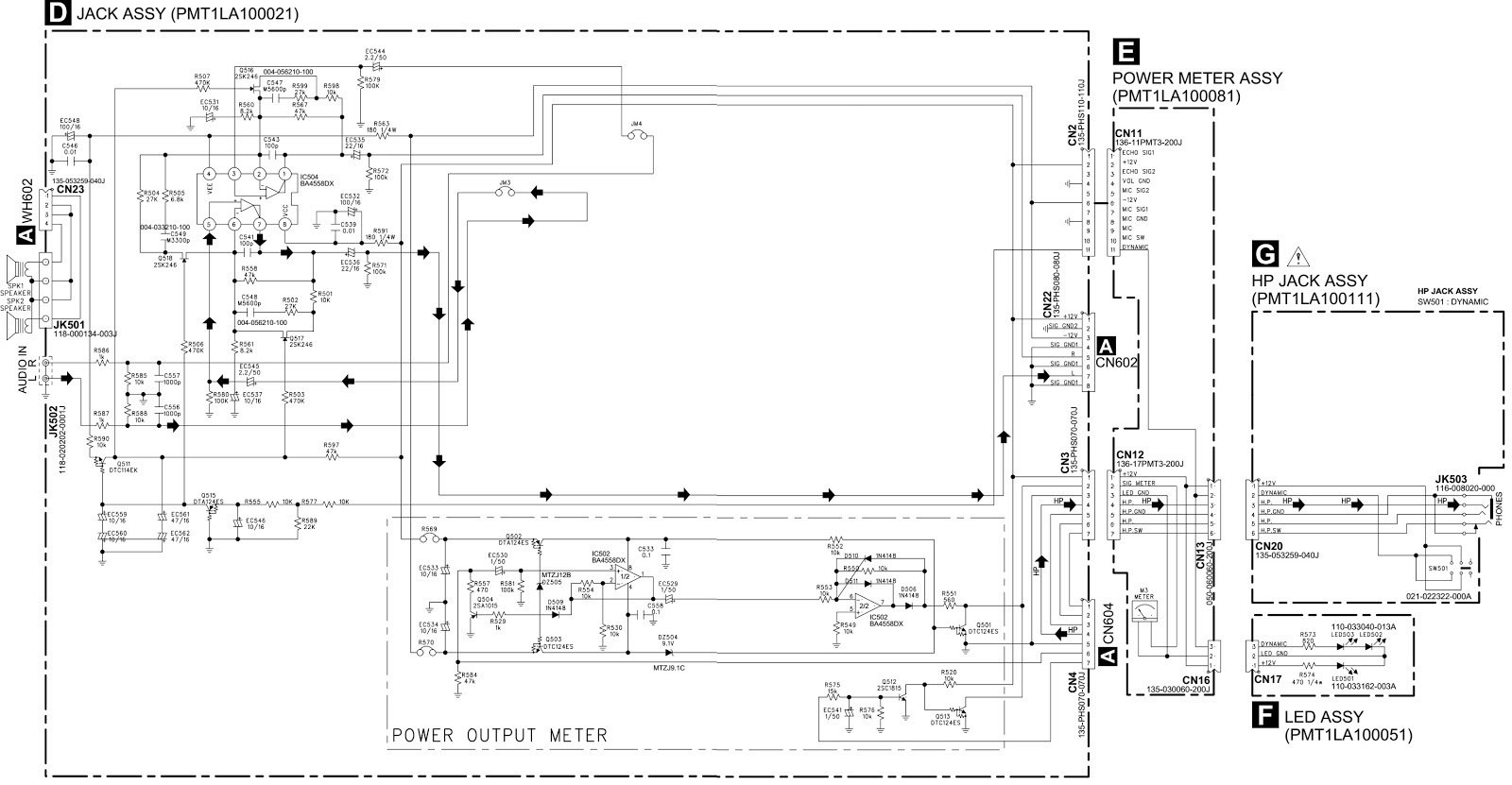
Pioneer Power Amplifier Schematic Diagram . A schematic diagram of pioneer power amplifier shows how the components of the amplifier are interconnected. 1 free download site for high end, hifi, pro & vintage audio schematics & service manuals. The pioneer power amplifier circuit is a fairly straightforward diagram that can be used to create a powerful amplifier circuit. A pioneer power amplifier schematic diagram is a comprehensive visual representation of a pioneer power amplifier’s components, their physical locations, and how. 150 watts per channel into 8ω (stereo) frequency response: This diagram gives a clear picture of how the. Pioneer audio schematics & service manuals.
from autoctrls.com
A pioneer power amplifier schematic diagram is a comprehensive visual representation of a pioneer power amplifier’s components, their physical locations, and how. Pioneer audio schematics & service manuals. 150 watts per channel into 8ω (stereo) frequency response: This diagram gives a clear picture of how the. 1 free download site for high end, hifi, pro & vintage audio schematics & service manuals. The pioneer power amplifier circuit is a fairly straightforward diagram that can be used to create a powerful amplifier circuit. A schematic diagram of pioneer power amplifier shows how the components of the amplifier are interconnected.
Understanding the Power Amplifier Schematic Diagram A Comprehensive Guide
Pioneer Power Amplifier Schematic Diagram The pioneer power amplifier circuit is a fairly straightforward diagram that can be used to create a powerful amplifier circuit. 1 free download site for high end, hifi, pro & vintage audio schematics & service manuals. Pioneer audio schematics & service manuals. 150 watts per channel into 8ω (stereo) frequency response: A pioneer power amplifier schematic diagram is a comprehensive visual representation of a pioneer power amplifier’s components, their physical locations, and how. The pioneer power amplifier circuit is a fairly straightforward diagram that can be used to create a powerful amplifier circuit. A schematic diagram of pioneer power amplifier shows how the components of the amplifier are interconnected. This diagram gives a clear picture of how the.
From www.hifi-forum.de
Pioneer SX 1250 Schematic Detail Power Amp detail, pioneer, power Pioneer Power Amplifier Schematic Diagram Pioneer audio schematics & service manuals. The pioneer power amplifier circuit is a fairly straightforward diagram that can be used to create a powerful amplifier circuit. A pioneer power amplifier schematic diagram is a comprehensive visual representation of a pioneer power amplifier’s components, their physical locations, and how. A schematic diagram of pioneer power amplifier shows how the components of. Pioneer Power Amplifier Schematic Diagram.
From www.hifi-forum.de
Pioneer SX 525 Schematic Power Amp Detail detail, pioneer, power Pioneer Power Amplifier Schematic Diagram 1 free download site for high end, hifi, pro & vintage audio schematics & service manuals. A pioneer power amplifier schematic diagram is a comprehensive visual representation of a pioneer power amplifier’s components, their physical locations, and how. 150 watts per channel into 8ω (stereo) frequency response: The pioneer power amplifier circuit is a fairly straightforward diagram that can be. Pioneer Power Amplifier Schematic Diagram.
From elektrotanya.com
PIONEER SA3000KU STEREO AMPLIFIER SCH Service Manual download Pioneer Power Amplifier Schematic Diagram A schematic diagram of pioneer power amplifier shows how the components of the amplifier are interconnected. The pioneer power amplifier circuit is a fairly straightforward diagram that can be used to create a powerful amplifier circuit. Pioneer audio schematics & service manuals. 150 watts per channel into 8ω (stereo) frequency response: A pioneer power amplifier schematic diagram is a comprehensive. Pioneer Power Amplifier Schematic Diagram.
From www.hifi-forum.de
Pioneer A656 Schematic detail power amp section stages marked a656 Pioneer Power Amplifier Schematic Diagram This diagram gives a clear picture of how the. 1 free download site for high end, hifi, pro & vintage audio schematics & service manuals. 150 watts per channel into 8ω (stereo) frequency response: A pioneer power amplifier schematic diagram is a comprehensive visual representation of a pioneer power amplifier’s components, their physical locations, and how. A schematic diagram of. Pioneer Power Amplifier Schematic Diagram.
From www.hifi-forum.de
Pioneer A27 schematic detail power amp section stages marked a27 Pioneer Power Amplifier Schematic Diagram A pioneer power amplifier schematic diagram is a comprehensive visual representation of a pioneer power amplifier’s components, their physical locations, and how. The pioneer power amplifier circuit is a fairly straightforward diagram that can be used to create a powerful amplifier circuit. Pioneer audio schematics & service manuals. A schematic diagram of pioneer power amplifier shows how the components of. Pioneer Power Amplifier Schematic Diagram.
From www.springair.de
Pioneer M22 Schematics / Service Manual Power Amplifiers Pioneer Pioneer Power Amplifier Schematic Diagram A pioneer power amplifier schematic diagram is a comprehensive visual representation of a pioneer power amplifier’s components, their physical locations, and how. This diagram gives a clear picture of how the. The pioneer power amplifier circuit is a fairly straightforward diagram that can be used to create a powerful amplifier circuit. Pioneer audio schematics & service manuals. A schematic diagram. Pioneer Power Amplifier Schematic Diagram.
From enginemanualkortig.z19.web.core.windows.net
Schematic Diagram Of Power Amplifier Pioneer Power Amplifier Schematic Diagram A pioneer power amplifier schematic diagram is a comprehensive visual representation of a pioneer power amplifier’s components, their physical locations, and how. 150 watts per channel into 8ω (stereo) frequency response: A schematic diagram of pioneer power amplifier shows how the components of the amplifier are interconnected. Pioneer audio schematics & service manuals. The pioneer power amplifier circuit is a. Pioneer Power Amplifier Schematic Diagram.
From schematicfixgrunwald.z19.web.core.windows.net
Power Amplifier Schematic Diagram Pioneer Power Amplifier Schematic Diagram The pioneer power amplifier circuit is a fairly straightforward diagram that can be used to create a powerful amplifier circuit. A pioneer power amplifier schematic diagram is a comprehensive visual representation of a pioneer power amplifier’s components, their physical locations, and how. A schematic diagram of pioneer power amplifier shows how the components of the amplifier are interconnected. 150 watts. Pioneer Power Amplifier Schematic Diagram.
From fixlibrarydrakstb4.z21.web.core.windows.net
Amplifier Circuit Diagram 200w Pioneer Power Amplifier Schematic Diagram This diagram gives a clear picture of how the. 150 watts per channel into 8ω (stereo) frequency response: A schematic diagram of pioneer power amplifier shows how the components of the amplifier are interconnected. A pioneer power amplifier schematic diagram is a comprehensive visual representation of a pioneer power amplifier’s components, their physical locations, and how. The pioneer power amplifier. Pioneer Power Amplifier Schematic Diagram.
From wiringdiagram.2bitboer.com
Wiring Diagram For Pioneer Subwoofer Wiring Diagram Pioneer Power Amplifier Schematic Diagram The pioneer power amplifier circuit is a fairly straightforward diagram that can be used to create a powerful amplifier circuit. 1 free download site for high end, hifi, pro & vintage audio schematics & service manuals. This diagram gives a clear picture of how the. 150 watts per channel into 8ω (stereo) frequency response: A schematic diagram of pioneer power. Pioneer Power Amplifier Schematic Diagram.
From wiringdiagram.2bitboer.com
Pioneer Avh295bt Wiring Diagram Wiring Diagram Pioneer Power Amplifier Schematic Diagram The pioneer power amplifier circuit is a fairly straightforward diagram that can be used to create a powerful amplifier circuit. Pioneer audio schematics & service manuals. 1 free download site for high end, hifi, pro & vintage audio schematics & service manuals. 150 watts per channel into 8ω (stereo) frequency response: This diagram gives a clear picture of how the.. Pioneer Power Amplifier Schematic Diagram.
From manuallibjung.z13.web.core.windows.net
Pioneer Car Amplifier Wiring Diagram Pioneer Power Amplifier Schematic Diagram Pioneer audio schematics & service manuals. 150 watts per channel into 8ω (stereo) frequency response: 1 free download site for high end, hifi, pro & vintage audio schematics & service manuals. This diagram gives a clear picture of how the. A pioneer power amplifier schematic diagram is a comprehensive visual representation of a pioneer power amplifier’s components, their physical locations,. Pioneer Power Amplifier Schematic Diagram.
From autoctrls.com
Understanding the Power Amplifier Schematic Diagram A Comprehensive Guide Pioneer Power Amplifier Schematic Diagram 1 free download site for high end, hifi, pro & vintage audio schematics & service manuals. This diagram gives a clear picture of how the. 150 watts per channel into 8ω (stereo) frequency response: Pioneer audio schematics & service manuals. The pioneer power amplifier circuit is a fairly straightforward diagram that can be used to create a powerful amplifier circuit.. Pioneer Power Amplifier Schematic Diagram.
From www.circuitdiagram.co
Schematic Diagram Of Pioneer Power Amplifier » Circuit Diagram Pioneer Power Amplifier Schematic Diagram 1 free download site for high end, hifi, pro & vintage audio schematics & service manuals. This diagram gives a clear picture of how the. 150 watts per channel into 8ω (stereo) frequency response: Pioneer audio schematics & service manuals. The pioneer power amplifier circuit is a fairly straightforward diagram that can be used to create a powerful amplifier circuit.. Pioneer Power Amplifier Schematic Diagram.
From www.circuitdiagram.co
Pioneer Power Amplifier Circuit Diagram Circuit Diagram Pioneer Power Amplifier Schematic Diagram A schematic diagram of pioneer power amplifier shows how the components of the amplifier are interconnected. The pioneer power amplifier circuit is a fairly straightforward diagram that can be used to create a powerful amplifier circuit. Pioneer audio schematics & service manuals. A pioneer power amplifier schematic diagram is a comprehensive visual representation of a pioneer power amplifier’s components, their. Pioneer Power Amplifier Schematic Diagram.
From electronicshelponline.blogspot.com
Electro help Pioneer MLA21STEREO POWER AMPLIFIER Schematic Pioneer Power Amplifier Schematic Diagram The pioneer power amplifier circuit is a fairly straightforward diagram that can be used to create a powerful amplifier circuit. 150 watts per channel into 8ω (stereo) frequency response: A pioneer power amplifier schematic diagram is a comprehensive visual representation of a pioneer power amplifier’s components, their physical locations, and how. This diagram gives a clear picture of how the.. Pioneer Power Amplifier Schematic Diagram.
From autoctrls.com
Understanding the Power Amplifier Schematic Diagram A Comprehensive Guide Pioneer Power Amplifier Schematic Diagram A schematic diagram of pioneer power amplifier shows how the components of the amplifier are interconnected. The pioneer power amplifier circuit is a fairly straightforward diagram that can be used to create a powerful amplifier circuit. Pioneer audio schematics & service manuals. This diagram gives a clear picture of how the. A pioneer power amplifier schematic diagram is a comprehensive. Pioneer Power Amplifier Schematic Diagram.
From wirediagramkenneth.z19.web.core.windows.net
Pioneer Audio Amplifier Circuit Diagram Pioneer Power Amplifier Schematic Diagram 150 watts per channel into 8ω (stereo) frequency response: A schematic diagram of pioneer power amplifier shows how the components of the amplifier are interconnected. A pioneer power amplifier schematic diagram is a comprehensive visual representation of a pioneer power amplifier’s components, their physical locations, and how. Pioneer audio schematics & service manuals. 1 free download site for high end,. Pioneer Power Amplifier Schematic Diagram.
From schematron.org
Pioneer Mvhs300bt Wiring Diagram For Power Pioneer Power Amplifier Schematic Diagram The pioneer power amplifier circuit is a fairly straightforward diagram that can be used to create a powerful amplifier circuit. 150 watts per channel into 8ω (stereo) frequency response: 1 free download site for high end, hifi, pro & vintage audio schematics & service manuals. A schematic diagram of pioneer power amplifier shows how the components of the amplifier are. Pioneer Power Amplifier Schematic Diagram.
From circuitenginelilium101.z21.web.core.windows.net
Audio Power Amplifier Schematics Pioneer Power Amplifier Schematic Diagram 1 free download site for high end, hifi, pro & vintage audio schematics & service manuals. The pioneer power amplifier circuit is a fairly straightforward diagram that can be used to create a powerful amplifier circuit. This diagram gives a clear picture of how the. A schematic diagram of pioneer power amplifier shows how the components of the amplifier are. Pioneer Power Amplifier Schematic Diagram.
From annawiringdiagram.com
When Connecting To Separately Sold Power Amp, Connecting The Units Pioneer Power Amplifier Schematic Diagram A schematic diagram of pioneer power amplifier shows how the components of the amplifier are interconnected. A pioneer power amplifier schematic diagram is a comprehensive visual representation of a pioneer power amplifier’s components, their physical locations, and how. 150 watts per channel into 8ω (stereo) frequency response: 1 free download site for high end, hifi, pro & vintage audio schematics. Pioneer Power Amplifier Schematic Diagram.
From www.audiodesignguide.com
Hybrid Amplifier by Andrea Ciuffoli Pioneer Power Amplifier Schematic Diagram 150 watts per channel into 8ω (stereo) frequency response: The pioneer power amplifier circuit is a fairly straightforward diagram that can be used to create a powerful amplifier circuit. A schematic diagram of pioneer power amplifier shows how the components of the amplifier are interconnected. A pioneer power amplifier schematic diagram is a comprehensive visual representation of a pioneer power. Pioneer Power Amplifier Schematic Diagram.
From circuitenginelilium101.z21.web.core.windows.net
Audio Power Amplifier Schematics Pioneer Power Amplifier Schematic Diagram A schematic diagram of pioneer power amplifier shows how the components of the amplifier are interconnected. 150 watts per channel into 8ω (stereo) frequency response: 1 free download site for high end, hifi, pro & vintage audio schematics & service manuals. This diagram gives a clear picture of how the. A pioneer power amplifier schematic diagram is a comprehensive visual. Pioneer Power Amplifier Schematic Diagram.
From www.seekic.com
M22K Pioneer power amplifier circuit diagram Other_circuit Audio Pioneer Power Amplifier Schematic Diagram The pioneer power amplifier circuit is a fairly straightforward diagram that can be used to create a powerful amplifier circuit. This diagram gives a clear picture of how the. A pioneer power amplifier schematic diagram is a comprehensive visual representation of a pioneer power amplifier’s components, their physical locations, and how. Pioneer audio schematics & service manuals. 1 free download. Pioneer Power Amplifier Schematic Diagram.
From marantzhallo-fi.blogspot.com
Vintage HiFi Audio Restorations Pioneer SPEC4 Power Amplifier Pioneer Power Amplifier Schematic Diagram This diagram gives a clear picture of how the. A pioneer power amplifier schematic diagram is a comprehensive visual representation of a pioneer power amplifier’s components, their physical locations, and how. Pioneer audio schematics & service manuals. A schematic diagram of pioneer power amplifier shows how the components of the amplifier are interconnected. 1 free download site for high end,. Pioneer Power Amplifier Schematic Diagram.
From manguonblog.blogspot.com
manguonblog Pioneer VSX D3S power amplifier section circuit diagram Pioneer Power Amplifier Schematic Diagram A schematic diagram of pioneer power amplifier shows how the components of the amplifier are interconnected. This diagram gives a clear picture of how the. A pioneer power amplifier schematic diagram is a comprehensive visual representation of a pioneer power amplifier’s components, their physical locations, and how. Pioneer audio schematics & service manuals. 150 watts per channel into 8ω (stereo). Pioneer Power Amplifier Schematic Diagram.
From electronicshelponline.blogspot.com
Electro help Pioneer MLA21STEREO POWER AMPLIFIER Schematic Pioneer Power Amplifier Schematic Diagram A pioneer power amplifier schematic diagram is a comprehensive visual representation of a pioneer power amplifier’s components, their physical locations, and how. The pioneer power amplifier circuit is a fairly straightforward diagram that can be used to create a powerful amplifier circuit. This diagram gives a clear picture of how the. Pioneer audio schematics & service manuals. A schematic diagram. Pioneer Power Amplifier Schematic Diagram.
From electronicshelponline.blogspot.com
Electro help Pioneer MLA21STEREO POWER AMPLIFIER Schematic Pioneer Power Amplifier Schematic Diagram A schematic diagram of pioneer power amplifier shows how the components of the amplifier are interconnected. Pioneer audio schematics & service manuals. The pioneer power amplifier circuit is a fairly straightforward diagram that can be used to create a powerful amplifier circuit. 1 free download site for high end, hifi, pro & vintage audio schematics & service manuals. 150 watts. Pioneer Power Amplifier Schematic Diagram.
From schematicpartclaudia.z19.web.core.windows.net
Power Amplifier Circuit Diagram Pioneer Power Amplifier Schematic Diagram A schematic diagram of pioneer power amplifier shows how the components of the amplifier are interconnected. Pioneer audio schematics & service manuals. The pioneer power amplifier circuit is a fairly straightforward diagram that can be used to create a powerful amplifier circuit. 150 watts per channel into 8ω (stereo) frequency response: A pioneer power amplifier schematic diagram is a comprehensive. Pioneer Power Amplifier Schematic Diagram.
From mesa943.blogspot.com
[Download 18+] Crown Power Amplifier Schematic Diagram Pioneer Power Amplifier Schematic Diagram A pioneer power amplifier schematic diagram is a comprehensive visual representation of a pioneer power amplifier’s components, their physical locations, and how. This diagram gives a clear picture of how the. 150 watts per channel into 8ω (stereo) frequency response: Pioneer audio schematics & service manuals. A schematic diagram of pioneer power amplifier shows how the components of the amplifier. Pioneer Power Amplifier Schematic Diagram.
From diagramwiringlemann.z13.web.core.windows.net
Power Amplifier Schematic Diagram Pioneer Power Amplifier Schematic Diagram The pioneer power amplifier circuit is a fairly straightforward diagram that can be used to create a powerful amplifier circuit. Pioneer audio schematics & service manuals. This diagram gives a clear picture of how the. A schematic diagram of pioneer power amplifier shows how the components of the amplifier are interconnected. 1 free download site for high end, hifi, pro. Pioneer Power Amplifier Schematic Diagram.
From www.hifi-forum.de
Pioneer A701R schematic detail left power amp stages marked a701r Pioneer Power Amplifier Schematic Diagram A schematic diagram of pioneer power amplifier shows how the components of the amplifier are interconnected. This diagram gives a clear picture of how the. 150 watts per channel into 8ω (stereo) frequency response: A pioneer power amplifier schematic diagram is a comprehensive visual representation of a pioneer power amplifier’s components, their physical locations, and how. The pioneer power amplifier. Pioneer Power Amplifier Schematic Diagram.
From circuitengineherzog.z19.web.core.windows.net
Audio Power Amplifier Circuit Diagrams Pioneer Power Amplifier Schematic Diagram The pioneer power amplifier circuit is a fairly straightforward diagram that can be used to create a powerful amplifier circuit. 150 watts per channel into 8ω (stereo) frequency response: 1 free download site for high end, hifi, pro & vintage audio schematics & service manuals. Pioneer audio schematics & service manuals. A pioneer power amplifier schematic diagram is a comprehensive. Pioneer Power Amplifier Schematic Diagram.
From circuitlibfriedman.z19.web.core.windows.net
Power Amplifier Circuit Diagram Pioneer Power Amplifier Schematic Diagram 1 free download site for high end, hifi, pro & vintage audio schematics & service manuals. A schematic diagram of pioneer power amplifier shows how the components of the amplifier are interconnected. The pioneer power amplifier circuit is a fairly straightforward diagram that can be used to create a powerful amplifier circuit. This diagram gives a clear picture of how. Pioneer Power Amplifier Schematic Diagram.
From enginemanualerik.z19.web.core.windows.net
Schematic Diagram Power Amplifier Circuit Pioneer Power Amplifier Schematic Diagram This diagram gives a clear picture of how the. A schematic diagram of pioneer power amplifier shows how the components of the amplifier are interconnected. 150 watts per channel into 8ω (stereo) frequency response: The pioneer power amplifier circuit is a fairly straightforward diagram that can be used to create a powerful amplifier circuit. A pioneer power amplifier schematic diagram. Pioneer Power Amplifier Schematic Diagram.