Opto Coupler Zero Crossing . The brt21, brt22, brt23 product family consists of an optically coupled gaas irled to a photosensitive thyristor system with. The mct2e is a standard optocoupler (similar to 4n25 etc.) with a minimum current transfer ratio (ctr) of 20%. Learn about its pin configuration, specifications, equivalents,. Any optocoupler with similar specs should work fine. Learn how to use a phototriac (or opto isolated triac) to control a power triac from a low level command circuit.
from ko.aliexpress.com
Learn about its pin configuration, specifications, equivalents,. The mct2e is a standard optocoupler (similar to 4n25 etc.) with a minimum current transfer ratio (ctr) of 20%. Learn how to use a phototriac (or opto isolated triac) to control a power triac from a low level command circuit. Any optocoupler with similar specs should work fine. The brt21, brt22, brt23 product family consists of an optically coupled gaas irled to a photosensitive thyristor system with.
(50 개/몫) MOC3043M Zero Crossing Triac 드라이버 출력 Optocoupler, MOC3043
Opto Coupler Zero Crossing Learn about its pin configuration, specifications, equivalents,. The mct2e is a standard optocoupler (similar to 4n25 etc.) with a minimum current transfer ratio (ctr) of 20%. Learn how to use a phototriac (or opto isolated triac) to control a power triac from a low level command circuit. Learn about its pin configuration, specifications, equivalents,. The brt21, brt22, brt23 product family consists of an optically coupled gaas irled to a photosensitive thyristor system with. Any optocoupler with similar specs should work fine.
From www.bukalapak.com
Jual Optocoupler MOC3042 TRIAC Driver Output with Zero Crossing Opto Coupler Zero Crossing The brt21, brt22, brt23 product family consists of an optically coupled gaas irled to a photosensitive thyristor system with. Learn about its pin configuration, specifications, equivalents,. Learn how to use a phototriac (or opto isolated triac) to control a power triac from a low level command circuit. Any optocoupler with similar specs should work fine. The mct2e is a standard. Opto Coupler Zero Crossing.
From shopee.co.id
Jual ON Semiconductor MOC3041 Zero Cross Optocoupler MOC 3041 Opto Opto Coupler Zero Crossing Learn about its pin configuration, specifications, equivalents,. The mct2e is a standard optocoupler (similar to 4n25 etc.) with a minimum current transfer ratio (ctr) of 20%. Any optocoupler with similar specs should work fine. The brt21, brt22, brt23 product family consists of an optically coupled gaas irled to a photosensitive thyristor system with. Learn how to use a phototriac (or. Opto Coupler Zero Crossing.
From ko.aliexpress.com
(50 개/몫) MOC3043M Zero Crossing Triac 드라이버 출력 Optocoupler, MOC3043 Opto Coupler Zero Crossing Learn how to use a phototriac (or opto isolated triac) to control a power triac from a low level command circuit. Any optocoupler with similar specs should work fine. The brt21, brt22, brt23 product family consists of an optically coupled gaas irled to a photosensitive thyristor system with. Learn about its pin configuration, specifications, equivalents,. The mct2e is a standard. Opto Coupler Zero Crossing.
From electronics.stackexchange.com
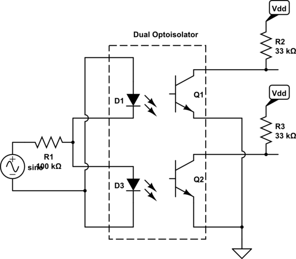
opto isolator Zero crossing detector inconsistency Electrical Opto Coupler Zero Crossing Any optocoupler with similar specs should work fine. Learn about its pin configuration, specifications, equivalents,. Learn how to use a phototriac (or opto isolated triac) to control a power triac from a low level command circuit. The brt21, brt22, brt23 product family consists of an optically coupled gaas irled to a photosensitive thyristor system with. The mct2e is a standard. Opto Coupler Zero Crossing.
From electronics.stackexchange.com
opto isolator Zero Crossing Signal Timing Electrical Engineering Opto Coupler Zero Crossing Learn about its pin configuration, specifications, equivalents,. The mct2e is a standard optocoupler (similar to 4n25 etc.) with a minimum current transfer ratio (ctr) of 20%. Any optocoupler with similar specs should work fine. The brt21, brt22, brt23 product family consists of an optically coupled gaas irled to a photosensitive thyristor system with. Learn how to use a phototriac (or. Opto Coupler Zero Crossing.
From emergingtechs.org
SIMPLE ZERO CROSSING DETECTOR USING OPTO COUPLER Emerging Technologies Opto Coupler Zero Crossing Learn how to use a phototriac (or opto isolated triac) to control a power triac from a low level command circuit. Any optocoupler with similar specs should work fine. The mct2e is a standard optocoupler (similar to 4n25 etc.) with a minimum current transfer ratio (ctr) of 20%. The brt21, brt22, brt23 product family consists of an optically coupled gaas. Opto Coupler Zero Crossing.
From electronics.stackexchange.com
opto isolator Swap main terminals of zerocrossing triac Electrical Opto Coupler Zero Crossing The brt21, brt22, brt23 product family consists of an optically coupled gaas irled to a photosensitive thyristor system with. The mct2e is a standard optocoupler (similar to 4n25 etc.) with a minimum current transfer ratio (ctr) of 20%. Any optocoupler with similar specs should work fine. Learn about its pin configuration, specifications, equivalents,. Learn how to use a phototriac (or. Opto Coupler Zero Crossing.
From www.hornymeter.com
MOC3063 Optocoupler/OptoIsolator IC Pinout, Features, Specs Opto Coupler Zero Crossing Learn about its pin configuration, specifications, equivalents,. Learn how to use a phototriac (or opto isolated triac) to control a power triac from a low level command circuit. The mct2e is a standard optocoupler (similar to 4n25 etc.) with a minimum current transfer ratio (ctr) of 20%. Any optocoupler with similar specs should work fine. The brt21, brt22, brt23 product. Opto Coupler Zero Crossing.
From www.youtube.com
H11L1 Optocoupler based ZeroCrossing Pulse Detector YouTube Opto Coupler Zero Crossing Any optocoupler with similar specs should work fine. The brt21, brt22, brt23 product family consists of an optically coupled gaas irled to a photosensitive thyristor system with. Learn how to use a phototriac (or opto isolated triac) to control a power triac from a low level command circuit. Learn about its pin configuration, specifications, equivalents,. The mct2e is a standard. Opto Coupler Zero Crossing.
From www.youtube.com
SIMPLE ZERO CROSSING DETECTOR USING OPTO COUPLER DESIGN YouTube Opto Coupler Zero Crossing The mct2e is a standard optocoupler (similar to 4n25 etc.) with a minimum current transfer ratio (ctr) of 20%. The brt21, brt22, brt23 product family consists of an optically coupled gaas irled to a photosensitive thyristor system with. Learn how to use a phototriac (or opto isolated triac) to control a power triac from a low level command circuit. Learn. Opto Coupler Zero Crossing.
From electronics.stackexchange.com
opto isolator Detecting Zero Crossing of Mains (Sine and Square Wave Opto Coupler Zero Crossing Learn how to use a phototriac (or opto isolated triac) to control a power triac from a low level command circuit. The brt21, brt22, brt23 product family consists of an optically coupled gaas irled to a photosensitive thyristor system with. Learn about its pin configuration, specifications, equivalents,. Any optocoupler with similar specs should work fine. The mct2e is a standard. Opto Coupler Zero Crossing.
From klamaljoy.blob.core.windows.net
Zero Crossing Optocoupler Circuit at Stephanie Arrington blog Opto Coupler Zero Crossing Any optocoupler with similar specs should work fine. Learn how to use a phototriac (or opto isolated triac) to control a power triac from a low level command circuit. The brt21, brt22, brt23 product family consists of an optically coupled gaas irled to a photosensitive thyristor system with. Learn about its pin configuration, specifications, equivalents,. The mct2e is a standard. Opto Coupler Zero Crossing.
From www.isocom.uk.com
CS3033 Zero Crossing Triac Optocoupler Limited Opto Coupler Zero Crossing The brt21, brt22, brt23 product family consists of an optically coupled gaas irled to a photosensitive thyristor system with. Any optocoupler with similar specs should work fine. The mct2e is a standard optocoupler (similar to 4n25 etc.) with a minimum current transfer ratio (ctr) of 20%. Learn about its pin configuration, specifications, equivalents,. Learn how to use a phototriac (or. Opto Coupler Zero Crossing.
From components101.com
MOC3063 Optocoupler/OptoIsolator IC Pinout, Features, Specs & Datasheet Opto Coupler Zero Crossing The mct2e is a standard optocoupler (similar to 4n25 etc.) with a minimum current transfer ratio (ctr) of 20%. Any optocoupler with similar specs should work fine. Learn how to use a phototriac (or opto isolated triac) to control a power triac from a low level command circuit. Learn about its pin configuration, specifications, equivalents,. The brt21, brt22, brt23 product. Opto Coupler Zero Crossing.
From www.youtube.com
Zero Cross Detector with Opto Coupler YouTube Opto Coupler Zero Crossing The mct2e is a standard optocoupler (similar to 4n25 etc.) with a minimum current transfer ratio (ctr) of 20%. Learn how to use a phototriac (or opto isolated triac) to control a power triac from a low level command circuit. Learn about its pin configuration, specifications, equivalents,. The brt21, brt22, brt23 product family consists of an optically coupled gaas irled. Opto Coupler Zero Crossing.
From solveforum.com
[Solved] Optocoupler 4N25 cut and saturation for zero crossing detector Opto Coupler Zero Crossing Learn how to use a phototriac (or opto isolated triac) to control a power triac from a low level command circuit. The mct2e is a standard optocoupler (similar to 4n25 etc.) with a minimum current transfer ratio (ctr) of 20%. Learn about its pin configuration, specifications, equivalents,. Any optocoupler with similar specs should work fine. The brt21, brt22, brt23 product. Opto Coupler Zero Crossing.
From goobanana.weebly.com
Zero Crossing Triac Driver Output Opto Coupler Sensor goobanana Opto Coupler Zero Crossing Learn how to use a phototriac (or opto isolated triac) to control a power triac from a low level command circuit. Learn about its pin configuration, specifications, equivalents,. The mct2e is a standard optocoupler (similar to 4n25 etc.) with a minimum current transfer ratio (ctr) of 20%. The brt21, brt22, brt23 product family consists of an optically coupled gaas irled. Opto Coupler Zero Crossing.
From quartzcomponents.com
MOC3063 Zero Cross Triac Optoisolator IC Buy MOC3063 Optocoupler Opto Coupler Zero Crossing Learn about its pin configuration, specifications, equivalents,. Any optocoupler with similar specs should work fine. Learn how to use a phototriac (or opto isolated triac) to control a power triac from a low level command circuit. The brt21, brt22, brt23 product family consists of an optically coupled gaas irled to a photosensitive thyristor system with. The mct2e is a standard. Opto Coupler Zero Crossing.
From www.yourduino.com
MOC3061 OptoTRIAC Zerocrossing (Pkg of 5) Opto Coupler Zero Crossing The mct2e is a standard optocoupler (similar to 4n25 etc.) with a minimum current transfer ratio (ctr) of 20%. Learn how to use a phototriac (or opto isolated triac) to control a power triac from a low level command circuit. Any optocoupler with similar specs should work fine. Learn about its pin configuration, specifications, equivalents,. The brt21, brt22, brt23 product. Opto Coupler Zero Crossing.
From electronics.stackexchange.com
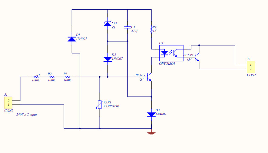
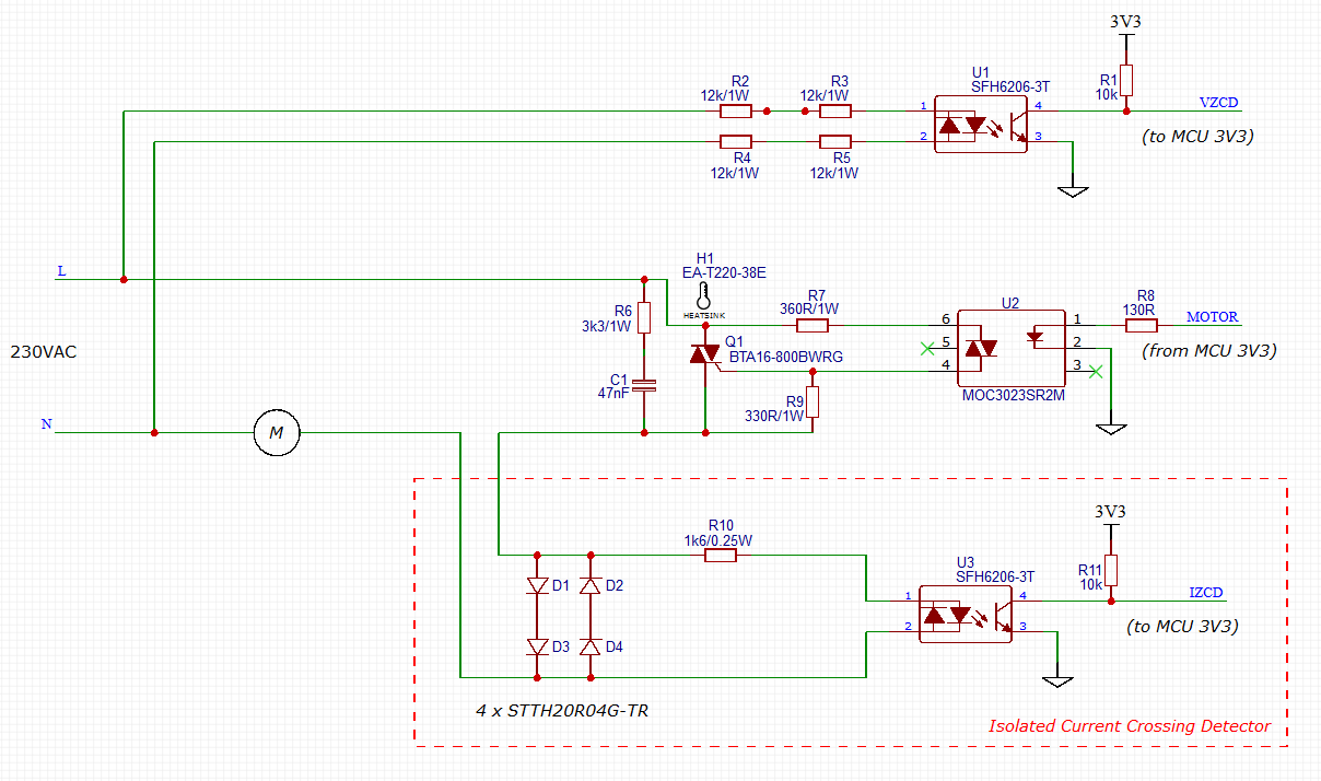
power electronics When to use a nonzero crossing optoTRIAC and when Opto Coupler Zero Crossing Learn how to use a phototriac (or opto isolated triac) to control a power triac from a low level command circuit. The mct2e is a standard optocoupler (similar to 4n25 etc.) with a minimum current transfer ratio (ctr) of 20%. The brt21, brt22, brt23 product family consists of an optically coupled gaas irled to a photosensitive thyristor system with. Learn. Opto Coupler Zero Crossing.
From www.semanticscholar.org
Figure 1 from An Efficient Approach to Zero Crossing Detection Based On Opto Coupler Zero Crossing Any optocoupler with similar specs should work fine. Learn how to use a phototriac (or opto isolated triac) to control a power triac from a low level command circuit. Learn about its pin configuration, specifications, equivalents,. The mct2e is a standard optocoupler (similar to 4n25 etc.) with a minimum current transfer ratio (ctr) of 20%. The brt21, brt22, brt23 product. Opto Coupler Zero Crossing.
From www.domirobot.com
MOC3041 ZeroCross OptoIsolator Triac Driver Output (250V/400V Peak Opto Coupler Zero Crossing Any optocoupler with similar specs should work fine. Learn how to use a phototriac (or opto isolated triac) to control a power triac from a low level command circuit. The brt21, brt22, brt23 product family consists of an optically coupled gaas irled to a photosensitive thyristor system with. Learn about its pin configuration, specifications, equivalents,. The mct2e is a standard. Opto Coupler Zero Crossing.
From electronics.stackexchange.com
opto isolator IC controlled triac dimmer design, zero crossing Opto Coupler Zero Crossing Learn how to use a phototriac (or opto isolated triac) to control a power triac from a low level command circuit. Learn about its pin configuration, specifications, equivalents,. The mct2e is a standard optocoupler (similar to 4n25 etc.) with a minimum current transfer ratio (ctr) of 20%. Any optocoupler with similar specs should work fine. The brt21, brt22, brt23 product. Opto Coupler Zero Crossing.
From shopee.co.id
Jual MOC3041 MOC 3041 Dip6 IC Zero Cross Optocoupler Triac Shopee Opto Coupler Zero Crossing Learn about its pin configuration, specifications, equivalents,. Learn how to use a phototriac (or opto isolated triac) to control a power triac from a low level command circuit. Any optocoupler with similar specs should work fine. The mct2e is a standard optocoupler (similar to 4n25 etc.) with a minimum current transfer ratio (ctr) of 20%. The brt21, brt22, brt23 product. Opto Coupler Zero Crossing.
From electronics.stackexchange.com
opto isolator How can an optocoupler detect the zero cross point in Opto Coupler Zero Crossing The mct2e is a standard optocoupler (similar to 4n25 etc.) with a minimum current transfer ratio (ctr) of 20%. Any optocoupler with similar specs should work fine. The brt21, brt22, brt23 product family consists of an optically coupled gaas irled to a photosensitive thyristor system with. Learn how to use a phototriac (or opto isolated triac) to control a power. Opto Coupler Zero Crossing.
From www.elexp.com
Opto Couplers Infrared Diode To Zero Crossing Triac Electronix Express Opto Coupler Zero Crossing The mct2e is a standard optocoupler (similar to 4n25 etc.) with a minimum current transfer ratio (ctr) of 20%. The brt21, brt22, brt23 product family consists of an optically coupled gaas irled to a photosensitive thyristor system with. Learn about its pin configuration, specifications, equivalents,. Any optocoupler with similar specs should work fine. Learn how to use a phototriac (or. Opto Coupler Zero Crossing.
From ar.fmuser.net
ما هو Optocoupler / optoIsolatorElectronFMUSER FM / TV Broadcast Opto Coupler Zero Crossing The brt21, brt22, brt23 product family consists of an optically coupled gaas irled to a photosensitive thyristor system with. Learn how to use a phototriac (or opto isolated triac) to control a power triac from a low level command circuit. The mct2e is a standard optocoupler (similar to 4n25 etc.) with a minimum current transfer ratio (ctr) of 20%. Any. Opto Coupler Zero Crossing.
From missbad.weebly.com
Zero Crossing Triac Driver Output Opto Coupler Tutorial missbad Opto Coupler Zero Crossing Learn about its pin configuration, specifications, equivalents,. Learn how to use a phototriac (or opto isolated triac) to control a power triac from a low level command circuit. The mct2e is a standard optocoupler (similar to 4n25 etc.) with a minimum current transfer ratio (ctr) of 20%. The brt21, brt22, brt23 product family consists of an optically coupled gaas irled. Opto Coupler Zero Crossing.
From electronics.stackexchange.com
led Choose appropriate optoisolator for 230 Vac zerocross detection Opto Coupler Zero Crossing Learn how to use a phototriac (or opto isolated triac) to control a power triac from a low level command circuit. Any optocoupler with similar specs should work fine. The brt21, brt22, brt23 product family consists of an optically coupled gaas irled to a photosensitive thyristor system with. Learn about its pin configuration, specifications, equivalents,. The mct2e is a standard. Opto Coupler Zero Crossing.
From klamaljoy.blob.core.windows.net
Zero Crossing Optocoupler Circuit at Stephanie Arrington blog Opto Coupler Zero Crossing Learn how to use a phototriac (or opto isolated triac) to control a power triac from a low level command circuit. Any optocoupler with similar specs should work fine. Learn about its pin configuration, specifications, equivalents,. The mct2e is a standard optocoupler (similar to 4n25 etc.) with a minimum current transfer ratio (ctr) of 20%. The brt21, brt22, brt23 product. Opto Coupler Zero Crossing.
From electronics.stackexchange.com
opto isolator Zero Crossing Signal Timing Electrical Engineering Opto Coupler Zero Crossing The mct2e is a standard optocoupler (similar to 4n25 etc.) with a minimum current transfer ratio (ctr) of 20%. Learn how to use a phototriac (or opto isolated triac) to control a power triac from a low level command circuit. The brt21, brt22, brt23 product family consists of an optically coupled gaas irled to a photosensitive thyristor system with. Learn. Opto Coupler Zero Crossing.
From www.ebay.com
SK2049 Opto Coupler/Isolator Zero Crossing Triac Driver Crosses Opto Coupler Zero Crossing Learn how to use a phototriac (or opto isolated triac) to control a power triac from a low level command circuit. The brt21, brt22, brt23 product family consists of an optically coupled gaas irled to a photosensitive thyristor system with. The mct2e is a standard optocoupler (similar to 4n25 etc.) with a minimum current transfer ratio (ctr) of 20%. Learn. Opto Coupler Zero Crossing.
From electronics.stackexchange.com
opto isolator How to guarantee clearance/creepage on mains side of an Opto Coupler Zero Crossing Learn about its pin configuration, specifications, equivalents,. Any optocoupler with similar specs should work fine. The brt21, brt22, brt23 product family consists of an optically coupled gaas irled to a photosensitive thyristor system with. The mct2e is a standard optocoupler (similar to 4n25 etc.) with a minimum current transfer ratio (ctr) of 20%. Learn how to use a phototriac (or. Opto Coupler Zero Crossing.
From www.designworldonline.com
Optocoupler modules in interface electronics Opto Coupler Zero Crossing Learn how to use a phototriac (or opto isolated triac) to control a power triac from a low level command circuit. The brt21, brt22, brt23 product family consists of an optically coupled gaas irled to a photosensitive thyristor system with. Learn about its pin configuration, specifications, equivalents,. Any optocoupler with similar specs should work fine. The mct2e is a standard. Opto Coupler Zero Crossing.
From electronics.stackexchange.com
opto isolator Need help to design efficient zero crossing CURRENT Opto Coupler Zero Crossing Learn how to use a phototriac (or opto isolated triac) to control a power triac from a low level command circuit. The brt21, brt22, brt23 product family consists of an optically coupled gaas irled to a photosensitive thyristor system with. Any optocoupler with similar specs should work fine. The mct2e is a standard optocoupler (similar to 4n25 etc.) with a. Opto Coupler Zero Crossing.