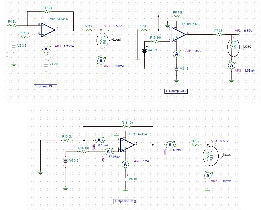
Power Consumption Of Op Amp . 1, power to run the device. The 8ma value listed is the current the device will. Learn the basic operation, specifications, and applications of the operational amplifier (op amp), a common linear design building block. In many systems, power consumption is a critical parameter driving the selection of an op amp. Compute the power used to. The power consumption is calculated from the circuit current of the operational amplifier itself and from the output. To check the opamp consumption, you, most often, have to do it manually: Engineers find themselves having to make. For op amp itself, the power consumption is quiescent current * power supply voltage. Consider of the load, the power consumption is.
from www.slideserve.com
Engineers find themselves having to make. The 8ma value listed is the current the device will. In many systems, power consumption is a critical parameter driving the selection of an op amp. Compute the power used to. Consider of the load, the power consumption is. The power consumption is calculated from the circuit current of the operational amplifier itself and from the output. 1, power to run the device. Learn the basic operation, specifications, and applications of the operational amplifier (op amp), a common linear design building block. To check the opamp consumption, you, most often, have to do it manually: For op amp itself, the power consumption is quiescent current * power supply voltage.
PPT “OpAmp” Operational Amplifier PowerPoint Presentation, free
Power Consumption Of Op Amp The power consumption is calculated from the circuit current of the operational amplifier itself and from the output. For op amp itself, the power consumption is quiescent current * power supply voltage. The 8ma value listed is the current the device will. Consider of the load, the power consumption is. In many systems, power consumption is a critical parameter driving the selection of an op amp. To check the opamp consumption, you, most often, have to do it manually: Learn the basic operation, specifications, and applications of the operational amplifier (op amp), a common linear design building block. 1, power to run the device. Engineers find themselves having to make. Compute the power used to. The power consumption is calculated from the circuit current of the operational amplifier itself and from the output.
From www.engineeringa2z.com
Operational Amplifier OPAMP Basic Engineeringa2z Power Consumption Of Op Amp For op amp itself, the power consumption is quiescent current * power supply voltage. Consider of the load, the power consumption is. In many systems, power consumption is a critical parameter driving the selection of an op amp. The 8ma value listed is the current the device will. To check the opamp consumption, you, most often, have to do it. Power Consumption Of Op Amp.
From ultimateelectronicsbook.com
The Ideal OpAmp (Operational Amplifier) Ultimate Electronics Book Power Consumption Of Op Amp In many systems, power consumption is a critical parameter driving the selection of an op amp. Compute the power used to. Engineers find themselves having to make. Consider of the load, the power consumption is. For op amp itself, the power consumption is quiescent current * power supply voltage. To check the opamp consumption, you, most often, have to do. Power Consumption Of Op Amp.
From www.researchgate.net
2 Amplifier power consumption as a function of the power supply Power Consumption Of Op Amp The power consumption is calculated from the circuit current of the operational amplifier itself and from the output. For op amp itself, the power consumption is quiescent current * power supply voltage. Compute the power used to. 1, power to run the device. Consider of the load, the power consumption is. Engineers find themselves having to make. Learn the basic. Power Consumption Of Op Amp.
From joiddwzoe.blob.core.windows.net
What Does Amps Stand For In Electricity at Denny Connell blog Power Consumption Of Op Amp Consider of the load, the power consumption is. Engineers find themselves having to make. Compute the power used to. To check the opamp consumption, you, most often, have to do it manually: Learn the basic operation, specifications, and applications of the operational amplifier (op amp), a common linear design building block. The 8ma value listed is the current the device. Power Consumption Of Op Amp.
From electronics.stackexchange.com
op amp Opamp power consumption Electrical Engineering Stack Exchange Power Consumption Of Op Amp For op amp itself, the power consumption is quiescent current * power supply voltage. 1, power to run the device. Compute the power used to. In many systems, power consumption is a critical parameter driving the selection of an op amp. Engineers find themselves having to make. Consider of the load, the power consumption is. To check the opamp consumption,. Power Consumption Of Op Amp.
From www.researchgate.net
Opamps power consumption Download Table Power Consumption Of Op Amp 1, power to run the device. Consider of the load, the power consumption is. For op amp itself, the power consumption is quiescent current * power supply voltage. To check the opamp consumption, you, most often, have to do it manually: The 8ma value listed is the current the device will. The power consumption is calculated from the circuit current. Power Consumption Of Op Amp.
From www.powersystemsdesign.com
Ultralow Power High Speed ADC Power Consumption Of Op Amp Learn the basic operation, specifications, and applications of the operational amplifier (op amp), a common linear design building block. The 8ma value listed is the current the device will. 1, power to run the device. In many systems, power consumption is a critical parameter driving the selection of an op amp. The power consumption is calculated from the circuit current. Power Consumption Of Op Amp.
From www.amazon.com
1 pc AD8138 Low Power Consumption Differential to Single Power Consumption Of Op Amp In many systems, power consumption is a critical parameter driving the selection of an op amp. 1, power to run the device. To check the opamp consumption, you, most often, have to do it manually: Compute the power used to. Consider of the load, the power consumption is. The 8ma value listed is the current the device will. For op. Power Consumption Of Op Amp.
From www.semanticscholar.org
Figure 1 from Study and Analysis of Power Dissipation and Different Power Consumption Of Op Amp The power consumption is calculated from the circuit current of the operational amplifier itself and from the output. For op amp itself, the power consumption is quiescent current * power supply voltage. Compute the power used to. In many systems, power consumption is a critical parameter driving the selection of an op amp. Consider of the load, the power consumption. Power Consumption Of Op Amp.
From www.electrosmash.com
ElectroSmash MXR Distortion + Circuit Analysis. Power Consumption Of Op Amp To check the opamp consumption, you, most often, have to do it manually: Engineers find themselves having to make. For op amp itself, the power consumption is quiescent current * power supply voltage. The 8ma value listed is the current the device will. The power consumption is calculated from the circuit current of the operational amplifier itself and from the. Power Consumption Of Op Amp.
From electronics.stackexchange.com
operational amplifier Common mode range? Electrical Engineering Power Consumption Of Op Amp Compute the power used to. The power consumption is calculated from the circuit current of the operational amplifier itself and from the output. 1, power to run the device. Engineers find themselves having to make. Learn the basic operation, specifications, and applications of the operational amplifier (op amp), a common linear design building block. Consider of the load, the power. Power Consumption Of Op Amp.
From ultimateelectronicsbook.com
OpAmp Inverting Amplifier Ultimate Electronics Book Power Consumption Of Op Amp Consider of the load, the power consumption is. In many systems, power consumption is a critical parameter driving the selection of an op amp. Engineers find themselves having to make. For op amp itself, the power consumption is quiescent current * power supply voltage. Compute the power used to. The 8ma value listed is the current the device will. 1,. Power Consumption Of Op Amp.
From www.slideserve.com
PPT Chapter 8 The Operational Amplifier (Part I) Using PSpice Power Consumption Of Op Amp To check the opamp consumption, you, most often, have to do it manually: 1, power to run the device. The 8ma value listed is the current the device will. Compute the power used to. In many systems, power consumption is a critical parameter driving the selection of an op amp. The power consumption is calculated from the circuit current of. Power Consumption Of Op Amp.
From www.researchgate.net
Breakdown of power consumption in radio base stations [32]. Download Power Consumption Of Op Amp Compute the power used to. The 8ma value listed is the current the device will. Consider of the load, the power consumption is. 1, power to run the device. For op amp itself, the power consumption is quiescent current * power supply voltage. Learn the basic operation, specifications, and applications of the operational amplifier (op amp), a common linear design. Power Consumption Of Op Amp.
From www.ebom.com
ROHM Develops a New Op Amp that Minimizes Current Consumption eBOM Power Consumption Of Op Amp The power consumption is calculated from the circuit current of the operational amplifier itself and from the output. In many systems, power consumption is a critical parameter driving the selection of an op amp. The 8ma value listed is the current the device will. For op amp itself, the power consumption is quiescent current * power supply voltage. Engineers find. Power Consumption Of Op Amp.
From ultimateelectronicsbook.com
OpAmp NonInverting Amplifier Ultimate Electronics Book Power Consumption Of Op Amp For op amp itself, the power consumption is quiescent current * power supply voltage. The 8ma value listed is the current the device will. Engineers find themselves having to make. Compute the power used to. Consider of the load, the power consumption is. Learn the basic operation, specifications, and applications of the operational amplifier (op amp), a common linear design. Power Consumption Of Op Amp.
From www.temcom.com
How to use the "Disable" pin of an op amp to reduce power consumption Power Consumption Of Op Amp In many systems, power consumption is a critical parameter driving the selection of an op amp. Engineers find themselves having to make. Learn the basic operation, specifications, and applications of the operational amplifier (op amp), a common linear design building block. The 8ma value listed is the current the device will. Consider of the load, the power consumption is. Compute. Power Consumption Of Op Amp.
From www.electroschematics.com
What is the difference between op amps and comparators? Power Consumption Of Op Amp For op amp itself, the power consumption is quiescent current * power supply voltage. To check the opamp consumption, you, most often, have to do it manually: Learn the basic operation, specifications, and applications of the operational amplifier (op amp), a common linear design building block. Consider of the load, the power consumption is. The 8ma value listed is the. Power Consumption Of Op Amp.
From www.amazon.in
LM324 / LM324N IC (25 Pcs Full Boom Offer) DIP 14 Package Quad Power Consumption Of Op Amp Compute the power used to. In many systems, power consumption is a critical parameter driving the selection of an op amp. Learn the basic operation, specifications, and applications of the operational amplifier (op amp), a common linear design building block. To check the opamp consumption, you, most often, have to do it manually: Consider of the load, the power consumption. Power Consumption Of Op Amp.
From toshiba.semicon-storage.com
Application Circuit of Low Power Consumption OpAmp TC75S102F Toshiba Power Consumption Of Op Amp To check the opamp consumption, you, most often, have to do it manually: The 8ma value listed is the current the device will. Learn the basic operation, specifications, and applications of the operational amplifier (op amp), a common linear design building block. Consider of the load, the power consumption is. Compute the power used to. In many systems, power consumption. Power Consumption Of Op Amp.
From www.youtube.com
OpAmp as Summing Amplifier(Inverting and NonInverting Summing Power Consumption Of Op Amp 1, power to run the device. To check the opamp consumption, you, most often, have to do it manually: Engineers find themselves having to make. Consider of the load, the power consumption is. Compute the power used to. In many systems, power consumption is a critical parameter driving the selection of an op amp. For op amp itself, the power. Power Consumption Of Op Amp.
From www.eleccircuit.com
Learn 741 opamp circuits basic with example Power Consumption Of Op Amp Learn the basic operation, specifications, and applications of the operational amplifier (op amp), a common linear design building block. Engineers find themselves having to make. In many systems, power consumption is a critical parameter driving the selection of an op amp. Compute the power used to. For op amp itself, the power consumption is quiescent current * power supply voltage.. Power Consumption Of Op Amp.
From www.eleccircuit.com
Learn 741 opamp circuits basic with example Power Consumption Of Op Amp The power consumption is calculated from the circuit current of the operational amplifier itself and from the output. 1, power to run the device. Engineers find themselves having to make. Consider of the load, the power consumption is. For op amp itself, the power consumption is quiescent current * power supply voltage. To check the opamp consumption, you, most often,. Power Consumption Of Op Amp.
From www.youtube.com
Application Circuit of Low Power Consumption OpAmp TC75S102F YouTube Power Consumption Of Op Amp To check the opamp consumption, you, most often, have to do it manually: The 8ma value listed is the current the device will. Consider of the load, the power consumption is. Learn the basic operation, specifications, and applications of the operational amplifier (op amp), a common linear design building block. In many systems, power consumption is a critical parameter driving. Power Consumption Of Op Amp.
From www.hackatronic.com
Over Current/Short Circuit Protection Using LM358 OPAMP » Hackatronic Power Consumption Of Op Amp To check the opamp consumption, you, most often, have to do it manually: Engineers find themselves having to make. The 8ma value listed is the current the device will. Compute the power used to. Learn the basic operation, specifications, and applications of the operational amplifier (op amp), a common linear design building block. The power consumption is calculated from the. Power Consumption Of Op Amp.
From www.youtube.com
How to calculate an opamp's current usage based on datasheet's supply Power Consumption Of Op Amp For op amp itself, the power consumption is quiescent current * power supply voltage. Consider of the load, the power consumption is. To check the opamp consumption, you, most often, have to do it manually: Compute the power used to. Engineers find themselves having to make. 1, power to run the device. In many systems, power consumption is a critical. Power Consumption Of Op Amp.
From e2e.ti.com
Designing with lowpower op amps, part 1 Powersaving techniques for Power Consumption Of Op Amp 1, power to run the device. Engineers find themselves having to make. Learn the basic operation, specifications, and applications of the operational amplifier (op amp), a common linear design building block. Consider of the load, the power consumption is. To check the opamp consumption, you, most often, have to do it manually: The 8ma value listed is the current the. Power Consumption Of Op Amp.
From www.slideserve.com
PPT “OpAmp” Operational Amplifier PowerPoint Presentation, free Power Consumption Of Op Amp For op amp itself, the power consumption is quiescent current * power supply voltage. Consider of the load, the power consumption is. Engineers find themselves having to make. Compute the power used to. Learn the basic operation, specifications, and applications of the operational amplifier (op amp), a common linear design building block. The power consumption is calculated from the circuit. Power Consumption Of Op Amp.
From www.researchgate.net
Power consumption analysis of the proposed opamp and traditional Power Consumption Of Op Amp Learn the basic operation, specifications, and applications of the operational amplifier (op amp), a common linear design building block. For op amp itself, the power consumption is quiescent current * power supply voltage. Engineers find themselves having to make. Compute the power used to. 1, power to run the device. The power consumption is calculated from the circuit current of. Power Consumption Of Op Amp.
From www.circuitbasics.com
Ultimate Guide to OpAmps Part 1 Circuit Basics Power Consumption Of Op Amp Consider of the load, the power consumption is. The power consumption is calculated from the circuit current of the operational amplifier itself and from the output. Learn the basic operation, specifications, and applications of the operational amplifier (op amp), a common linear design building block. Engineers find themselves having to make. To check the opamp consumption, you, most often, have. Power Consumption Of Op Amp.
From aisynthesis.com
Op Amps AI Synthesis Power Consumption Of Op Amp The 8ma value listed is the current the device will. Engineers find themselves having to make. The power consumption is calculated from the circuit current of the operational amplifier itself and from the output. Consider of the load, the power consumption is. 1, power to run the device. For op amp itself, the power consumption is quiescent current * power. Power Consumption Of Op Amp.
From exoadsbbf.blob.core.windows.net
Use Of Operational Amplifier In A Circuit at Ronald Burgess blog Power Consumption Of Op Amp Consider of the load, the power consumption is. 1, power to run the device. In many systems, power consumption is a critical parameter driving the selection of an op amp. Learn the basic operation, specifications, and applications of the operational amplifier (op amp), a common linear design building block. For op amp itself, the power consumption is quiescent current *. Power Consumption Of Op Amp.
From www.youtube.com
How to calculate the current / power consumption of instrumentation amp Power Consumption Of Op Amp Engineers find themselves having to make. For op amp itself, the power consumption is quiescent current * power supply voltage. In many systems, power consumption is a critical parameter driving the selection of an op amp. To check the opamp consumption, you, most often, have to do it manually: Consider of the load, the power consumption is. 1, power to. Power Consumption Of Op Amp.
From optingoutofnormal.com
RV Appliance Power Consumption Opting Out of Normal Power Consumption Of Op Amp The 8ma value listed is the current the device will. Compute the power used to. 1, power to run the device. To check the opamp consumption, you, most often, have to do it manually: Engineers find themselves having to make. Learn the basic operation, specifications, and applications of the operational amplifier (op amp), a common linear design building block. For. Power Consumption Of Op Amp.