Range Function Javascript Es6 . Does javascript have a method like range() to generate a range within the supplied bounds? Const range = (start, end, step = 1) => {} our range should have a few methods: You can easily create range() generator function which can function as an iterator. Is there any ecmascript 6/7 equivalent to underscore’s range function? For a very simple range in es6: Let range = n => array.from(array(n).keys()) from bigomega's comment, this can be shortened using spread. Iterators and generators bring the concept of iteration directly into the core language and provide a mechanism for customizing the. Let's create a skeleton for range function: This means you don't have to pre.
from jpegzilla.com
Let range = n => array.from(array(n).keys()) from bigomega's comment, this can be shortened using spread. Let's create a skeleton for range function: You can easily create range() generator function which can function as an iterator. Does javascript have a method like range() to generate a range within the supplied bounds? Const range = (start, end, step = 1) => {} our range should have a few methods: Is there any ecmascript 6/7 equivalent to underscore’s range function? For a very simple range in es6: Iterators and generators bring the concept of iteration directly into the core language and provide a mechanism for customizing the. This means you don't have to pre.
how to normalize an array to a specific range in javascript — 2019 10 24
Range Function Javascript Es6 Let's create a skeleton for range function: Let's create a skeleton for range function: Iterators and generators bring the concept of iteration directly into the core language and provide a mechanism for customizing the. Const range = (start, end, step = 1) => {} our range should have a few methods: Let range = n => array.from(array(n).keys()) from bigomega's comment, this can be shortened using spread. You can easily create range() generator function which can function as an iterator. For a very simple range in es6: Is there any ecmascript 6/7 equivalent to underscore’s range function? This means you don't have to pre. Does javascript have a method like range() to generate a range within the supplied bounds?
From www.freecodecamp.org
JavaScript 范围——如何在 JS ES6 中用 .from() 创建一个数字数组 Range Function Javascript Es6 Does javascript have a method like range() to generate a range within the supplied bounds? Is there any ecmascript 6/7 equivalent to underscore’s range function? Let's create a skeleton for range function: You can easily create range() generator function which can function as an iterator. Iterators and generators bring the concept of iteration directly into the core language and provide. Range Function Javascript Es6.
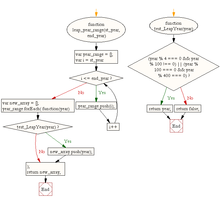
From www.programiz.com
JavaScript if...else Statement (with Examples) Range Function Javascript Es6 You can easily create range() generator function which can function as an iterator. Does javascript have a method like range() to generate a range within the supplied bounds? Const range = (start, end, step = 1) => {} our range should have a few methods: This means you don't have to pre. Is there any ecmascript 6/7 equivalent to underscore’s. Range Function Javascript Es6.
From toreaurstad.blogspot.com
Coding Grounds Enumerable Range in Javascript Range Function Javascript Es6 This means you don't have to pre. Let range = n => array.from(array(n).keys()) from bigomega's comment, this can be shortened using spread. For a very simple range in es6: Is there any ecmascript 6/7 equivalent to underscore’s range function? You can easily create range() generator function which can function as an iterator. Iterators and generators bring the concept of iteration. Range Function Javascript Es6.
From morioh.com
How to Custom Range Slider with HTML, CSS & JavaScript Range Function Javascript Es6 Iterators and generators bring the concept of iteration directly into the core language and provide a mechanism for customizing the. Let's create a skeleton for range function: You can easily create range() generator function which can function as an iterator. Let range = n => array.from(array(n).keys()) from bigomega's comment, this can be shortened using spread. Const range = (start, end,. Range Function Javascript Es6.
From www.w3docs.com
Mastering JavaScript Regular Expressions Sets and Ranges Range Function Javascript Es6 Is there any ecmascript 6/7 equivalent to underscore’s range function? You can easily create range() generator function which can function as an iterator. Iterators and generators bring the concept of iteration directly into the core language and provide a mechanism for customizing the. Let range = n => array.from(array(n).keys()) from bigomega's comment, this can be shortened using spread. For a. Range Function Javascript Es6.
From www.mywebtuts.com
How To Get Range Between Two Dates In Javascript? Range Function Javascript Es6 This means you don't have to pre. Let range = n => array.from(array(n).keys()) from bigomega's comment, this can be shortened using spread. Let's create a skeleton for range function: Const range = (start, end, step = 1) => {} our range should have a few methods: You can easily create range() generator function which can function as an iterator. Does. Range Function Javascript Es6.
From www.youtube.com
Let's Build a Datepicker 05 Displaying the correct year and month range (Javascript, ES6 Range Function Javascript Es6 Iterators and generators bring the concept of iteration directly into the core language and provide a mechanism for customizing the. Let range = n => array.from(array(n).keys()) from bigomega's comment, this can be shortened using spread. Const range = (start, end, step = 1) => {} our range should have a few methods: For a very simple range in es6: Let's. Range Function Javascript Es6.
From blog.logrocket.com
JavaScript ES6 5 new abstractions to improve your code LogRocket Blog Range Function Javascript Es6 Is there any ecmascript 6/7 equivalent to underscore’s range function? Let's create a skeleton for range function: This means you don't have to pre. For a very simple range in es6: Iterators and generators bring the concept of iteration directly into the core language and provide a mechanism for customizing the. Const range = (start, end, step = 1) =>. Range Function Javascript Es6.
From www.youtube.com
JavaScript Specifying a Range YouTube Range Function Javascript Es6 Iterators and generators bring the concept of iteration directly into the core language and provide a mechanism for customizing the. Let's create a skeleton for range function: This means you don't have to pre. You can easily create range() generator function which can function as an iterator. Const range = (start, end, step = 1) => {} our range should. Range Function Javascript Es6.
From www.youtube.com
Code Review A JavaScript implementation of the Python's range() function YouTube Range Function Javascript Es6 This means you don't have to pre. Is there any ecmascript 6/7 equivalent to underscore’s range function? For a very simple range in es6: Let's create a skeleton for range function: Const range = (start, end, step = 1) => {} our range should have a few methods: Let range = n => array.from(array(n).keys()) from bigomega's comment, this can be. Range Function Javascript Es6.
From medium.com
Creating a Range in JavaScript. Have you ever worked on a problem where… by Anna M Dybas The Range Function Javascript Es6 Is there any ecmascript 6/7 equivalent to underscore’s range function? For a very simple range in es6: Const range = (start, end, step = 1) => {} our range should have a few methods: Let range = n => array.from(array(n).keys()) from bigomega's comment, this can be shortened using spread. Let's create a skeleton for range function: Iterators and generators bring. Range Function Javascript Es6.
From 9to5tutorial.com
I tried to make a range function in JavaScript 9to5Tutorial Range Function Javascript Es6 Let range = n => array.from(array(n).keys()) from bigomega's comment, this can be shortened using spread. You can easily create range() generator function which can function as an iterator. Is there any ecmascript 6/7 equivalent to underscore’s range function? Iterators and generators bring the concept of iteration directly into the core language and provide a mechanism for customizing the. Const range. Range Function Javascript Es6.
From forum.skilvul.com
JavaScript Intermediate Groups & Ranges JavaScript Intermediate Forum Skilvul Range Function Javascript Es6 Const range = (start, end, step = 1) => {} our range should have a few methods: This means you don't have to pre. Iterators and generators bring the concept of iteration directly into the core language and provide a mechanism for customizing the. You can easily create range() generator function which can function as an iterator. Is there any. Range Function Javascript Es6.
From www.youtube.com
How to Generate Random Numbers in Javascript within Range YouTube Range Function Javascript Es6 Let range = n => array.from(array(n).keys()) from bigomega's comment, this can be shortened using spread. Does javascript have a method like range() to generate a range within the supplied bounds? Is there any ecmascript 6/7 equivalent to underscore’s range function? Iterators and generators bring the concept of iteration directly into the core language and provide a mechanism for customizing the.. Range Function Javascript Es6.
From arctutorials.com
JavaScript ES6 Set, WeakSet, Map, and WeakMap ARC Tutorials Range Function Javascript Es6 You can easily create range() generator function which can function as an iterator. This means you don't have to pre. Is there any ecmascript 6/7 equivalent to underscore’s range function? Const range = (start, end, step = 1) => {} our range should have a few methods: Iterators and generators bring the concept of iteration directly into the core language. Range Function Javascript Es6.
From www.youtube.com
Make your own Range Function Complete Functional Programming Course in Python Tutorial 18 Range Function Javascript Es6 Let range = n => array.from(array(n).keys()) from bigomega's comment, this can be shortened using spread. Is there any ecmascript 6/7 equivalent to underscore’s range function? You can easily create range() generator function which can function as an iterator. Const range = (start, end, step = 1) => {} our range should have a few methods: For a very simple range. Range Function Javascript Es6.
From lovebleeding9ffedd.blogspot.com
37 For I In Range Javascript Javascript Nerd Answer Range Function Javascript Es6 This means you don't have to pre. Iterators and generators bring the concept of iteration directly into the core language and provide a mechanism for customizing the. Let's create a skeleton for range function: You can easily create range() generator function which can function as an iterator. For a very simple range in es6: Does javascript have a method like. Range Function Javascript Es6.
From selipaputuz.blogspot.com
22 Input Type Range Javascript Javascript Info Range Function Javascript Es6 Iterators and generators bring the concept of iteration directly into the core language and provide a mechanism for customizing the. Const range = (start, end, step = 1) => {} our range should have a few methods: You can easily create range() generator function which can function as an iterator. Let range = n => array.from(array(n).keys()) from bigomega's comment, this. Range Function Javascript Es6.
From ourcodeworld.com
Top 7 Best Range Input Replacement JavaScript and jQuery Plugins Our Code World Range Function Javascript Es6 Let range = n => array.from(array(n).keys()) from bigomega's comment, this can be shortened using spread. You can easily create range() generator function which can function as an iterator. For a very simple range in es6: Iterators and generators bring the concept of iteration directly into the core language and provide a mechanism for customizing the. This means you don't have. Range Function Javascript Es6.
From www.youtube.com
JavaScript Switch on ranges of integers in JavaScript YouTube Range Function Javascript Es6 Iterators and generators bring the concept of iteration directly into the core language and provide a mechanism for customizing the. For a very simple range in es6: Let range = n => array.from(array(n).keys()) from bigomega's comment, this can be shortened using spread. You can easily create range() generator function which can function as an iterator. Does javascript have a method. Range Function Javascript Es6.
From www.golinuxcloud.com
Create array of numbers in range JavaScript [SOLVED] GoLinuxCloud Range Function Javascript Es6 For a very simple range in es6: This means you don't have to pre. Const range = (start, end, step = 1) => {} our range should have a few methods: Iterators and generators bring the concept of iteration directly into the core language and provide a mechanism for customizing the. Is there any ecmascript 6/7 equivalent to underscore’s range. Range Function Javascript Es6.
From fity.club
Es6 Class Range Function Javascript Es6 You can easily create range() generator function which can function as an iterator. Const range = (start, end, step = 1) => {} our range should have a few methods: Let range = n => array.from(array(n).keys()) from bigomega's comment, this can be shortened using spread. Does javascript have a method like range() to generate a range within the supplied bounds?. Range Function Javascript Es6.
From itsourcecode.com
JavaScript Range of Numbers Techniques and Examples Range Function Javascript Es6 You can easily create range() generator function which can function as an iterator. Does javascript have a method like range() to generate a range within the supplied bounds? For a very simple range in es6: Let's create a skeleton for range function: Is there any ecmascript 6/7 equivalent to underscore’s range function? Const range = (start, end, step = 1). Range Function Javascript Es6.
From webdevtrick.com
CSS Range Slider With HTML & JavaScript Using jQuery Functions Range Function Javascript Es6 This means you don't have to pre. Iterators and generators bring the concept of iteration directly into the core language and provide a mechanism for customizing the. Does javascript have a method like range() to generate a range within the supplied bounds? You can easily create range() generator function which can function as an iterator. For a very simple range. Range Function Javascript Es6.
From www.w3resource.com
JavaScript array Find the leap years from a given range of years w3resource Range Function Javascript Es6 You can easily create range() generator function which can function as an iterator. Does javascript have a method like range() to generate a range within the supplied bounds? Iterators and generators bring the concept of iteration directly into the core language and provide a mechanism for customizing the. Let's create a skeleton for range function: For a very simple range. Range Function Javascript Es6.
From github.com
GitHub gjelard/multiplerangesliderjavascript Plain javascript range slider with percentage Range Function Javascript Es6 Does javascript have a method like range() to generate a range within the supplied bounds? For a very simple range in es6: Iterators and generators bring the concept of iteration directly into the core language and provide a mechanism for customizing the. Let range = n => array.from(array(n).keys()) from bigomega's comment, this can be shortened using spread. Let's create a. Range Function Javascript Es6.
From blog.turai.work
Javascriptでrange()みたいに指定長の配列を生成 動かざることバグの如し Range Function Javascript Es6 You can easily create range() generator function which can function as an iterator. This means you don't have to pre. Is there any ecmascript 6/7 equivalent to underscore’s range function? Const range = (start, end, step = 1) => {} our range should have a few methods: Let's create a skeleton for range function: For a very simple range in. Range Function Javascript Es6.
From www.youtube.com
RequireJS and ES6 Style Javascript Module Plugin (Specifically momentrange for moment js) How Range Function Javascript Es6 For a very simple range in es6: Iterators and generators bring the concept of iteration directly into the core language and provide a mechanism for customizing the. Const range = (start, end, step = 1) => {} our range should have a few methods: Let range = n => array.from(array(n).keys()) from bigomega's comment, this can be shortened using spread. You. Range Function Javascript Es6.
From www.souysoeng.com
JavaScript Sets and ranges [...] Range Function Javascript Es6 Iterators and generators bring the concept of iteration directly into the core language and provide a mechanism for customizing the. Const range = (start, end, step = 1) => {} our range should have a few methods: For a very simple range in es6: Let's create a skeleton for range function: Let range = n => array.from(array(n).keys()) from bigomega's comment,. Range Function Javascript Es6.
From www.youtube.com
Array Does JavaScript have a method like "range()" to generate a range within the supplied Range Function Javascript Es6 Iterators and generators bring the concept of iteration directly into the core language and provide a mechanism for customizing the. Is there any ecmascript 6/7 equivalent to underscore’s range function? Const range = (start, end, step = 1) => {} our range should have a few methods: Let's create a skeleton for range function: You can easily create range() generator. Range Function Javascript Es6.
From www.youtube.com
13 Range Inputs and JavaScript YouTube Range Function Javascript Es6 Let's create a skeleton for range function: Does javascript have a method like range() to generate a range within the supplied bounds? This means you don't have to pre. For a very simple range in es6: You can easily create range() generator function which can function as an iterator. Const range = (start, end, step = 1) => {} our. Range Function Javascript Es6.
From www.youtube.com
Range Function in Javascript YouTube Range Function Javascript Es6 For a very simple range in es6: Iterators and generators bring the concept of iteration directly into the core language and provide a mechanism for customizing the. Is there any ecmascript 6/7 equivalent to underscore’s range function? You can easily create range() generator function which can function as an iterator. Does javascript have a method like range() to generate a. Range Function Javascript Es6.
From jpegzilla.com
how to normalize an array to a specific range in javascript — 2019 10 24 Range Function Javascript Es6 You can easily create range() generator function which can function as an iterator. This means you don't have to pre. For a very simple range in es6: Let range = n => array.from(array(n).keys()) from bigomega's comment, this can be shortened using spread. Does javascript have a method like range() to generate a range within the supplied bounds? Const range =. Range Function Javascript Es6.
From www.youtube.com
3. ES5, ES6 and their features Javascript tutorial for beginners Javascript full course Range Function Javascript Es6 You can easily create range() generator function which can function as an iterator. Let range = n => array.from(array(n).keys()) from bigomega's comment, this can be shortened using spread. Iterators and generators bring the concept of iteration directly into the core language and provide a mechanism for customizing the. Does javascript have a method like range() to generate a range within. Range Function Javascript Es6.
From www.educba.com
JavaScript Range Setting the Range for any Manipulation or Computation Range Function Javascript Es6 Does javascript have a method like range() to generate a range within the supplied bounds? Let range = n => array.from(array(n).keys()) from bigomega's comment, this can be shortened using spread. Is there any ecmascript 6/7 equivalent to underscore’s range function? Let's create a skeleton for range function: You can easily create range() generator function which can function as an iterator.. Range Function Javascript Es6.