Can Bus Esd Protection Circuit . Provides guidelines to select a can bus protection circuit that can prevent conducted and radiated emi and esd noise problems. Placing an esd protection diode on the can bus connector will not only protect the can transceiver, but it will also protect all. The iec 61000 esd, eft, and surge bus protection for can reference design (tidub36) shows a practical example of how to protect the most. This device is designed to.
from electronics.stackexchange.com
Provides guidelines to select a can bus protection circuit that can prevent conducted and radiated emi and esd noise problems. Placing an esd protection diode on the can bus connector will not only protect the can transceiver, but it will also protect all. The iec 61000 esd, eft, and surge bus protection for can reference design (tidub36) shows a practical example of how to protect the most. This device is designed to.
esd Ferrite bead value for a LIN bus protection circuit Electrical
Can Bus Esd Protection Circuit The iec 61000 esd, eft, and surge bus protection for can reference design (tidub36) shows a practical example of how to protect the most. Provides guidelines to select a can bus protection circuit that can prevent conducted and radiated emi and esd noise problems. The iec 61000 esd, eft, and surge bus protection for can reference design (tidub36) shows a practical example of how to protect the most. This device is designed to. Placing an esd protection diode on the can bus connector will not only protect the can transceiver, but it will also protect all.
From html.alldatasheet.com
PESD2CAN datasheet(6/11 Pages) NXP CAN bus ESD protection diode Can Bus Esd Protection Circuit The iec 61000 esd, eft, and surge bus protection for can reference design (tidub36) shows a practical example of how to protect the most. Provides guidelines to select a can bus protection circuit that can prevent conducted and radiated emi and esd noise problems. Placing an esd protection diode on the can bus connector will not only protect the can. Can Bus Esd Protection Circuit.
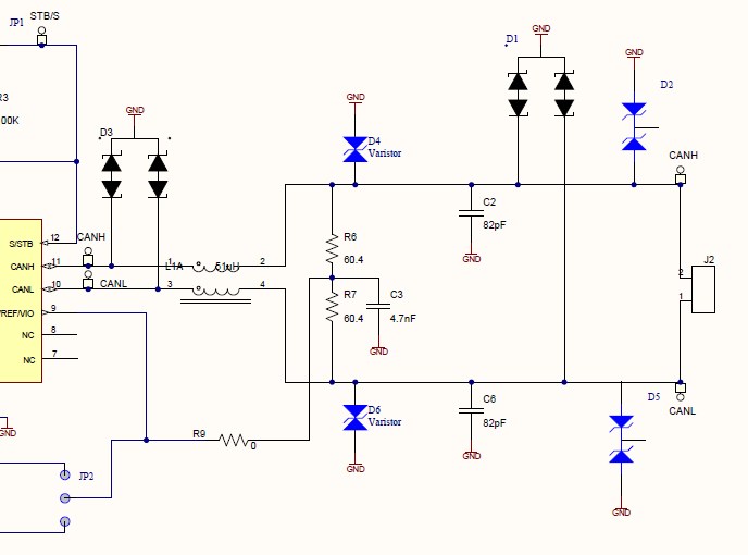
From resources.altium.com
Designing CANBus Circuitry CANBus PCB Layout Guideline Blogs Altium Can Bus Esd Protection Circuit Placing an esd protection diode on the can bus connector will not only protect the can transceiver, but it will also protect all. Provides guidelines to select a can bus protection circuit that can prevent conducted and radiated emi and esd noise problems. This device is designed to. The iec 61000 esd, eft, and surge bus protection for can reference. Can Bus Esd Protection Circuit.
From blog.semtech.com
Semtech’s Automotive CAN Bus Protection Can Bus Esd Protection Circuit This device is designed to. Placing an esd protection diode on the can bus connector will not only protect the can transceiver, but it will also protect all. The iec 61000 esd, eft, and surge bus protection for can reference design (tidub36) shows a practical example of how to protect the most. Provides guidelines to select a can bus protection. Can Bus Esd Protection Circuit.
From circuitdigest.com
Help with ESD circuit protection modification Circuit Digest Can Bus Esd Protection Circuit The iec 61000 esd, eft, and surge bus protection for can reference design (tidub36) shows a practical example of how to protect the most. Placing an esd protection diode on the can bus connector will not only protect the can transceiver, but it will also protect all. Provides guidelines to select a can bus protection circuit that can prevent conducted. Can Bus Esd Protection Circuit.
From components101.com
Exploring ESD Protection Devices An Introductory Guide Can Bus Esd Protection Circuit Placing an esd protection diode on the can bus connector will not only protect the can transceiver, but it will also protect all. Provides guidelines to select a can bus protection circuit that can prevent conducted and radiated emi and esd noise problems. The iec 61000 esd, eft, and surge bus protection for can reference design (tidub36) shows a practical. Can Bus Esd Protection Circuit.
From e2e.ti.com
DAC7311 Maximum allowed permanent current through ESD diodes on the Can Bus Esd Protection Circuit The iec 61000 esd, eft, and surge bus protection for can reference design (tidub36) shows a practical example of how to protect the most. Placing an esd protection diode on the can bus connector will not only protect the can transceiver, but it will also protect all. This device is designed to. Provides guidelines to select a can bus protection. Can Bus Esd Protection Circuit.
From www.electronics-lab.com
Isolated CAN BUS Transceiver Arduino Shield Can Bus Esd Protection Circuit Placing an esd protection diode on the can bus connector will not only protect the can transceiver, but it will also protect all. Provides guidelines to select a can bus protection circuit that can prevent conducted and radiated emi and esd noise problems. The iec 61000 esd, eft, and surge bus protection for can reference design (tidub36) shows a practical. Can Bus Esd Protection Circuit.
From www.semanticscholar.org
[PDF] ESD Protection Design With OnChip ESD Bus and HighVoltage Can Bus Esd Protection Circuit Provides guidelines to select a can bus protection circuit that can prevent conducted and radiated emi and esd noise problems. This device is designed to. The iec 61000 esd, eft, and surge bus protection for can reference design (tidub36) shows a practical example of how to protect the most. Placing an esd protection diode on the can bus connector will. Can Bus Esd Protection Circuit.
From studylib.net
EMI/ESD protection solutions for the CAN bus Can Bus Esd Protection Circuit The iec 61000 esd, eft, and surge bus protection for can reference design (tidub36) shows a practical example of how to protect the most. Placing an esd protection diode on the can bus connector will not only protect the can transceiver, but it will also protect all. Provides guidelines to select a can bus protection circuit that can prevent conducted. Can Bus Esd Protection Circuit.
From components101.com
Exploring ESD Protection Devices An Introductory Guide Can Bus Esd Protection Circuit This device is designed to. Provides guidelines to select a can bus protection circuit that can prevent conducted and radiated emi and esd noise problems. The iec 61000 esd, eft, and surge bus protection for can reference design (tidub36) shows a practical example of how to protect the most. Placing an esd protection diode on the can bus connector will. Can Bus Esd Protection Circuit.
From resources.altium.com
Designing CANBus Circuitry CANBus PCB Layout Guidelines Can Bus Esd Protection Circuit Placing an esd protection diode on the can bus connector will not only protect the can transceiver, but it will also protect all. The iec 61000 esd, eft, and surge bus protection for can reference design (tidub36) shows a practical example of how to protect the most. Provides guidelines to select a can bus protection circuit that can prevent conducted. Can Bus Esd Protection Circuit.
From studylib.net
IEC ESD, EFT, and Surge RS485 Bus Protection Can Bus Esd Protection Circuit Placing an esd protection diode on the can bus connector will not only protect the can transceiver, but it will also protect all. The iec 61000 esd, eft, and surge bus protection for can reference design (tidub36) shows a practical example of how to protect the most. This device is designed to. Provides guidelines to select a can bus protection. Can Bus Esd Protection Circuit.
From www.semanticscholar.org
Figure 1 from Analysis and design of ESD protection circuits for high Can Bus Esd Protection Circuit Provides guidelines to select a can bus protection circuit that can prevent conducted and radiated emi and esd noise problems. Placing an esd protection diode on the can bus connector will not only protect the can transceiver, but it will also protect all. The iec 61000 esd, eft, and surge bus protection for can reference design (tidub36) shows a practical. Can Bus Esd Protection Circuit.
From www.researchgate.net
A typical ESD protection circuit (i.e., supply clamp) consisting of an Can Bus Esd Protection Circuit This device is designed to. Provides guidelines to select a can bus protection circuit that can prevent conducted and radiated emi and esd noise problems. The iec 61000 esd, eft, and surge bus protection for can reference design (tidub36) shows a practical example of how to protect the most. Placing an esd protection diode on the can bus connector will. Can Bus Esd Protection Circuit.
From www.ednasia.com
Automate ESD protection verification for complex ICs EDN Asia Can Bus Esd Protection Circuit The iec 61000 esd, eft, and surge bus protection for can reference design (tidub36) shows a practical example of how to protect the most. Provides guidelines to select a can bus protection circuit that can prevent conducted and radiated emi and esd noise problems. This device is designed to. Placing an esd protection diode on the can bus connector will. Can Bus Esd Protection Circuit.
From www.semanticscholar.org
Figure 2 from Overview on ESD protection design for mixedvoltage I/O Can Bus Esd Protection Circuit Placing an esd protection diode on the can bus connector will not only protect the can transceiver, but it will also protect all. This device is designed to. The iec 61000 esd, eft, and surge bus protection for can reference design (tidub36) shows a practical example of how to protect the most. Provides guidelines to select a can bus protection. Can Bus Esd Protection Circuit.
From www.researchgate.net
Typical onchip ESD protection design for input/ output (I/O) pad and Can Bus Esd Protection Circuit Placing an esd protection diode on the can bus connector will not only protect the can transceiver, but it will also protect all. Provides guidelines to select a can bus protection circuit that can prevent conducted and radiated emi and esd noise problems. This device is designed to. The iec 61000 esd, eft, and surge bus protection for can reference. Can Bus Esd Protection Circuit.
From rutronik-tec.com
STMicroelectronics Learn about ST’s new automotivegrade ESD Can Bus Esd Protection Circuit This device is designed to. The iec 61000 esd, eft, and surge bus protection for can reference design (tidub36) shows a practical example of how to protect the most. Placing an esd protection diode on the can bus connector will not only protect the can transceiver, but it will also protect all. Provides guidelines to select a can bus protection. Can Bus Esd Protection Circuit.
From www.researchgate.net
(PDF) ESD protection design on analog pin with very low input Can Bus Esd Protection Circuit This device is designed to. Provides guidelines to select a can bus protection circuit that can prevent conducted and radiated emi and esd noise problems. Placing an esd protection diode on the can bus connector will not only protect the can transceiver, but it will also protect all. The iec 61000 esd, eft, and surge bus protection for can reference. Can Bus Esd Protection Circuit.
From efficiencywins.nexperia.com
Getting ESD protection right for CAN (FD) Efficiency Wins Can Bus Esd Protection Circuit This device is designed to. Placing an esd protection diode on the can bus connector will not only protect the can transceiver, but it will also protect all. Provides guidelines to select a can bus protection circuit that can prevent conducted and radiated emi and esd noise problems. The iec 61000 esd, eft, and surge bus protection for can reference. Can Bus Esd Protection Circuit.
From electronics.stackexchange.com
ground Role of CAN bus protection circuitry Electrical Engineering Can Bus Esd Protection Circuit The iec 61000 esd, eft, and surge bus protection for can reference design (tidub36) shows a practical example of how to protect the most. Placing an esd protection diode on the can bus connector will not only protect the can transceiver, but it will also protect all. This device is designed to. Provides guidelines to select a can bus protection. Can Bus Esd Protection Circuit.
From respuestas.me
Protección de bus ESD SPI/ISP Can Bus Esd Protection Circuit Placing an esd protection diode on the can bus connector will not only protect the can transceiver, but it will also protect all. The iec 61000 esd, eft, and surge bus protection for can reference design (tidub36) shows a practical example of how to protect the most. Provides guidelines to select a can bus protection circuit that can prevent conducted. Can Bus Esd Protection Circuit.
From dokumen.tips
(PDF) PESD1CANU CAN bus ESD protection diode · CAN bus ESD protection Can Bus Esd Protection Circuit Provides guidelines to select a can bus protection circuit that can prevent conducted and radiated emi and esd noise problems. Placing an esd protection diode on the can bus connector will not only protect the can transceiver, but it will also protect all. The iec 61000 esd, eft, and surge bus protection for can reference design (tidub36) shows a practical. Can Bus Esd Protection Circuit.
From e2e.ti.com
How to protect CAN bus transceivers from ESD and transients Can Bus Esd Protection Circuit This device is designed to. The iec 61000 esd, eft, and surge bus protection for can reference design (tidub36) shows a practical example of how to protect the most. Placing an esd protection diode on the can bus connector will not only protect the can transceiver, but it will also protect all. Provides guidelines to select a can bus protection. Can Bus Esd Protection Circuit.
From blog.semtech.com
Automotive CAN Bus Protection Can Bus Esd Protection Circuit Provides guidelines to select a can bus protection circuit that can prevent conducted and radiated emi and esd noise problems. This device is designed to. Placing an esd protection diode on the can bus connector will not only protect the can transceiver, but it will also protect all. The iec 61000 esd, eft, and surge bus protection for can reference. Can Bus Esd Protection Circuit.
From electronics.stackexchange.com
for series protection resistors on CAN bus? Electrical Can Bus Esd Protection Circuit The iec 61000 esd, eft, and surge bus protection for can reference design (tidub36) shows a practical example of how to protect the most. Provides guidelines to select a can bus protection circuit that can prevent conducted and radiated emi and esd noise problems. This device is designed to. Placing an esd protection diode on the can bus connector will. Can Bus Esd Protection Circuit.
From electronics.stackexchange.com
esd Ferrite bead value for a LIN bus protection circuit Electrical Can Bus Esd Protection Circuit Provides guidelines to select a can bus protection circuit that can prevent conducted and radiated emi and esd noise problems. Placing an esd protection diode on the can bus connector will not only protect the can transceiver, but it will also protect all. The iec 61000 esd, eft, and surge bus protection for can reference design (tidub36) shows a practical. Can Bus Esd Protection Circuit.
From www.intechopen.com
LowC ESD Protection Design in CMOS Technology IntechOpen Can Bus Esd Protection Circuit Placing an esd protection diode on the can bus connector will not only protect the can transceiver, but it will also protect all. The iec 61000 esd, eft, and surge bus protection for can reference design (tidub36) shows a practical example of how to protect the most. Provides guidelines to select a can bus protection circuit that can prevent conducted. Can Bus Esd Protection Circuit.
From www.electrichybridvehicletechnology.com
FEATURE How to design robust circuit protection for autonomous driving Can Bus Esd Protection Circuit Provides guidelines to select a can bus protection circuit that can prevent conducted and radiated emi and esd noise problems. This device is designed to. The iec 61000 esd, eft, and surge bus protection for can reference design (tidub36) shows a practical example of how to protect the most. Placing an esd protection diode on the can bus connector will. Can Bus Esd Protection Circuit.
From www.techdesignforums.com
Automate P2P resistance checking for better, faster ESD protection Can Bus Esd Protection Circuit Provides guidelines to select a can bus protection circuit that can prevent conducted and radiated emi and esd noise problems. The iec 61000 esd, eft, and surge bus protection for can reference design (tidub36) shows a practical example of how to protect the most. Placing an esd protection diode on the can bus connector will not only protect the can. Can Bus Esd Protection Circuit.
From html.alldatasheet.com
PESD2CAN datasheet(1/4 Pages) TECHPUBLIC Can bus Esd Protection Diode Can Bus Esd Protection Circuit The iec 61000 esd, eft, and surge bus protection for can reference design (tidub36) shows a practical example of how to protect the most. Provides guidelines to select a can bus protection circuit that can prevent conducted and radiated emi and esd noise problems. This device is designed to. Placing an esd protection diode on the can bus connector will. Can Bus Esd Protection Circuit.
From e2e.ti.com
[Resolved] Controller Area Network (CAN) Transceiver protection and Can Bus Esd Protection Circuit This device is designed to. The iec 61000 esd, eft, and surge bus protection for can reference design (tidub36) shows a practical example of how to protect the most. Provides guidelines to select a can bus protection circuit that can prevent conducted and radiated emi and esd noise problems. Placing an esd protection diode on the can bus connector will. Can Bus Esd Protection Circuit.
From www.semanticscholar.org
[PDF] ESD Protection Design With OnChip ESD Bus and HighVoltage Can Bus Esd Protection Circuit Placing an esd protection diode on the can bus connector will not only protect the can transceiver, but it will also protect all. Provides guidelines to select a can bus protection circuit that can prevent conducted and radiated emi and esd noise problems. The iec 61000 esd, eft, and surge bus protection for can reference design (tidub36) shows a practical. Can Bus Esd Protection Circuit.
From efficiencywins.nexperia.com
Getting ESD protection right for CAN (FD) Efficiency Wins Can Bus Esd Protection Circuit The iec 61000 esd, eft, and surge bus protection for can reference design (tidub36) shows a practical example of how to protect the most. Placing an esd protection diode on the can bus connector will not only protect the can transceiver, but it will also protect all. This device is designed to. Provides guidelines to select a can bus protection. Can Bus Esd Protection Circuit.
From www.lazada.com.ph
10pcs/lot PESD1CAN TAN SOT23 CAN bus ESD protection diode In Stock Can Bus Esd Protection Circuit Provides guidelines to select a can bus protection circuit that can prevent conducted and radiated emi and esd noise problems. This device is designed to. Placing an esd protection diode on the can bus connector will not only protect the can transceiver, but it will also protect all. The iec 61000 esd, eft, and surge bus protection for can reference. Can Bus Esd Protection Circuit.