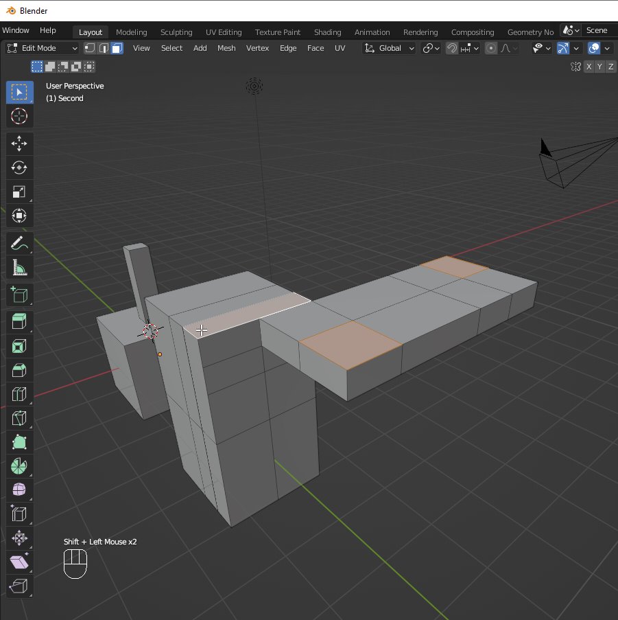
Blender Select Linked . Select linked helps you select faster and more efficiently in edit mode, so you spend less time manually. Great suggestion in the comments for quickly selecting linked topology blender. Select linked helps you select faster and more efficiently in edit mode, so you spend less time manually selecting and more time creating stuff. Learn how to select geometry connected to already selected elements in blender using different modes and options. Select linked helps you select faster and more efficiently in edit mode, so you spend less time. Select linked helps you select faster and more efficiently in edit mode, so you spend less time manually selecting and more time creating stuff (like this cool car by quaz30 on sketchfab). From bartv | november 3, 2023. Press l while hovering over an element with the mouse to select all elements connected to that element. This video quickly goes over every. Select at least one element (face/vert/etc.) and press ctrl l to select linked. I thought it might be nice to clarify the difference between select linked, select linked all and select linked.
from blender.stackexchange.com
Select at least one element (face/vert/etc.) and press ctrl l to select linked. Select linked helps you select faster and more efficiently in edit mode, so you spend less time manually. Learn how to select geometry connected to already selected elements in blender using different modes and options. Select linked helps you select faster and more efficiently in edit mode, so you spend less time. This video quickly goes over every. Press l while hovering over an element with the mouse to select all elements connected to that element. From bartv | november 3, 2023. Select linked helps you select faster and more efficiently in edit mode, so you spend less time manually selecting and more time creating stuff (like this cool car by quaz30 on sketchfab). Great suggestion in the comments for quickly selecting linked topology blender. I thought it might be nice to clarify the difference between select linked, select linked all and select linked.
modeling What is the difference between Selected Linked and Selected
Blender Select Linked Press l while hovering over an element with the mouse to select all elements connected to that element. Learn how to select geometry connected to already selected elements in blender using different modes and options. This video quickly goes over every. Select linked helps you select faster and more efficiently in edit mode, so you spend less time manually selecting and more time creating stuff. I thought it might be nice to clarify the difference between select linked, select linked all and select linked. Great suggestion in the comments for quickly selecting linked topology blender. From bartv | november 3, 2023. Select linked helps you select faster and more efficiently in edit mode, so you spend less time manually selecting and more time creating stuff (like this cool car by quaz30 on sketchfab). Press l while hovering over an element with the mouse to select all elements connected to that element. Select at least one element (face/vert/etc.) and press ctrl l to select linked. Select linked helps you select faster and more efficiently in edit mode, so you spend less time. Select linked helps you select faster and more efficiently in edit mode, so you spend less time manually.
From artisticrender.com
How to select all in Blender Blender Select Linked Select linked helps you select faster and more efficiently in edit mode, so you spend less time. Select linked helps you select faster and more efficiently in edit mode, so you spend less time manually selecting and more time creating stuff (like this cool car by quaz30 on sketchfab). Select at least one element (face/vert/etc.) and press ctrl l to. Blender Select Linked.
From www.youtube.com
Selecting Hierarchies in Blender YouTube Blender Select Linked Learn how to select geometry connected to already selected elements in blender using different modes and options. Press l while hovering over an element with the mouse to select all elements connected to that element. Select linked helps you select faster and more efficiently in edit mode, so you spend less time. Great suggestion in the comments for quickly selecting. Blender Select Linked.
From artisticrender.com
How to smooth the shading on an object in Blender? Blender Select Linked Great suggestion in the comments for quickly selecting linked topology blender. This video quickly goes over every. I thought it might be nice to clarify the difference between select linked, select linked all and select linked. Select linked helps you select faster and more efficiently in edit mode, so you spend less time manually. From bartv | november 3, 2023.. Blender Select Linked.
From www.youtube.com
Selecting Linked Vertices in Blender (Selecting 3) YouTube Blender Select Linked Select at least one element (face/vert/etc.) and press ctrl l to select linked. This video quickly goes over every. Select linked helps you select faster and more efficiently in edit mode, so you spend less time. Select linked helps you select faster and more efficiently in edit mode, so you spend less time manually. Press l while hovering over an. Blender Select Linked.
From www.youtube.com
BLENDER 187 Select Linked YouTube Blender Select Linked Select linked helps you select faster and more efficiently in edit mode, so you spend less time manually. Press l while hovering over an element with the mouse to select all elements connected to that element. Select linked helps you select faster and more efficiently in edit mode, so you spend less time. Great suggestion in the comments for quickly. Blender Select Linked.
From www.9to5software.com
How to select all in Blender? Blender Select Linked Select linked helps you select faster and more efficiently in edit mode, so you spend less time manually selecting and more time creating stuff. This video quickly goes over every. Learn how to select geometry connected to already selected elements in blender using different modes and options. Select linked helps you select faster and more efficiently in edit mode, so. Blender Select Linked.
From brandonsdrawings.com
How to Select in Blender 3D (20+ Ways) Brandon's Drawings Blender Select Linked Press l while hovering over an element with the mouse to select all elements connected to that element. I thought it might be nice to clarify the difference between select linked, select linked all and select linked. Select linked helps you select faster and more efficiently in edit mode, so you spend less time. Select linked helps you select faster. Blender Select Linked.
From artisticrender.com
Shortcut to remove doubles in Blender Blender Select Linked Great suggestion in the comments for quickly selecting linked topology blender. This video quickly goes over every. Learn how to select geometry connected to already selected elements in blender using different modes and options. Press l while hovering over an element with the mouse to select all elements connected to that element. Select linked helps you select faster and more. Blender Select Linked.
From forum.rigsofrods.org
Beginner tutorial Character (rorbot) mod from scratch, in Blender Blender Select Linked Great suggestion in the comments for quickly selecting linked topology blender. Select at least one element (face/vert/etc.) and press ctrl l to select linked. Press l while hovering over an element with the mouse to select all elements connected to that element. Select linked helps you select faster and more efficiently in edit mode, so you spend less time manually. Blender Select Linked.
From computerhalbwissen.de
Blender Die wichtigsten Shortcuts fürs Selektieren Computerhalbwissen Blender Select Linked Learn how to select geometry connected to already selected elements in blender using different modes and options. Select at least one element (face/vert/etc.) and press ctrl l to select linked. Select linked helps you select faster and more efficiently in edit mode, so you spend less time manually selecting and more time creating stuff (like this cool car by quaz30. Blender Select Linked.
From devtalk.blender.org
New to blender problems with selecting vertices can select some but not Blender Select Linked Press l while hovering over an element with the mouse to select all elements connected to that element. I thought it might be nice to clarify the difference between select linked, select linked all and select linked. Learn how to select geometry connected to already selected elements in blender using different modes and options. Select linked helps you select faster. Blender Select Linked.
From www.youtube.com
Blender Tutorial Powerful Linking and Selection of Materials YouTube Blender Select Linked Select linked helps you select faster and more efficiently in edit mode, so you spend less time manually. Learn how to select geometry connected to already selected elements in blender using different modes and options. Select linked helps you select faster and more efficiently in edit mode, so you spend less time manually selecting and more time creating stuff (like. Blender Select Linked.
From devtalk.blender.org
Possibility to Select Objects From Linked Files User Feedback Blender Select Linked Select linked helps you select faster and more efficiently in edit mode, so you spend less time. Select linked helps you select faster and more efficiently in edit mode, so you spend less time manually selecting and more time creating stuff (like this cool car by quaz30 on sketchfab). Press l while hovering over an element with the mouse to. Blender Select Linked.
From computerhalbwissen.de
Blender Die wichtigsten Shortcuts fürs Selektieren Computerhalbwissen Blender Select Linked Learn how to select geometry connected to already selected elements in blender using different modes and options. Select linked helps you select faster and more efficiently in edit mode, so you spend less time. This video quickly goes over every. Select linked helps you select faster and more efficiently in edit mode, so you spend less time manually selecting and. Blender Select Linked.
From joiennimp.blob.core.windows.net
Blender Clean Vertices at Christopher Larkin blog Blender Select Linked I thought it might be nice to clarify the difference between select linked, select linked all and select linked. Learn how to select geometry connected to already selected elements in blender using different modes and options. Press l while hovering over an element with the mouse to select all elements connected to that element. From bartv | november 3, 2023.. Blender Select Linked.
From cgian.com
How to select multiple objects in Blender Blender Select Linked From bartv | november 3, 2023. This video quickly goes over every. Select linked helps you select faster and more efficiently in edit mode, so you spend less time manually selecting and more time creating stuff (like this cool car by quaz30 on sketchfab). Press l while hovering over an element with the mouse to select all elements connected to. Blender Select Linked.
From www.youtube.com
Blender Tip How to Select Linked Islands in Geometry Nodes YouTube Blender Select Linked Select at least one element (face/vert/etc.) and press ctrl l to select linked. Select linked helps you select faster and more efficiently in edit mode, so you spend less time manually selecting and more time creating stuff. I thought it might be nice to clarify the difference between select linked, select linked all and select linked. Great suggestion in the. Blender Select Linked.
From systemlogoff.com
BlenderBS with SysL Blender Select Linked Select linked helps you select faster and more efficiently in edit mode, so you spend less time manually selecting and more time creating stuff (like this cool car by quaz30 on sketchfab). Learn how to select geometry connected to already selected elements in blender using different modes and options. This video quickly goes over every. Press l while hovering over. Blender Select Linked.
From bazaar.blendernation.com
Select Linked Every Option Explained BlenderNation Bazaar Blender Select Linked Select linked helps you select faster and more efficiently in edit mode, so you spend less time manually selecting and more time creating stuff. Learn how to select geometry connected to already selected elements in blender using different modes and options. From bartv | november 3, 2023. Great suggestion in the comments for quickly selecting linked topology blender. Select linked. Blender Select Linked.
From 3dmodels.org
How to Select in Blender Blog Blender Select Linked This video quickly goes over every. Select linked helps you select faster and more efficiently in edit mode, so you spend less time manually. Press l while hovering over an element with the mouse to select all elements connected to that element. Select linked helps you select faster and more efficiently in edit mode, so you spend less time manually. Blender Select Linked.
From artisticrender.com
How to select all in Blender Blender Select Linked This video quickly goes over every. From bartv | november 3, 2023. Press l while hovering over an element with the mouse to select all elements connected to that element. Select linked helps you select faster and more efficiently in edit mode, so you spend less time manually. Select linked helps you select faster and more efficiently in edit mode,. Blender Select Linked.
From zao3d.com
Ep. 80 Light Linking en Blender Freelance 3D Blender Select Linked Select linked helps you select faster and more efficiently in edit mode, so you spend less time manually selecting and more time creating stuff. From bartv | november 3, 2023. I thought it might be nice to clarify the difference between select linked, select linked all and select linked. Great suggestion in the comments for quickly selecting linked topology blender.. Blender Select Linked.
From blender.stackexchange.com
Selecting groups in blender Blender Stack Exchange Blender Select Linked Select linked helps you select faster and more efficiently in edit mode, so you spend less time. Learn how to select geometry connected to already selected elements in blender using different modes and options. Select linked helps you select faster and more efficiently in edit mode, so you spend less time manually. Select linked helps you select faster and more. Blender Select Linked.
From cgcookie.mavenseed.com
Linked Objects What is the difference between "Make Proxy" and "Make Blender Select Linked Select linked helps you select faster and more efficiently in edit mode, so you spend less time manually. Select linked helps you select faster and more efficiently in edit mode, so you spend less time. I thought it might be nice to clarify the difference between select linked, select linked all and select linked. Select linked helps you select faster. Blender Select Linked.
From www.jwashcarcare.com
Oswald fényes mentesítési how to select multiple objects in blender Apu Blender Select Linked Great suggestion in the comments for quickly selecting linked topology blender. I thought it might be nice to clarify the difference between select linked, select linked all and select linked. Select linked helps you select faster and more efficiently in edit mode, so you spend less time manually selecting and more time creating stuff. Learn how to select geometry connected. Blender Select Linked.
From www.youtube.com
BLENDER BASICS 3 Selecting Objects YouTube Blender Select Linked Great suggestion in the comments for quickly selecting linked topology blender. Select at least one element (face/vert/etc.) and press ctrl l to select linked. Press l while hovering over an element with the mouse to select all elements connected to that element. This video quickly goes over every. Select linked helps you select faster and more efficiently in edit mode,. Blender Select Linked.
From rokojori.com
SELECT UV ISLANDS Blender QuickTips ROKOJORI Labs Blender Select Linked Press l while hovering over an element with the mouse to select all elements connected to that element. From bartv | november 3, 2023. Select linked helps you select faster and more efficiently in edit mode, so you spend less time manually selecting and more time creating stuff (like this cool car by quaz30 on sketchfab). Select linked helps you. Blender Select Linked.
From www.youtube.com
Blender 16 Espandi Selezione, Select linked YouTube Blender Select Linked I thought it might be nice to clarify the difference between select linked, select linked all and select linked. Press l while hovering over an element with the mouse to select all elements connected to that element. Select at least one element (face/vert/etc.) and press ctrl l to select linked. This video quickly goes over every. From bartv | november. Blender Select Linked.
From www.youtube.com
Blender's "Select Linked" Selection Modes Explained YouTube Blender Select Linked Select at least one element (face/vert/etc.) and press ctrl l to select linked. Select linked helps you select faster and more efficiently in edit mode, so you spend less time manually selecting and more time creating stuff. From bartv | november 3, 2023. Press l while hovering over an element with the mouse to select all elements connected to that. Blender Select Linked.
From irendering.net
Exploring Blender’s New Light Linking Feature Blender Render farm Blender Select Linked Select linked helps you select faster and more efficiently in edit mode, so you spend less time manually selecting and more time creating stuff (like this cool car by quaz30 on sketchfab). Great suggestion in the comments for quickly selecting linked topology blender. Select linked helps you select faster and more efficiently in edit mode, so you spend less time. Blender Select Linked.
From www.youtube.com
Blender 2.8 select linked YouTube Blender Select Linked Select at least one element (face/vert/etc.) and press ctrl l to select linked. Select linked helps you select faster and more efficiently in edit mode, so you spend less time manually. I thought it might be nice to clarify the difference between select linked, select linked all and select linked. From bartv | november 3, 2023. Press l while hovering. Blender Select Linked.
From computerhalbwissen.de
Blender Die wichtigsten Shortcuts fürs Selektieren Computerhalbwissen Blender Select Linked Select linked helps you select faster and more efficiently in edit mode, so you spend less time. Select linked helps you select faster and more efficiently in edit mode, so you spend less time manually selecting and more time creating stuff (like this cool car by quaz30 on sketchfab). Great suggestion in the comments for quickly selecting linked topology blender.. Blender Select Linked.
From blender.stackexchange.com
modeling What is the difference between Selected Linked and Selected Blender Select Linked I thought it might be nice to clarify the difference between select linked, select linked all and select linked. Great suggestion in the comments for quickly selecting linked topology blender. Select linked helps you select faster and more efficiently in edit mode, so you spend less time manually selecting and more time creating stuff. From bartv | november 3, 2023.. Blender Select Linked.
From blender.stackexchange.com
selection tools New cube linked to the old object, how to make them Blender Select Linked Select at least one element (face/vert/etc.) and press ctrl l to select linked. This video quickly goes over every. I thought it might be nice to clarify the difference between select linked, select linked all and select linked. Learn how to select geometry connected to already selected elements in blender using different modes and options. Press l while hovering over. Blender Select Linked.
From www.youtube.com
Blender Tutorial Select Linked Linked flat faces YouTube Blender Select Linked I thought it might be nice to clarify the difference between select linked, select linked all and select linked. From bartv | november 3, 2023. Press l while hovering over an element with the mouse to select all elements connected to that element. This video quickly goes over every. Select linked helps you select faster and more efficiently in edit. Blender Select Linked.