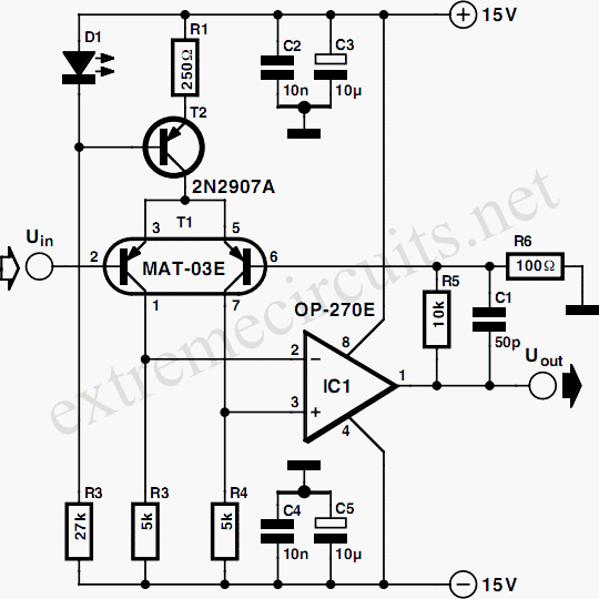
Low Noise Microphone Amplifier Circuit . A microphone preamplifier is a circuit. This circuit has very good magnitude. It has short circuit protection along with low noise and low harmonic. • thermal noise of r 5 and r 6) +) + One limitation is that it is not balanced, which is not a problem. This is a design for a low noise microphone preamplifier, which is ideally suited to low impedance (600 ohm nominal) microphones. Jfet’s input biasing current is almost negligible, resulting in a very low current noise.
from enginelibataghans.z21.web.core.windows.net
• thermal noise of r 5 and r 6) +) + Jfet’s input biasing current is almost negligible, resulting in a very low current noise. One limitation is that it is not balanced, which is not a problem. This circuit has very good magnitude. A microphone preamplifier is a circuit. It has short circuit protection along with low noise and low harmonic. This is a design for a low noise microphone preamplifier, which is ideally suited to low impedance (600 ohm nominal) microphones.
Hifi Audio Preamp Circuit Diagram
Low Noise Microphone Amplifier Circuit This is a design for a low noise microphone preamplifier, which is ideally suited to low impedance (600 ohm nominal) microphones. One limitation is that it is not balanced, which is not a problem. • thermal noise of r 5 and r 6) +) + This circuit has very good magnitude. Jfet’s input biasing current is almost negligible, resulting in a very low current noise. A microphone preamplifier is a circuit. This is a design for a low noise microphone preamplifier, which is ideally suited to low impedance (600 ohm nominal) microphones. It has short circuit protection along with low noise and low harmonic.
From www.circuitdiagram.co
Mic Amp Circuit Diagram Circuit Diagram Low Noise Microphone Amplifier Circuit This circuit has very good magnitude. This is a design for a low noise microphone preamplifier, which is ideally suited to low impedance (600 ohm nominal) microphones. • thermal noise of r 5 and r 6) +) + Jfet’s input biasing current is almost negligible, resulting in a very low current noise. It has short circuit protection along with low. Low Noise Microphone Amplifier Circuit.
From www.organised-sound.com
Condenser Mic Preamp Circuit Diagram Wiring Diagram Low Noise Microphone Amplifier Circuit This is a design for a low noise microphone preamplifier, which is ideally suited to low impedance (600 ohm nominal) microphones. A microphone preamplifier is a circuit. One limitation is that it is not balanced, which is not a problem. Jfet’s input biasing current is almost negligible, resulting in a very low current noise. This circuit has very good magnitude.. Low Noise Microphone Amplifier Circuit.
From circuitwiringkoran77.z21.web.core.windows.net
Simple Microphone Preamplifier Circuit Diagram Low Noise Microphone Amplifier Circuit • thermal noise of r 5 and r 6) +) + It has short circuit protection along with low noise and low harmonic. A microphone preamplifier is a circuit. This circuit has very good magnitude. One limitation is that it is not balanced, which is not a problem. This is a design for a low noise microphone preamplifier, which is. Low Noise Microphone Amplifier Circuit.
From enginelibataghans.z21.web.core.windows.net
Hifi Audio Preamp Circuit Diagram Low Noise Microphone Amplifier Circuit A microphone preamplifier is a circuit. This is a design for a low noise microphone preamplifier, which is ideally suited to low impedance (600 ohm nominal) microphones. • thermal noise of r 5 and r 6) +) + One limitation is that it is not balanced, which is not a problem. Jfet’s input biasing current is almost negligible, resulting in. Low Noise Microphone Amplifier Circuit.
From schematicmankind.z21.web.core.windows.net
Audio Amplifier Schematic Diagram Low Noise Microphone Amplifier Circuit • thermal noise of r 5 and r 6) +) + This is a design for a low noise microphone preamplifier, which is ideally suited to low impedance (600 ohm nominal) microphones. It has short circuit protection along with low noise and low harmonic. This circuit has very good magnitude. Jfet’s input biasing current is almost negligible, resulting in a. Low Noise Microphone Amplifier Circuit.
From www.circuits-diy.com
HighQuality Low Noise Microphone Preamplifier Circuit Using TL071 Low Noise Microphone Amplifier Circuit This is a design for a low noise microphone preamplifier, which is ideally suited to low impedance (600 ohm nominal) microphones. A microphone preamplifier is a circuit. One limitation is that it is not balanced, which is not a problem. This circuit has very good magnitude. It has short circuit protection along with low noise and low harmonic. • thermal. Low Noise Microphone Amplifier Circuit.
From www.escolaobompastor.com.br
Balanced Microphone Preamplifier Circuit Diagram TRONICSpro, 53 OFF Low Noise Microphone Amplifier Circuit It has short circuit protection along with low noise and low harmonic. This circuit has very good magnitude. One limitation is that it is not balanced, which is not a problem. This is a design for a low noise microphone preamplifier, which is ideally suited to low impedance (600 ohm nominal) microphones. Jfet’s input biasing current is almost negligible, resulting. Low Noise Microphone Amplifier Circuit.
From diagramlibraryjeed.z13.web.core.windows.net
Amplifier Circuit Diagram Using Lm386 Low Noise Microphone Amplifier Circuit A microphone preamplifier is a circuit. One limitation is that it is not balanced, which is not a problem. It has short circuit protection along with low noise and low harmonic. This circuit has very good magnitude. • thermal noise of r 5 and r 6) +) + Jfet’s input biasing current is almost negligible, resulting in a very low. Low Noise Microphone Amplifier Circuit.
From www.eleccircuit.com
HiFi Headphone amplifier circuit using TL072 low noise Elec Circuit Low Noise Microphone Amplifier Circuit It has short circuit protection along with low noise and low harmonic. This circuit has very good magnitude. One limitation is that it is not balanced, which is not a problem. This is a design for a low noise microphone preamplifier, which is ideally suited to low impedance (600 ohm nominal) microphones. • thermal noise of r 5 and r. Low Noise Microphone Amplifier Circuit.
From www.ednasia.com
Amplify small signals in lownoise circuit with discrete JFET EDN Asia Low Noise Microphone Amplifier Circuit It has short circuit protection along with low noise and low harmonic. This circuit has very good magnitude. One limitation is that it is not balanced, which is not a problem. A microphone preamplifier is a circuit. • thermal noise of r 5 and r 6) +) + Jfet’s input biasing current is almost negligible, resulting in a very low. Low Noise Microphone Amplifier Circuit.
From ceoofasc.blob.core.windows.net
How Does A Speaker Amplifier Work at Shaun Elam blog Low Noise Microphone Amplifier Circuit This is a design for a low noise microphone preamplifier, which is ideally suited to low impedance (600 ohm nominal) microphones. A microphone preamplifier is a circuit. Jfet’s input biasing current is almost negligible, resulting in a very low current noise. This circuit has very good magnitude. It has short circuit protection along with low noise and low harmonic. One. Low Noise Microphone Amplifier Circuit.
From www.electronics-lab.com
Low noise Mini Electret Microphone PreAmplifier Low Noise Microphone Amplifier Circuit • thermal noise of r 5 and r 6) +) + This is a design for a low noise microphone preamplifier, which is ideally suited to low impedance (600 ohm nominal) microphones. Jfet’s input biasing current is almost negligible, resulting in a very low current noise. A microphone preamplifier is a circuit. It has short circuit protection along with low. Low Noise Microphone Amplifier Circuit.
From bestengineeringprojects.com
DIY HighGain Audio Amplifier How to Build a Sound Booster for Stealth Low Noise Microphone Amplifier Circuit One limitation is that it is not balanced, which is not a problem. Jfet’s input biasing current is almost negligible, resulting in a very low current noise. A microphone preamplifier is a circuit. This is a design for a low noise microphone preamplifier, which is ideally suited to low impedance (600 ohm nominal) microphones. It has short circuit protection along. Low Noise Microphone Amplifier Circuit.
From www.wiringflowline.com
transistor build low noise microphone amplify Wiring Flow Line Low Noise Microphone Amplifier Circuit One limitation is that it is not balanced, which is not a problem. This circuit has very good magnitude. Jfet’s input biasing current is almost negligible, resulting in a very low current noise. A microphone preamplifier is a circuit. It has short circuit protection along with low noise and low harmonic. This is a design for a low noise microphone. Low Noise Microphone Amplifier Circuit.
From www.circuitdiagram.co
Lm358 Microphone Amplifier Circuit Circuit Diagram Low Noise Microphone Amplifier Circuit This is a design for a low noise microphone preamplifier, which is ideally suited to low impedance (600 ohm nominal) microphones. One limitation is that it is not balanced, which is not a problem. It has short circuit protection along with low noise and low harmonic. • thermal noise of r 5 and r 6) +) + Jfet’s input biasing. Low Noise Microphone Amplifier Circuit.
From www.circuitdiagram.co
low noise amplifier circuit diagram Circuit Diagram Low Noise Microphone Amplifier Circuit It has short circuit protection along with low noise and low harmonic. One limitation is that it is not balanced, which is not a problem. This is a design for a low noise microphone preamplifier, which is ideally suited to low impedance (600 ohm nominal) microphones. A microphone preamplifier is a circuit. This circuit has very good magnitude. Jfet’s input. Low Noise Microphone Amplifier Circuit.
From www.icwhale.com
Building a TDA2822M Circuit Using a TDA2822M Amplifier Low Noise Microphone Amplifier Circuit • thermal noise of r 5 and r 6) +) + This is a design for a low noise microphone preamplifier, which is ideally suited to low impedance (600 ohm nominal) microphones. A microphone preamplifier is a circuit. Jfet’s input biasing current is almost negligible, resulting in a very low current noise. It has short circuit protection along with low. Low Noise Microphone Amplifier Circuit.
From circuitgilieth2.z14.web.core.windows.net
Electret Microphone Preamplifier Circuit Low Noise Microphone Amplifier Circuit This is a design for a low noise microphone preamplifier, which is ideally suited to low impedance (600 ohm nominal) microphones. It has short circuit protection along with low noise and low harmonic. This circuit has very good magnitude. A microphone preamplifier is a circuit. One limitation is that it is not balanced, which is not a problem. Jfet’s input. Low Noise Microphone Amplifier Circuit.
From joiinhoqs.blob.core.windows.net
Microphone Preamplifier Voltage at William Chang blog Low Noise Microphone Amplifier Circuit This is a design for a low noise microphone preamplifier, which is ideally suited to low impedance (600 ohm nominal) microphones. One limitation is that it is not balanced, which is not a problem. It has short circuit protection along with low noise and low harmonic. Jfet’s input biasing current is almost negligible, resulting in a very low current noise.. Low Noise Microphone Amplifier Circuit.
From dxoqttjqi.blob.core.windows.net
Low Noise Op Amp Preamp at Mark Ott blog Low Noise Microphone Amplifier Circuit This circuit has very good magnitude. • thermal noise of r 5 and r 6) +) + It has short circuit protection along with low noise and low harmonic. One limitation is that it is not balanced, which is not a problem. This is a design for a low noise microphone preamplifier, which is ideally suited to low impedance (600. Low Noise Microphone Amplifier Circuit.
From wirefixbcdenizening.z21.web.core.windows.net
Mic Pre Amplifier Circuit Low Noise Microphone Amplifier Circuit One limitation is that it is not balanced, which is not a problem. • thermal noise of r 5 and r 6) +) + A microphone preamplifier is a circuit. This circuit has very good magnitude. Jfet’s input biasing current is almost negligible, resulting in a very low current noise. It has short circuit protection along with low noise and. Low Noise Microphone Amplifier Circuit.
From guidemanualprivatiser.z21.web.core.windows.net
Schematic Diagram Of Amplifier Low Noise Microphone Amplifier Circuit This circuit has very good magnitude. This is a design for a low noise microphone preamplifier, which is ideally suited to low impedance (600 ohm nominal) microphones. • thermal noise of r 5 and r 6) +) + One limitation is that it is not balanced, which is not a problem. It has short circuit protection along with low noise. Low Noise Microphone Amplifier Circuit.
From svauto.dk
Microphone Preamplifier Circuit Using TL071 OpAmp Low Noise Microphone Amplifier Circuit Jfet’s input biasing current is almost negligible, resulting in a very low current noise. A microphone preamplifier is a circuit. This is a design for a low noise microphone preamplifier, which is ideally suited to low impedance (600 ohm nominal) microphones. • thermal noise of r 5 and r 6) +) + One limitation is that it is not balanced,. Low Noise Microphone Amplifier Circuit.
From wiredraw.co
Transistor Build Low Noise Microphone Amplify Wiring Draw Low Noise Microphone Amplifier Circuit A microphone preamplifier is a circuit. Jfet’s input biasing current is almost negligible, resulting in a very low current noise. This circuit has very good magnitude. • thermal noise of r 5 and r 6) +) + One limitation is that it is not balanced, which is not a problem. This is a design for a low noise microphone preamplifier,. Low Noise Microphone Amplifier Circuit.
From cevfqfay.blob.core.windows.net
Low Noise Microphone Preamplifier Circuit at Shaun Kemble blog Low Noise Microphone Amplifier Circuit • thermal noise of r 5 and r 6) +) + One limitation is that it is not balanced, which is not a problem. A microphone preamplifier is a circuit. This is a design for a low noise microphone preamplifier, which is ideally suited to low impedance (600 ohm nominal) microphones. Jfet’s input biasing current is almost negligible, resulting in. Low Noise Microphone Amplifier Circuit.
From www.circuitdiagram.co
Condenser Microphone Preamplifier Schematic Circuit Diagram Low Noise Microphone Amplifier Circuit This circuit has very good magnitude. It has short circuit protection along with low noise and low harmonic. One limitation is that it is not balanced, which is not a problem. A microphone preamplifier is a circuit. • thermal noise of r 5 and r 6) +) + Jfet’s input biasing current is almost negligible, resulting in a very low. Low Noise Microphone Amplifier Circuit.
From circuitbirnirwy.z21.web.core.windows.net
Dynamic Microphone Preamplifier Circuit Diagram Low Noise Microphone Amplifier Circuit This circuit has very good magnitude. One limitation is that it is not balanced, which is not a problem. Jfet’s input biasing current is almost negligible, resulting in a very low current noise. • thermal noise of r 5 and r 6) +) + This is a design for a low noise microphone preamplifier, which is ideally suited to low. Low Noise Microphone Amplifier Circuit.
From www.organised-sound.com
Microphone Preamp Circuit Diagram » Wiring Diagram Low Noise Microphone Amplifier Circuit This circuit has very good magnitude. Jfet’s input biasing current is almost negligible, resulting in a very low current noise. This is a design for a low noise microphone preamplifier, which is ideally suited to low impedance (600 ohm nominal) microphones. It has short circuit protection along with low noise and low harmonic. One limitation is that it is not. Low Noise Microphone Amplifier Circuit.
From circuitlistsaltuses123.z13.web.core.windows.net
Amplifier Circuit Diagram Simple Low Noise Microphone Amplifier Circuit This is a design for a low noise microphone preamplifier, which is ideally suited to low impedance (600 ohm nominal) microphones. This circuit has very good magnitude. It has short circuit protection along with low noise and low harmonic. Jfet’s input biasing current is almost negligible, resulting in a very low current noise. A microphone preamplifier is a circuit. One. Low Noise Microphone Amplifier Circuit.
From www.circuitdiagram.co
low noise amplifier circuit diagram Circuit Diagram Low Noise Microphone Amplifier Circuit A microphone preamplifier is a circuit. This is a design for a low noise microphone preamplifier, which is ideally suited to low impedance (600 ohm nominal) microphones. Jfet’s input biasing current is almost negligible, resulting in a very low current noise. It has short circuit protection along with low noise and low harmonic. • thermal noise of r 5 and. Low Noise Microphone Amplifier Circuit.
From www.hackster.io
Inexpensive Microphone amplifier circuit Hackster.io Low Noise Microphone Amplifier Circuit Jfet’s input biasing current is almost negligible, resulting in a very low current noise. This is a design for a low noise microphone preamplifier, which is ideally suited to low impedance (600 ohm nominal) microphones. This circuit has very good magnitude. A microphone preamplifier is a circuit. • thermal noise of r 5 and r 6) +) + One limitation. Low Noise Microphone Amplifier Circuit.
From diagramlibraryjeed.z13.web.core.windows.net
Audio Amplifier Circuit Diagram Using Lm386 Low Noise Microphone Amplifier Circuit This is a design for a low noise microphone preamplifier, which is ideally suited to low impedance (600 ohm nominal) microphones. One limitation is that it is not balanced, which is not a problem. • thermal noise of r 5 and r 6) +) + A microphone preamplifier is a circuit. It has short circuit protection along with low noise. Low Noise Microphone Amplifier Circuit.
From manualfixfeticide123.z21.web.core.windows.net
Electret Microphone Preamplifier Circuit Diagram Low Noise Microphone Amplifier Circuit A microphone preamplifier is a circuit. This circuit has very good magnitude. Jfet’s input biasing current is almost negligible, resulting in a very low current noise. • thermal noise of r 5 and r 6) +) + It has short circuit protection along with low noise and low harmonic. This is a design for a low noise microphone preamplifier, which. Low Noise Microphone Amplifier Circuit.
From wireenginecantonises.z21.web.core.windows.net
Audio Amplifier Circuit Diagram Pdf Low Noise Microphone Amplifier Circuit This is a design for a low noise microphone preamplifier, which is ideally suited to low impedance (600 ohm nominal) microphones. One limitation is that it is not balanced, which is not a problem. This circuit has very good magnitude. Jfet’s input biasing current is almost negligible, resulting in a very low current noise. It has short circuit protection along. Low Noise Microphone Amplifier Circuit.
From schematicgadfly.z13.web.core.windows.net
Balanced Out Mic Preamp Circuit Low Noise Microphone Amplifier Circuit One limitation is that it is not balanced, which is not a problem. It has short circuit protection along with low noise and low harmonic. Jfet’s input biasing current is almost negligible, resulting in a very low current noise. • thermal noise of r 5 and r 6) +) + This circuit has very good magnitude. This is a design. Low Noise Microphone Amplifier Circuit.