Amplifier Tube Substitution . tube gain chart & substitutions. my allen accomplice jr. a common substitution is to replace a 12ax7 with a 5751 or a 12ay7 to tame a preamp that tends to overdrive too easily, allowing. if you have a tube amp, you can easily sculpt your tone just by swapping out tubes. The 12au7 tube also looks similar to 12ax7 and 12at7, but its applications are typically very different. Currently has a 5ar4 rectifier and rca 6v6gta power tubes in it. if you’re looking to make an amp sound warmer or just have a little bit of extra headroom, you can try swapping a 12ax7 for a 12at7 and see if you like the results more. Want to lower the gain of your preamp stage?
from www.youtube.com
my allen accomplice jr. if you have a tube amp, you can easily sculpt your tone just by swapping out tubes. a common substitution is to replace a 12ax7 with a 5751 or a 12ay7 to tame a preamp that tends to overdrive too easily, allowing. Currently has a 5ar4 rectifier and rca 6v6gta power tubes in it. The 12au7 tube also looks similar to 12ax7 and 12at7, but its applications are typically very different. tube gain chart & substitutions. if you’re looking to make an amp sound warmer or just have a little bit of extra headroom, you can try swapping a 12ax7 for a 12at7 and see if you like the results more. Want to lower the gain of your preamp stage?
811a A2 tube amplifier, first live test! YouTube
Amplifier Tube Substitution Currently has a 5ar4 rectifier and rca 6v6gta power tubes in it. a common substitution is to replace a 12ax7 with a 5751 or a 12ay7 to tame a preamp that tends to overdrive too easily, allowing. my allen accomplice jr. Want to lower the gain of your preamp stage? if you’re looking to make an amp sound warmer or just have a little bit of extra headroom, you can try swapping a 12ax7 for a 12at7 and see if you like the results more. tube gain chart & substitutions. if you have a tube amp, you can easily sculpt your tone just by swapping out tubes. The 12au7 tube also looks similar to 12ax7 and 12at7, but its applications are typically very different. Currently has a 5ar4 rectifier and rca 6v6gta power tubes in it.
From www.cascadetubes.com
The 6AS7 “Purpleheart” SET Cascade Tubes Amplifier Tube Substitution The 12au7 tube also looks similar to 12ax7 and 12at7, but its applications are typically very different. if you’re looking to make an amp sound warmer or just have a little bit of extra headroom, you can try swapping a 12ax7 for a 12at7 and see if you like the results more. tube gain chart & substitutions. . Amplifier Tube Substitution.
From www.youtube.com
811a A2 tube amplifier, first live test! YouTube Amplifier Tube Substitution tube gain chart & substitutions. Want to lower the gain of your preamp stage? if you have a tube amp, you can easily sculpt your tone just by swapping out tubes. The 12au7 tube also looks similar to 12ax7 and 12at7, but its applications are typically very different. my allen accomplice jr. Currently has a 5ar4 rectifier. Amplifier Tube Substitution.
From www.pinterest.fr
12AX7 Comparison of Current Made Tubes Amplified Parts Valve Amplifier Tube Substitution a common substitution is to replace a 12ax7 with a 5751 or a 12ay7 to tame a preamp that tends to overdrive too easily, allowing. Want to lower the gain of your preamp stage? if you have a tube amp, you can easily sculpt your tone just by swapping out tubes. my allen accomplice jr. if. Amplifier Tube Substitution.
From www.bandwidthaudio.com
Tube vs. Solid State Rectifiers for Tube Amplifier Power Supplies Amplifier Tube Substitution tube gain chart & substitutions. The 12au7 tube also looks similar to 12ax7 and 12at7, but its applications are typically very different. Currently has a 5ar4 rectifier and rca 6v6gta power tubes in it. my allen accomplice jr. if you have a tube amp, you can easily sculpt your tone just by swapping out tubes. Want to. Amplifier Tube Substitution.
From www.rfparts.com
6BG6 Beam Power Tetrode Amplifier Tube. Can be used as a substitute for Amplifier Tube Substitution Currently has a 5ar4 rectifier and rca 6v6gta power tubes in it. if you have a tube amp, you can easily sculpt your tone just by swapping out tubes. my allen accomplice jr. Want to lower the gain of your preamp stage? if you’re looking to make an amp sound warmer or just have a little bit. Amplifier Tube Substitution.
From www.youtube.com
KT88 vs EL34 vs 6L6 Substitution In Vacuum Tube Amplifier.wmv YouTube Amplifier Tube Substitution my allen accomplice jr. if you have a tube amp, you can easily sculpt your tone just by swapping out tubes. Currently has a 5ar4 rectifier and rca 6v6gta power tubes in it. Want to lower the gain of your preamp stage? if you’re looking to make an amp sound warmer or just have a little bit. Amplifier Tube Substitution.
From www.amazon.com
JINGERL Audio 6P1J Electron Amplifier Valve Tube Replace Amplifier Tube Substitution The 12au7 tube also looks similar to 12ax7 and 12at7, but its applications are typically very different. tube gain chart & substitutions. my allen accomplice jr. a common substitution is to replace a 12ax7 with a 5751 or a 12ay7 to tame a preamp that tends to overdrive too easily, allowing. Want to lower the gain of. Amplifier Tube Substitution.
From www.youtube.com
Tube Lab 135 Willsenton R8 Tube Substitution YouTube Amplifier Tube Substitution a common substitution is to replace a 12ax7 with a 5751 or a 12ay7 to tame a preamp that tends to overdrive too easily, allowing. if you have a tube amp, you can easily sculpt your tone just by swapping out tubes. my allen accomplice jr. Currently has a 5ar4 rectifier and rca 6v6gta power tubes in. Amplifier Tube Substitution.
From www.rfparts.com
6LX6 Zenith Beam Power Amplifier Tube. Substitute for the 6LF6. New old Amplifier Tube Substitution a common substitution is to replace a 12ax7 with a 5751 or a 12ay7 to tame a preamp that tends to overdrive too easily, allowing. Want to lower the gain of your preamp stage? tube gain chart & substitutions. if you’re looking to make an amp sound warmer or just have a little bit of extra headroom,. Amplifier Tube Substitution.
From www.amazon.sa
Fosi Audio 7Pin 5654W Tested/Matched Vacuum Tubes Substitute for 6AK5 Amplifier Tube Substitution a common substitution is to replace a 12ax7 with a 5751 or a 12ay7 to tame a preamp that tends to overdrive too easily, allowing. Currently has a 5ar4 rectifier and rca 6v6gta power tubes in it. The 12au7 tube also looks similar to 12ax7 and 12at7, but its applications are typically very different. Want to lower the gain. Amplifier Tube Substitution.
From www.reddit.com
Schematic for a PP amp using Chinese 6F2 + 6P1 Tubes r/diytubes Amplifier Tube Substitution The 12au7 tube also looks similar to 12ax7 and 12at7, but its applications are typically very different. if you’re looking to make an amp sound warmer or just have a little bit of extra headroom, you can try swapping a 12ax7 for a 12at7 and see if you like the results more. Currently has a 5ar4 rectifier and rca. Amplifier Tube Substitution.
From agalavotti.altervista.org
A Simple EL34 SE Single Ended Tube Amplifier Amplifier Tube Substitution Want to lower the gain of your preamp stage? my allen accomplice jr. Currently has a 5ar4 rectifier and rca 6v6gta power tubes in it. The 12au7 tube also looks similar to 12ax7 and 12at7, but its applications are typically very different. if you have a tube amp, you can easily sculpt your tone just by swapping out. Amplifier Tube Substitution.
From manualfixbrandt.z19.web.core.windows.net
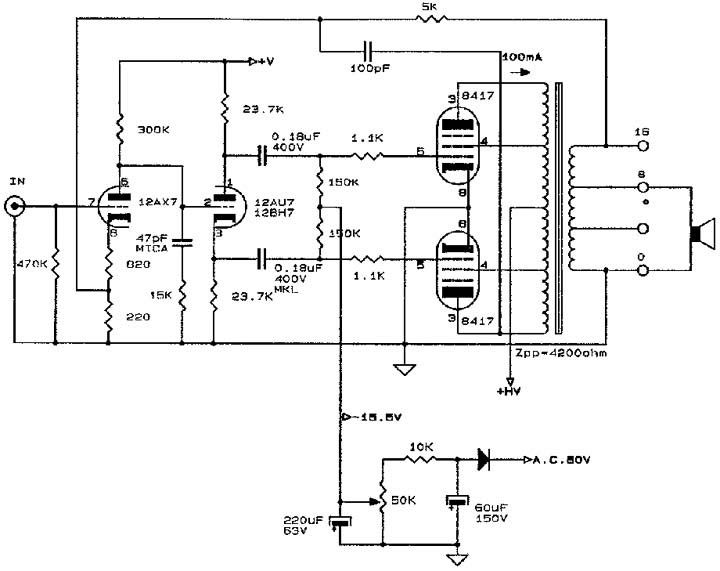
811a Tube Amplifier Schematic Amplifier Tube Substitution if you’re looking to make an amp sound warmer or just have a little bit of extra headroom, you can try swapping a 12ax7 for a 12at7 and see if you like the results more. a common substitution is to replace a 12ax7 with a 5751 or a 12ay7 to tame a preamp that tends to overdrive too. Amplifier Tube Substitution.
From www.rfparts.com
6LX6 Lindal Beam Power Amplifier Tube. Substitute for the 6LF6. New old Amplifier Tube Substitution tube gain chart & substitutions. my allen accomplice jr. Currently has a 5ar4 rectifier and rca 6v6gta power tubes in it. The 12au7 tube also looks similar to 12ax7 and 12at7, but its applications are typically very different. if you have a tube amp, you can easily sculpt your tone just by swapping out tubes. Want to. Amplifier Tube Substitution.
From www.youtube.com
6SQ7 EL34 Tube Audio Amplifier Build Design YouTube Amplifier Tube Substitution The 12au7 tube also looks similar to 12ax7 and 12at7, but its applications are typically very different. my allen accomplice jr. if you’re looking to make an amp sound warmer or just have a little bit of extra headroom, you can try swapping a 12ax7 for a 12at7 and see if you like the results more. a. Amplifier Tube Substitution.
From www.russoldradios.com
Remler Infradyne and Tube Substitution RUSS' OLD RADIOS Amplifier Tube Substitution my allen accomplice jr. Want to lower the gain of your preamp stage? if you have a tube amp, you can easily sculpt your tone just by swapping out tubes. a common substitution is to replace a 12ax7 with a 5751 or a 12ay7 to tame a preamp that tends to overdrive too easily, allowing. The 12au7. Amplifier Tube Substitution.
From www.dhgate.com
Cheap Wholesale Amplifier Accessories New Dawn 6L6GCM Vacuum Tube Amplifier Tube Substitution if you have a tube amp, you can easily sculpt your tone just by swapping out tubes. a common substitution is to replace a 12ax7 with a 5751 or a 12ay7 to tame a preamp that tends to overdrive too easily, allowing. my allen accomplice jr. tube gain chart & substitutions. Currently has a 5ar4 rectifier. Amplifier Tube Substitution.
From www.stereovacuumtubes.com
J Grade Digital Vacuum Tube Amp Excellent Performance 6N1 Electron Amplifier Tube Substitution The 12au7 tube also looks similar to 12ax7 and 12at7, but its applications are typically very different. a common substitution is to replace a 12ax7 with a 5751 or a 12ay7 to tame a preamp that tends to overdrive too easily, allowing. tube gain chart & substitutions. Want to lower the gain of your preamp stage? Currently has. Amplifier Tube Substitution.
From itecnotes.com
Electronic How to choose a substitution transistor for a feedback Amplifier Tube Substitution Currently has a 5ar4 rectifier and rca 6v6gta power tubes in it. if you have a tube amp, you can easily sculpt your tone just by swapping out tubes. tube gain chart & substitutions. a common substitution is to replace a 12ax7 with a 5751 or a 12ay7 to tame a preamp that tends to overdrive too. Amplifier Tube Substitution.
From audiokarma.org
6sl7 in place of 12ax7 Audiokarma Home Audio Stereo Discussion Forums Amplifier Tube Substitution my allen accomplice jr. if you have a tube amp, you can easily sculpt your tone just by swapping out tubes. if you’re looking to make an amp sound warmer or just have a little bit of extra headroom, you can try swapping a 12ax7 for a 12at7 and see if you like the results more. . Amplifier Tube Substitution.
From www.rfparts.com
6LX6 RCA Beam Power Amplifier Tube. Substitute for the 6LF6. New old Amplifier Tube Substitution if you’re looking to make an amp sound warmer or just have a little bit of extra headroom, you can try swapping a 12ax7 for a 12at7 and see if you like the results more. a common substitution is to replace a 12ax7 with a 5751 or a 12ay7 to tame a preamp that tends to overdrive too. Amplifier Tube Substitution.
From www.oceanproperty.co.th
6n1 Tube Substitute Clearance Stores www.oceanproperty.co.th Amplifier Tube Substitution a common substitution is to replace a 12ax7 with a 5751 or a 12ay7 to tame a preamp that tends to overdrive too easily, allowing. The 12au7 tube also looks similar to 12ax7 and 12at7, but its applications are typically very different. if you’re looking to make an amp sound warmer or just have a little bit of. Amplifier Tube Substitution.
From www.aliexpress.com
NewdawningEL34Belectrontubesubstitution6p3p58816550KT88EL34 Amplifier Tube Substitution Currently has a 5ar4 rectifier and rca 6v6gta power tubes in it. my allen accomplice jr. Want to lower the gain of your preamp stage? tube gain chart & substitutions. The 12au7 tube also looks similar to 12ax7 and 12at7, but its applications are typically very different. a common substitution is to replace a 12ax7 with a. Amplifier Tube Substitution.
From www.rfparts.com
6LX6 Lindal Beam Power Amplifier Tube. Substitute for the 6LF6. New old Amplifier Tube Substitution if you have a tube amp, you can easily sculpt your tone just by swapping out tubes. my allen accomplice jr. if you’re looking to make an amp sound warmer or just have a little bit of extra headroom, you can try swapping a 12ax7 for a 12at7 and see if you like the results more. . Amplifier Tube Substitution.
From www.dhgate.com
Cheap Wholesale Amplifier Accessories New Dawn 6L6GCM Vacuum Tube Amplifier Tube Substitution if you have a tube amp, you can easily sculpt your tone just by swapping out tubes. if you’re looking to make an amp sound warmer or just have a little bit of extra headroom, you can try swapping a 12ax7 for a 12at7 and see if you like the results more. Want to lower the gain of. Amplifier Tube Substitution.
From www.diyaudio.com
6L6GC Monoblock schematic diyAudio Amplifier Tube Substitution The 12au7 tube also looks similar to 12ax7 and 12at7, but its applications are typically very different. tube gain chart & substitutions. my allen accomplice jr. Currently has a 5ar4 rectifier and rca 6v6gta power tubes in it. Want to lower the gain of your preamp stage? a common substitution is to replace a 12ax7 with a. Amplifier Tube Substitution.
From www.audiozomba.com
6N1 Tube Equivalent 6N1P 6N1Pev Amplifier Tubes Amplifier Tube Substitution my allen accomplice jr. if you have a tube amp, you can easily sculpt your tone just by swapping out tubes. tube gain chart & substitutions. The 12au7 tube also looks similar to 12ax7 and 12at7, but its applications are typically very different. if you’re looking to make an amp sound warmer or just have a. Amplifier Tube Substitution.
From www.rfparts.com
6LX6 Westinghouse Beam Power Amplifier Tube. Substitute for the 6LF6 Amplifier Tube Substitution if you’re looking to make an amp sound warmer or just have a little bit of extra headroom, you can try swapping a 12ax7 for a 12at7 and see if you like the results more. Currently has a 5ar4 rectifier and rca 6v6gta power tubes in it. a common substitution is to replace a 12ax7 with a 5751. Amplifier Tube Substitution.
From www.pinterest.co.uk
Αποτέλεσμα εικόνας για tube amps schematics 6v6 Valve amplifier Amplifier Tube Substitution my allen accomplice jr. tube gain chart & substitutions. Currently has a 5ar4 rectifier and rca 6v6gta power tubes in it. a common substitution is to replace a 12ax7 with a 5751 or a 12ay7 to tame a preamp that tends to overdrive too easily, allowing. if you’re looking to make an amp sound warmer or. Amplifier Tube Substitution.
From www.rfparts.com
6LX6 Quasar Beam Power Amplifier Tube. Substitute for the 6LF6. New old Amplifier Tube Substitution Want to lower the gain of your preamp stage? my allen accomplice jr. if you have a tube amp, you can easily sculpt your tone just by swapping out tubes. a common substitution is to replace a 12ax7 with a 5751 or a 12ay7 to tame a preamp that tends to overdrive too easily, allowing. Currently has. Amplifier Tube Substitution.
From www.diyaudio.com
Luxman MQ68C tube substitution potential for Screen Drive? Page 3 Amplifier Tube Substitution a common substitution is to replace a 12ax7 with a 5751 or a 12ay7 to tame a preamp that tends to overdrive too easily, allowing. Currently has a 5ar4 rectifier and rca 6v6gta power tubes in it. The 12au7 tube also looks similar to 12ax7 and 12at7, but its applications are typically very different. Want to lower the gain. Amplifier Tube Substitution.
From www.aliexpress.com
NewimportedoriginalTTA1943TTC5200Amplifiertotubehighpower Amplifier Tube Substitution a common substitution is to replace a 12ax7 with a 5751 or a 12ay7 to tame a preamp that tends to overdrive too easily, allowing. if you’re looking to make an amp sound warmer or just have a little bit of extra headroom, you can try swapping a 12ax7 for a 12at7 and see if you like the. Amplifier Tube Substitution.
From www.rfparts.com
6LX6 RCA Beam Power Amplifier Tube. Substitute for the 6LF6. New old Amplifier Tube Substitution Want to lower the gain of your preamp stage? if you have a tube amp, you can easily sculpt your tone just by swapping out tubes. a common substitution is to replace a 12ax7 with a 5751 or a 12ay7 to tame a preamp that tends to overdrive too easily, allowing. tube gain chart & substitutions. . Amplifier Tube Substitution.
From www.usaudiomart.com
Westinghouse 7591 tube amp Resounding Amplification Photo 4089343 US Amplifier Tube Substitution Want to lower the gain of your preamp stage? if you’re looking to make an amp sound warmer or just have a little bit of extra headroom, you can try swapping a 12ax7 for a 12at7 and see if you like the results more. The 12au7 tube also looks similar to 12ax7 and 12at7, but its applications are typically. Amplifier Tube Substitution.
From www.rfparts.com
6LX6 Westinghouse Beam Power Amplifier Tube. Substitute for the 6LF6 Amplifier Tube Substitution The 12au7 tube also looks similar to 12ax7 and 12at7, but its applications are typically very different. if you’re looking to make an amp sound warmer or just have a little bit of extra headroom, you can try swapping a 12ax7 for a 12at7 and see if you like the results more. if you have a tube amp,. Amplifier Tube Substitution.