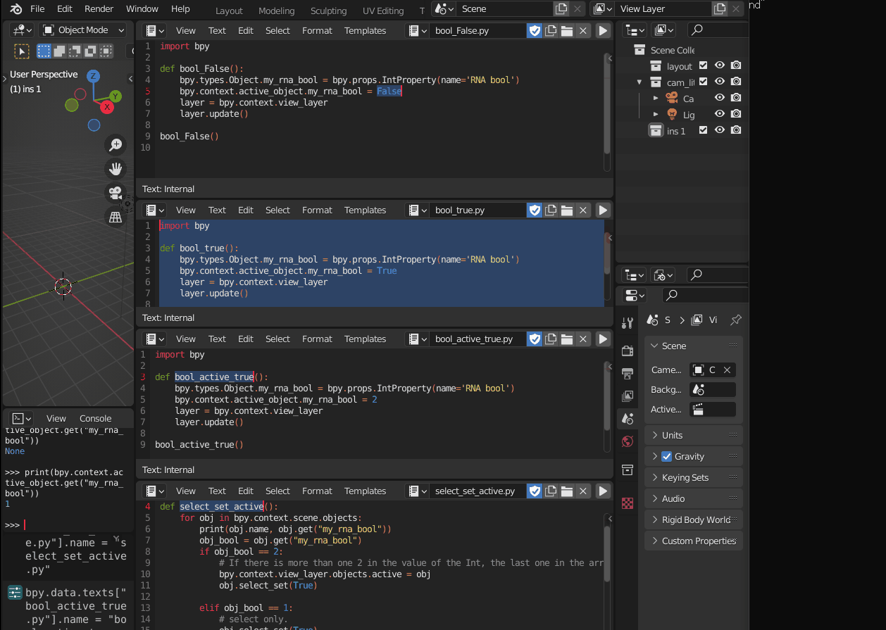
Blender Python Get Object Material . Print(material: + str(mat_slot.material.node_tree.name)) for x in. Material_output = nodes.new(type=shadernodeoutputmaterial) links = mat.node_tree.links. As shown below, i have 2 nested spheres, each with a different material (inner = 1, outer = 2). The blender python api allows scripts to access and modify materials applied to objects and meshes in a blender scene. Links.new(principled_bsdf.outputs[bsdf], material_output.inputs[surface]) # add an image texture to the. Material(id)# base classes — bpy_struct, id. Ultimately, i need to select the inner sphere (material 1) via python scripting.
from www.allaexpression.com
Ultimately, i need to select the inner sphere (material 1) via python scripting. Links.new(principled_bsdf.outputs[bsdf], material_output.inputs[surface]) # add an image texture to the. Material_output = nodes.new(type=shadernodeoutputmaterial) links = mat.node_tree.links. The blender python api allows scripts to access and modify materials applied to objects and meshes in a blender scene. As shown below, i have 2 nested spheres, each with a different material (inner = 1, outer = 2). Material(id)# base classes — bpy_struct, id. Print(material: + str(mat_slot.material.node_tree.name)) for x in.
new object in blender intrenal with python, What Is The To Adding A New
Blender Python Get Object Material Ultimately, i need to select the inner sphere (material 1) via python scripting. Ultimately, i need to select the inner sphere (material 1) via python scripting. Material(id)# base classes — bpy_struct, id. The blender python api allows scripts to access and modify materials applied to objects and meshes in a blender scene. Material_output = nodes.new(type=shadernodeoutputmaterial) links = mat.node_tree.links. As shown below, i have 2 nested spheres, each with a different material (inner = 1, outer = 2). Links.new(principled_bsdf.outputs[bsdf], material_output.inputs[surface]) # add an image texture to the. Print(material: + str(mat_slot.material.node_tree.name)) for x in.
From fity.club
The Blender Python Api Chris Conlan Blender Python Get Object Material Links.new(principled_bsdf.outputs[bsdf], material_output.inputs[surface]) # add an image texture to the. Ultimately, i need to select the inner sphere (material 1) via python scripting. Material_output = nodes.new(type=shadernodeoutputmaterial) links = mat.node_tree.links. As shown below, i have 2 nested spheres, each with a different material (inner = 1, outer = 2). The blender python api allows scripts to access and modify materials applied to. Blender Python Get Object Material.
From www.allaexpression.com
new object in blender intrenal with python, What Is The To Adding A New Blender Python Get Object Material As shown below, i have 2 nested spheres, each with a different material (inner = 1, outer = 2). Links.new(principled_bsdf.outputs[bsdf], material_output.inputs[surface]) # add an image texture to the. Material(id)# base classes — bpy_struct, id. Material_output = nodes.new(type=shadernodeoutputmaterial) links = mat.node_tree.links. The blender python api allows scripts to access and modify materials applied to objects and meshes in a blender scene.. Blender Python Get Object Material.
From www.youtube.com
Beginner Blender Python Tutorial Assigning materials to faces of a Blender Python Get Object Material Material_output = nodes.new(type=shadernodeoutputmaterial) links = mat.node_tree.links. The blender python api allows scripts to access and modify materials applied to objects and meshes in a blender scene. As shown below, i have 2 nested spheres, each with a different material (inner = 1, outer = 2). Links.new(principled_bsdf.outputs[bsdf], material_output.inputs[surface]) # add an image texture to the. Print(material: + str(mat_slot.material.node_tree.name)) for x in.. Blender Python Get Object Material.
From blender.stackexchange.com
scripting How to change an object's material or texture with python Blender Python Get Object Material Material(id)# base classes — bpy_struct, id. The blender python api allows scripts to access and modify materials applied to objects and meshes in a blender scene. Ultimately, i need to select the inner sphere (material 1) via python scripting. Material_output = nodes.new(type=shadernodeoutputmaterial) links = mat.node_tree.links. Links.new(principled_bsdf.outputs[bsdf], material_output.inputs[surface]) # add an image texture to the. Print(material: + str(mat_slot.material.node_tree.name)) for x in.. Blender Python Get Object Material.
From salaivv.com
Blender Python Bites 8 Dynamic Objects Create Properties That Can Blender Python Get Object Material Ultimately, i need to select the inner sphere (material 1) via python scripting. Material_output = nodes.new(type=shadernodeoutputmaterial) links = mat.node_tree.links. Print(material: + str(mat_slot.material.node_tree.name)) for x in. The blender python api allows scripts to access and modify materials applied to objects and meshes in a blender scene. Material(id)# base classes — bpy_struct, id. As shown below, i have 2 nested spheres, each. Blender Python Get Object Material.
From blender.stackexchange.com
Blender Python select object Blender Stack Exchange Blender Python Get Object Material As shown below, i have 2 nested spheres, each with a different material (inner = 1, outer = 2). Material(id)# base classes — bpy_struct, id. Material_output = nodes.new(type=shadernodeoutputmaterial) links = mat.node_tree.links. Ultimately, i need to select the inner sphere (material 1) via python scripting. Print(material: + str(mat_slot.material.node_tree.name)) for x in. The blender python api allows scripts to access and modify. Blender Python Get Object Material.
From wiki.imal.org
Blender Introduction wikimal Blender Python Get Object Material The blender python api allows scripts to access and modify materials applied to objects and meshes in a blender scene. Ultimately, i need to select the inner sphere (material 1) via python scripting. Print(material: + str(mat_slot.material.node_tree.name)) for x in. Material(id)# base classes — bpy_struct, id. Material_output = nodes.new(type=shadernodeoutputmaterial) links = mat.node_tree.links. As shown below, i have 2 nested spheres, each. Blender Python Get Object Material.
From blenderzen.com
Discover Learn Create Let Blender Free Your Imagination! Blender Python Get Object Material Material(id)# base classes — bpy_struct, id. Ultimately, i need to select the inner sphere (material 1) via python scripting. Material_output = nodes.new(type=shadernodeoutputmaterial) links = mat.node_tree.links. Links.new(principled_bsdf.outputs[bsdf], material_output.inputs[surface]) # add an image texture to the. The blender python api allows scripts to access and modify materials applied to objects and meshes in a blender scene. Print(material: + str(mat_slot.material.node_tree.name)) for x in.. Blender Python Get Object Material.
From www.youtube.com
Blender python Assign material to multiple objects YouTube Blender Python Get Object Material Ultimately, i need to select the inner sphere (material 1) via python scripting. As shown below, i have 2 nested spheres, each with a different material (inner = 1, outer = 2). Links.new(principled_bsdf.outputs[bsdf], material_output.inputs[surface]) # add an image texture to the. Material_output = nodes.new(type=shadernodeoutputmaterial) links = mat.node_tree.links. The blender python api allows scripts to access and modify materials applied to. Blender Python Get Object Material.
From www.allaexpression.com
new object in blender intrenal with python, What Is The To Adding A New Blender Python Get Object Material The blender python api allows scripts to access and modify materials applied to objects and meshes in a blender scene. As shown below, i have 2 nested spheres, each with a different material (inner = 1, outer = 2). Ultimately, i need to select the inner sphere (material 1) via python scripting. Material(id)# base classes — bpy_struct, id. Material_output =. Blender Python Get Object Material.
From www.youtube.com
Blender Python Tutorial Linking Objects Across .blend Files YouTube Blender Python Get Object Material Ultimately, i need to select the inner sphere (material 1) via python scripting. Material_output = nodes.new(type=shadernodeoutputmaterial) links = mat.node_tree.links. Links.new(principled_bsdf.outputs[bsdf], material_output.inputs[surface]) # add an image texture to the. The blender python api allows scripts to access and modify materials applied to objects and meshes in a blender scene. Print(material: + str(mat_slot.material.node_tree.name)) for x in. Material(id)# base classes — bpy_struct, id.. Blender Python Get Object Material.
From www.blendernation.com
Blender Python Addon Programming Tutorial BlenderNation Blender Python Get Object Material Print(material: + str(mat_slot.material.node_tree.name)) for x in. Material_output = nodes.new(type=shadernodeoutputmaterial) links = mat.node_tree.links. The blender python api allows scripts to access and modify materials applied to objects and meshes in a blender scene. Links.new(principled_bsdf.outputs[bsdf], material_output.inputs[surface]) # add an image texture to the. As shown below, i have 2 nested spheres, each with a different material (inner = 1, outer = 2).. Blender Python Get Object Material.
From darkfallblender.blogspot.com
Darkfall Blender Python Tutorial How to Create and Assign a Shader Blender Python Get Object Material As shown below, i have 2 nested spheres, each with a different material (inner = 1, outer = 2). Links.new(principled_bsdf.outputs[bsdf], material_output.inputs[surface]) # add an image texture to the. The blender python api allows scripts to access and modify materials applied to objects and meshes in a blender scene. Material_output = nodes.new(type=shadernodeoutputmaterial) links = mat.node_tree.links. Ultimately, i need to select the. Blender Python Get Object Material.
From stackoverflow.com
Blender Python Object "Grouping" Stack Overflow Blender Python Get Object Material As shown below, i have 2 nested spheres, each with a different material (inner = 1, outer = 2). Links.new(principled_bsdf.outputs[bsdf], material_output.inputs[surface]) # add an image texture to the. Material_output = nodes.new(type=shadernodeoutputmaterial) links = mat.node_tree.links. Print(material: + str(mat_slot.material.node_tree.name)) for x in. Ultimately, i need to select the inner sphere (material 1) via python scripting. Material(id)# base classes — bpy_struct, id. The. Blender Python Get Object Material.
From www.youtube.com
Create a Custom Blender Panel with less than 50 lines of Python code Blender Python Get Object Material The blender python api allows scripts to access and modify materials applied to objects and meshes in a blender scene. As shown below, i have 2 nested spheres, each with a different material (inner = 1, outer = 2). Material(id)# base classes — bpy_struct, id. Ultimately, i need to select the inner sphere (material 1) via python scripting. Links.new(principled_bsdf.outputs[bsdf], material_output.inputs[surface]). Blender Python Get Object Material.
From blender.stackexchange.com
How to Assign Material to Object with Python? Blender Stack Exchange Blender Python Get Object Material As shown below, i have 2 nested spheres, each with a different material (inner = 1, outer = 2). Material(id)# base classes — bpy_struct, id. Links.new(principled_bsdf.outputs[bsdf], material_output.inputs[surface]) # add an image texture to the. Material_output = nodes.new(type=shadernodeoutputmaterial) links = mat.node_tree.links. Ultimately, i need to select the inner sphere (material 1) via python scripting. Print(material: + str(mat_slot.material.node_tree.name)) for x in. The. Blender Python Get Object Material.
From www.reddit.com
My first 4D object made in Blender + Python blender Blender Python Get Object Material Material(id)# base classes — bpy_struct, id. Material_output = nodes.new(type=shadernodeoutputmaterial) links = mat.node_tree.links. Print(material: + str(mat_slot.material.node_tree.name)) for x in. Ultimately, i need to select the inner sphere (material 1) via python scripting. The blender python api allows scripts to access and modify materials applied to objects and meshes in a blender scene. Links.new(principled_bsdf.outputs[bsdf], material_output.inputs[surface]) # add an image texture to the.. Blender Python Get Object Material.
From www.youtube.com
Blender Tutorial Introduction to Python Scripting Writing a Script That Blender Python Get Object Material As shown below, i have 2 nested spheres, each with a different material (inner = 1, outer = 2). Ultimately, i need to select the inner sphere (material 1) via python scripting. The blender python api allows scripts to access and modify materials applied to objects and meshes in a blender scene. Material(id)# base classes — bpy_struct, id. Print(material: +. Blender Python Get Object Material.
From online-courses.club
Blender Python Scripting Fundamentals Blender Python Get Object Material The blender python api allows scripts to access and modify materials applied to objects and meshes in a blender scene. Links.new(principled_bsdf.outputs[bsdf], material_output.inputs[surface]) # add an image texture to the. Print(material: + str(mat_slot.material.node_tree.name)) for x in. Material(id)# base classes — bpy_struct, id. Ultimately, i need to select the inner sphere (material 1) via python scripting. As shown below, i have 2. Blender Python Get Object Material.
From www.youtube.com
Blender Python Tutorial Add a keyframe & Modifier with Python [learn Blender Python Get Object Material Links.new(principled_bsdf.outputs[bsdf], material_output.inputs[surface]) # add an image texture to the. As shown below, i have 2 nested spheres, each with a different material (inner = 1, outer = 2). Material(id)# base classes — bpy_struct, id. Print(material: + str(mat_slot.material.node_tree.name)) for x in. Ultimately, i need to select the inner sphere (material 1) via python scripting. Material_output = nodes.new(type=shadernodeoutputmaterial) links = mat.node_tree.links. The. Blender Python Get Object Material.
From www.youtube.com
Blender Python Script Study Material Assign YouTube Blender Python Get Object Material Material(id)# base classes — bpy_struct, id. The blender python api allows scripts to access and modify materials applied to objects and meshes in a blender scene. Print(material: + str(mat_slot.material.node_tree.name)) for x in. As shown below, i have 2 nested spheres, each with a different material (inner = 1, outer = 2). Ultimately, i need to select the inner sphere (material. Blender Python Get Object Material.
From www.youtube.com
Blender Python Tutorial Enumerator / Drop down Menu [learn python for Blender Python Get Object Material The blender python api allows scripts to access and modify materials applied to objects and meshes in a blender scene. Material(id)# base classes — bpy_struct, id. Ultimately, i need to select the inner sphere (material 1) via python scripting. As shown below, i have 2 nested spheres, each with a different material (inner = 1, outer = 2). Links.new(principled_bsdf.outputs[bsdf], material_output.inputs[surface]). Blender Python Get Object Material.
From www.youtube.com
Blender Python 3D API How to apply a material with Python YouTube Blender Python Get Object Material Ultimately, i need to select the inner sphere (material 1) via python scripting. Material_output = nodes.new(type=shadernodeoutputmaterial) links = mat.node_tree.links. Material(id)# base classes — bpy_struct, id. As shown below, i have 2 nested spheres, each with a different material (inner = 1, outer = 2). Print(material: + str(mat_slot.material.node_tree.name)) for x in. Links.new(principled_bsdf.outputs[bsdf], material_output.inputs[surface]) # add an image texture to the. The. Blender Python Get Object Material.
From fity.club
The Blender Python Api Chris Conlan Blender Python Get Object Material Ultimately, i need to select the inner sphere (material 1) via python scripting. Material(id)# base classes — bpy_struct, id. The blender python api allows scripts to access and modify materials applied to objects and meshes in a blender scene. Print(material: + str(mat_slot.material.node_tree.name)) for x in. Links.new(principled_bsdf.outputs[bsdf], material_output.inputs[surface]) # add an image texture to the. Material_output = nodes.new(type=shadernodeoutputmaterial) links = mat.node_tree.links.. Blender Python Get Object Material.
From www.youtube.com
How to Code 3D Objects From Scratch With Blender and Python YouTube Blender Python Get Object Material Material_output = nodes.new(type=shadernodeoutputmaterial) links = mat.node_tree.links. The blender python api allows scripts to access and modify materials applied to objects and meshes in a blender scene. Print(material: + str(mat_slot.material.node_tree.name)) for x in. Ultimately, i need to select the inner sphere (material 1) via python scripting. As shown below, i have 2 nested spheres, each with a different material (inner =. Blender Python Get Object Material.
From stackoverflow.com
Apply material and texture image using python in blender 3.4 Stack Blender Python Get Object Material Material(id)# base classes — bpy_struct, id. Links.new(principled_bsdf.outputs[bsdf], material_output.inputs[surface]) # add an image texture to the. As shown below, i have 2 nested spheres, each with a different material (inner = 1, outer = 2). Ultimately, i need to select the inner sphere (material 1) via python scripting. Print(material: + str(mat_slot.material.node_tree.name)) for x in. Material_output = nodes.new(type=shadernodeoutputmaterial) links = mat.node_tree.links. The. Blender Python Get Object Material.
From demando.io
Create 3D objects and animations in Blender with Python API Blender Python Get Object Material Links.new(principled_bsdf.outputs[bsdf], material_output.inputs[surface]) # add an image texture to the. Ultimately, i need to select the inner sphere (material 1) via python scripting. The blender python api allows scripts to access and modify materials applied to objects and meshes in a blender scene. As shown below, i have 2 nested spheres, each with a different material (inner = 1, outer =. Blender Python Get Object Material.
From www.youtube.com
Blender Python Tutorial How to create and assign a Material Shader Blender Python Get Object Material Material_output = nodes.new(type=shadernodeoutputmaterial) links = mat.node_tree.links. Links.new(principled_bsdf.outputs[bsdf], material_output.inputs[surface]) # add an image texture to the. Print(material: + str(mat_slot.material.node_tree.name)) for x in. Ultimately, i need to select the inner sphere (material 1) via python scripting. The blender python api allows scripts to access and modify materials applied to objects and meshes in a blender scene. Material(id)# base classes — bpy_struct, id.. Blender Python Get Object Material.
From blender.stackexchange.com
Blender Python select object Blender Stack Exchange Blender Python Get Object Material Ultimately, i need to select the inner sphere (material 1) via python scripting. Material(id)# base classes — bpy_struct, id. As shown below, i have 2 nested spheres, each with a different material (inner = 1, outer = 2). Material_output = nodes.new(type=shadernodeoutputmaterial) links = mat.node_tree.links. Print(material: + str(mat_slot.material.node_tree.name)) for x in. Links.new(principled_bsdf.outputs[bsdf], material_output.inputs[surface]) # add an image texture to the. The. Blender Python Get Object Material.
From www.youtube.com
Blender python simple objects distributor YouTube Blender Python Get Object Material Material(id)# base classes — bpy_struct, id. As shown below, i have 2 nested spheres, each with a different material (inner = 1, outer = 2). Material_output = nodes.new(type=shadernodeoutputmaterial) links = mat.node_tree.links. Print(material: + str(mat_slot.material.node_tree.name)) for x in. The blender python api allows scripts to access and modify materials applied to objects and meshes in a blender scene. Links.new(principled_bsdf.outputs[bsdf], material_output.inputs[surface]) #. Blender Python Get Object Material.
From www.youtube.com
Blender Python Script Study Object Array (오브젝트 정렬) YouTube Blender Python Get Object Material Material(id)# base classes — bpy_struct, id. Material_output = nodes.new(type=shadernodeoutputmaterial) links = mat.node_tree.links. Links.new(principled_bsdf.outputs[bsdf], material_output.inputs[surface]) # add an image texture to the. As shown below, i have 2 nested spheres, each with a different material (inner = 1, outer = 2). Ultimately, i need to select the inner sphere (material 1) via python scripting. The blender python api allows scripts to. Blender Python Get Object Material.
From demando.io
Create 3D objects and animations in Blender with Python API Blender Python Get Object Material As shown below, i have 2 nested spheres, each with a different material (inner = 1, outer = 2). Print(material: + str(mat_slot.material.node_tree.name)) for x in. Ultimately, i need to select the inner sphere (material 1) via python scripting. The blender python api allows scripts to access and modify materials applied to objects and meshes in a blender scene. Links.new(principled_bsdf.outputs[bsdf], material_output.inputs[surface]). Blender Python Get Object Material.
From blender.stackexchange.com
rendering Assigning material from Asset Browser using Python Blender Python Get Object Material As shown below, i have 2 nested spheres, each with a different material (inner = 1, outer = 2). Material_output = nodes.new(type=shadernodeoutputmaterial) links = mat.node_tree.links. Material(id)# base classes — bpy_struct, id. Ultimately, i need to select the inner sphere (material 1) via python scripting. Links.new(principled_bsdf.outputs[bsdf], material_output.inputs[surface]) # add an image texture to the. Print(material: + str(mat_slot.material.node_tree.name)) for x in. The. Blender Python Get Object Material.
From blender.stackexchange.com
How to compare colour values in Blender using Python? Blender Stack Blender Python Get Object Material Links.new(principled_bsdf.outputs[bsdf], material_output.inputs[surface]) # add an image texture to the. Material(id)# base classes — bpy_struct, id. Print(material: + str(mat_slot.material.node_tree.name)) for x in. Ultimately, i need to select the inner sphere (material 1) via python scripting. Material_output = nodes.new(type=shadernodeoutputmaterial) links = mat.node_tree.links. As shown below, i have 2 nested spheres, each with a different material (inner = 1, outer = 2). The. Blender Python Get Object Material.
From blender.stackexchange.com
scripting How can I add an object with a material with Python Blender Python Get Object Material Ultimately, i need to select the inner sphere (material 1) via python scripting. Print(material: + str(mat_slot.material.node_tree.name)) for x in. Material(id)# base classes — bpy_struct, id. As shown below, i have 2 nested spheres, each with a different material (inner = 1, outer = 2). Material_output = nodes.new(type=shadernodeoutputmaterial) links = mat.node_tree.links. Links.new(principled_bsdf.outputs[bsdf], material_output.inputs[surface]) # add an image texture to the. The. Blender Python Get Object Material.