Java Case Otherwise . It is used to decide whether a certain statement or block of statements will be executed or not i.e if a certain condition is true then a block of statements is executed. The switch statement selects one of. Instead of writing many if.else statements, you can use the switch statement. @override public void onclick(view v) { switch (v.getid()) { case r.id.somevalue : The expression is evaluated once and. The syntax of switch case statement looks like. Here's what the syntax looks like: You use the switch statement in java to execute a particular code block when a certain condition is met. It is an alternative to. Switch (expression) { case value1: Switch case statement is used when we have number of options (or choices) and we may need to perform a different task for each choice. In simple words, the java switch statement executes one statement from multiple conditions.
        	
		 
    
        from www.youtube.com 
     
        
        Instead of writing many if.else statements, you can use the switch statement. You use the switch statement in java to execute a particular code block when a certain condition is met. Switch (expression) { case value1: @override public void onclick(view v) { switch (v.getid()) { case r.id.somevalue : The switch statement selects one of. Here's what the syntax looks like: It is used to decide whether a certain statement or block of statements will be executed or not i.e if a certain condition is true then a block of statements is executed. The syntax of switch case statement looks like. In simple words, the java switch statement executes one statement from multiple conditions. Switch case statement is used when we have number of options (or choices) and we may need to perform a different task for each choice.
    
    	
		 
    41 Java Switch multiple cases جافا الويتش مع الحالات المتشابهة YouTube 
    Java Case Otherwise  Switch (expression) { case value1: It is an alternative to. It is used to decide whether a certain statement or block of statements will be executed or not i.e if a certain condition is true then a block of statements is executed. In simple words, the java switch statement executes one statement from multiple conditions. The expression is evaluated once and. You use the switch statement in java to execute a particular code block when a certain condition is met. Here's what the syntax looks like: The switch statement selects one of. Instead of writing many if.else statements, you can use the switch statement. Switch case statement is used when we have number of options (or choices) and we may need to perform a different task for each choice. The syntax of switch case statement looks like. Switch (expression) { case value1: @override public void onclick(view v) { switch (v.getid()) { case r.id.somevalue :
 
    
        From simplesnippets.tech 
                    Execution Process of Java Program in Detail Working of JUSTITTIME Java Case Otherwise  You use the switch statement in java to execute a particular code block when a certain condition is met. It is used to decide whether a certain statement or block of statements will be executed or not i.e if a certain condition is true then a block of statements is executed. Switch (expression) { case value1: In simple words, the. Java Case Otherwise.
     
    
        From gist.github.com 
                    Write a program that repeatedly prompts a user for integer numbers Java Case Otherwise  The syntax of switch case statement looks like. Switch case statement is used when we have number of options (or choices) and we may need to perform a different task for each choice. Instead of writing many if.else statements, you can use the switch statement. @override public void onclick(view v) { switch (v.getid()) { case r.id.somevalue : The expression is. Java Case Otherwise.
     
    
        From brainly.com 
                    given string userstr on one line and integers idx1 and idx2 on a second Java Case Otherwise  Switch (expression) { case value1: The switch statement selects one of. It is an alternative to. You use the switch statement in java to execute a particular code block when a certain condition is met. Here's what the syntax looks like: In simple words, the java switch statement executes one statement from multiple conditions. The syntax of switch case statement. Java Case Otherwise.
     
    
        From medium.com 
                    Choosing the Right Service Discovery Tool A Comparison of Apache Java Case Otherwise  Switch case statement is used when we have number of options (or choices) and we may need to perform a different task for each choice. You use the switch statement in java to execute a particular code block when a certain condition is met. Instead of writing many if.else statements, you can use the switch statement. It is an alternative. Java Case Otherwise.
     
    
        From klamjhawx.blob.core.windows.net 
                    Switch Case Java Primitive Types at Dana Robinson blog Java Case Otherwise  You use the switch statement in java to execute a particular code block when a certain condition is met. The syntax of switch case statement looks like. In simple words, the java switch statement executes one statement from multiple conditions. It is an alternative to. The switch statement selects one of. Switch case statement is used when we have number. Java Case Otherwise.
     
    
        From devskillbuilder.com 
                    Exploring the 9 Types of API Testing by Wensen Ma Medium Java Case Otherwise  The switch statement selects one of. Switch case statement is used when we have number of options (or choices) and we may need to perform a different task for each choice. Here's what the syntax looks like: The expression is evaluated once and. The syntax of switch case statement looks like. Instead of writing many if.else statements, you can use. Java Case Otherwise.
     
    
        From www.chegg.com 
                    Solved Given string strVar on one line and integer posBegin Java Case Otherwise  It is used to decide whether a certain statement or block of statements will be executed or not i.e if a certain condition is true then a block of statements is executed. The expression is evaluated once and. @override public void onclick(view v) { switch (v.getid()) { case r.id.somevalue : Switch case statement is used when we have number of. Java Case Otherwise.
     
    
        From www.craiyon.com 
                    Java version upgrade on Craiyon Java Case Otherwise  It is an alternative to. You use the switch statement in java to execute a particular code block when a certain condition is met. In simple words, the java switch statement executes one statement from multiple conditions. Instead of writing many if.else statements, you can use the switch statement. It is used to decide whether a certain statement or block. Java Case Otherwise.
     
    
        From gioapgqbs.blob.core.windows.net 
                    Switch Case Java Baeldung at Maggie Mayo blog Java Case Otherwise  Switch case statement is used when we have number of options (or choices) and we may need to perform a different task for each choice. In simple words, the java switch statement executes one statement from multiple conditions. The switch statement selects one of. It is used to decide whether a certain statement or block of statements will be executed. Java Case Otherwise.
     
    
        From www.chegg.com 
                    Solved Write a C++ program that asks user’s first name, last Java Case Otherwise  It is used to decide whether a certain statement or block of statements will be executed or not i.e if a certain condition is true then a block of statements is executed. It is an alternative to. Here's what the syntax looks like: @override public void onclick(view v) { switch (v.getid()) { case r.id.somevalue : You use the switch statement. Java Case Otherwise.
     
    
        From www.numerade.com 
                    CHALLENGE ACTIVITY 3.14.1 String access operations 430770.2928846 Java Case Otherwise  The expression is evaluated once and. Instead of writing many if.else statements, you can use the switch statement. The syntax of switch case statement looks like. The switch statement selects one of. Here's what the syntax looks like: You use the switch statement in java to execute a particular code block when a certain condition is met. Switch case statement. Java Case Otherwise.
     
    
        From klaznnbsh.blob.core.windows.net 
                    Switch Case Java Number at Dorothy Myers blog Java Case Otherwise  Here's what the syntax looks like: The switch statement selects one of. Instead of writing many if.else statements, you can use the switch statement. The syntax of switch case statement looks like. Switch (expression) { case value1: It is an alternative to. The expression is evaluated once and. It is used to decide whether a certain statement or block of. Java Case Otherwise.
     
    
        From www.solutionspile.com 
                    [Solved] Read in a 3character string from input into var Java Case Otherwise  Switch (expression) { case value1: Instead of writing many if.else statements, you can use the switch statement. The syntax of switch case statement looks like. In simple words, the java switch statement executes one statement from multiple conditions. The switch statement selects one of. @override public void onclick(view v) { switch (v.getid()) { case r.id.somevalue : It is an alternative. Java Case Otherwise.
     
    
        From 9to5answer.com 
                    [Solved] Java balanced expressions check {[()]} 9to5Answer Java Case Otherwise  The expression is evaluated once and. @override public void onclick(view v) { switch (v.getid()) { case r.id.somevalue : You use the switch statement in java to execute a particular code block when a certain condition is met. It is used to decide whether a certain statement or block of statements will be executed or not i.e if a certain condition. Java Case Otherwise.
     
    
        From www.zenflowchart.com 
                    Flowcharts in Programming Applications & Best Practices Java Case Otherwise  It is an alternative to. The expression is evaluated once and. In simple words, the java switch statement executes one statement from multiple conditions. Switch (expression) { case value1: @override public void onclick(view v) { switch (v.getid()) { case r.id.somevalue : You use the switch statement in java to execute a particular code block when a certain condition is met.. Java Case Otherwise.
     
    
        From medium.com 
                    Mastering Encapsulation in Java. Encapsulation is a foundational Java Case Otherwise  Switch (expression) { case value1: The syntax of switch case statement looks like. It is an alternative to. Switch case statement is used when we have number of options (or choices) and we may need to perform a different task for each choice. The expression is evaluated once and. Here's what the syntax looks like: You use the switch statement. Java Case Otherwise.
     
    
        From klamjhawx.blob.core.windows.net 
                    Switch Case Java Primitive Types at Dana Robinson blog Java Case Otherwise  @override public void onclick(view v) { switch (v.getid()) { case r.id.somevalue : Here's what the syntax looks like: The switch statement selects one of. The expression is evaluated once and. The syntax of switch case statement looks like. You use the switch statement in java to execute a particular code block when a certain condition is met. In simple words,. Java Case Otherwise.
     
    
        From www.chegg.com 
                    Solved Question 2 isVowel () (2 points) Write a function Java Case Otherwise  The switch statement selects one of. You use the switch statement in java to execute a particular code block when a certain condition is met. The expression is evaluated once and. Here's what the syntax looks like: It is used to decide whether a certain statement or block of statements will be executed or not i.e if a certain condition. Java Case Otherwise.
     
    
        From webcsulb.web.fc2.com 
                    How to write return statement in java Java Case Otherwise  In simple words, the java switch statement executes one statement from multiple conditions. Switch case statement is used when we have number of options (or choices) and we may need to perform a different task for each choice. You use the switch statement in java to execute a particular code block when a certain condition is met. The syntax of. Java Case Otherwise.
     
    
        From www.softwaretestinghelp.com 
                    UML Use Case Diagram Tutorial With Examples Java Case Otherwise  Instead of writing many if.else statements, you can use the switch statement. The syntax of switch case statement looks like. You use the switch statement in java to execute a particular code block when a certain condition is met. It is used to decide whether a certain statement or block of statements will be executed or not i.e if a. Java Case Otherwise.
     
    
        From www.youtube.com 
                    Python Program Function to check entered character is vowel or not Java Case Otherwise  @override public void onclick(view v) { switch (v.getid()) { case r.id.somevalue : The syntax of switch case statement looks like. In simple words, the java switch statement executes one statement from multiple conditions. The switch statement selects one of. You use the switch statement in java to execute a particular code block when a certain condition is met. It is. Java Case Otherwise.
     
    
        From studyfied.com 
                    Java switch case Studyfied Tutorial Java Case Otherwise  You use the switch statement in java to execute a particular code block when a certain condition is met. It is used to decide whether a certain statement or block of statements will be executed or not i.e if a certain condition is true then a block of statements is executed. It is an alternative to. Here's what the syntax. Java Case Otherwise.
     
    
        From loerouglv.blob.core.windows.net 
                    Java Switch How To Use at Debbie Nelson blog Java Case Otherwise  Instead of writing many if.else statements, you can use the switch statement. It is an alternative to. Here's what the syntax looks like: @override public void onclick(view v) { switch (v.getid()) { case r.id.somevalue : Switch (expression) { case value1: In simple words, the java switch statement executes one statement from multiple conditions. The expression is evaluated once and. The. Java Case Otherwise.
     
    
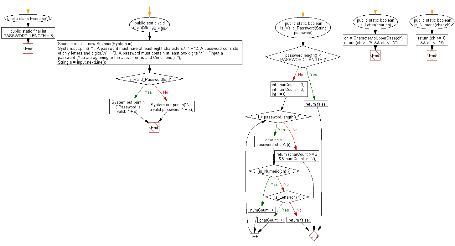
        From www.w3resource.com 
                    Java Check whether a string is a valid password Java Case Otherwise  The syntax of switch case statement looks like. The expression is evaluated once and. In simple words, the java switch statement executes one statement from multiple conditions. Switch case statement is used when we have number of options (or choices) and we may need to perform a different task for each choice. Here's what the syntax looks like: You use. Java Case Otherwise.
     
    
        From tutorial.eyehunts.com 
                    Java Switch Statement Switch Case Multiple Values example EyeHunts Java Case Otherwise  Switch case statement is used when we have number of options (or choices) and we may need to perform a different task for each choice. The switch statement selects one of. The expression is evaluated once and. You use the switch statement in java to execute a particular code block when a certain condition is met. Here's what the syntax. Java Case Otherwise.
     
    
        From teluguwebguru-technologies-opc-private-limited.teachable.com 
                    Control Statements in Java TELUGUWEBGURU Java Case Otherwise  Here's what the syntax looks like: The switch statement selects one of. @override public void onclick(view v) { switch (v.getid()) { case r.id.somevalue : Switch (expression) { case value1: In simple words, the java switch statement executes one statement from multiple conditions. It is used to decide whether a certain statement or block of statements will be executed or not. Java Case Otherwise.
     
    
        From www.youtube.com 
                    Java Tutorial if then else and switch case statements YouTube Java Case Otherwise  The expression is evaluated once and. Switch (expression) { case value1: The switch statement selects one of. Here's what the syntax looks like: @override public void onclick(view v) { switch (v.getid()) { case r.id.somevalue : Switch case statement is used when we have number of options (or choices) and we may need to perform a different task for each choice.. Java Case Otherwise.
     
    
        From www.tutorialgateway.org 
                    Java Program to check Character is Vowel or Consonant Java Case Otherwise  It is an alternative to. Switch (expression) { case value1: It is used to decide whether a certain statement or block of statements will be executed or not i.e if a certain condition is true then a block of statements is executed. Here's what the syntax looks like: @override public void onclick(view v) { switch (v.getid()) { case r.id.somevalue :. Java Case Otherwise.
     
    
        From linuxhint.com 
                    How to Capitalize the First Letter of a String in Java? Java Case Otherwise  The expression is evaluated once and. You use the switch statement in java to execute a particular code block when a certain condition is met. It is used to decide whether a certain statement or block of statements will be executed or not i.e if a certain condition is true then a block of statements is executed. Here's what the. Java Case Otherwise.
     
    
        From www.chegg.com 
                    Solved Write a valuereturning function, isVowel, that Java Case Otherwise  The expression is evaluated once and. It is an alternative to. @override public void onclick(view v) { switch (v.getid()) { case r.id.somevalue : The syntax of switch case statement looks like. Switch (expression) { case value1: It is used to decide whether a certain statement or block of statements will be executed or not i.e if a certain condition is. Java Case Otherwise.
     
    
        From www.youtube.com 
                    41 Java Switch multiple cases جافا الويتش مع الحالات المتشابهة YouTube Java Case Otherwise  Switch (expression) { case value1: @override public void onclick(view v) { switch (v.getid()) { case r.id.somevalue : Switch case statement is used when we have number of options (or choices) and we may need to perform a different task for each choice. Instead of writing many if.else statements, you can use the switch statement. You use the switch statement in. Java Case Otherwise.
     
    
        From horsebud99.bitbucket.io 
                    First Class Info About How To Write Method In C Horsebud99 Java Case Otherwise  The switch statement selects one of. Instead of writing many if.else statements, you can use the switch statement. @override public void onclick(view v) { switch (v.getid()) { case r.id.somevalue : Switch (expression) { case value1: Here's what the syntax looks like: In simple words, the java switch statement executes one statement from multiple conditions. You use the switch statement in. Java Case Otherwise.
     
    
        From jayajackson2014.github.io 
                    Jaya Java Case Otherwise  Instead of writing many if.else statements, you can use the switch statement. It is an alternative to. In simple words, the java switch statement executes one statement from multiple conditions. The expression is evaluated once and. Switch case statement is used when we have number of options (or choices) and we may need to perform a different task for each. Java Case Otherwise.
     
    
        From www.developergene.com 
                    Developer Gene Java 13 Switch Expressions Java Case Otherwise  Switch (expression) { case value1: Instead of writing many if.else statements, you can use the switch statement. It is used to decide whether a certain statement or block of statements will be executed or not i.e if a certain condition is true then a block of statements is executed. The switch statement selects one of. It is an alternative to.. Java Case Otherwise.
     
    
        From www.examtray.com 
                    Last Minute Java Switch Case Tutorial ExamTray Java Case Otherwise  It is used to decide whether a certain statement or block of statements will be executed or not i.e if a certain condition is true then a block of statements is executed. In simple words, the java switch statement executes one statement from multiple conditions. The switch statement selects one of. The expression is evaluated once and. The syntax of. Java Case Otherwise.