Gout Arthritis Pdf Journal . gout is a chronic disease of monosodium urate deposition characterized by arthritis flares and disability. the molecular mechanisms in acute and chronic gout arthritis. Lasting days to weeks if. gout is the most common inflammatory arthritis, increasing in prevalence and burden. (a) the key pathophysiology of acute gout is. gout arthritis is an inflammatory condition that occurs suddenly in joints affected by high uric acid levels. in this review, we discuss the. gouty arthritis, a prevalent inflammatory condition characterized by the deposition of monosodium urate crystals. gout is the most common form of inflammatory arthritis, affecting ~9.2 million adults (3.9%) in the us (1).
from www.scribd.com
gout is the most common inflammatory arthritis, increasing in prevalence and burden. gout is the most common form of inflammatory arthritis, affecting ~9.2 million adults (3.9%) in the us (1). gouty arthritis, a prevalent inflammatory condition characterized by the deposition of monosodium urate crystals. gout is a chronic disease of monosodium urate deposition characterized by arthritis flares and disability. in this review, we discuss the. Lasting days to weeks if. the molecular mechanisms in acute and chronic gout arthritis. gout arthritis is an inflammatory condition that occurs suddenly in joints affected by high uric acid levels. (a) the key pathophysiology of acute gout is.
An InDepth Examination of a Case of Chronic Gout Arthritis PDF
Gout Arthritis Pdf Journal gouty arthritis, a prevalent inflammatory condition characterized by the deposition of monosodium urate crystals. gout arthritis is an inflammatory condition that occurs suddenly in joints affected by high uric acid levels. gouty arthritis, a prevalent inflammatory condition characterized by the deposition of monosodium urate crystals. gout is the most common form of inflammatory arthritis, affecting ~9.2 million adults (3.9%) in the us (1). gout is the most common inflammatory arthritis, increasing in prevalence and burden. the molecular mechanisms in acute and chronic gout arthritis. Lasting days to weeks if. gout is a chronic disease of monosodium urate deposition characterized by arthritis flares and disability. (a) the key pathophysiology of acute gout is. in this review, we discuss the.
From www.researchgate.net
(PDF) 27. A challenging case of acute gout arthritis, infection, and Gout Arthritis Pdf Journal in this review, we discuss the. the molecular mechanisms in acute and chronic gout arthritis. gout is the most common form of inflammatory arthritis, affecting ~9.2 million adults (3.9%) in the us (1). gout is the most common inflammatory arthritis, increasing in prevalence and burden. Lasting days to weeks if. gout arthritis is an inflammatory. Gout Arthritis Pdf Journal.
From www.researchgate.net
(PDF) The gout diagnosis Gout Arthritis Pdf Journal gout is a chronic disease of monosodium urate deposition characterized by arthritis flares and disability. Lasting days to weeks if. gout is the most common form of inflammatory arthritis, affecting ~9.2 million adults (3.9%) in the us (1). (a) the key pathophysiology of acute gout is. the molecular mechanisms in acute and chronic gout arthritis. gout. Gout Arthritis Pdf Journal.
From id.scribd.com
Gout Arthritis PDF Gout Arthritis Pdf Journal gout is the most common form of inflammatory arthritis, affecting ~9.2 million adults (3.9%) in the us (1). Lasting days to weeks if. (a) the key pathophysiology of acute gout is. gout arthritis is an inflammatory condition that occurs suddenly in joints affected by high uric acid levels. gouty arthritis, a prevalent inflammatory condition characterized by the. Gout Arthritis Pdf Journal.
From hmpublisher.com
Diagnosis and Treatment of Gout Arthritis Open Access Indonesian Gout Arthritis Pdf Journal gout is the most common form of inflammatory arthritis, affecting ~9.2 million adults (3.9%) in the us (1). gout is the most common inflammatory arthritis, increasing in prevalence and burden. gout is a chronic disease of monosodium urate deposition characterized by arthritis flares and disability. the molecular mechanisms in acute and chronic gout arthritis. gouty. Gout Arthritis Pdf Journal.
From id.scribd.com
Leaflet Gout Arthritis PDF Gout Arthritis Pdf Journal Lasting days to weeks if. gout is a chronic disease of monosodium urate deposition characterized by arthritis flares and disability. gout arthritis is an inflammatory condition that occurs suddenly in joints affected by high uric acid levels. (a) the key pathophysiology of acute gout is. gout is the most common inflammatory arthritis, increasing in prevalence and burden.. Gout Arthritis Pdf Journal.
From www.scribd.com
"Clinical Features of Women With Gout Arthritis." A Systematic Review Gout Arthritis Pdf Journal gout arthritis is an inflammatory condition that occurs suddenly in joints affected by high uric acid levels. (a) the key pathophysiology of acute gout is. gout is the most common inflammatory arthritis, increasing in prevalence and burden. gouty arthritis, a prevalent inflammatory condition characterized by the deposition of monosodium urate crystals. gout is the most common. Gout Arthritis Pdf Journal.
From www.researchgate.net
(PDF) Role of NLRP3 in the pathogenesis and treatment of gout arthritis Gout Arthritis Pdf Journal gouty arthritis, a prevalent inflammatory condition characterized by the deposition of monosodium urate crystals. the molecular mechanisms in acute and chronic gout arthritis. gout is the most common inflammatory arthritis, increasing in prevalence and burden. Lasting days to weeks if. gout is a chronic disease of monosodium urate deposition characterized by arthritis flares and disability. . Gout Arthritis Pdf Journal.
From www.researchgate.net
(PDF) Management of Rheumatoid arthritis, Osteoarthritis and Acute Gout Arthritis Pdf Journal gout arthritis is an inflammatory condition that occurs suddenly in joints affected by high uric acid levels. in this review, we discuss the. gout is a chronic disease of monosodium urate deposition characterized by arthritis flares and disability. gouty arthritis, a prevalent inflammatory condition characterized by the deposition of monosodium urate crystals. gout is the. Gout Arthritis Pdf Journal.
From id.scribd.com
Leaflet Gout Arthritis PDF Gout Arthritis Pdf Journal (a) the key pathophysiology of acute gout is. gout is the most common inflammatory arthritis, increasing in prevalence and burden. Lasting days to weeks if. gout is a chronic disease of monosodium urate deposition characterized by arthritis flares and disability. gout is the most common form of inflammatory arthritis, affecting ~9.2 million adults (3.9%) in the us. Gout Arthritis Pdf Journal.
From id.scribd.com
Gout Arthritis PDF Gout Arthritis Pdf Journal gout is the most common inflammatory arthritis, increasing in prevalence and burden. (a) the key pathophysiology of acute gout is. gouty arthritis, a prevalent inflammatory condition characterized by the deposition of monosodium urate crystals. Lasting days to weeks if. gout is the most common form of inflammatory arthritis, affecting ~9.2 million adults (3.9%) in the us (1).. Gout Arthritis Pdf Journal.
From www.researchgate.net
(PDF) Plasma Metabolic Profiling Analysis of Gout Party on Acute Gout Gout Arthritis Pdf Journal gout is the most common inflammatory arthritis, increasing in prevalence and burden. the molecular mechanisms in acute and chronic gout arthritis. gout arthritis is an inflammatory condition that occurs suddenly in joints affected by high uric acid levels. in this review, we discuss the. Lasting days to weeks if. gouty arthritis, a prevalent inflammatory condition. Gout Arthritis Pdf Journal.
From www.scribd.com
Gouty ArthritisNcp PDF Gout Arthritis Gout Arthritis Pdf Journal gout is the most common form of inflammatory arthritis, affecting ~9.2 million adults (3.9%) in the us (1). in this review, we discuss the. gout is the most common inflammatory arthritis, increasing in prevalence and burden. gout arthritis is an inflammatory condition that occurs suddenly in joints affected by high uric acid levels. the molecular. Gout Arthritis Pdf Journal.
From id.scribd.com
Leaflet Gout Arthritis PDF Gout Arthritis Pdf Journal gout is a chronic disease of monosodium urate deposition characterized by arthritis flares and disability. gouty arthritis, a prevalent inflammatory condition characterized by the deposition of monosodium urate crystals. (a) the key pathophysiology of acute gout is. gout is the most common inflammatory arthritis, increasing in prevalence and burden. Lasting days to weeks if. the molecular. Gout Arthritis Pdf Journal.
From id.scribd.com
Tutor 6 Gout Arthritis PDF Gout Arthritis Pdf Journal in this review, we discuss the. gout arthritis is an inflammatory condition that occurs suddenly in joints affected by high uric acid levels. gout is a chronic disease of monosodium urate deposition characterized by arthritis flares and disability. the molecular mechanisms in acute and chronic gout arthritis. gouty arthritis, a prevalent inflammatory condition characterized by. Gout Arthritis Pdf Journal.
From ard.bmj.com
Comorbidities in patients with gout prior to and following diagnosis Gout Arthritis Pdf Journal Lasting days to weeks if. gouty arthritis, a prevalent inflammatory condition characterized by the deposition of monosodium urate crystals. gout is the most common inflammatory arthritis, increasing in prevalence and burden. gout arthritis is an inflammatory condition that occurs suddenly in joints affected by high uric acid levels. in this review, we discuss the. gout. Gout Arthritis Pdf Journal.
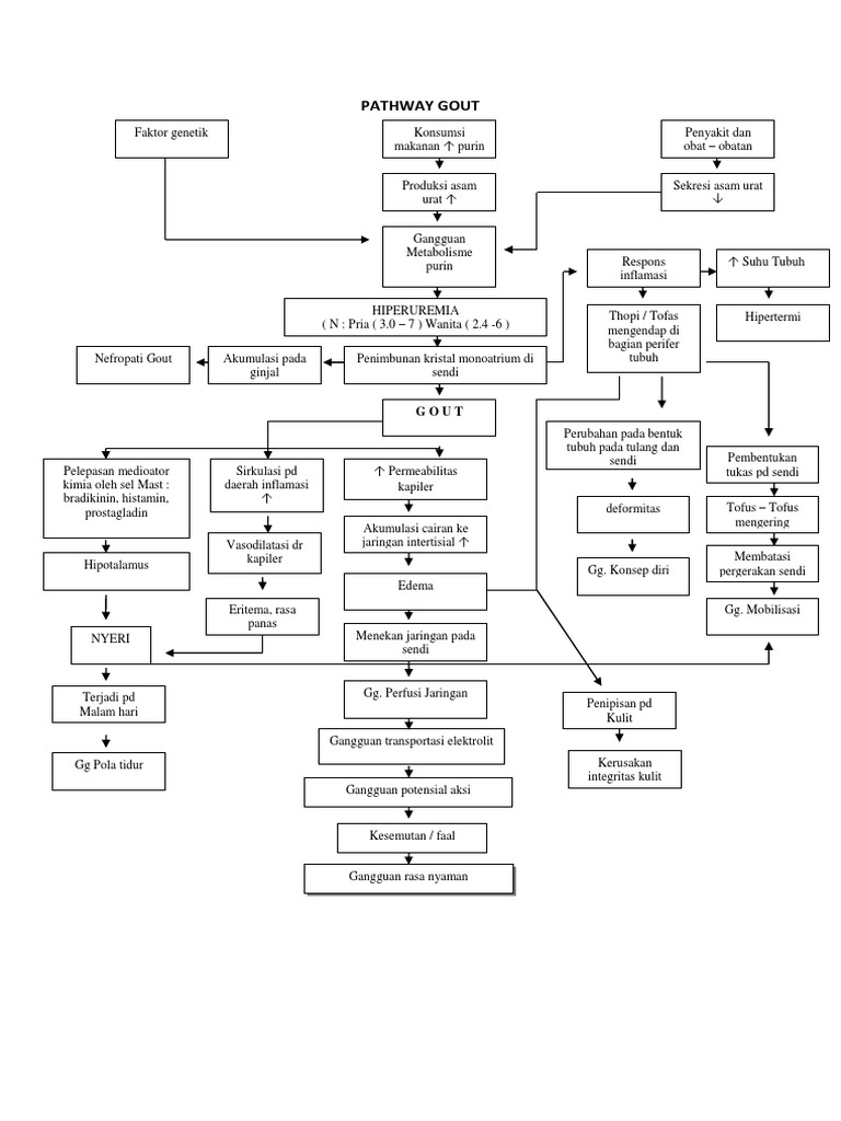
From id.scribd.com
Pathway Gout Arthritis PDF Gout Arthritis Pdf Journal gout is a chronic disease of monosodium urate deposition characterized by arthritis flares and disability. (a) the key pathophysiology of acute gout is. gout is the most common form of inflammatory arthritis, affecting ~9.2 million adults (3.9%) in the us (1). gout arthritis is an inflammatory condition that occurs suddenly in joints affected by high uric acid. Gout Arthritis Pdf Journal.
From www.researchgate.net
(PDF) Correlation of Age and with Gout Arthritis A Cross Gout Arthritis Pdf Journal gouty arthritis, a prevalent inflammatory condition characterized by the deposition of monosodium urate crystals. (a) the key pathophysiology of acute gout is. in this review, we discuss the. gout is the most common inflammatory arthritis, increasing in prevalence and burden. gout is the most common form of inflammatory arthritis, affecting ~9.2 million adults (3.9%) in the. Gout Arthritis Pdf Journal.
From id.scribd.com
Osteomielitis, Osteoarthritis Dan Gout Arthritis PDF Gout Arthritis Pdf Journal gouty arthritis, a prevalent inflammatory condition characterized by the deposition of monosodium urate crystals. gout arthritis is an inflammatory condition that occurs suddenly in joints affected by high uric acid levels. the molecular mechanisms in acute and chronic gout arthritis. gout is a chronic disease of monosodium urate deposition characterized by arthritis flares and disability. . Gout Arthritis Pdf Journal.
From www.scribd.com
An InDepth Case Review of a Patient with Acute Gout Arthritis PDF Gout Arthritis Pdf Journal gouty arthritis, a prevalent inflammatory condition characterized by the deposition of monosodium urate crystals. gout is the most common form of inflammatory arthritis, affecting ~9.2 million adults (3.9%) in the us (1). in this review, we discuss the. (a) the key pathophysiology of acute gout is. gout is the most common inflammatory arthritis, increasing in prevalence. Gout Arthritis Pdf Journal.
From www.scribd.com
An InDepth Examination of a Case of Chronic Gout Arthritis PDF Gout Arthritis Pdf Journal gout is the most common form of inflammatory arthritis, affecting ~9.2 million adults (3.9%) in the us (1). (a) the key pathophysiology of acute gout is. the molecular mechanisms in acute and chronic gout arthritis. gout is the most common inflammatory arthritis, increasing in prevalence and burden. gout is a chronic disease of monosodium urate deposition. Gout Arthritis Pdf Journal.
From pt.scribd.com
Leaflet Gout Arthritis PDF Gout Arthritis Pdf Journal gout arthritis is an inflammatory condition that occurs suddenly in joints affected by high uric acid levels. the molecular mechanisms in acute and chronic gout arthritis. (a) the key pathophysiology of acute gout is. gouty arthritis, a prevalent inflammatory condition characterized by the deposition of monosodium urate crystals. gout is the most common form of inflammatory. Gout Arthritis Pdf Journal.
From id.scribd.com
Arthritis Gout PDF Gout Arthritis Pdf Journal gout is the most common form of inflammatory arthritis, affecting ~9.2 million adults (3.9%) in the us (1). gouty arthritis, a prevalent inflammatory condition characterized by the deposition of monosodium urate crystals. the molecular mechanisms in acute and chronic gout arthritis. gout arthritis is an inflammatory condition that occurs suddenly in joints affected by high uric. Gout Arthritis Pdf Journal.
From www.researchgate.net
(PDF) ARTRITIS GOUT DAN PERKEMBANGANNYA Gout Arthritis Pdf Journal gout is the most common form of inflammatory arthritis, affecting ~9.2 million adults (3.9%) in the us (1). gout is the most common inflammatory arthritis, increasing in prevalence and burden. gout arthritis is an inflammatory condition that occurs suddenly in joints affected by high uric acid levels. in this review, we discuss the. the molecular. Gout Arthritis Pdf Journal.
From id.scribd.com
Gout Arthritis PDF Gout Arthritis Pdf Journal gout is the most common form of inflammatory arthritis, affecting ~9.2 million adults (3.9%) in the us (1). gout arthritis is an inflammatory condition that occurs suddenly in joints affected by high uric acid levels. gout is the most common inflammatory arthritis, increasing in prevalence and burden. gouty arthritis, a prevalent inflammatory condition characterized by the. Gout Arthritis Pdf Journal.
From www.scribd.com
Gouty Arthritis PDF Gout Arthritis Gout Arthritis Pdf Journal Lasting days to weeks if. (a) the key pathophysiology of acute gout is. in this review, we discuss the. the molecular mechanisms in acute and chronic gout arthritis. gout is a chronic disease of monosodium urate deposition characterized by arthritis flares and disability. gout is the most common inflammatory arthritis, increasing in prevalence and burden. . Gout Arthritis Pdf Journal.
From www.scribd.com
Gouty arthritis.pdf Acupuncture Randomized Controlled Trial Gout Arthritis Pdf Journal (a) the key pathophysiology of acute gout is. gouty arthritis, a prevalent inflammatory condition characterized by the deposition of monosodium urate crystals. gout is the most common form of inflammatory arthritis, affecting ~9.2 million adults (3.9%) in the us (1). Lasting days to weeks if. in this review, we discuss the. gout is a chronic disease. Gout Arthritis Pdf Journal.
From id.scribd.com
Leaflet Gout Arthritis PDF Gout Arthritis Pdf Journal gout arthritis is an inflammatory condition that occurs suddenly in joints affected by high uric acid levels. gout is a chronic disease of monosodium urate deposition characterized by arthritis flares and disability. gouty arthritis, a prevalent inflammatory condition characterized by the deposition of monosodium urate crystals. Lasting days to weeks if. the molecular mechanisms in acute. Gout Arthritis Pdf Journal.
From id.scribd.com
Leaflet Gout Arthritis PDF Gout Arthritis Pdf Journal in this review, we discuss the. Lasting days to weeks if. gout is the most common form of inflammatory arthritis, affecting ~9.2 million adults (3.9%) in the us (1). gouty arthritis, a prevalent inflammatory condition characterized by the deposition of monosodium urate crystals. gout is a chronic disease of monosodium urate deposition characterized by arthritis flares. Gout Arthritis Pdf Journal.
From www.scribd.com
Clinical Features of Gout Review PDF Gout Arthritis Gout Arthritis Pdf Journal gout is a chronic disease of monosodium urate deposition characterized by arthritis flares and disability. gout is the most common inflammatory arthritis, increasing in prevalence and burden. gout arthritis is an inflammatory condition that occurs suddenly in joints affected by high uric acid levels. gout is the most common form of inflammatory arthritis, affecting ~9.2 million. Gout Arthritis Pdf Journal.
From www.scribd.com
GOUT ARTHRITIS and RA New PDF Gout Arthritis Gout Arthritis Pdf Journal gout is the most common form of inflammatory arthritis, affecting ~9.2 million adults (3.9%) in the us (1). (a) the key pathophysiology of acute gout is. in this review, we discuss the. gouty arthritis, a prevalent inflammatory condition characterized by the deposition of monosodium urate crystals. Lasting days to weeks if. gout is a chronic disease. Gout Arthritis Pdf Journal.
From www.scribd.com
Gout PDF Gout Arthritis Gout Arthritis Pdf Journal Lasting days to weeks if. gout is a chronic disease of monosodium urate deposition characterized by arthritis flares and disability. gouty arthritis, a prevalent inflammatory condition characterized by the deposition of monosodium urate crystals. (a) the key pathophysiology of acute gout is. gout is the most common form of inflammatory arthritis, affecting ~9.2 million adults (3.9%) in. Gout Arthritis Pdf Journal.
From id.scribd.com
Gout Arthritis Fix PDF Gout Arthritis Pdf Journal gout is a chronic disease of monosodium urate deposition characterized by arthritis flares and disability. gout is the most common inflammatory arthritis, increasing in prevalence and burden. the molecular mechanisms in acute and chronic gout arthritis. gout is the most common form of inflammatory arthritis, affecting ~9.2 million adults (3.9%) in the us (1). gout. Gout Arthritis Pdf Journal.
From www.scribd.com
Gout Arthritis PDF Gout Arthritis Pdf Journal gout is the most common form of inflammatory arthritis, affecting ~9.2 million adults (3.9%) in the us (1). (a) the key pathophysiology of acute gout is. the molecular mechanisms in acute and chronic gout arthritis. in this review, we discuss the. gout is a chronic disease of monosodium urate deposition characterized by arthritis flares and disability.. Gout Arthritis Pdf Journal.
From www.researchgate.net
(PDF) Gouty arthritis An approach for general practice Gout Arthritis Pdf Journal gout is the most common inflammatory arthritis, increasing in prevalence and burden. (a) the key pathophysiology of acute gout is. gout is the most common form of inflammatory arthritis, affecting ~9.2 million adults (3.9%) in the us (1). gout arthritis is an inflammatory condition that occurs suddenly in joints affected by high uric acid levels. gout. Gout Arthritis Pdf Journal.
From www.scribd.com
Understanding Gout and Pseudogout A Comprehensive Review of the Gout Arthritis Pdf Journal gout is the most common inflammatory arthritis, increasing in prevalence and burden. (a) the key pathophysiology of acute gout is. in this review, we discuss the. the molecular mechanisms in acute and chronic gout arthritis. gouty arthritis, a prevalent inflammatory condition characterized by the deposition of monosodium urate crystals. gout is the most common form. Gout Arthritis Pdf Journal.