Flow Error Open Jacuzzi . All you need to do is remove the filter from your hot tub, power it down and power it up again, and see if the flo error persists. Learn how to properly trouble an fl1 or flo error code on your jacuzzi or sundance. Several ways to solve the spa hot tub flow or air lock issue. This code means any of the following: Install bypass line after flow. This guide explains what the fl error in jacuzzi ® spas means, the function of the flow sensor, and how to troubleshoot the issue for smooth spa operation. What does an fl fault indicate in a. The flow switch is malfunctioning open (fl1) or closed (fl2), the filter cartridge needs to be. The error message can appear as either an “fl1”, “fl2” or “fl3” displayed on the jacuzzi® control panel. If air is trapped in the system and this is detected by the flow switch or pressure. Pump fuse is good on all applicable models using a circ. If all components are functioning normally and the hot tub is operating, but an flo message is still. I highly suggest the spa.
from www.justanswer.com
What does an fl fault indicate in a. This code means any of the following: If all components are functioning normally and the hot tub is operating, but an flo message is still. Pump fuse is good on all applicable models using a circ. Learn how to properly trouble an fl1 or flo error code on your jacuzzi or sundance. All you need to do is remove the filter from your hot tub, power it down and power it up again, and see if the flo error persists. Several ways to solve the spa hot tub flow or air lock issue. This guide explains what the fl error in jacuzzi ® spas means, the function of the flow sensor, and how to troubleshoot the issue for smooth spa operation. Install bypass line after flow. If air is trapped in the system and this is detected by the flow switch or pressure.
Troubleshooting Jacuzzi FL1 Flow Error Expert Q&A
Flow Error Open Jacuzzi If all components are functioning normally and the hot tub is operating, but an flo message is still. Install bypass line after flow. This code means any of the following: Pump fuse is good on all applicable models using a circ. The flow switch is malfunctioning open (fl1) or closed (fl2), the filter cartridge needs to be. What does an fl fault indicate in a. All you need to do is remove the filter from your hot tub, power it down and power it up again, and see if the flo error persists. If all components are functioning normally and the hot tub is operating, but an flo message is still. Learn how to properly trouble an fl1 or flo error code on your jacuzzi or sundance. If air is trapped in the system and this is detected by the flow switch or pressure. I highly suggest the spa. Several ways to solve the spa hot tub flow or air lock issue. This guide explains what the fl error in jacuzzi ® spas means, the function of the flow sensor, and how to troubleshoot the issue for smooth spa operation. The error message can appear as either an “fl1”, “fl2” or “fl3” displayed on the jacuzzi® control panel.
From www.thespashoppe.ca
Common Hot Tub Error Codes Explained The Spa Shoppe Flow Error Open Jacuzzi This code means any of the following: Learn how to properly trouble an fl1 or flo error code on your jacuzzi or sundance. All you need to do is remove the filter from your hot tub, power it down and power it up again, and see if the flo error persists. If air is trapped in the system and this. Flow Error Open Jacuzzi.
From londonessexgroup.co.uk
Hot Tub Flow Error How To Fix It? London Essex Group Flow Error Open Jacuzzi This code means any of the following: If all components are functioning normally and the hot tub is operating, but an flo message is still. If air is trapped in the system and this is detected by the flow switch or pressure. Install bypass line after flow. Pump fuse is good on all applicable models using a circ. The flow. Flow Error Open Jacuzzi.
From www.ebay.com
Sundance Spas Jacuzzi Flow Switch 6560860 Bypass Genuine Pump Flow Flo Flow Error Open Jacuzzi Several ways to solve the spa hot tub flow or air lock issue. All you need to do is remove the filter from your hot tub, power it down and power it up again, and see if the flo error persists. What does an fl fault indicate in a. If all components are functioning normally and the hot tub is. Flow Error Open Jacuzzi.
From www.spaworld.com.au
Jacuzzi® J200™ error codes Howtoguide Flow Error Open Jacuzzi This code means any of the following: The flow switch is malfunctioning open (fl1) or closed (fl2), the filter cartridge needs to be. What does an fl fault indicate in a. Several ways to solve the spa hot tub flow or air lock issue. If all components are functioning normally and the hot tub is operating, but an flo message. Flow Error Open Jacuzzi.
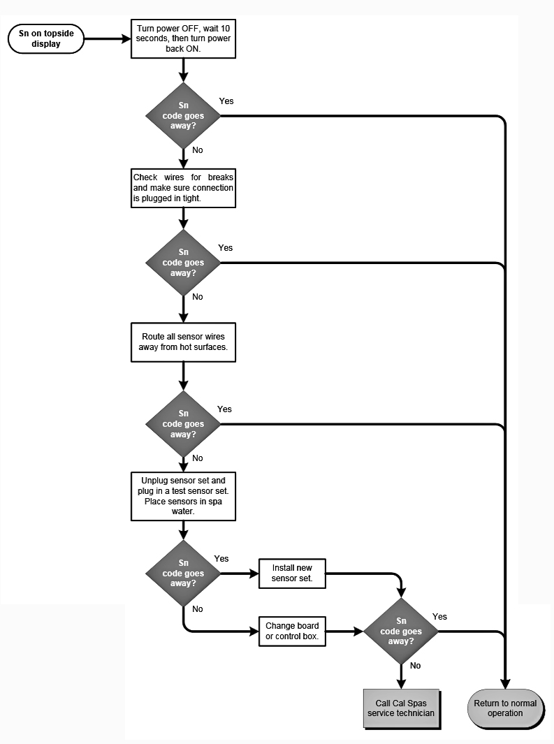
From lesliespool.com
Spa Error Codes Sn, SnS, Sn1, Sn2 Flow Error Open Jacuzzi This code means any of the following: Pump fuse is good on all applicable models using a circ. Several ways to solve the spa hot tub flow or air lock issue. This guide explains what the fl error in jacuzzi ® spas means, the function of the flow sensor, and how to troubleshoot the issue for smooth spa operation. Install. Flow Error Open Jacuzzi.
From www.justanswer.com
I have a Jacuzzi J300 series spa that is flashing error code FL2 on Flow Error Open Jacuzzi If air is trapped in the system and this is detected by the flow switch or pressure. Several ways to solve the spa hot tub flow or air lock issue. All you need to do is remove the filter from your hot tub, power it down and power it up again, and see if the flo error persists. Learn how. Flow Error Open Jacuzzi.
From circuitnehajnije39.z21.web.core.windows.net
Jacuzzi Bath Tub Water Flow Diagram Flow Error Open Jacuzzi What does an fl fault indicate in a. Install bypass line after flow. All you need to do is remove the filter from your hot tub, power it down and power it up again, and see if the flo error persists. This code means any of the following: This guide explains what the fl error in jacuzzi ® spas means,. Flow Error Open Jacuzzi.
From jacuzzirepairsgauteng.co.za
Rim Flow Jacuzzi Installation in Deneysville Jacuzzi Repairs Gauteng Flow Error Open Jacuzzi Install bypass line after flow. Several ways to solve the spa hot tub flow or air lock issue. What does an fl fault indicate in a. If all components are functioning normally and the hot tub is operating, but an flo message is still. Pump fuse is good on all applicable models using a circ. All you need to do. Flow Error Open Jacuzzi.
From www.justanswer.com
Where is the location of the flow switch in my Jacuzzi model 345. Today Flow Error Open Jacuzzi Pump fuse is good on all applicable models using a circ. The error message can appear as either an “fl1”, “fl2” or “fl3” displayed on the jacuzzi® control panel. Install bypass line after flow. The flow switch is malfunctioning open (fl1) or closed (fl2), the filter cartridge needs to be. If air is trapped in the system and this is. Flow Error Open Jacuzzi.
From www.justanswer.com
Troubleshooting Jacuzzi FL1 Flow Error Expert Q&A Flow Error Open Jacuzzi If all components are functioning normally and the hot tub is operating, but an flo message is still. Several ways to solve the spa hot tub flow or air lock issue. The flow switch is malfunctioning open (fl1) or closed (fl2), the filter cartridge needs to be. What does an fl fault indicate in a. I highly suggest the spa.. Flow Error Open Jacuzzi.
From www.youtube.com
Jacuzzi Sundance Hot Tub Flow Switch Replacement Watchdog Error YouTube Flow Error Open Jacuzzi I highly suggest the spa. This code means any of the following: The error message can appear as either an “fl1”, “fl2” or “fl3” displayed on the jacuzzi® control panel. Learn how to properly trouble an fl1 or flo error code on your jacuzzi or sundance. What does an fl fault indicate in a. Pump fuse is good on all. Flow Error Open Jacuzzi.
From www.hottubrepairnow.com
Troubleshooting Hot Tub Control Panel Errors Quick Fixes And Solutions Flow Error Open Jacuzzi This guide explains what the fl error in jacuzzi ® spas means, the function of the flow sensor, and how to troubleshoot the issue for smooth spa operation. The error message can appear as either an “fl1”, “fl2” or “fl3” displayed on the jacuzzi® control panel. Learn how to properly trouble an fl1 or flo error code on your jacuzzi. Flow Error Open Jacuzzi.
From klalbdpmz.blob.core.windows.net
How To Fix E1 Error On Hot Tub at Enrique Hatcher blog Flow Error Open Jacuzzi If all components are functioning normally and the hot tub is operating, but an flo message is still. If air is trapped in the system and this is detected by the flow switch or pressure. The flow switch is malfunctioning open (fl1) or closed (fl2), the filter cartridge needs to be. This guide explains what the fl error in jacuzzi. Flow Error Open Jacuzzi.
From londonessexgroup.co.uk
Hot Tub Flow Error How To Fix It? London Essex Group Flow Error Open Jacuzzi If all components are functioning normally and the hot tub is operating, but an flo message is still. All you need to do is remove the filter from your hot tub, power it down and power it up again, and see if the flo error persists. What does an fl fault indicate in a. Pump fuse is good on all. Flow Error Open Jacuzzi.
From bradyshottubsottawa.com
Fixing Hot Tub Flo Errors Brady's Pool & Spa Care Flow Error Open Jacuzzi This guide explains what the fl error in jacuzzi ® spas means, the function of the flow sensor, and how to troubleshoot the issue for smooth spa operation. Install bypass line after flow. I highly suggest the spa. What does an fl fault indicate in a. If air is trapped in the system and this is detected by the flow. Flow Error Open Jacuzzi.
From www.spaworld.co.nz
Jacuzzi® J400™ error codes HowtoGuide Spa World NZ Flow Error Open Jacuzzi Install bypass line after flow. The flow switch is malfunctioning open (fl1) or closed (fl2), the filter cartridge needs to be. I highly suggest the spa. If air is trapped in the system and this is detected by the flow switch or pressure. Learn how to properly trouble an fl1 or flo error code on your jacuzzi or sundance. What. Flow Error Open Jacuzzi.
From londonessexgroup.co.uk
Hot Tub Flow Error How To Fix It? London Essex Group Flow Error Open Jacuzzi Install bypass line after flow. What does an fl fault indicate in a. This guide explains what the fl error in jacuzzi ® spas means, the function of the flow sensor, and how to troubleshoot the issue for smooth spa operation. This code means any of the following: All you need to do is remove the filter from your hot. Flow Error Open Jacuzzi.
From www.hottubparts.net
Troubleshooting Hot Tub Flow Switch Issues Flow Error Open Jacuzzi I highly suggest the spa. The error message can appear as either an “fl1”, “fl2” or “fl3” displayed on the jacuzzi® control panel. Pump fuse is good on all applicable models using a circ. If air is trapped in the system and this is detected by the flow switch or pressure. Several ways to solve the spa hot tub flow. Flow Error Open Jacuzzi.
From www.justanswer.com
Where is the location of the flow switch in my Jacuzzi model 345. Today Flow Error Open Jacuzzi Pump fuse is good on all applicable models using a circ. Several ways to solve the spa hot tub flow or air lock issue. All you need to do is remove the filter from your hot tub, power it down and power it up again, and see if the flo error persists. I highly suggest the spa. If all components. Flow Error Open Jacuzzi.
From salesforcediaries.com
Flow Error in LWC Salesforce Diaries Flow Error Open Jacuzzi Install bypass line after flow. Pump fuse is good on all applicable models using a circ. I highly suggest the spa. What does an fl fault indicate in a. If air is trapped in the system and this is detected by the flow switch or pressure. All you need to do is remove the filter from your hot tub, power. Flow Error Open Jacuzzi.
From www.arizonahottubfactory.com
Flashing FL1 code and no HEAT on Jacuzzi (DIY) Step by Step how to FIX Flow Error Open Jacuzzi Learn how to properly trouble an fl1 or flo error code on your jacuzzi or sundance. This code means any of the following: Pump fuse is good on all applicable models using a circ. All you need to do is remove the filter from your hot tub, power it down and power it up again, and see if the flo. Flow Error Open Jacuzzi.
From www.justanswer.com
Have a Jacuzzi j335. today I noticed the Fl 1 error message on display Flow Error Open Jacuzzi Several ways to solve the spa hot tub flow or air lock issue. The flow switch is malfunctioning open (fl1) or closed (fl2), the filter cartridge needs to be. This guide explains what the fl error in jacuzzi ® spas means, the function of the flow sensor, and how to troubleshoot the issue for smooth spa operation. I highly suggest. Flow Error Open Jacuzzi.
From londonessexgroup.co.uk
Hot Tub Flow Error How To Fix It? London Essex Group Flow Error Open Jacuzzi The flow switch is malfunctioning open (fl1) or closed (fl2), the filter cartridge needs to be. Pump fuse is good on all applicable models using a circ. This code means any of the following: If air is trapped in the system and this is detected by the flow switch or pressure. If all components are functioning normally and the hot. Flow Error Open Jacuzzi.
From lesliespool.com
Spa & Hot Tub Error Codes FL, FLO, FLOW, LF Flow Error Open Jacuzzi The flow switch is malfunctioning open (fl1) or closed (fl2), the filter cartridge needs to be. If air is trapped in the system and this is detected by the flow switch or pressure. The error message can appear as either an “fl1”, “fl2” or “fl3” displayed on the jacuzzi® control panel. This guide explains what the fl error in jacuzzi. Flow Error Open Jacuzzi.
From thespashoppe.ca
Fixing Hot Tub Flow Errors The Spa Shoppe Flow Error Open Jacuzzi This guide explains what the fl error in jacuzzi ® spas means, the function of the flow sensor, and how to troubleshoot the issue for smooth spa operation. If all components are functioning normally and the hot tub is operating, but an flo message is still. Install bypass line after flow. Pump fuse is good on all applicable models using. Flow Error Open Jacuzzi.
From lesliespool.com
Spa & Hot Tub Error Codes OH, OHH, OHS Flow Error Open Jacuzzi The error message can appear as either an “fl1”, “fl2” or “fl3” displayed on the jacuzzi® control panel. The flow switch is malfunctioning open (fl1) or closed (fl2), the filter cartridge needs to be. This guide explains what the fl error in jacuzzi ® spas means, the function of the flow sensor, and how to troubleshoot the issue for smooth. Flow Error Open Jacuzzi.
From www.spaworld.co.nz
Jacuzzi® J300™ error codes Howtoguide Spa World NZ Flow Error Open Jacuzzi The error message can appear as either an “fl1”, “fl2” or “fl3” displayed on the jacuzzi® control panel. What does an fl fault indicate in a. Pump fuse is good on all applicable models using a circ. Several ways to solve the spa hot tub flow or air lock issue. All you need to do is remove the filter from. Flow Error Open Jacuzzi.
From cezoetvc.blob.core.windows.net
Flow Sensor Error Hot Tub at Marvin Dietz blog Flow Error Open Jacuzzi If all components are functioning normally and the hot tub is operating, but an flo message is still. Pump fuse is good on all applicable models using a circ. The error message can appear as either an “fl1”, “fl2” or “fl3” displayed on the jacuzzi® control panel. This code means any of the following: The flow switch is malfunctioning open. Flow Error Open Jacuzzi.
From internationalwomenstravelcenter.com
How to Fix Hot Tub Flow Errors Guide Women's Travel Flow Error Open Jacuzzi What does an fl fault indicate in a. This code means any of the following: Learn how to properly trouble an fl1 or flo error code on your jacuzzi or sundance. Pump fuse is good on all applicable models using a circ. If all components are functioning normally and the hot tub is operating, but an flo message is still.. Flow Error Open Jacuzzi.
From www.tubs.parts
How to fix hot tub and spa flow errors Flow Error Open Jacuzzi Several ways to solve the spa hot tub flow or air lock issue. All you need to do is remove the filter from your hot tub, power it down and power it up again, and see if the flo error persists. What does an fl fault indicate in a. If air is trapped in the system and this is detected. Flow Error Open Jacuzzi.
From www.outdoorlivinghottubs.co.uk
Jacuzzi Hot Tub Flow Switch J400 Jacuzzi Direct Flow Error Open Jacuzzi Several ways to solve the spa hot tub flow or air lock issue. This guide explains what the fl error in jacuzzi ® spas means, the function of the flow sensor, and how to troubleshoot the issue for smooth spa operation. If all components are functioning normally and the hot tub is operating, but an flo message is still. The. Flow Error Open Jacuzzi.
From www.pinterest.ca
Fixing Hot Tub Flow Errors Hot tub, Tub, Spa pool Flow Error Open Jacuzzi The error message can appear as either an “fl1”, “fl2” or “fl3” displayed on the jacuzzi® control panel. Several ways to solve the spa hot tub flow or air lock issue. What does an fl fault indicate in a. The flow switch is malfunctioning open (fl1) or closed (fl2), the filter cartridge needs to be. If all components are functioning. Flow Error Open Jacuzzi.
From www.corleydesigns.com
Why Does My Wellis Hot Tub Have Flow Errors? Troubleshooting Guide Flow Error Open Jacuzzi Several ways to solve the spa hot tub flow or air lock issue. What does an fl fault indicate in a. The error message can appear as either an “fl1”, “fl2” or “fl3” displayed on the jacuzzi® control panel. Install bypass line after flow. This guide explains what the fl error in jacuzzi ® spas means, the function of the. Flow Error Open Jacuzzi.
From www.youtube.com
How to fix flow errors on your Jacuzzi® Hot Tub Hot tub FAQs YouTube Flow Error Open Jacuzzi Install bypass line after flow. I highly suggest the spa. All you need to do is remove the filter from your hot tub, power it down and power it up again, and see if the flo error persists. Pump fuse is good on all applicable models using a circ. What does an fl fault indicate in a. This code means. Flow Error Open Jacuzzi.
From www.outdoorlivinghottubs.co.uk
How to Fix Hot Tub Flow Errors Guide Expert Advice from Outdoor Living Flow Error Open Jacuzzi This code means any of the following: Learn how to properly trouble an fl1 or flo error code on your jacuzzi or sundance. Pump fuse is good on all applicable models using a circ. The error message can appear as either an “fl1”, “fl2” or “fl3” displayed on the jacuzzi® control panel. If air is trapped in the system and. Flow Error Open Jacuzzi.