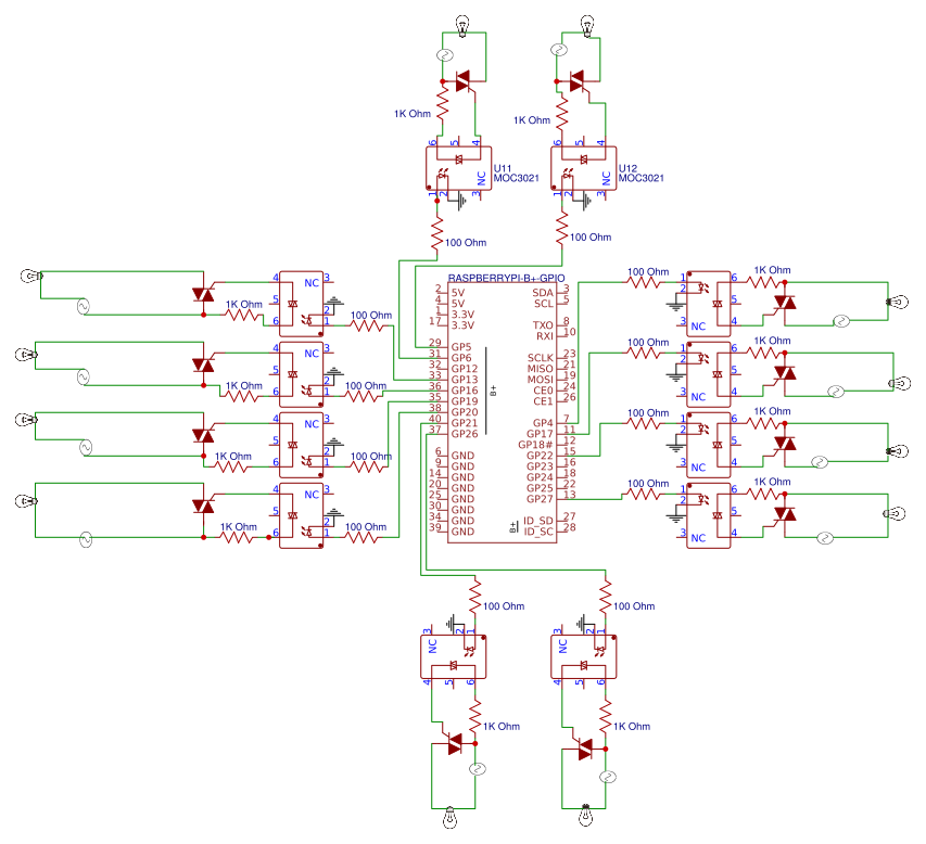
Traffic Light Control Using Raspberry Pi . How to connect the traffic light module to raspberry pi. The suggested model is built as follows: The following tutorial will get you programming your first led traffic light using a switch as an input to run the program. I’ve recently been doing some simple python programming. Playing with raspberry pi and python: The contents of your led kit should include. It has a circuit diagram and the code for the traffic controller system. In this tutorial, we are going to learn how to use raspberry pi control the traffic light module. Vehicle detection using cascade learning and smart traffic light actuation using raspberry pi Initially, the red light turns on. Simon prickett 8 mins read. A raspberry pi is attached to four sets of leds that stand in for traffic lights. You can also make 4 way traffic light controller using esp32. It is the procedure of. In detail, we will learn:
from www.youtube.com
You can also make 4 way traffic light controller using esp32. The suggested model is built as follows: It has a circuit diagram and the code for the traffic controller system. Playing with raspberry pi and python: This article demonstrates how to make a smart traffic system using raspberry pi and python. A raspberry pi is attached to four sets of leds that stand in for traffic lights. Learn how to use the gpio pins on. Initially, the red light turns on. In this tutorial, we are going to learn how to use raspberry pi control the traffic light module. It is the procedure of.
Raspberry Pi and GPIO Demo Traffic Light Simulation using LEDs, Switch
Traffic Light Control Using Raspberry Pi Vehicle detection using cascade learning and smart traffic light actuation using raspberry pi A raspberry pi is attached to four sets of leds that stand in for traffic lights. The following tutorial will get you programming your first led traffic light using a switch as an input to run the program. Vehicle detection using cascade learning and smart traffic light actuation using raspberry pi In this tutorial, we are going to learn how to use raspberry pi control the traffic light module. Simon prickett 8 mins read. Initially, the red light turns on. In detail, we will learn: It has a circuit diagram and the code for the traffic controller system. You can also make 4 way traffic light controller using esp32. It is the procedure of. Learn how to use the gpio pins on. How to connect the traffic light module to raspberry pi. The contents of your led kit should include. The suggested model is built as follows: This article demonstrates how to make a smart traffic system using raspberry pi and python.
From www.vrogue.co
Raspberry Pi Beginner Gpio Tutorial A Traffic Light vrogue.co Traffic Light Control Using Raspberry Pi In this tutorial, we are going to learn how to use raspberry pi control the traffic light module. It is the procedure of. I’ve recently been doing some simple python programming. How to connect the traffic light module to raspberry pi. In detail, we will learn: A raspberry pi is attached to four sets of leds that stand in for. Traffic Light Control Using Raspberry Pi.
From simonprickett.dev
Raspberry Pi Coding in Go Traffic Lights simonprickett.dev Traffic Light Control Using Raspberry Pi I’ve recently been doing some simple python programming. Simon prickett 8 mins read. The suggested model is built as follows: How to connect the traffic light module to raspberry pi. In detail, we will learn: In this tutorial, we are going to learn how to use raspberry pi control the traffic light module. A raspberry pi is attached to four. Traffic Light Control Using Raspberry Pi.
From mintwithraspberry.blogspot.com
Traffic Light Controller Using Raspberry Pi Raspberry Traffic Light Control Using Raspberry Pi The following tutorial will get you programming your first led traffic light using a switch as an input to run the program. Vehicle detection using cascade learning and smart traffic light actuation using raspberry pi In this tutorial, we are going to learn how to use raspberry pi control the traffic light module. How to connect the traffic light module. Traffic Light Control Using Raspberry Pi.
From rohitjadhav1993.blogspot.com
Electronic Projects Four way traffic light control using Raspberry Pi Traffic Light Control Using Raspberry Pi It is the procedure of. The contents of your led kit should include. Initially, the red light turns on. A raspberry pi is attached to four sets of leds that stand in for traffic lights. I’ve recently been doing some simple python programming. The following tutorial will get you programming your first led traffic light using a switch as an. Traffic Light Control Using Raspberry Pi.
From www.electroniclinic.com
Raspberry Pi LED control using different techniques, Complete Guide Traffic Light Control Using Raspberry Pi Initially, the red light turns on. In this tutorial, we are going to learn how to use raspberry pi control the traffic light module. I’ve recently been doing some simple python programming. You can also make 4 way traffic light controller using esp32. The suggested model is built as follows: A raspberry pi is attached to four sets of leds. Traffic Light Control Using Raspberry Pi.
From docs.sunfounder.com
2.5 Traffic Light — SunFounder Thales Kit for Raspberry Pi Pico 1.0 Traffic Light Control Using Raspberry Pi Initially, the red light turns on. It is the procedure of. Playing with raspberry pi and python: I’ve recently been doing some simple python programming. A raspberry pi is attached to four sets of leds that stand in for traffic lights. In detail, we will learn: You can also make 4 way traffic light controller using esp32. The contents of. Traffic Light Control Using Raspberry Pi.
From www.youtube.com
Raspberry Pi and GPIO Demo Traffic Light Simulation using LEDs, Switch Traffic Light Control Using Raspberry Pi The contents of your led kit should include. It is the procedure of. The suggested model is built as follows: The following tutorial will get you programming your first led traffic light using a switch as an input to run the program. How to connect the traffic light module to raspberry pi. Initially, the red light turns on. I’ve recently. Traffic Light Control Using Raspberry Pi.
From www.youtube.com
Raspberry Pi Traffic Lights Project YouTube Traffic Light Control Using Raspberry Pi Vehicle detection using cascade learning and smart traffic light actuation using raspberry pi It has a circuit diagram and the code for the traffic controller system. You can also make 4 way traffic light controller using esp32. A raspberry pi is attached to four sets of leds that stand in for traffic lights. The contents of your led kit should. Traffic Light Control Using Raspberry Pi.
From www.youtube.com
Raspberry Pi + 3 LED's = Traffic lights (5.2C) YouTube Traffic Light Control Using Raspberry Pi You can also make 4 way traffic light controller using esp32. In this tutorial, we are going to learn how to use raspberry pi control the traffic light module. In detail, we will learn: Learn how to use the gpio pins on. Simon prickett 8 mins read. It has a circuit diagram and the code for the traffic controller system.. Traffic Light Control Using Raspberry Pi.
From mintwithraspberry.blogspot.com
Traffic Light Controller Using Raspberry Pi Raspberry Traffic Light Control Using Raspberry Pi Initially, the red light turns on. I’ve recently been doing some simple python programming. Vehicle detection using cascade learning and smart traffic light actuation using raspberry pi A raspberry pi is attached to four sets of leds that stand in for traffic lights. Simon prickett 8 mins read. In detail, we will learn: The following tutorial will get you programming. Traffic Light Control Using Raspberry Pi.
From www.youtube.com
Make a Traffic Light Blink Using Raspberry Pi GPIO tt12 YouTube Traffic Light Control Using Raspberry Pi In detail, we will learn: How to connect the traffic light module to raspberry pi. You can also make 4 way traffic light controller using esp32. The suggested model is built as follows: Playing with raspberry pi and python: It has a circuit diagram and the code for the traffic controller system. The following tutorial will get you programming your. Traffic Light Control Using Raspberry Pi.
From newbiely.com
Raspberry Pi Traffic Light Raspberry Pi Tutorial Traffic Light Control Using Raspberry Pi Initially, the red light turns on. The following tutorial will get you programming your first led traffic light using a switch as an input to run the program. A raspberry pi is attached to four sets of leds that stand in for traffic lights. This article demonstrates how to make a smart traffic system using raspberry pi and python. The. Traffic Light Control Using Raspberry Pi.
From diyables.io
DIYables LED Traffic Light Module for Arduino, ESP32, ESP8266, Raspberry Pi Traffic Light Control Using Raspberry Pi In detail, we will learn: Initially, the red light turns on. Learn how to use the gpio pins on. I’ve recently been doing some simple python programming. A raspberry pi is attached to four sets of leds that stand in for traffic lights. In this tutorial, we are going to learn how to use raspberry pi control the traffic light. Traffic Light Control Using Raspberry Pi.
From my.cytron.io
Building a Traffic Signal Controller with Raspberry Pi Pico and TM1637 Traffic Light Control Using Raspberry Pi It has a circuit diagram and the code for the traffic controller system. How to connect the traffic light module to raspberry pi. The suggested model is built as follows: Vehicle detection using cascade learning and smart traffic light actuation using raspberry pi You can also make 4 way traffic light controller using esp32. Playing with raspberry pi and python:. Traffic Light Control Using Raspberry Pi.
From www.mp-scientific.com
LED TRAFFIC LIGHT SIMULATION MODULE, 3.3V 5V FOR ARDUINO, RASPBERRY Traffic Light Control Using Raspberry Pi Vehicle detection using cascade learning and smart traffic light actuation using raspberry pi In this tutorial, we are going to learn how to use raspberry pi control the traffic light module. I’ve recently been doing some simple python programming. It has a circuit diagram and the code for the traffic controller system. In detail, we will learn: A raspberry pi. Traffic Light Control Using Raspberry Pi.
From newbiely.com
Raspberry Pi Traffic Light Raspberry Pi Tutorial Traffic Light Control Using Raspberry Pi Vehicle detection using cascade learning and smart traffic light actuation using raspberry pi You can also make 4 way traffic light controller using esp32. In this tutorial, we are going to learn how to use raspberry pi control the traffic light module. Playing with raspberry pi and python: In detail, we will learn: It has a circuit diagram and the. Traffic Light Control Using Raspberry Pi.
From www.youtube.com
4Way Traffic Light🚦Control System Using Raspberry Pi Pico with Traffic Light Control Using Raspberry Pi It has a circuit diagram and the code for the traffic controller system. In detail, we will learn: Simon prickett 8 mins read. The contents of your led kit should include. How to connect the traffic light module to raspberry pi. In this tutorial, we are going to learn how to use raspberry pi control the traffic light module. Vehicle. Traffic Light Control Using Raspberry Pi.
From www.chipskey.biz
LED traffic light module 5V traffic light module For Arduino, Raspberry PI Traffic Light Control Using Raspberry Pi The contents of your led kit should include. I’ve recently been doing some simple python programming. Simon prickett 8 mins read. It has a circuit diagram and the code for the traffic controller system. This article demonstrates how to make a smart traffic system using raspberry pi and python. A raspberry pi is attached to four sets of leds that. Traffic Light Control Using Raspberry Pi.
From thealmostengineer.com
Raspberry Pi Traffic Light Controller (TrafficPi) The Almost Engineer Traffic Light Control Using Raspberry Pi In detail, we will learn: Simon prickett 8 mins read. The following tutorial will get you programming your first led traffic light using a switch as an input to run the program. It has a circuit diagram and the code for the traffic controller system. How to connect the traffic light module to raspberry pi. Vehicle detection using cascade learning. Traffic Light Control Using Raspberry Pi.
From techspassion.com
TechsPassion Raspberry Pi Traffic Light Traffic Light Control Using Raspberry Pi A raspberry pi is attached to four sets of leds that stand in for traffic lights. It has a circuit diagram and the code for the traffic controller system. In this tutorial, we are going to learn how to use raspberry pi control the traffic light module. You can also make 4 way traffic light controller using esp32. Playing with. Traffic Light Control Using Raspberry Pi.
From www.youtube.com
Traffic Light Controller with Raspberry Pi Pico For Emergency Vehicles Traffic Light Control Using Raspberry Pi You can also make 4 way traffic light controller using esp32. Initially, the red light turns on. Learn how to use the gpio pins on. The following tutorial will get you programming your first led traffic light using a switch as an input to run the program. Vehicle detection using cascade learning and smart traffic light actuation using raspberry pi. Traffic Light Control Using Raspberry Pi.
From www.youtube.com
Traffic Light System How to make a Traffic Light System with Traffic Light Control Using Raspberry Pi A raspberry pi is attached to four sets of leds that stand in for traffic lights. It has a circuit diagram and the code for the traffic controller system. Learn how to use the gpio pins on. In this tutorial, we are going to learn how to use raspberry pi control the traffic light module. You can also make 4. Traffic Light Control Using Raspberry Pi.
From www.youtube.com
Making a traffic light using raspberry pi YouTube Traffic Light Control Using Raspberry Pi Simon prickett 8 mins read. In detail, we will learn: Playing with raspberry pi and python: You can also make 4 way traffic light controller using esp32. Initially, the red light turns on. Vehicle detection using cascade learning and smart traffic light actuation using raspberry pi The following tutorial will get you programming your first led traffic light using a. Traffic Light Control Using Raspberry Pi.
From timothyclark.uk
Raspberry Pi Traffic Lights Timothy Clark Traffic Light Control Using Raspberry Pi A raspberry pi is attached to four sets of leds that stand in for traffic lights. How to connect the traffic light module to raspberry pi. Vehicle detection using cascade learning and smart traffic light actuation using raspberry pi Playing with raspberry pi and python: It is the procedure of. The contents of your led kit should include. In this. Traffic Light Control Using Raspberry Pi.
From how2electronics.com
Traffic Light Controller with Raspberry Pi Pico & MicroPython Traffic Light Control Using Raspberry Pi Vehicle detection using cascade learning and smart traffic light actuation using raspberry pi How to connect the traffic light module to raspberry pi. The following tutorial will get you programming your first led traffic light using a switch as an input to run the program. The suggested model is built as follows: In this tutorial, we are going to learn. Traffic Light Control Using Raspberry Pi.
From www.mp-scientific.com
LED TRAFFIC LIGHT SIMULATION MODULE, 3.3V 5V FOR ARDUINO, RASPBERRY Traffic Light Control Using Raspberry Pi Vehicle detection using cascade learning and smart traffic light actuation using raspberry pi Learn how to use the gpio pins on. How to connect the traffic light module to raspberry pi. It has a circuit diagram and the code for the traffic controller system. In this tutorial, we are going to learn how to use raspberry pi control the traffic. Traffic Light Control Using Raspberry Pi.
From gunnarpeipman.com
Simulating traffic lights with Raspberry Pi and Windows 10 IoT Core Traffic Light Control Using Raspberry Pi Vehicle detection using cascade learning and smart traffic light actuation using raspberry pi How to connect the traffic light module to raspberry pi. The contents of your led kit should include. The suggested model is built as follows: This article demonstrates how to make a smart traffic system using raspberry pi and python. A raspberry pi is attached to four. Traffic Light Control Using Raspberry Pi.
From how2electronics.com
LED Control using Push Button with Raspberry Pi Pico Traffic Light Control Using Raspberry Pi The following tutorial will get you programming your first led traffic light using a switch as an input to run the program. How to connect the traffic light module to raspberry pi. I’ve recently been doing some simple python programming. This article demonstrates how to make a smart traffic system using raspberry pi and python. In this tutorial, we are. Traffic Light Control Using Raspberry Pi.
From tutorials-raspberrypi.com
Raspberry Pi Traffic Light Circuit with GPIO Part 1 Traffic Light Control Using Raspberry Pi The contents of your led kit should include. In detail, we will learn: Simon prickett 8 mins read. Vehicle detection using cascade learning and smart traffic light actuation using raspberry pi I’ve recently been doing some simple python programming. This article demonstrates how to make a smart traffic system using raspberry pi and python. How to connect the traffic light. Traffic Light Control Using Raspberry Pi.
From www.recantha.co.uk
Extending a traffic lights project on the Raspberry Pi Raspberry Pi Traffic Light Control Using Raspberry Pi Vehicle detection using cascade learning and smart traffic light actuation using raspberry pi It has a circuit diagram and the code for the traffic controller system. Initially, the red light turns on. It is the procedure of. You can also make 4 way traffic light controller using esp32. This article demonstrates how to make a smart traffic system using raspberry. Traffic Light Control Using Raspberry Pi.
From www.instructables.com
Control LED Using Raspberry Pi GPIO 4 Steps Instructables Traffic Light Control Using Raspberry Pi Learn how to use the gpio pins on. The following tutorial will get you programming your first led traffic light using a switch as an input to run the program. How to connect the traffic light module to raspberry pi. Playing with raspberry pi and python: It has a circuit diagram and the code for the traffic controller system. The. Traffic Light Control Using Raspberry Pi.
From www.youtube.com
Raspberry Pi Pico Model Railway Traffic Lights YouTube Traffic Light Control Using Raspberry Pi Vehicle detection using cascade learning and smart traffic light actuation using raspberry pi In this tutorial, we are going to learn how to use raspberry pi control the traffic light module. Initially, the red light turns on. You can also make 4 way traffic light controller using esp32. I’ve recently been doing some simple python programming. It has a circuit. Traffic Light Control Using Raspberry Pi.
From www.youtube.com
Traffic light control using Raspberry Pi YouTube Traffic Light Control Using Raspberry Pi The suggested model is built as follows: You can also make 4 way traffic light controller using esp32. I’ve recently been doing some simple python programming. In detail, we will learn: Learn how to use the gpio pins on. Simon prickett 8 mins read. A raspberry pi is attached to four sets of leds that stand in for traffic lights.. Traffic Light Control Using Raspberry Pi.
From diyables.io
DIYables LED Traffic Light Module for Arduino, ESP32, ESP8266, Raspberry Pi Traffic Light Control Using Raspberry Pi This article demonstrates how to make a smart traffic system using raspberry pi and python. Learn how to use the gpio pins on. How to connect the traffic light module to raspberry pi. Vehicle detection using cascade learning and smart traffic light actuation using raspberry pi The following tutorial will get you programming your first led traffic light using a. Traffic Light Control Using Raspberry Pi.
From tutorials-raspberrypi.com
Raspberry Pi Traffic Light Circuit with GPIO Part 2 Traffic Light Control Using Raspberry Pi The suggested model is built as follows: This article demonstrates how to make a smart traffic system using raspberry pi and python. It has a circuit diagram and the code for the traffic controller system. You can also make 4 way traffic light controller using esp32. In this tutorial, we are going to learn how to use raspberry pi control. Traffic Light Control Using Raspberry Pi.