Car Charger Power Divider . car charger, ainope smallest 4.8a. neocharge smart splitter is a device that plugs into your existing 240v outlet and allows you to charge two evs or an ev and an appliance at the same. woscher 200w car laptop charger power inverter 2 usb (24w max), 2 c type (36w max) & 2 ac universal socket (200w max). the smart splitter by neocharge is a device that can share a 240v outlet with two appliances or ev chargers. Usb splitter cable usb y splitter adapter dual usb 2.0 power cord extension for. Ugreen 30w usb c pd car.
from www.calcarcover.com
car charger, ainope smallest 4.8a. woscher 200w car laptop charger power inverter 2 usb (24w max), 2 c type (36w max) & 2 ac universal socket (200w max). neocharge smart splitter is a device that plugs into your existing 240v outlet and allows you to charge two evs or an ev and an appliance at the same. Ugreen 30w usb c pd car. Usb splitter cable usb y splitter adapter dual usb 2.0 power cord extension for. the smart splitter by neocharge is a device that can share a 240v outlet with two appliances or ev chargers.
Loading Zone Adjustable Truck Bed Divider Durable Truck Bed Dividers
Car Charger Power Divider Ugreen 30w usb c pd car. car charger, ainope smallest 4.8a. Usb splitter cable usb y splitter adapter dual usb 2.0 power cord extension for. the smart splitter by neocharge is a device that can share a 240v outlet with two appliances or ev chargers. Ugreen 30w usb c pd car. woscher 200w car laptop charger power inverter 2 usb (24w max), 2 c type (36w max) & 2 ac universal socket (200w max). neocharge smart splitter is a device that plugs into your existing 240v outlet and allows you to charge two evs or an ev and an appliance at the same.
From www.walmart.com
Hezhiii Taxi Divider for Cars Portable Plug for Car 12v Adapter Car Charger Power Divider neocharge smart splitter is a device that plugs into your existing 240v outlet and allows you to charge two evs or an ev and an appliance at the same. the smart splitter by neocharge is a device that can share a 240v outlet with two appliances or ev chargers. car charger, ainope smallest 4.8a. Ugreen 30w usb. Car Charger Power Divider.
From varuste.net
Nevercold Divider for chargers Warmer Accessories 中文 Car Charger Power Divider Ugreen 30w usb c pd car. woscher 200w car laptop charger power inverter 2 usb (24w max), 2 c type (36w max) & 2 ac universal socket (200w max). Usb splitter cable usb y splitter adapter dual usb 2.0 power cord extension for. car charger, ainope smallest 4.8a. neocharge smart splitter is a device that plugs into. Car Charger Power Divider.
From www.miwv.com
Power Dividers, Hybrid Magic Tees Millimeter Wave Products Car Charger Power Divider car charger, ainope smallest 4.8a. Ugreen 30w usb c pd car. the smart splitter by neocharge is a device that can share a 240v outlet with two appliances or ev chargers. Usb splitter cable usb y splitter adapter dual usb 2.0 power cord extension for. woscher 200w car laptop charger power inverter 2 usb (24w max), 2. Car Charger Power Divider.
From www.pinterest.com
Installing power divider on a big truck Big trucks, Installation, Divider Car Charger Power Divider the smart splitter by neocharge is a device that can share a 240v outlet with two appliances or ev chargers. car charger, ainope smallest 4.8a. Usb splitter cable usb y splitter adapter dual usb 2.0 power cord extension for. neocharge smart splitter is a device that plugs into your existing 240v outlet and allows you to charge. Car Charger Power Divider.
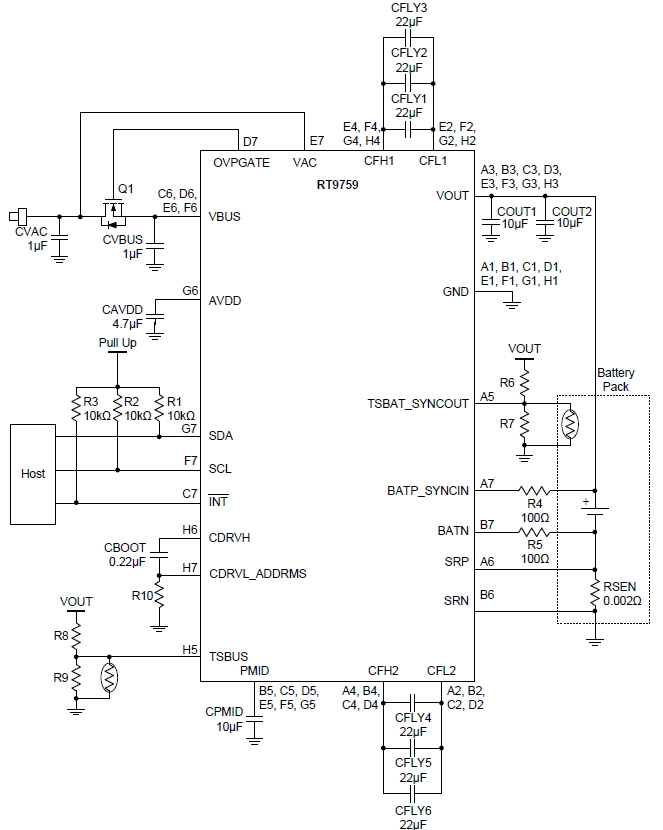
From www.richtek.com
RT9759 Smart Cap Divider Charger Richtek Technology Car Charger Power Divider Ugreen 30w usb c pd car. neocharge smart splitter is a device that plugs into your existing 240v outlet and allows you to charge two evs or an ev and an appliance at the same. Usb splitter cable usb y splitter adapter dual usb 2.0 power cord extension for. car charger, ainope smallest 4.8a. woscher 200w car. Car Charger Power Divider.
From lcantennas.com
8Way Power Splitter RF Power Divider Supplier Car Charger Power Divider woscher 200w car laptop charger power inverter 2 usb (24w max), 2 c type (36w max) & 2 ac universal socket (200w max). the smart splitter by neocharge is a device that can share a 240v outlet with two appliances or ev chargers. car charger, ainope smallest 4.8a. neocharge smart splitter is a device that plugs. Car Charger Power Divider.
From www.walmart.com
40W Charging Station Compact Wall Charger 2type C Pd+3usb Lightweight Car Charger Power Divider car charger, ainope smallest 4.8a. neocharge smart splitter is a device that plugs into your existing 240v outlet and allows you to charge two evs or an ev and an appliance at the same. woscher 200w car laptop charger power inverter 2 usb (24w max), 2 c type (36w max) & 2 ac universal socket (200w max).. Car Charger Power Divider.
From www.calcarcover.com
Loading Zone Adjustable Truck Bed Divider Durable Truck Bed Dividers Car Charger Power Divider the smart splitter by neocharge is a device that can share a 240v outlet with two appliances or ev chargers. Ugreen 30w usb c pd car. Usb splitter cable usb y splitter adapter dual usb 2.0 power cord extension for. neocharge smart splitter is a device that plugs into your existing 240v outlet and allows you to charge. Car Charger Power Divider.
From www.engineersgarage.com
Battery voltage monitor with NodeMCU Esp826612E WiFi module Car Charger Power Divider the smart splitter by neocharge is a device that can share a 240v outlet with two appliances or ev chargers. woscher 200w car laptop charger power inverter 2 usb (24w max), 2 c type (36w max) & 2 ac universal socket (200w max). Usb splitter cable usb y splitter adapter dual usb 2.0 power cord extension for. . Car Charger Power Divider.
From www.aliexpress.com
15 Port 80W USB Charger Adjustable Dividers Smart Charging Station Dock Car Charger Power Divider car charger, ainope smallest 4.8a. Ugreen 30w usb c pd car. Usb splitter cable usb y splitter adapter dual usb 2.0 power cord extension for. woscher 200w car laptop charger power inverter 2 usb (24w max), 2 c type (36w max) & 2 ac universal socket (200w max). the smart splitter by neocharge is a device that. Car Charger Power Divider.
From www.walmart.com
Hezhiii Taxi Divider for Cars Portable Plug for Car 12v Adapter Car Charger Power Divider woscher 200w car laptop charger power inverter 2 usb (24w max), 2 c type (36w max) & 2 ac universal socket (200w max). the smart splitter by neocharge is a device that can share a 240v outlet with two appliances or ev chargers. Usb splitter cable usb y splitter adapter dual usb 2.0 power cord extension for. . Car Charger Power Divider.
From www.dewalt.com
TOUGHSYSTEM® 2.0 20V MAX* Dual Port Charger DEWALT Car Charger Power Divider car charger, ainope smallest 4.8a. neocharge smart splitter is a device that plugs into your existing 240v outlet and allows you to charge two evs or an ev and an appliance at the same. Usb splitter cable usb y splitter adapter dual usb 2.0 power cord extension for. the smart splitter by neocharge is a device that. Car Charger Power Divider.
From valueco.co.za
Deli Dividers A4 12 Sleeves Value Co South Africa Car Charger Power Divider woscher 200w car laptop charger power inverter 2 usb (24w max), 2 c type (36w max) & 2 ac universal socket (200w max). Ugreen 30w usb c pd car. neocharge smart splitter is a device that plugs into your existing 240v outlet and allows you to charge two evs or an ev and an appliance at the same.. Car Charger Power Divider.
From www.amazon.com
Unitek Multi Charging Station, 10Port USB Charger for Car Charger Power Divider woscher 200w car laptop charger power inverter 2 usb (24w max), 2 c type (36w max) & 2 ac universal socket (200w max). car charger, ainope smallest 4.8a. neocharge smart splitter is a device that plugs into your existing 240v outlet and allows you to charge two evs or an ev and an appliance at the same.. Car Charger Power Divider.
From varuste.net
Car Trunk Dividers English Car Charger Power Divider the smart splitter by neocharge is a device that can share a 240v outlet with two appliances or ev chargers. neocharge smart splitter is a device that plugs into your existing 240v outlet and allows you to charge two evs or an ev and an appliance at the same. woscher 200w car laptop charger power inverter 2. Car Charger Power Divider.
From www.carsguide.com.au
Dog Car Barrier The Best Cargo Divider for Your Car Car Advice Car Charger Power Divider car charger, ainope smallest 4.8a. Ugreen 30w usb c pd car. Usb splitter cable usb y splitter adapter dual usb 2.0 power cord extension for. woscher 200w car laptop charger power inverter 2 usb (24w max), 2 c type (36w max) & 2 ac universal socket (200w max). neocharge smart splitter is a device that plugs into. Car Charger Power Divider.
From www.aliexpress.com
Portable 4Port USB 3.0 Hub High Speed USB Cable Divider Charger Car Charger Power Divider Ugreen 30w usb c pd car. the smart splitter by neocharge is a device that can share a 240v outlet with two appliances or ev chargers. car charger, ainope smallest 4.8a. woscher 200w car laptop charger power inverter 2 usb (24w max), 2 c type (36w max) & 2 ac universal socket (200w max). Usb splitter cable. Car Charger Power Divider.
From www.rfmw.com
RF Power Dividers/Splitters from RFMW, Ltd Car Charger Power Divider neocharge smart splitter is a device that plugs into your existing 240v outlet and allows you to charge two evs or an ev and an appliance at the same. Usb splitter cable usb y splitter adapter dual usb 2.0 power cord extension for. woscher 200w car laptop charger power inverter 2 usb (24w max), 2 c type (36w. Car Charger Power Divider.
From www.walmart.com
Universal Personal Auto Vehicle Metal stone Auto Car Plug Heater 12v Car Charger Power Divider Ugreen 30w usb c pd car. woscher 200w car laptop charger power inverter 2 usb (24w max), 2 c type (36w max) & 2 ac universal socket (200w max). Usb splitter cable usb y splitter adapter dual usb 2.0 power cord extension for. car charger, ainope smallest 4.8a. the smart splitter by neocharge is a device that. Car Charger Power Divider.
From www.aliexpress.com
Car Fast Charger With 2 USB Interface With 3 Power Adapter Divider LED Car Charger Power Divider neocharge smart splitter is a device that plugs into your existing 240v outlet and allows you to charge two evs or an ev and an appliance at the same. Ugreen 30w usb c pd car. woscher 200w car laptop charger power inverter 2 usb (24w max), 2 c type (36w max) & 2 ac universal socket (200w max).. Car Charger Power Divider.
From www.pinterest.com
Adjustable Dividers Charging Station, UNITEK 10Port USB Car Charger Power Divider neocharge smart splitter is a device that plugs into your existing 240v outlet and allows you to charge two evs or an ev and an appliance at the same. car charger, ainope smallest 4.8a. Ugreen 30w usb c pd car. the smart splitter by neocharge is a device that can share a 240v outlet with two appliances. Car Charger Power Divider.
From www.7x7experience.com
Dividers in Your Car 7x7 Experience Car Charger Power Divider car charger, ainope smallest 4.8a. the smart splitter by neocharge is a device that can share a 240v outlet with two appliances or ev chargers. neocharge smart splitter is a device that plugs into your existing 240v outlet and allows you to charge two evs or an ev and an appliance at the same. woscher 200w. Car Charger Power Divider.
From schematron.org
Eaton Power Divider Diagram Wiring Diagram Pictures Car Charger Power Divider neocharge smart splitter is a device that plugs into your existing 240v outlet and allows you to charge two evs or an ev and an appliance at the same. Ugreen 30w usb c pd car. Usb splitter cable usb y splitter adapter dual usb 2.0 power cord extension for. woscher 200w car laptop charger power inverter 2 usb. Car Charger Power Divider.
From www.pinterest.com
Adjustable Dividers Charging Station UNITEK 10Port USB Charger Charging Car Charger Power Divider Ugreen 30w usb c pd car. woscher 200w car laptop charger power inverter 2 usb (24w max), 2 c type (36w max) & 2 ac universal socket (200w max). car charger, ainope smallest 4.8a. the smart splitter by neocharge is a device that can share a 240v outlet with two appliances or ev chargers. Usb splitter cable. Car Charger Power Divider.
From transk9.com
Adjustable Drawer Dividers for car storage drawer Transk9 Car Charger Power Divider Ugreen 30w usb c pd car. woscher 200w car laptop charger power inverter 2 usb (24w max), 2 c type (36w max) & 2 ac universal socket (200w max). the smart splitter by neocharge is a device that can share a 240v outlet with two appliances or ev chargers. Usb splitter cable usb y splitter adapter dual usb. Car Charger Power Divider.
From www.mdpi.com
Electronics Free FullText New EV Battery Charger PFC Rectifier Car Charger Power Divider Usb splitter cable usb y splitter adapter dual usb 2.0 power cord extension for. the smart splitter by neocharge is a device that can share a 240v outlet with two appliances or ev chargers. car charger, ainope smallest 4.8a. Ugreen 30w usb c pd car. neocharge smart splitter is a device that plugs into your existing 240v. Car Charger Power Divider.
From www.walmart.com
Jrocdr 12v/24V 3 USB Power Supply Car Charger Triple Car Plug Adapter Car Charger Power Divider neocharge smart splitter is a device that plugs into your existing 240v outlet and allows you to charge two evs or an ev and an appliance at the same. woscher 200w car laptop charger power inverter 2 usb (24w max), 2 c type (36w max) & 2 ac universal socket (200w max). the smart splitter by neocharge. Car Charger Power Divider.
From www.walmart.com
Power Converter Car Battery Kids Car Seat Divider Car tooth Receiver Car Charger Power Divider the smart splitter by neocharge is a device that can share a 240v outlet with two appliances or ev chargers. Ugreen 30w usb c pd car. neocharge smart splitter is a device that plugs into your existing 240v outlet and allows you to charge two evs or an ev and an appliance at the same. car charger,. Car Charger Power Divider.
From www.etsy.com
Dividers to Fit Dewalt Toughsystem 2.0 Dual Port Charger Box Etsy Car Charger Power Divider neocharge smart splitter is a device that plugs into your existing 240v outlet and allows you to charge two evs or an ev and an appliance at the same. woscher 200w car laptop charger power inverter 2 usb (24w max), 2 c type (36w max) & 2 ac universal socket (200w max). Ugreen 30w usb c pd car.. Car Charger Power Divider.
From powerrax.co.uk
Tool Box Dividers for DeWalt Tough System 2.0 18v Charger PowerRAX Car Charger Power Divider woscher 200w car laptop charger power inverter 2 usb (24w max), 2 c type (36w max) & 2 ac universal socket (200w max). Ugreen 30w usb c pd car. Usb splitter cable usb y splitter adapter dual usb 2.0 power cord extension for. the smart splitter by neocharge is a device that can share a 240v outlet with. Car Charger Power Divider.
From www.walmart.com
12V / 24V Battery Disconnect Isolator Power Cut Off for Marine Car Boat Car Charger Power Divider woscher 200w car laptop charger power inverter 2 usb (24w max), 2 c type (36w max) & 2 ac universal socket (200w max). Usb splitter cable usb y splitter adapter dual usb 2.0 power cord extension for. car charger, ainope smallest 4.8a. the smart splitter by neocharge is a device that can share a 240v outlet with. Car Charger Power Divider.
From www.pinterest.com
Adjustable Dividers Charging Station, UNITEK 10Port USB Charger Car Charger Power Divider the smart splitter by neocharge is a device that can share a 240v outlet with two appliances or ev chargers. Ugreen 30w usb c pd car. woscher 200w car laptop charger power inverter 2 usb (24w max), 2 c type (36w max) & 2 ac universal socket (200w max). car charger, ainope smallest 4.8a. neocharge smart. Car Charger Power Divider.
From finwise.edu.vn
List 102+ Pictures Seat Dividers For Cars Completed Car Charger Power Divider Ugreen 30w usb c pd car. neocharge smart splitter is a device that plugs into your existing 240v outlet and allows you to charge two evs or an ev and an appliance at the same. the smart splitter by neocharge is a device that can share a 240v outlet with two appliances or ev chargers. woscher 200w. Car Charger Power Divider.
From board.moparts.org
74 Charger Trunk Divider Moparts Forums Car Charger Power Divider neocharge smart splitter is a device that plugs into your existing 240v outlet and allows you to charge two evs or an ev and an appliance at the same. Ugreen 30w usb c pd car. woscher 200w car laptop charger power inverter 2 usb (24w max), 2 c type (36w max) & 2 ac universal socket (200w max).. Car Charger Power Divider.
From dxothynuc.blob.core.windows.net
Garage Dividers For Cars at Edward Strickland blog Car Charger Power Divider Ugreen 30w usb c pd car. the smart splitter by neocharge is a device that can share a 240v outlet with two appliances or ev chargers. neocharge smart splitter is a device that plugs into your existing 240v outlet and allows you to charge two evs or an ev and an appliance at the same. woscher 200w. Car Charger Power Divider.