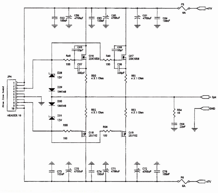
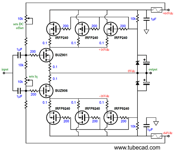
Hybrid Amplifier Circuit Diagram . 26/04/2019 16:16:55 c:\users\marc\documents\eagle\hybrid amplifier\hybrid amplifier rev. If you have selected ±15v operation, then resistor r13 = 3r9 and r10 = 7r5. Figure 2 shows the stuffing guide for the hybrid tube/mosfet headphone amplifier. The main advantages of a hybrid amp are the higher power, no expensive output transformers and the non critical load. Any solid state amplifier is composed by two sections: This amplifier born to create a reference in the hybrids using the best design and no compromise components. Start the assembly by installing the solder pins, jumpers, and then all the resistors (including the trimpot p1). But if you can’t make your mind up, you should try out this simple amplifier.
from wiringlistjana.z13.web.core.windows.net
But if you can’t make your mind up, you should try out this simple amplifier. The main advantages of a hybrid amp are the higher power, no expensive output transformers and the non critical load. 26/04/2019 16:16:55 c:\users\marc\documents\eagle\hybrid amplifier\hybrid amplifier rev. This amplifier born to create a reference in the hybrids using the best design and no compromise components. If you have selected ±15v operation, then resistor r13 = 3r9 and r10 = 7r5. Any solid state amplifier is composed by two sections: Start the assembly by installing the solder pins, jumpers, and then all the resistors (including the trimpot p1). Figure 2 shows the stuffing guide for the hybrid tube/mosfet headphone amplifier.
Hybrid Amplifier Circuit Diagram
Hybrid Amplifier Circuit Diagram But if you can’t make your mind up, you should try out this simple amplifier. Start the assembly by installing the solder pins, jumpers, and then all the resistors (including the trimpot p1). This amplifier born to create a reference in the hybrids using the best design and no compromise components. 26/04/2019 16:16:55 c:\users\marc\documents\eagle\hybrid amplifier\hybrid amplifier rev. If you have selected ±15v operation, then resistor r13 = 3r9 and r10 = 7r5. Figure 2 shows the stuffing guide for the hybrid tube/mosfet headphone amplifier. Any solid state amplifier is composed by two sections: But if you can’t make your mind up, you should try out this simple amplifier. The main advantages of a hybrid amp are the higher power, no expensive output transformers and the non critical load.
From mungfali.com
Hybrid Amplifier Schematic Hybrid Amplifier Circuit Diagram If you have selected ±15v operation, then resistor r13 = 3r9 and r10 = 7r5. This amplifier born to create a reference in the hybrids using the best design and no compromise components. 26/04/2019 16:16:55 c:\users\marc\documents\eagle\hybrid amplifier\hybrid amplifier rev. Start the assembly by installing the solder pins, jumpers, and then all the resistors (including the trimpot p1). Figure 2 shows. Hybrid Amplifier Circuit Diagram.
From tubecad.com
ThreeTechnologies Hybrid Amplifier Hybrid Amplifier Circuit Diagram The main advantages of a hybrid amp are the higher power, no expensive output transformers and the non critical load. This amplifier born to create a reference in the hybrids using the best design and no compromise components. Start the assembly by installing the solder pins, jumpers, and then all the resistors (including the trimpot p1). 26/04/2019 16:16:55 c:\users\marc\documents\eagle\hybrid amplifier\hybrid. Hybrid Amplifier Circuit Diagram.
From www.gammaelectronics.xyz
A Hybrid (Tube/SolidState) HighFidelity Power Amplifier Hybrid Amplifier Circuit Diagram Any solid state amplifier is composed by two sections: 26/04/2019 16:16:55 c:\users\marc\documents\eagle\hybrid amplifier\hybrid amplifier rev. Start the assembly by installing the solder pins, jumpers, and then all the resistors (including the trimpot p1). If you have selected ±15v operation, then resistor r13 = 3r9 and r10 = 7r5. But if you can’t make your mind up, you should try out. Hybrid Amplifier Circuit Diagram.
From audioxpress.com
Build a Hybrid Tube/MOSFET SE Amp audioXpress Hybrid Amplifier Circuit Diagram 26/04/2019 16:16:55 c:\users\marc\documents\eagle\hybrid amplifier\hybrid amplifier rev. Start the assembly by installing the solder pins, jumpers, and then all the resistors (including the trimpot p1). This amplifier born to create a reference in the hybrids using the best design and no compromise components. But if you can’t make your mind up, you should try out this simple amplifier. If you have. Hybrid Amplifier Circuit Diagram.
From www.audiodesignguide.com
Hybrid Amplifier by Andrea Ciuffoli Hybrid Amplifier Circuit Diagram Any solid state amplifier is composed by two sections: Start the assembly by installing the solder pins, jumpers, and then all the resistors (including the trimpot p1). But if you can’t make your mind up, you should try out this simple amplifier. This amplifier born to create a reference in the hybrids using the best design and no compromise components.. Hybrid Amplifier Circuit Diagram.
From circuitmanualffurter.z13.web.core.windows.net
Mosfet Hybrid Amplifier 2000w Circuit Diagram Hybrid Amplifier Circuit Diagram Any solid state amplifier is composed by two sections: But if you can’t make your mind up, you should try out this simple amplifier. Figure 2 shows the stuffing guide for the hybrid tube/mosfet headphone amplifier. Start the assembly by installing the solder pins, jumpers, and then all the resistors (including the trimpot p1). This amplifier born to create a. Hybrid Amplifier Circuit Diagram.
From www.hobby-circuits.com
Quad Power Supply For Hybrid Amplifier circuit diagram and instructions Hybrid Amplifier Circuit Diagram Start the assembly by installing the solder pins, jumpers, and then all the resistors (including the trimpot p1). The main advantages of a hybrid amp are the higher power, no expensive output transformers and the non critical load. This amplifier born to create a reference in the hybrids using the best design and no compromise components. 26/04/2019 16:16:55 c:\users\marc\documents\eagle\hybrid amplifier\hybrid. Hybrid Amplifier Circuit Diagram.
From www.audioxpress.com
A Modular Hybrid Amp System audioXpress Hybrid Amplifier Circuit Diagram Figure 2 shows the stuffing guide for the hybrid tube/mosfet headphone amplifier. This amplifier born to create a reference in the hybrids using the best design and no compromise components. Any solid state amplifier is composed by two sections: If you have selected ±15v operation, then resistor r13 = 3r9 and r10 = 7r5. Start the assembly by installing the. Hybrid Amplifier Circuit Diagram.
From www.audiodesignguide.com
Hybrid Amplifier by Andrea Ciuffoli Hybrid Amplifier Circuit Diagram This amplifier born to create a reference in the hybrids using the best design and no compromise components. If you have selected ±15v operation, then resistor r13 = 3r9 and r10 = 7r5. But if you can’t make your mind up, you should try out this simple amplifier. Any solid state amplifier is composed by two sections: 26/04/2019 16:16:55 c:\users\marc\documents\eagle\hybrid. Hybrid Amplifier Circuit Diagram.
From audioxpress.com
Four Hybrid SolidState Power Amplifiers audioXpress Hybrid Amplifier Circuit Diagram If you have selected ±15v operation, then resistor r13 = 3r9 and r10 = 7r5. Figure 2 shows the stuffing guide for the hybrid tube/mosfet headphone amplifier. Any solid state amplifier is composed by two sections: This amplifier born to create a reference in the hybrids using the best design and no compromise components. Start the assembly by installing the. Hybrid Amplifier Circuit Diagram.
From www.audiodesignguide.com
Hybrid Amplifier by Andrea Ciuffoli Hybrid Amplifier Circuit Diagram The main advantages of a hybrid amp are the higher power, no expensive output transformers and the non critical load. But if you can’t make your mind up, you should try out this simple amplifier. 26/04/2019 16:16:55 c:\users\marc\documents\eagle\hybrid amplifier\hybrid amplifier rev. This amplifier born to create a reference in the hybrids using the best design and no compromise components. If. Hybrid Amplifier Circuit Diagram.
From manualfixbrandt.z19.web.core.windows.net
Hybrid Tube Amp Schematic Hybrid Amplifier Circuit Diagram The main advantages of a hybrid amp are the higher power, no expensive output transformers and the non critical load. Any solid state amplifier is composed by two sections: If you have selected ±15v operation, then resistor r13 = 3r9 and r10 = 7r5. This amplifier born to create a reference in the hybrids using the best design and no. Hybrid Amplifier Circuit Diagram.
From audioxpress.com
A Modular Hybrid Amp System audioXpress Hybrid Amplifier Circuit Diagram Start the assembly by installing the solder pins, jumpers, and then all the resistors (including the trimpot p1). The main advantages of a hybrid amp are the higher power, no expensive output transformers and the non critical load. This amplifier born to create a reference in the hybrids using the best design and no compromise components. If you have selected. Hybrid Amplifier Circuit Diagram.
From www.eleccircuit.com
Hybrid power amplifier circuit,100W150W using STK4048 Hybrid Amplifier Circuit Diagram 26/04/2019 16:16:55 c:\users\marc\documents\eagle\hybrid amplifier\hybrid amplifier rev. Any solid state amplifier is composed by two sections: But if you can’t make your mind up, you should try out this simple amplifier. Start the assembly by installing the solder pins, jumpers, and then all the resistors (including the trimpot p1). Figure 2 shows the stuffing guide for the hybrid tube/mosfet headphone amplifier.. Hybrid Amplifier Circuit Diagram.
From meprojects.sytes.net
HybridAmp Analog Part Hybrid Amplifier Circuit Diagram Any solid state amplifier is composed by two sections: 26/04/2019 16:16:55 c:\users\marc\documents\eagle\hybrid amplifier\hybrid amplifier rev. But if you can’t make your mind up, you should try out this simple amplifier. The main advantages of a hybrid amp are the higher power, no expensive output transformers and the non critical load. Figure 2 shows the stuffing guide for the hybrid tube/mosfet. Hybrid Amplifier Circuit Diagram.
From espritaudio.blogspot.com
ESPRITAUDIO Hybrid Power Amplifier Using 12AX7 as Input Stage and VAS Hybrid Amplifier Circuit Diagram Figure 2 shows the stuffing guide for the hybrid tube/mosfet headphone amplifier. Any solid state amplifier is composed by two sections: But if you can’t make your mind up, you should try out this simple amplifier. This amplifier born to create a reference in the hybrids using the best design and no compromise components. 26/04/2019 16:16:55 c:\users\marc\documents\eagle\hybrid amplifier\hybrid amplifier rev.. Hybrid Amplifier Circuit Diagram.
From www.soundsationmusic.com
Hybrid amplifiers for electric guitars Soundsation Hybrid Amplifier Circuit Diagram Any solid state amplifier is composed by two sections: Figure 2 shows the stuffing guide for the hybrid tube/mosfet headphone amplifier. The main advantages of a hybrid amp are the higher power, no expensive output transformers and the non critical load. If you have selected ±15v operation, then resistor r13 = 3r9 and r10 = 7r5. This amplifier born to. Hybrid Amplifier Circuit Diagram.
From www.next.gr
Hybrid Electrostatic Amplifier under Audio Amplifier Circuits 7274 Hybrid Amplifier Circuit Diagram Figure 2 shows the stuffing guide for the hybrid tube/mosfet headphone amplifier. Start the assembly by installing the solder pins, jumpers, and then all the resistors (including the trimpot p1). If you have selected ±15v operation, then resistor r13 = 3r9 and r10 = 7r5. This amplifier born to create a reference in the hybrids using the best design and. Hybrid Amplifier Circuit Diagram.
From www.researchgate.net
Schematic diagram of the Raman/TDFA hybrid amplifier configurations Hybrid Amplifier Circuit Diagram 26/04/2019 16:16:55 c:\users\marc\documents\eagle\hybrid amplifier\hybrid amplifier rev. This amplifier born to create a reference in the hybrids using the best design and no compromise components. Start the assembly by installing the solder pins, jumpers, and then all the resistors (including the trimpot p1). Figure 2 shows the stuffing guide for the hybrid tube/mosfet headphone amplifier. The main advantages of a hybrid. Hybrid Amplifier Circuit Diagram.
From www.bonavolta.ch
IRF150 Hybrid Amp Hybrid Amplifier Circuit Diagram But if you can’t make your mind up, you should try out this simple amplifier. Start the assembly by installing the solder pins, jumpers, and then all the resistors (including the trimpot p1). Figure 2 shows the stuffing guide for the hybrid tube/mosfet headphone amplifier. 26/04/2019 16:16:55 c:\users\marc\documents\eagle\hybrid amplifier\hybrid amplifier rev. If you have selected ±15v operation, then resistor r13. Hybrid Amplifier Circuit Diagram.
From www.r-type.org
Hybrid Audio Amplifier Hybrid Amplifier Circuit Diagram 26/04/2019 16:16:55 c:\users\marc\documents\eagle\hybrid amplifier\hybrid amplifier rev. Figure 2 shows the stuffing guide for the hybrid tube/mosfet headphone amplifier. Any solid state amplifier is composed by two sections: This amplifier born to create a reference in the hybrids using the best design and no compromise components. If you have selected ±15v operation, then resistor r13 = 3r9 and r10 = 7r5.. Hybrid Amplifier Circuit Diagram.
From wiringlistjana.z13.web.core.windows.net
Hybrid Amplifier Circuit Diagram Hybrid Amplifier Circuit Diagram This amplifier born to create a reference in the hybrids using the best design and no compromise components. If you have selected ±15v operation, then resistor r13 = 3r9 and r10 = 7r5. Any solid state amplifier is composed by two sections: But if you can’t make your mind up, you should try out this simple amplifier. 26/04/2019 16:16:55 c:\users\marc\documents\eagle\hybrid. Hybrid Amplifier Circuit Diagram.
From electronicshelponline.blogspot.com
LANEY 120W GUITAR AMP LV300H (Tube Hybrid Guitar Amplifier) SCHEMATIC Hybrid Amplifier Circuit Diagram The main advantages of a hybrid amp are the higher power, no expensive output transformers and the non critical load. But if you can’t make your mind up, you should try out this simple amplifier. Any solid state amplifier is composed by two sections: 26/04/2019 16:16:55 c:\users\marc\documents\eagle\hybrid amplifier\hybrid amplifier rev. This amplifier born to create a reference in the hybrids. Hybrid Amplifier Circuit Diagram.
From engineenginegarland.z6.web.core.windows.net
Hybrid Amp Circuit Diagram Hybrid Amplifier Circuit Diagram This amplifier born to create a reference in the hybrids using the best design and no compromise components. But if you can’t make your mind up, you should try out this simple amplifier. 26/04/2019 16:16:55 c:\users\marc\documents\eagle\hybrid amplifier\hybrid amplifier rev. Start the assembly by installing the solder pins, jumpers, and then all the resistors (including the trimpot p1). Any solid state. Hybrid Amplifier Circuit Diagram.
From audiodesignguide.com
DC coupled Hiend Hybrid Amplifier Hybrid Amplifier Circuit Diagram Start the assembly by installing the solder pins, jumpers, and then all the resistors (including the trimpot p1). Figure 2 shows the stuffing guide for the hybrid tube/mosfet headphone amplifier. Any solid state amplifier is composed by two sections: If you have selected ±15v operation, then resistor r13 = 3r9 and r10 = 7r5. The main advantages of a hybrid. Hybrid Amplifier Circuit Diagram.
From www.bonavolta.ch
Abtine Hybrid Amp Hybrid Amplifier Circuit Diagram Figure 2 shows the stuffing guide for the hybrid tube/mosfet headphone amplifier. 26/04/2019 16:16:55 c:\users\marc\documents\eagle\hybrid amplifier\hybrid amplifier rev. The main advantages of a hybrid amp are the higher power, no expensive output transformers and the non critical load. Start the assembly by installing the solder pins, jumpers, and then all the resistors (including the trimpot p1). If you have selected. Hybrid Amplifier Circuit Diagram.
From audioxpress.com
Build a Hybrid Tube/MOSFET SE Amp audioXpress Hybrid Amplifier Circuit Diagram If you have selected ±15v operation, then resistor r13 = 3r9 and r10 = 7r5. Any solid state amplifier is composed by two sections: This amplifier born to create a reference in the hybrids using the best design and no compromise components. Figure 2 shows the stuffing guide for the hybrid tube/mosfet headphone amplifier. 26/04/2019 16:16:55 c:\users\marc\documents\eagle\hybrid amplifier\hybrid amplifier rev.. Hybrid Amplifier Circuit Diagram.
From www.electroschematics.com
200W Hybrid Audio Amplifier Circuit Hybrid Amplifier Circuit Diagram If you have selected ±15v operation, then resistor r13 = 3r9 and r10 = 7r5. Any solid state amplifier is composed by two sections: Start the assembly by installing the solder pins, jumpers, and then all the resistors (including the trimpot p1). Figure 2 shows the stuffing guide for the hybrid tube/mosfet headphone amplifier. But if you can’t make your. Hybrid Amplifier Circuit Diagram.
From www.audiodesignguide.com
Hybrid Amplifier by Andrea Ciuffoli Hybrid Amplifier Circuit Diagram But if you can’t make your mind up, you should try out this simple amplifier. Figure 2 shows the stuffing guide for the hybrid tube/mosfet headphone amplifier. This amplifier born to create a reference in the hybrids using the best design and no compromise components. 26/04/2019 16:16:55 c:\users\marc\documents\eagle\hybrid amplifier\hybrid amplifier rev. Start the assembly by installing the solder pins, jumpers,. Hybrid Amplifier Circuit Diagram.
From www.diyaudio.com
CLASS A HYBRID POWER AMP diyAudio Hybrid Amplifier Circuit Diagram Start the assembly by installing the solder pins, jumpers, and then all the resistors (including the trimpot p1). Figure 2 shows the stuffing guide for the hybrid tube/mosfet headphone amplifier. If you have selected ±15v operation, then resistor r13 = 3r9 and r10 = 7r5. The main advantages of a hybrid amp are the higher power, no expensive output transformers. Hybrid Amplifier Circuit Diagram.
From www.diyaudio.com
The Hybrid Class A amplifier Page 13 diyAudio Hybrid Amplifier Circuit Diagram Any solid state amplifier is composed by two sections: This amplifier born to create a reference in the hybrids using the best design and no compromise components. 26/04/2019 16:16:55 c:\users\marc\documents\eagle\hybrid amplifier\hybrid amplifier rev. Figure 2 shows the stuffing guide for the hybrid tube/mosfet headphone amplifier. But if you can’t make your mind up, you should try out this simple amplifier.. Hybrid Amplifier Circuit Diagram.
From www.edn.com
Hybrid vacuum tube/solidstate audio power amplifier EDN Hybrid Amplifier Circuit Diagram The main advantages of a hybrid amp are the higher power, no expensive output transformers and the non critical load. Figure 2 shows the stuffing guide for the hybrid tube/mosfet headphone amplifier. If you have selected ±15v operation, then resistor r13 = 3r9 and r10 = 7r5. 26/04/2019 16:16:55 c:\users\marc\documents\eagle\hybrid amplifier\hybrid amplifier rev. This amplifier born to create a reference. Hybrid Amplifier Circuit Diagram.
From www.elcircuit.com
100W HiFi Power Amplifier circuit with Sanken Electronic Circuit Hybrid Amplifier Circuit Diagram Figure 2 shows the stuffing guide for the hybrid tube/mosfet headphone amplifier. If you have selected ±15v operation, then resistor r13 = 3r9 and r10 = 7r5. 26/04/2019 16:16:55 c:\users\marc\documents\eagle\hybrid amplifier\hybrid amplifier rev. Any solid state amplifier is composed by two sections: But if you can’t make your mind up, you should try out this simple amplifier. The main advantages. Hybrid Amplifier Circuit Diagram.
From www.audiodesignguide.com
Hybrid Amplifier by Andrea Ciuffoli Hybrid Amplifier Circuit Diagram Start the assembly by installing the solder pins, jumpers, and then all the resistors (including the trimpot p1). The main advantages of a hybrid amp are the higher power, no expensive output transformers and the non critical load. 26/04/2019 16:16:55 c:\users\marc\documents\eagle\hybrid amplifier\hybrid amplifier rev. But if you can’t make your mind up, you should try out this simple amplifier. Any. Hybrid Amplifier Circuit Diagram.
From pastisch.se
2SK1058 Hybrid Amp Hybrid Amplifier Circuit Diagram Start the assembly by installing the solder pins, jumpers, and then all the resistors (including the trimpot p1). But if you can’t make your mind up, you should try out this simple amplifier. Figure 2 shows the stuffing guide for the hybrid tube/mosfet headphone amplifier. The main advantages of a hybrid amp are the higher power, no expensive output transformers. Hybrid Amplifier Circuit Diagram.