Tachometer Drive Circuit . To do this, you’ll need a tachometer. A tachometer is a device that measures the rpm or angular velocity of a rotating body. It differs from speedometer and odometer as these devices deal with linear or tangential. Tachometers are essential in automotive and aviation applications. Make tachometer using arduino with step by step guide on arduino rpm display project with free ir tachometer code and circuit diagram Yes, we’re talking about the rotational speed of the engine. The fundamental principle behind tachometer circuits is the conversion of rotational motion into an electrical signal. Here we present the basic version of the tachometer that shows the. A tachometer is an instrument that measures the rotational speed of a shaft or disk in a motor or other machine.
from 2020cadillac.com
Tachometers are essential in automotive and aviation applications. It differs from speedometer and odometer as these devices deal with linear or tangential. Make tachometer using arduino with step by step guide on arduino rpm display project with free ir tachometer code and circuit diagram A tachometer is a device that measures the rpm or angular velocity of a rotating body. The fundamental principle behind tachometer circuits is the conversion of rotational motion into an electrical signal. A tachometer is an instrument that measures the rotational speed of a shaft or disk in a motor or other machine. Yes, we’re talking about the rotational speed of the engine. Here we present the basic version of the tachometer that shows the. To do this, you’ll need a tachometer.
Autometer Tach Wiring Diagram Cadician's Blog
Tachometer Drive Circuit Make tachometer using arduino with step by step guide on arduino rpm display project with free ir tachometer code and circuit diagram Yes, we’re talking about the rotational speed of the engine. A tachometer is an instrument that measures the rotational speed of a shaft or disk in a motor or other machine. Here we present the basic version of the tachometer that shows the. Tachometers are essential in automotive and aviation applications. It differs from speedometer and odometer as these devices deal with linear or tangential. To do this, you’ll need a tachometer. A tachometer is a device that measures the rpm or angular velocity of a rotating body. Make tachometer using arduino with step by step guide on arduino rpm display project with free ir tachometer code and circuit diagram The fundamental principle behind tachometer circuits is the conversion of rotational motion into an electrical signal.
From yyao.ca
Yi Yao DC Motor Controller and Tachometer Tachometer Drive Circuit Yes, we’re talking about the rotational speed of the engine. A tachometer is a device that measures the rpm or angular velocity of a rotating body. A tachometer is an instrument that measures the rotational speed of a shaft or disk in a motor or other machine. To do this, you’ll need a tachometer. Make tachometer using arduino with step. Tachometer Drive Circuit.
From uploadician80.blogspot.com
Tachometer Circuit Diagram Uploadician Tachometer Drive Circuit The fundamental principle behind tachometer circuits is the conversion of rotational motion into an electrical signal. Yes, we’re talking about the rotational speed of the engine. A tachometer is a device that measures the rpm or angular velocity of a rotating body. Make tachometer using arduino with step by step guide on arduino rpm display project with free ir tachometer. Tachometer Drive Circuit.
From www.corvairforum.com
Electrical gremlins in dashboard Corvair Forum Tachometer Drive Circuit The fundamental principle behind tachometer circuits is the conversion of rotational motion into an electrical signal. Here we present the basic version of the tachometer that shows the. Tachometers are essential in automotive and aviation applications. It differs from speedometer and odometer as these devices deal with linear or tangential. To do this, you’ll need a tachometer. A tachometer is. Tachometer Drive Circuit.
From www.vtxoa.com
Custom Tach Adapter Wiring Query Honda VTX Forum Tachometer Drive Circuit Yes, we’re talking about the rotational speed of the engine. The fundamental principle behind tachometer circuits is the conversion of rotational motion into an electrical signal. To do this, you’ll need a tachometer. Make tachometer using arduino with step by step guide on arduino rpm display project with free ir tachometer code and circuit diagram Tachometers are essential in automotive. Tachometer Drive Circuit.
From www.nutsvolts.com
‘555’ Monostable Circuits Nuts & Volts Magazine Tachometer Drive Circuit Make tachometer using arduino with step by step guide on arduino rpm display project with free ir tachometer code and circuit diagram To do this, you’ll need a tachometer. The fundamental principle behind tachometer circuits is the conversion of rotational motion into an electrical signal. Here we present the basic version of the tachometer that shows the. A tachometer is. Tachometer Drive Circuit.
From www.circuits-diy.com
Simple Tachometer Circuit Tachometer Drive Circuit Here we present the basic version of the tachometer that shows the. Yes, we’re talking about the rotational speed of the engine. A tachometer is an instrument that measures the rotational speed of a shaft or disk in a motor or other machine. It differs from speedometer and odometer as these devices deal with linear or tangential. A tachometer is. Tachometer Drive Circuit.
From www.theorycircuit.com
Simple Tachometer Circuit Tachometer Drive Circuit Tachometers are essential in automotive and aviation applications. Here we present the basic version of the tachometer that shows the. Yes, we’re talking about the rotational speed of the engine. To do this, you’ll need a tachometer. A tachometer is an instrument that measures the rotational speed of a shaft or disk in a motor or other machine. The fundamental. Tachometer Drive Circuit.
From 2020cadillac.com
Autometer Tach Wiring Diagram Cadician's Blog Tachometer Drive Circuit Yes, we’re talking about the rotational speed of the engine. It differs from speedometer and odometer as these devices deal with linear or tangential. A tachometer is a device that measures the rpm or angular velocity of a rotating body. Here we present the basic version of the tachometer that shows the. A tachometer is an instrument that measures the. Tachometer Drive Circuit.
From www.circuits-diy.com
Simple Tachometer Circuit CD4033 IC Tachometer Drive Circuit Here we present the basic version of the tachometer that shows the. Yes, we’re talking about the rotational speed of the engine. A tachometer is a device that measures the rpm or angular velocity of a rotating body. The fundamental principle behind tachometer circuits is the conversion of rotational motion into an electrical signal. It differs from speedometer and odometer. Tachometer Drive Circuit.
From electronica.guru
Identificación de componentes del tacómetro vintage Electronica Tachometer Drive Circuit A tachometer is an instrument that measures the rotational speed of a shaft or disk in a motor or other machine. The fundamental principle behind tachometer circuits is the conversion of rotational motion into an electrical signal. Here we present the basic version of the tachometer that shows the. Make tachometer using arduino with step by step guide on arduino. Tachometer Drive Circuit.
From www.onallcylinders.com
How to Install a Tachometer OnAllCylinders Tachometer Drive Circuit A tachometer is a device that measures the rpm or angular velocity of a rotating body. It differs from speedometer and odometer as these devices deal with linear or tangential. Make tachometer using arduino with step by step guide on arduino rpm display project with free ir tachometer code and circuit diagram The fundamental principle behind tachometer circuits is the. Tachometer Drive Circuit.
From timcoindustries.com
Digital Tachometer SELECTRONIC® Timco Industries, Inc. Tachometer Drive Circuit Yes, we’re talking about the rotational speed of the engine. A tachometer is a device that measures the rpm or angular velocity of a rotating body. Make tachometer using arduino with step by step guide on arduino rpm display project with free ir tachometer code and circuit diagram To do this, you’ll need a tachometer. A tachometer is an instrument. Tachometer Drive Circuit.
From www.homemade-circuits.com
Accurate Speedometer Circuit Homemade Circuit Projects Tachometer Drive Circuit Yes, we’re talking about the rotational speed of the engine. Here we present the basic version of the tachometer that shows the. A tachometer is an instrument that measures the rotational speed of a shaft or disk in a motor or other machine. Tachometers are essential in automotive and aviation applications. It differs from speedometer and odometer as these devices. Tachometer Drive Circuit.
From 4crawler.com
VW Diesel Tachometer Tachometer Drive Circuit A tachometer is an instrument that measures the rotational speed of a shaft or disk in a motor or other machine. Tachometers are essential in automotive and aviation applications. It differs from speedometer and odometer as these devices deal with linear or tangential. A tachometer is a device that measures the rpm or angular velocity of a rotating body. The. Tachometer Drive Circuit.
From www.homemade-circuits.com
Automobile Engine RPM Servicing Meter Circuit (Analogue Tachometer Tachometer Drive Circuit A tachometer is an instrument that measures the rotational speed of a shaft or disk in a motor or other machine. Yes, we’re talking about the rotational speed of the engine. The fundamental principle behind tachometer circuits is the conversion of rotational motion into an electrical signal. A tachometer is a device that measures the rpm or angular velocity of. Tachometer Drive Circuit.
From electronics.stackexchange.com
tachometer Understanding an Ignition Circuit Electrical Engineering Tachometer Drive Circuit Tachometers are essential in automotive and aviation applications. To do this, you’ll need a tachometer. Make tachometer using arduino with step by step guide on arduino rpm display project with free ir tachometer code and circuit diagram The fundamental principle behind tachometer circuits is the conversion of rotational motion into an electrical signal. Here we present the basic version of. Tachometer Drive Circuit.
From www.discovercircuits.com
Tachometers / RPM Electronic Circuits Tachometer Drive Circuit It differs from speedometer and odometer as these devices deal with linear or tangential. The fundamental principle behind tachometer circuits is the conversion of rotational motion into an electrical signal. A tachometer is a device that measures the rpm or angular velocity of a rotating body. Tachometers are essential in automotive and aviation applications. Here we present the basic version. Tachometer Drive Circuit.
From www.stefanv.com
Build an LED Bargraph Optical Tachometer Tachometer Drive Circuit Here we present the basic version of the tachometer that shows the. To do this, you’ll need a tachometer. It differs from speedometer and odometer as these devices deal with linear or tangential. Make tachometer using arduino with step by step guide on arduino rpm display project with free ir tachometer code and circuit diagram Yes, we’re talking about the. Tachometer Drive Circuit.
From wiringdiagram.2bitboer.com
smiths tachometer wiring diagram Wiring Diagram Tachometer Drive Circuit The fundamental principle behind tachometer circuits is the conversion of rotational motion into an electrical signal. It differs from speedometer and odometer as these devices deal with linear or tangential. Make tachometer using arduino with step by step guide on arduino rpm display project with free ir tachometer code and circuit diagram A tachometer is a device that measures the. Tachometer Drive Circuit.
From mydiagram.online
[DIAGRAM] Tracker Wiring Diagram Tachometer Tachometer Drive Circuit The fundamental principle behind tachometer circuits is the conversion of rotational motion into an electrical signal. A tachometer is an instrument that measures the rotational speed of a shaft or disk in a motor or other machine. A tachometer is a device that measures the rpm or angular velocity of a rotating body. Make tachometer using arduino with step by. Tachometer Drive Circuit.
From www.electro-tech-online.com
Homemade 555 Tachometer Electronics Forum (Circuits, Projects and Tachometer Drive Circuit A tachometer is an instrument that measures the rotational speed of a shaft or disk in a motor or other machine. A tachometer is a device that measures the rpm or angular velocity of a rotating body. It differs from speedometer and odometer as these devices deal with linear or tangential. Make tachometer using arduino with step by step guide. Tachometer Drive Circuit.
From www.americanmuscle.com
How to Install an Auto Meter Sport Comp 5in Tachometer w/ Shift Light Tachometer Drive Circuit It differs from speedometer and odometer as these devices deal with linear or tangential. To do this, you’ll need a tachometer. Tachometers are essential in automotive and aviation applications. A tachometer is a device that measures the rpm or angular velocity of a rotating body. Yes, we’re talking about the rotational speed of the engine. Here we present the basic. Tachometer Drive Circuit.
From www.instructables.com
Measure RPM Optical Tachometer 10 Steps (with Pictures) Instructables Tachometer Drive Circuit To do this, you’ll need a tachometer. Tachometers are essential in automotive and aviation applications. Here we present the basic version of the tachometer that shows the. Yes, we’re talking about the rotational speed of the engine. A tachometer is an instrument that measures the rotational speed of a shaft or disk in a motor or other machine. It differs. Tachometer Drive Circuit.
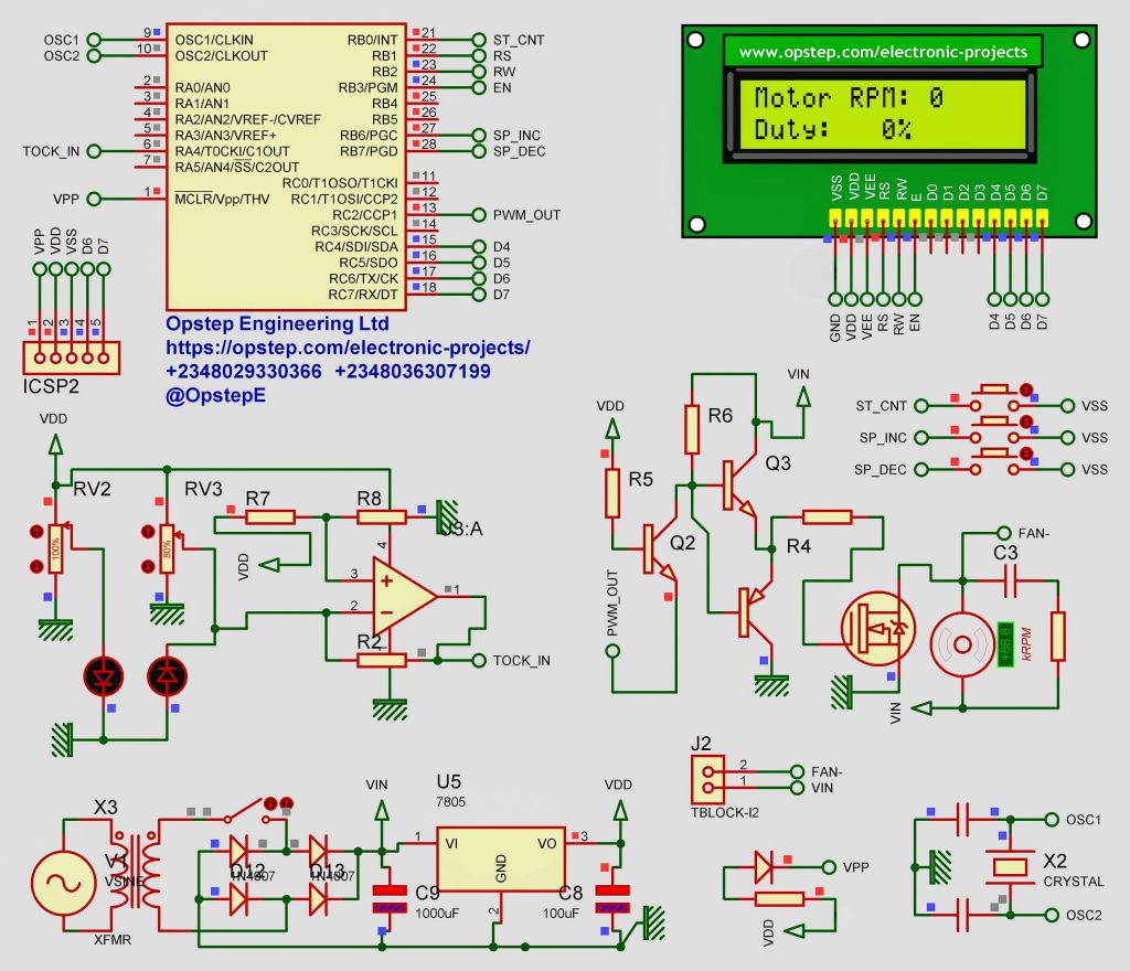
From opstep.com
Contactless Tachometer with DC Motor Speed Control Opstep Tachometer Drive Circuit To do this, you’ll need a tachometer. It differs from speedometer and odometer as these devices deal with linear or tangential. A tachometer is a device that measures the rpm or angular velocity of a rotating body. Yes, we’re talking about the rotational speed of the engine. Make tachometer using arduino with step by step guide on arduino rpm display. Tachometer Drive Circuit.
From www.circuits-diy.com
Simple Tachometer Circuit Tachometer Drive Circuit It differs from speedometer and odometer as these devices deal with linear or tangential. A tachometer is a device that measures the rpm or angular velocity of a rotating body. To do this, you’ll need a tachometer. A tachometer is an instrument that measures the rotational speed of a shaft or disk in a motor or other machine. Yes, we’re. Tachometer Drive Circuit.
From www.seekic.com
The digital tachometer circuit Control_Circuit Circuit Diagram Tachometer Drive Circuit To do this, you’ll need a tachometer. Make tachometer using arduino with step by step guide on arduino rpm display project with free ir tachometer code and circuit diagram A tachometer is a device that measures the rpm or angular velocity of a rotating body. Here we present the basic version of the tachometer that shows the. A tachometer is. Tachometer Drive Circuit.
From circuitdiagramcentre.blogspot.com
Make this Simple Tachometer Circuit Circuit Diagram Centre Tachometer Drive Circuit Here we present the basic version of the tachometer that shows the. The fundamental principle behind tachometer circuits is the conversion of rotational motion into an electrical signal. To do this, you’ll need a tachometer. Make tachometer using arduino with step by step guide on arduino rpm display project with free ir tachometer code and circuit diagram Tachometers are essential. Tachometer Drive Circuit.
From uploadician80.blogspot.com
Tachometer Circuit Diagram Uploadician Tachometer Drive Circuit The fundamental principle behind tachometer circuits is the conversion of rotational motion into an electrical signal. Tachometers are essential in automotive and aviation applications. A tachometer is an instrument that measures the rotational speed of a shaft or disk in a motor or other machine. Yes, we’re talking about the rotational speed of the engine. A tachometer is a device. Tachometer Drive Circuit.
From www.k100-forum.com
RPM Signal Conditioning Circuit to prevent aftermarket tachometer Tachometer Drive Circuit Yes, we’re talking about the rotational speed of the engine. The fundamental principle behind tachometer circuits is the conversion of rotational motion into an electrical signal. Make tachometer using arduino with step by step guide on arduino rpm display project with free ir tachometer code and circuit diagram A tachometer is an instrument that measures the rotational speed of a. Tachometer Drive Circuit.
From spiyda.com
tachometerwiring Tachometer Drive Circuit Make tachometer using arduino with step by step guide on arduino rpm display project with free ir tachometer code and circuit diagram The fundamental principle behind tachometer circuits is the conversion of rotational motion into an electrical signal. To do this, you’ll need a tachometer. Tachometers are essential in automotive and aviation applications. A tachometer is a device that measures. Tachometer Drive Circuit.
From www.discovercircuits.com
Tachometers / RPM Electronic Circuits Tachometer Drive Circuit To do this, you’ll need a tachometer. A tachometer is an instrument that measures the rotational speed of a shaft or disk in a motor or other machine. It differs from speedometer and odometer as these devices deal with linear or tangential. The fundamental principle behind tachometer circuits is the conversion of rotational motion into an electrical signal. Make tachometer. Tachometer Drive Circuit.
From blog.arduino.cc
Arduino Blog » tutorials Tachometer Drive Circuit Yes, we’re talking about the rotational speed of the engine. It differs from speedometer and odometer as these devices deal with linear or tangential. A tachometer is an instrument that measures the rotational speed of a shaft or disk in a motor or other machine. Make tachometer using arduino with step by step guide on arduino rpm display project with. Tachometer Drive Circuit.
From www.homemade-circuits.com
Make this Simple Tachometer Circuit Tachometer Drive Circuit The fundamental principle behind tachometer circuits is the conversion of rotational motion into an electrical signal. Make tachometer using arduino with step by step guide on arduino rpm display project with free ir tachometer code and circuit diagram It differs from speedometer and odometer as these devices deal with linear or tangential. A tachometer is an instrument that measures the. Tachometer Drive Circuit.
From www.dreamstime.com
Tachometer stock illustration. Illustration of circuit 34569454 Tachometer Drive Circuit Make tachometer using arduino with step by step guide on arduino rpm display project with free ir tachometer code and circuit diagram The fundamental principle behind tachometer circuits is the conversion of rotational motion into an electrical signal. To do this, you’ll need a tachometer. It differs from speedometer and odometer as these devices deal with linear or tangential. Tachometers. Tachometer Drive Circuit.
From www.ebay.com
1PCS CS289GN14 DIP14 20mA AirCore Tachometer Drive Circuit eBay Tachometer Drive Circuit A tachometer is a device that measures the rpm or angular velocity of a rotating body. It differs from speedometer and odometer as these devices deal with linear or tangential. A tachometer is an instrument that measures the rotational speed of a shaft or disk in a motor or other machine. Here we present the basic version of the tachometer. Tachometer Drive Circuit.