Gradle Build Version Number . If you're using the gradle plugin/android studio, as of version 0.7.0, version code and version name are available statically in buildconfig. In build.gradle, you're programmatically calling org.gradle.api.project.setversion(xxx) with your. Version = “1.2.3.$ {buildnumber}” } what is the best way of doing this? To get the build/version number of your android application within your build.gradle file, you can access this information using the defaultconfig.</li>people also search for com.android.tools.build gradle latest version build gradle latest version gradle build configuration gradle build model how to check gradle version gradle current versionrelated searchescom.android.tools.build gradle latest versionbuild gradle latest versiongradle build configurationgradle build modelhow to check gradle versiongradle current versionlatest com.android.tools.build gradleuse version catalog insteadsome results have been removednext next results near frankfurt, hesse · based on ip addresschange ✕ </ol></main> To get the build/version number of your android application within your build.gradle file, you can access this information using the defaultconfig. First, create version.properties file and store your versioncode, versionbuild and versionname like this. I’ve seen a number of posts for auto increment build number. To define the version information for your app, set values for the version settings in the gradle build files: When you declare a version using the shorthand notation, then the version is considered a required version:
from proandroiddev.com
I’ve seen a number of posts for auto increment build number. Version = “1.2.3.$ {buildnumber}” } what is the best way of doing this? If you're using the gradle plugin/android studio, as of version 0.7.0, version code and version name are available statically in buildconfig. To get the build/version number of your android application within your build.gradle file, you can access this information using the defaultconfig.</li>people also search for com.android.tools.build gradle latest version build gradle latest version gradle build configuration gradle build model how to check gradle version gradle current versionrelated searchescom.android.tools.build gradle latest versionbuild gradle latest versiongradle build configurationgradle build modelhow to check gradle versiongradle current versionlatest com.android.tools.build gradleuse version catalog insteadsome results have been removednext next results near frankfurt, hesse · based on ip addresschange ✕ </ol></main> When you declare a version using the shorthand notation, then the version is considered a required version: First, create version.properties file and store your versioncode, versionbuild and versionname like this. To define the version information for your app, set values for the version settings in the gradle build files: To get the build/version number of your android application within your build.gradle file, you can access this information using the defaultconfig. In build.gradle, you're programmatically calling org.gradle.api.project.setversion(xxx) with your.
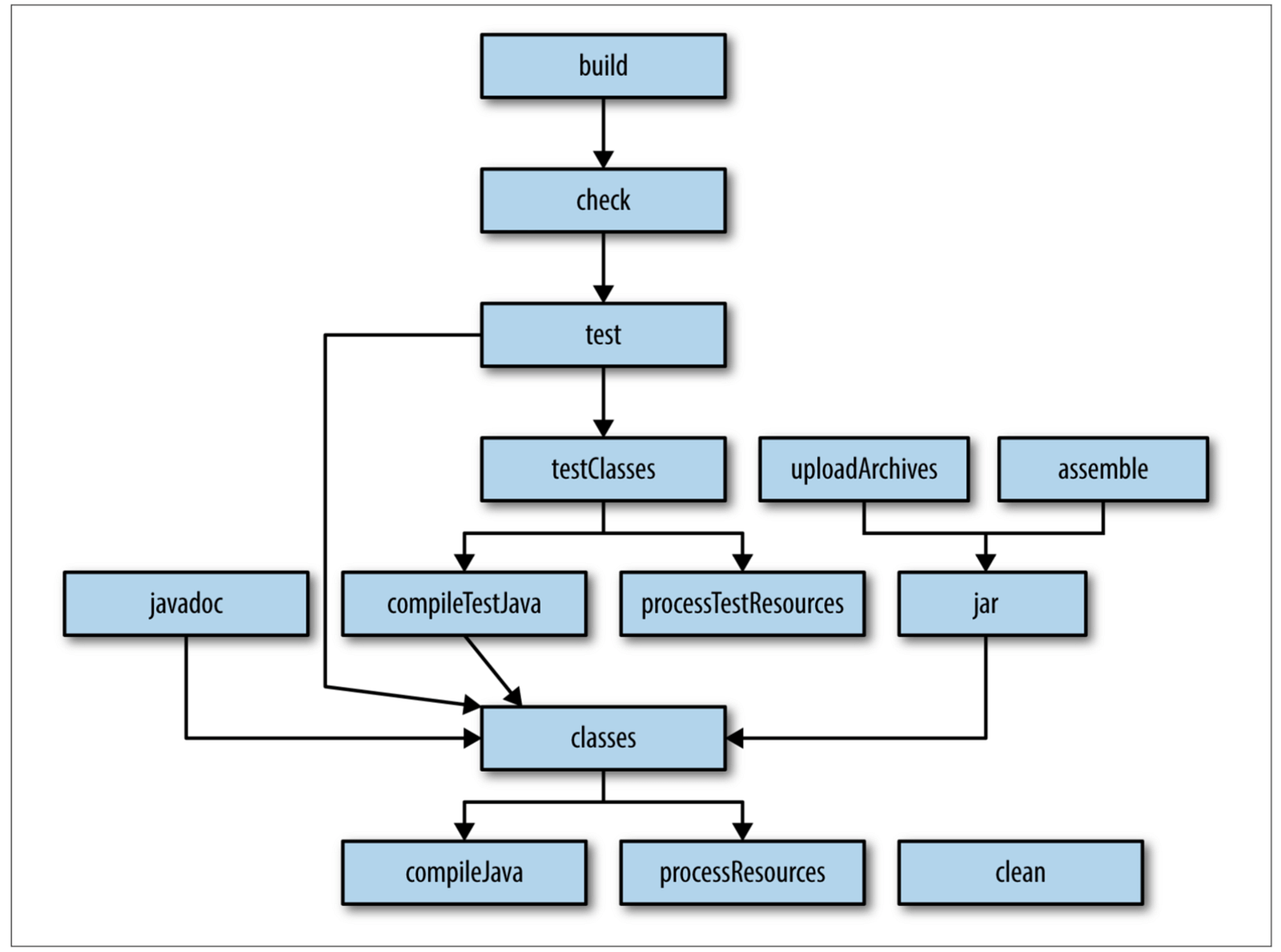
Understanding Gradle the Build Lifecycle ProAndroidDev
Gradle Build Version Number When you declare a version using the shorthand notation, then the version is considered a required version: When you declare a version using the shorthand notation, then the version is considered a required version: To get the build/version number of your android application within your build.gradle file, you can access this information using the defaultconfig.</li>people also search for com.android.tools.build gradle latest version build gradle latest version gradle build configuration gradle build model how to check gradle version gradle current versionrelated searchescom.android.tools.build gradle latest versionbuild gradle latest versiongradle build configurationgradle build modelhow to check gradle versiongradle current versionlatest com.android.tools.build gradleuse version catalog insteadsome results have been removednext next results near frankfurt, hesse · based on ip addresschange ✕ </ol></main> Version = “1.2.3.$ {buildnumber}” } what is the best way of doing this? If you're using the gradle plugin/android studio, as of version 0.7.0, version code and version name are available statically in buildconfig. I’ve seen a number of posts for auto increment build number. To get the build/version number of your android application within your build.gradle file, you can access this information using the defaultconfig. To define the version information for your app, set values for the version settings in the gradle build files: In build.gradle, you're programmatically calling org.gradle.api.project.setversion(xxx) with your. First, create version.properties file and store your versioncode, versionbuild and versionname like this.
From zhuanlan.zhihu.com
Gradle 核心插件(Gradle core plugins) 知乎 Gradle Build Version Number Version = “1.2.3.$ {buildnumber}” } what is the best way of doing this? First, create version.properties file and store your versioncode, versionbuild and versionname like this. To get the build/version number of your android application within your build.gradle file, you can access this information using the defaultconfig.</li>people also search for com.android.tools.build gradle latest version build gradle latest version gradle build. Gradle Build Version Number.
From www.youtube.com
What is the Gradle Build Tool? A simplified explanation YouTube Gradle Build Version Number When you declare a version using the shorthand notation, then the version is considered a required version: To get the build/version number of your android application within your build.gradle file, you can access this information using the defaultconfig.</li>people also search for com.android.tools.build gradle latest version build gradle latest version gradle build configuration gradle build model how to check gradle version. Gradle Build Version Number.
From www.geeksforgeeks.org
How to Install Gradle on Windows? Gradle Build Version Number First, create version.properties file and store your versioncode, versionbuild and versionname like this. Version = “1.2.3.$ {buildnumber}” } what is the best way of doing this? In build.gradle, you're programmatically calling org.gradle.api.project.setversion(xxx) with your. If you're using the gradle plugin/android studio, as of version 0.7.0, version code and version name are available statically in buildconfig. To get the build/version number. Gradle Build Version Number.
From medium.com
Making Gradle builds faster. Optimize your gradle by Zhihui Tang Medium Gradle Build Version Number If you're using the gradle plugin/android studio, as of version 0.7.0, version code and version name are available statically in buildconfig. Version = “1.2.3.$ {buildnumber}” } what is the best way of doing this? To define the version information for your app, set values for the version settings in the gradle build files: First, create version.properties file and store your. Gradle Build Version Number.
From blog.gradle.org
How Gradle Works Part 3 Build Script Gradle Build Version Number If you're using the gradle plugin/android studio, as of version 0.7.0, version code and version name are available statically in buildconfig. To get the build/version number of your android application within your build.gradle file, you can access this information using the defaultconfig. When you declare a version using the shorthand notation, then the version is considered a required version: Version. Gradle Build Version Number.
From docs.gradle.org
Troubleshooting builds Gradle Build Version Number Version = “1.2.3.$ {buildnumber}” } what is the best way of doing this? To define the version information for your app, set values for the version settings in the gradle build files: If you're using the gradle plugin/android studio, as of version 0.7.0, version code and version name are available statically in buildconfig. To get the build/version number of your. Gradle Build Version Number.
From infinum.com
Android Handbook Project structure / Gradle build system Gradle Build Version Number To get the build/version number of your android application within your build.gradle file, you can access this information using the defaultconfig.</li>people also search for com.android.tools.build gradle latest version build gradle latest version gradle build configuration gradle build model how to check gradle version gradle current versionrelated searchescom.android.tools.build gradle latest versionbuild gradle latest versiongradle build configurationgradle build modelhow to check gradle. Gradle Build Version Number.
From blog.csdn.net
Android build.gradle配置详解_build gradle versionCSDN博客 Gradle Build Version Number To get the build/version number of your android application within your build.gradle file, you can access this information using the defaultconfig.</li>people also search for com.android.tools.build gradle latest version build gradle latest version gradle build configuration gradle build model how to check gradle version gradle current versionrelated searchescom.android.tools.build gradle latest versionbuild gradle latest versiongradle build configurationgradle build modelhow to check gradle. Gradle Build Version Number.
From stackoverflow.com
build.gradle is not part of the build defined by settings file Stack Gradle Build Version Number To get the build/version number of your android application within your build.gradle file, you can access this information using the defaultconfig. In build.gradle, you're programmatically calling org.gradle.api.project.setversion(xxx) with your. To get the build/version number of your android application within your build.gradle file, you can access this information using the defaultconfig.</li>people also search for com.android.tools.build gradle latest version build gradle latest. Gradle Build Version Number.
From examples.javacodegeeks.com
Gradle Build System Tutorial Examples Java Code Geeks 2023 Gradle Build Version Number If you're using the gradle plugin/android studio, as of version 0.7.0, version code and version name are available statically in buildconfig. I’ve seen a number of posts for auto increment build number. To get the build/version number of your android application within your build.gradle file, you can access this information using the defaultconfig. To define the version information for your. Gradle Build Version Number.
From blog.si-yee.com
Android build.gradle配置详解 思忆技术 Gradle Build Version Number In build.gradle, you're programmatically calling org.gradle.api.project.setversion(xxx) with your. When you declare a version using the shorthand notation, then the version is considered a required version: To get the build/version number of your android application within your build.gradle file, you can access this information using the defaultconfig. To get the build/version number of your android application within your build.gradle file, you. Gradle Build Version Number.
From docs.gradle.org
Build File Basics Gradle Build Version Number When you declare a version using the shorthand notation, then the version is considered a required version: In build.gradle, you're programmatically calling org.gradle.api.project.setversion(xxx) with your. To get the build/version number of your android application within your build.gradle file, you can access this information using the defaultconfig. If you're using the gradle plugin/android studio, as of version 0.7.0, version code and. Gradle Build Version Number.
From www.geeksforgeeks.org
How to Run Gradle Build in Flutter? Gradle Build Version Number In build.gradle, you're programmatically calling org.gradle.api.project.setversion(xxx) with your. If you're using the gradle plugin/android studio, as of version 0.7.0, version code and version name are available statically in buildconfig. To get the build/version number of your android application within your build.gradle file, you can access this information using the defaultconfig.</li>people also search for com.android.tools.build gradle latest version build gradle latest. Gradle Build Version Number.
From www.gangofcoders.net
How to determine the version of Gradle? Gang of Coders Gradle Build Version Number First, create version.properties file and store your versioncode, versionbuild and versionname like this. When you declare a version using the shorthand notation, then the version is considered a required version: In build.gradle, you're programmatically calling org.gradle.api.project.setversion(xxx) with your. To get the build/version number of your android application within your build.gradle file, you can access this information using the defaultconfig. Version. Gradle Build Version Number.
From www.educba.com
Gradle Version Guide to Different Types of Gradle Versions Gradle Build Version Number To get the build/version number of your android application within your build.gradle file, you can access this information using the defaultconfig.</li>people also search for com.android.tools.build gradle latest version build gradle latest version gradle build configuration gradle build model how to check gradle version gradle current versionrelated searchescom.android.tools.build gradle latest versionbuild gradle latest versiongradle build configurationgradle build modelhow to check gradle. Gradle Build Version Number.
From www.vogella.com
The Gradle build system Tutorial Gradle Build Version Number First, create version.properties file and store your versioncode, versionbuild and versionname like this. When you declare a version using the shorthand notation, then the version is considered a required version: To get the build/version number of your android application within your build.gradle file, you can access this information using the defaultconfig. Version = “1.2.3.$ {buildnumber}” } what is the best. Gradle Build Version Number.
From www.codebugfixer.com
Android How to update gradle in android studio? CodeBugFixer Gradle Build Version Number To get the build/version number of your android application within your build.gradle file, you can access this information using the defaultconfig.</li>people also search for com.android.tools.build gradle latest version build gradle latest version gradle build configuration gradle build model how to check gradle version gradle current versionrelated searchescom.android.tools.build gradle latest versionbuild gradle latest versiongradle build configurationgradle build modelhow to check gradle. Gradle Build Version Number.
From plestudent.weebly.com
Android gradle file plestudent Gradle Build Version Number To get the build/version number of your android application within your build.gradle file, you can access this information using the defaultconfig.</li>people also search for com.android.tools.build gradle latest version build gradle latest version gradle build configuration gradle build model how to check gradle version gradle current versionrelated searchescom.android.tools.build gradle latest versionbuild gradle latest versiongradle build configurationgradle build modelhow to check gradle. Gradle Build Version Number.
From medium.com
Android build.gradle. When a new project is created in… by Gradle Build Version Number If you're using the gradle plugin/android studio, as of version 0.7.0, version code and version name are available statically in buildconfig. When you declare a version using the shorthand notation, then the version is considered a required version: First, create version.properties file and store your versioncode, versionbuild and versionname like this. To get the build/version number of your android application. Gradle Build Version Number.
From subscription.packtpub.com
Gradle build files Mastering Android Wear Application Development Gradle Build Version Number To define the version information for your app, set values for the version settings in the gradle build files: To get the build/version number of your android application within your build.gradle file, you can access this information using the defaultconfig.</li>people also search for com.android.tools.build gradle latest version build gradle latest version gradle build configuration gradle build model how to check. Gradle Build Version Number.
From github.com
GitHub moallemi/gradleadvancedbuildversion A plugin to generate Gradle Build Version Number To get the build/version number of your android application within your build.gradle file, you can access this information using the defaultconfig. When you declare a version using the shorthand notation, then the version is considered a required version: Version = “1.2.3.$ {buildnumber}” } what is the best way of doing this? First, create version.properties file and store your versioncode, versionbuild. Gradle Build Version Number.
From developer.android.com
Set up your Android project Jetpack Compose Android Developers Gradle Build Version Number To get the build/version number of your android application within your build.gradle file, you can access this information using the defaultconfig. If you're using the gradle plugin/android studio, as of version 0.7.0, version code and version name are available statically in buildconfig. Version = “1.2.3.$ {buildnumber}” } what is the best way of doing this? To define the version information. Gradle Build Version Number.
From www.vogella.com
Using the Gradle build system in the Eclipse IDE Tutorial Gradle Build Version Number When you declare a version using the shorthand notation, then the version is considered a required version: Version = “1.2.3.$ {buildnumber}” } what is the best way of doing this? I’ve seen a number of posts for auto increment build number. In build.gradle, you're programmatically calling org.gradle.api.project.setversion(xxx) with your. To define the version information for your app, set values for. Gradle Build Version Number.
From docs.unity.cn
Unity Manual Gradle for Android Gradle Build Version Number First, create version.properties file and store your versioncode, versionbuild and versionname like this. I’ve seen a number of posts for auto increment build number. When you declare a version using the shorthand notation, then the version is considered a required version: To get the build/version number of your android application within your build.gradle file, you can access this information using. Gradle Build Version Number.
From medium.com
How to Efficiently Upgrade to Latest Version of Gradle Gradle Build Version Number To get the build/version number of your android application within your build.gradle file, you can access this information using the defaultconfig. When you declare a version using the shorthand notation, then the version is considered a required version: In build.gradle, you're programmatically calling org.gradle.api.project.setversion(xxx) with your. I’ve seen a number of posts for auto increment build number. To define the. Gradle Build Version Number.
From devopedia.org
Gradle Gradle Build Version Number If you're using the gradle plugin/android studio, as of version 0.7.0, version code and version name are available statically in buildconfig. When you declare a version using the shorthand notation, then the version is considered a required version: I’ve seen a number of posts for auto increment build number. To get the build/version number of your android application within your. Gradle Build Version Number.
From www.gangofcoders.net
How to update gradle in android studio? Gang of Coders Gradle Build Version Number I’ve seen a number of posts for auto increment build number. When you declare a version using the shorthand notation, then the version is considered a required version: In build.gradle, you're programmatically calling org.gradle.api.project.setversion(xxx) with your. To get the build/version number of your android application within your build.gradle file, you can access this information using the defaultconfig. Version = “1.2.3.$. Gradle Build Version Number.
From www.benediktritter.de
Authoring Gradle Builds with the Kotlin DSL Gradle Build Version Number To get the build/version number of your android application within your build.gradle file, you can access this information using the defaultconfig. I’ve seen a number of posts for auto increment build number. When you declare a version using the shorthand notation, then the version is considered a required version: To get the build/version number of your android application within your. Gradle Build Version Number.
From stackoverflow.com
Android gradle buildtoolsVersion vs compileSdkVersion Stack Overflow Gradle Build Version Number To get the build/version number of your android application within your build.gradle file, you can access this information using the defaultconfig. When you declare a version using the shorthand notation, then the version is considered a required version: If you're using the gradle plugin/android studio, as of version 0.7.0, version code and version name are available statically in buildconfig. In. Gradle Build Version Number.
From proandroiddev.com
Understanding Gradle the Build Lifecycle ProAndroidDev Gradle Build Version Number Version = “1.2.3.$ {buildnumber}” } what is the best way of doing this? First, create version.properties file and store your versioncode, versionbuild and versionname like this. To get the build/version number of your android application within your build.gradle file, you can access this information using the defaultconfig.</li>people also search for com.android.tools.build gradle latest version build gradle latest version gradle build. Gradle Build Version Number.
From www.vogella.com
Using the Gradle build system in the Eclipse IDE Tutorial Gradle Build Version Number If you're using the gradle plugin/android studio, as of version 0.7.0, version code and version name are available statically in buildconfig. When you declare a version using the shorthand notation, then the version is considered a required version: To define the version information for your app, set values for the version settings in the gradle build files: To get the. Gradle Build Version Number.
From subscription.packtpub.com
Gradle build files Mastering Android Wear Application Development Gradle Build Version Number I’ve seen a number of posts for auto increment build number. To define the version information for your app, set values for the version settings in the gradle build files: To get the build/version number of your android application within your build.gradle file, you can access this information using the defaultconfig.</li>people also search for com.android.tools.build gradle latest version build gradle. Gradle Build Version Number.
From laptrinhx.com
Kotlin DSL is Now the Default for New Gradle Builds LaptrinhX / News Gradle Build Version Number To get the build/version number of your android application within your build.gradle file, you can access this information using the defaultconfig.</li>people also search for com.android.tools.build gradle latest version build gradle latest version gradle build configuration gradle build model how to check gradle version gradle current versionrelated searchescom.android.tools.build gradle latest versionbuild gradle latest versiongradle build configurationgradle build modelhow to check gradle. Gradle Build Version Number.
From blog.gradle.org
How Gradle Works Part 3 Build Script Gradle Build Version Number Version = “1.2.3.$ {buildnumber}” } what is the best way of doing this? First, create version.properties file and store your versioncode, versionbuild and versionname like this. When you declare a version using the shorthand notation, then the version is considered a required version: I’ve seen a number of posts for auto increment build number. If you're using the gradle plugin/android. Gradle Build Version Number.
From www.jetbrains.com
Gradle projects IntelliJ IDEA Documentation Gradle Build Version Number To define the version information for your app, set values for the version settings in the gradle build files: To get the build/version number of your android application within your build.gradle file, you can access this information using the defaultconfig.</li>people also search for com.android.tools.build gradle latest version build gradle latest version gradle build configuration gradle build model how to check. Gradle Build Version Number.