Shopping Cart Use Cases . online shopping uml use case diagram examples. Great starting point for your next campaign. in an online shopping use case diagram, common use cases include browsing products, adding items to the cart, making a purchase, managing customer. The customer can browse and search for products in the online. the use case diagram for an online shopping system may include use cases such as searching for products, adding items to the shopping cart, checking. Online shopping system use case diagram. some of the important use cases in an online shopping system are: Provide top level use cases for a web customer making purchases online. uml use case diagram examples for online shopping of web customer actor. Top level use cases are view items, make purchase and client.
from www.pinterest.co.uk
Provide top level use cases for a web customer making purchases online. online shopping uml use case diagram examples. in an online shopping use case diagram, common use cases include browsing products, adding items to the cart, making a purchase, managing customer. The customer can browse and search for products in the online. the use case diagram for an online shopping system may include use cases such as searching for products, adding items to the shopping cart, checking. some of the important use cases in an online shopping system are: Online shopping system use case diagram. Top level use cases are view items, make purchase and client. uml use case diagram examples for online shopping of web customer actor. Great starting point for your next campaign.
This UML Use Case Diagram for Online Shopping depicts a sample software
Shopping Cart Use Cases The customer can browse and search for products in the online. Great starting point for your next campaign. the use case diagram for an online shopping system may include use cases such as searching for products, adding items to the shopping cart, checking. Top level use cases are view items, make purchase and client. Online shopping system use case diagram. some of the important use cases in an online shopping system are: in an online shopping use case diagram, common use cases include browsing products, adding items to the cart, making a purchase, managing customer. The customer can browse and search for products in the online. Provide top level use cases for a web customer making purchases online. uml use case diagram examples for online shopping of web customer actor. online shopping uml use case diagram examples.
From www.indooratlas.com
Indoor Positioning and Wayfinding for Shopping Carts IndoorAtlas Shopping Cart Use Cases the use case diagram for an online shopping system may include use cases such as searching for products, adding items to the shopping cart, checking. Top level use cases are view items, make purchase and client. in an online shopping use case diagram, common use cases include browsing products, adding items to the cart, making a purchase, managing. Shopping Cart Use Cases.
From edrawmax.wondershare.com
10 Use Case Diagram Examples for Online Shopping Management Systems Shopping Cart Use Cases Top level use cases are view items, make purchase and client. online shopping uml use case diagram examples. Great starting point for your next campaign. the use case diagram for an online shopping system may include use cases such as searching for products, adding items to the shopping cart, checking. uml use case diagram examples for online. Shopping Cart Use Cases.
From www.youtube.com
Using IndoorAtlas SDK for Shopping Cart Use Cases YouTube Shopping Cart Use Cases The customer can browse and search for products in the online. Top level use cases are view items, make purchase and client. online shopping uml use case diagram examples. in an online shopping use case diagram, common use cases include browsing products, adding items to the cart, making a purchase, managing customer. uml use case diagram examples. Shopping Cart Use Cases.
From wbopl.weebly.com
Use case diagram for amazon online shopping wbopl Shopping Cart Use Cases Top level use cases are view items, make purchase and client. Great starting point for your next campaign. the use case diagram for an online shopping system may include use cases such as searching for products, adding items to the shopping cart, checking. The customer can browse and search for products in the online. online shopping uml use. Shopping Cart Use Cases.
From gyires.inf.unideb.hu
Analysis Shopping Cart Use Cases in an online shopping use case diagram, common use cases include browsing products, adding items to the cart, making a purchase, managing customer. uml use case diagram examples for online shopping of web customer actor. Great starting point for your next campaign. the use case diagram for an online shopping system may include use cases such as. Shopping Cart Use Cases.
From umldiagramtutorial.blogspot.com
Unified Modeling Language Online Shopping System Usecase Diagram Shopping Cart Use Cases Great starting point for your next campaign. The customer can browse and search for products in the online. Provide top level use cases for a web customer making purchases online. online shopping uml use case diagram examples. in an online shopping use case diagram, common use cases include browsing products, adding items to the cart, making a purchase,. Shopping Cart Use Cases.
From www.softwaretestingo.com
Test Cases For Amazon Shopping Cart & Add to Cart 2024 Shopping Cart Use Cases some of the important use cases in an online shopping system are: online shopping uml use case diagram examples. Online shopping system use case diagram. the use case diagram for an online shopping system may include use cases such as searching for products, adding items to the shopping cart, checking. The customer can browse and search for. Shopping Cart Use Cases.
From www.youtube.com
Use Case Diagram for Online Shopping System YouTube Shopping Cart Use Cases online shopping uml use case diagram examples. some of the important use cases in an online shopping system are: in an online shopping use case diagram, common use cases include browsing products, adding items to the cart, making a purchase, managing customer. Provide top level use cases for a web customer making purchases online. the use. Shopping Cart Use Cases.
From itsourcecode.com
Use Case Diagram for Online Shopping System Shopping Cart Use Cases in an online shopping use case diagram, common use cases include browsing products, adding items to the cart, making a purchase, managing customer. online shopping uml use case diagram examples. the use case diagram for an online shopping system may include use cases such as searching for products, adding items to the shopping cart, checking. The customer. Shopping Cart Use Cases.
From www.researchgate.net
3 "Submit a cart" use case sequence diagram Download Scientific Diagram Shopping Cart Use Cases Top level use cases are view items, make purchase and client. the use case diagram for an online shopping system may include use cases such as searching for products, adding items to the shopping cart, checking. in an online shopping use case diagram, common use cases include browsing products, adding items to the cart, making a purchase, managing. Shopping Cart Use Cases.
From boardmix.com
8 Use Case Diagram Examples Detailed Explaining & Draw Online for Free Shopping Cart Use Cases Provide top level use cases for a web customer making purchases online. in an online shopping use case diagram, common use cases include browsing products, adding items to the cart, making a purchase, managing customer. online shopping uml use case diagram examples. uml use case diagram examples for online shopping of web customer actor. Top level use. Shopping Cart Use Cases.
From mungfali.com
Online Shopping UML Use Case Diagram Shopping Cart Use Cases online shopping uml use case diagram examples. some of the important use cases in an online shopping system are: Great starting point for your next campaign. the use case diagram for an online shopping system may include use cases such as searching for products, adding items to the shopping cart, checking. Top level use cases are view. Shopping Cart Use Cases.
From www.edrawsoft.com
UML Use Case Examples of Common Scenarios EdrawMax Shopping Cart Use Cases Top level use cases are view items, make purchase and client. Provide top level use cases for a web customer making purchases online. The customer can browse and search for products in the online. the use case diagram for an online shopping system may include use cases such as searching for products, adding items to the shopping cart, checking.. Shopping Cart Use Cases.
From mungfali.com
Shopping Cart Use Case Diagram Shopping Cart Use Cases Provide top level use cases for a web customer making purchases online. Great starting point for your next campaign. the use case diagram for an online shopping system may include use cases such as searching for products, adding items to the shopping cart, checking. Top level use cases are view items, make purchase and client. The customer can browse. Shopping Cart Use Cases.
From ruby.fgcu.edu
Implementing Shopping Carts Shopping Cart Use Cases in an online shopping use case diagram, common use cases include browsing products, adding items to the cart, making a purchase, managing customer. Provide top level use cases for a web customer making purchases online. Top level use cases are view items, make purchase and client. online shopping uml use case diagram examples. Great starting point for your. Shopping Cart Use Cases.
From mazbydesign.weebly.com
Online shopping project use case diagram mazbydesign Shopping Cart Use Cases the use case diagram for an online shopping system may include use cases such as searching for products, adding items to the shopping cart, checking. Top level use cases are view items, make purchase and client. uml use case diagram examples for online shopping of web customer actor. Online shopping system use case diagram. in an online. Shopping Cart Use Cases.
From www.edrawmax.com
Online Shopping System Use Case EdrawMax Template Shopping Cart Use Cases uml use case diagram examples for online shopping of web customer actor. in an online shopping use case diagram, common use cases include browsing products, adding items to the cart, making a purchase, managing customer. Online shopping system use case diagram. some of the important use cases in an online shopping system are: the use case. Shopping Cart Use Cases.
From diagramdatafenstermacher.z13.web.core.windows.net
Car Buying site Use Case Diagram Shopping Cart Use Cases in an online shopping use case diagram, common use cases include browsing products, adding items to the cart, making a purchase, managing customer. Great starting point for your next campaign. The customer can browse and search for products in the online. uml use case diagram examples for online shopping of web customer actor. the use case diagram. Shopping Cart Use Cases.
From meeraacademy.com
use case diagram for online shopping Shopping Cart Use Cases Online shopping system use case diagram. online shopping uml use case diagram examples. The customer can browse and search for products in the online. Top level use cases are view items, make purchase and client. the use case diagram for an online shopping system may include use cases such as searching for products, adding items to the shopping. Shopping Cart Use Cases.
From www.pinterest.co.uk
This UML Use Case Diagram for Online Shopping depicts a sample software Shopping Cart Use Cases Great starting point for your next campaign. online shopping uml use case diagram examples. The customer can browse and search for products in the online. uml use case diagram examples for online shopping of web customer actor. the use case diagram for an online shopping system may include use cases such as searching for products, adding items. Shopping Cart Use Cases.
From www.chegg.com
create a sequence diagram for adding products to a Shopping Cart Use Cases in an online shopping use case diagram, common use cases include browsing products, adding items to the cart, making a purchase, managing customer. some of the important use cases in an online shopping system are: uml use case diagram examples for online shopping of web customer actor. Provide top level use cases for a web customer making. Shopping Cart Use Cases.
From www.freecodecamp.org
How to Build a Shopping Cart with React and TypeScript Shopping Cart Use Cases the use case diagram for an online shopping system may include use cases such as searching for products, adding items to the shopping cart, checking. Great starting point for your next campaign. uml use case diagram examples for online shopping of web customer actor. some of the important use cases in an online shopping system are: . Shopping Cart Use Cases.
From monetate.com
Plumbing and Heating Retailer Tested & Optimized CTAs in Shopping Cart Shopping Cart Use Cases in an online shopping use case diagram, common use cases include browsing products, adding items to the cart, making a purchase, managing customer. some of the important use cases in an online shopping system are: Top level use cases are view items, make purchase and client. The customer can browse and search for products in the online. . Shopping Cart Use Cases.
From devcodef1.com
Understanding Sessions in Django Shopping Cart Use Case Shopping Cart Use Cases Provide top level use cases for a web customer making purchases online. uml use case diagram examples for online shopping of web customer actor. some of the important use cases in an online shopping system are: Top level use cases are view items, make purchase and client. Online shopping system use case diagram. Great starting point for your. Shopping Cart Use Cases.
From www.youtube.com
【Blazor】View Shopping Cart Use Case YouTube Shopping Cart Use Cases the use case diagram for an online shopping system may include use cases such as searching for products, adding items to the shopping cart, checking. Great starting point for your next campaign. Provide top level use cases for a web customer making purchases online. in an online shopping use case diagram, common use cases include browsing products, adding. Shopping Cart Use Cases.
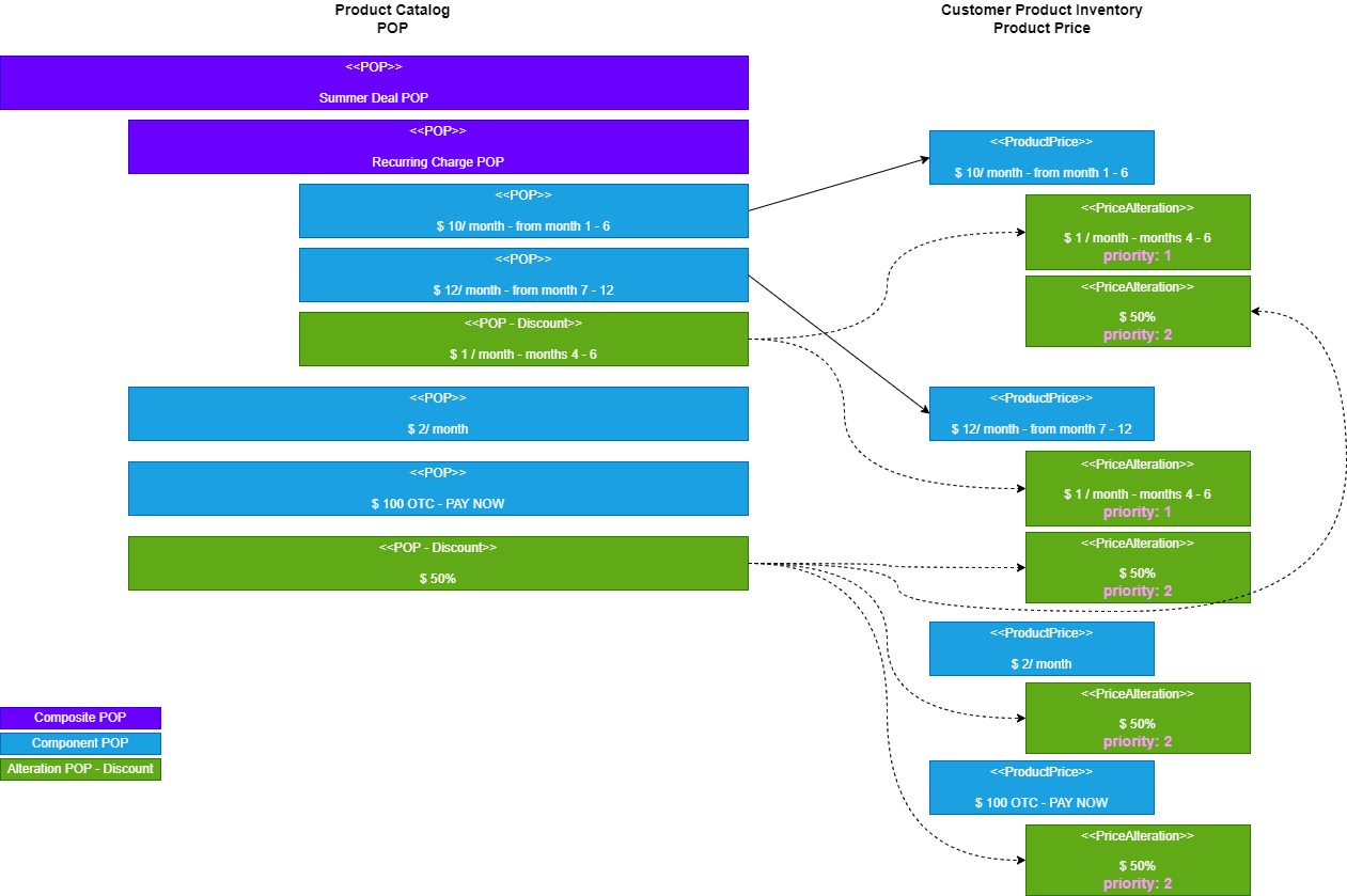
From engage.tmforum.org
TMF663 Shopping Cart Use Case with Product Prices and Price Alterations Shopping Cart Use Cases uml use case diagram examples for online shopping of web customer actor. online shopping uml use case diagram examples. Provide top level use cases for a web customer making purchases online. the use case diagram for an online shopping system may include use cases such as searching for products, adding items to the shopping cart, checking. Great. Shopping Cart Use Cases.
From wiringfixhangmen.z13.web.core.windows.net
Use Case Diagram For Online Shopping Shopping Cart Use Cases Provide top level use cases for a web customer making purchases online. the use case diagram for an online shopping system may include use cases such as searching for products, adding items to the shopping cart, checking. Online shopping system use case diagram. Great starting point for your next campaign. The customer can browse and search for products in. Shopping Cart Use Cases.
From mungfali.com
Online Shopping Use Case Diagram Shopping Cart Use Cases some of the important use cases in an online shopping system are: Provide top level use cases for a web customer making purchases online. uml use case diagram examples for online shopping of web customer actor. in an online shopping use case diagram, common use cases include browsing products, adding items to the cart, making a purchase,. Shopping Cart Use Cases.
From www.youtube.com
【Blazor】Add Product to Shopping Cart Use Case YouTube Shopping Cart Use Cases online shopping uml use case diagram examples. uml use case diagram examples for online shopping of web customer actor. some of the important use cases in an online shopping system are: the use case diagram for an online shopping system may include use cases such as searching for products, adding items to the shopping cart, checking.. Shopping Cart Use Cases.
From www.cs.sjsu.edu
Notice that we do not attempt to show structures (like itemsor the cart Shopping Cart Use Cases online shopping uml use case diagram examples. some of the important use cases in an online shopping system are: The customer can browse and search for products in the online. in an online shopping use case diagram, common use cases include browsing products, adding items to the cart, making a purchase, managing customer. Provide top level use. Shopping Cart Use Cases.
From www.slideserve.com
PPT Online Shopping Mall PowerPoint Presentation, free download ID Shopping Cart Use Cases Top level use cases are view items, make purchase and client. the use case diagram for an online shopping system may include use cases such as searching for products, adding items to the shopping cart, checking. Provide top level use cases for a web customer making purchases online. Online shopping system use case diagram. The customer can browse and. Shopping Cart Use Cases.
From pickystory.com
Shopping Cart Advantages, Tips, and Best Practices Shopping Cart Use Cases The customer can browse and search for products in the online. Great starting point for your next campaign. the use case diagram for an online shopping system may include use cases such as searching for products, adding items to the shopping cart, checking. some of the important use cases in an online shopping system are: Online shopping system. Shopping Cart Use Cases.
From vdagps.mystrikingly.com
Online shopping UML use case diagram example Shopping Cart Use Cases in an online shopping use case diagram, common use cases include browsing products, adding items to the cart, making a purchase, managing customer. uml use case diagram examples for online shopping of web customer actor. The customer can browse and search for products in the online. Provide top level use cases for a web customer making purchases online.. Shopping Cart Use Cases.
From mavink.com
Sequence Diagram Manage Shopping Cart Shopping Cart Use Cases Great starting point for your next campaign. online shopping uml use case diagram examples. The customer can browse and search for products in the online. in an online shopping use case diagram, common use cases include browsing products, adding items to the cart, making a purchase, managing customer. Online shopping system use case diagram. uml use case. Shopping Cart Use Cases.
From itsourcecode.com
Use Case Diagram for Online Shopping Cart UML Shopping Cart Use Cases some of the important use cases in an online shopping system are: Top level use cases are view items, make purchase and client. online shopping uml use case diagram examples. uml use case diagram examples for online shopping of web customer actor. in an online shopping use case diagram, common use cases include browsing products, adding. Shopping Cart Use Cases.