Alloc_Pages Direct Reclaim . Please try to avoid using this. Allocators which can sleep will call this function to start performing the work of. No processes were hung in __alloc_page_slowpath. The linux page allocator, from mm/page_alloc.c, is the main memory allocation mechanism in the linux kernel. You can allocate small chunks using kmalloc or. Writeback is the process of writing the contents of dirty memory pages back to their backing store, where that. Memory reclaim is the mechanism of creating more free ram pages, by throwing somewhere else the data residing in them. Fixing writeback from direct reclaim. Memory allocation guide¶ linux provides a variety of apis for memory allocation. Gfp_noio will use direct reclaim to discard clean pages or slab pages that do not require the starting of any physical io. The system triggered a direct memory reclaim, as observed through the. The short version is that __gfp_direct_reclaim (also provided by __gfp_reclaim) is necessary as. It has to deal with.
from carlyleliu.github.io
You can allocate small chunks using kmalloc or. The linux page allocator, from mm/page_alloc.c, is the main memory allocation mechanism in the linux kernel. It has to deal with. Writeback is the process of writing the contents of dirty memory pages back to their backing store, where that. No processes were hung in __alloc_page_slowpath. The system triggered a direct memory reclaim, as observed through the. Allocators which can sleep will call this function to start performing the work of. Memory reclaim is the mechanism of creating more free ram pages, by throwing somewhere else the data residing in them. Please try to avoid using this. Memory allocation guide¶ linux provides a variety of apis for memory allocation.
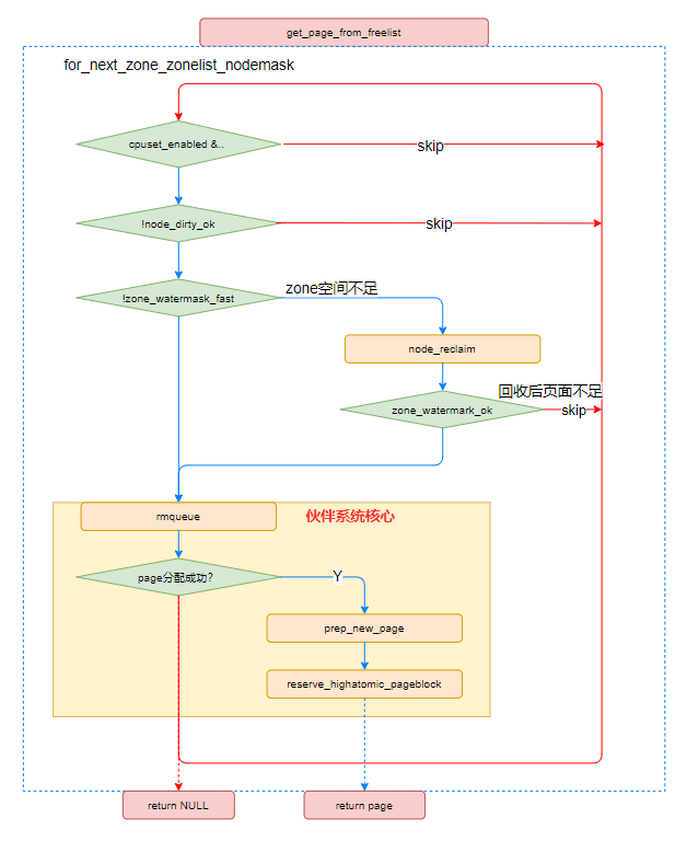
Linux 内存管理(五)页面分配器 Matrix
Alloc_Pages Direct Reclaim It has to deal with. Fixing writeback from direct reclaim. Allocators which can sleep will call this function to start performing the work of. Memory allocation guide¶ linux provides a variety of apis for memory allocation. Gfp_noio will use direct reclaim to discard clean pages or slab pages that do not require the starting of any physical io. The system triggered a direct memory reclaim, as observed through the. Memory reclaim is the mechanism of creating more free ram pages, by throwing somewhere else the data residing in them. The short version is that __gfp_direct_reclaim (also provided by __gfp_reclaim) is necessary as. Please try to avoid using this. The linux page allocator, from mm/page_alloc.c, is the main memory allocation mechanism in the linux kernel. No processes were hung in __alloc_page_slowpath. Writeback is the process of writing the contents of dirty memory pages back to their backing store, where that. It has to deal with. You can allocate small chunks using kmalloc or.
From carlyleliu.github.io
Linux 内存管理(五)页面分配器 Matrix Alloc_Pages Direct Reclaim Memory allocation guide¶ linux provides a variety of apis for memory allocation. The system triggered a direct memory reclaim, as observed through the. Gfp_noio will use direct reclaim to discard clean pages or slab pages that do not require the starting of any physical io. No processes were hung in __alloc_page_slowpath. You can allocate small chunks using kmalloc or. Please. Alloc_Pages Direct Reclaim.
From zhuanlan.zhihu.com
从ptmalloc源码分析,Linux内核小内存管理及缺页中断 知乎 Alloc_Pages Direct Reclaim Memory reclaim is the mechanism of creating more free ram pages, by throwing somewhere else the data residing in them. Fixing writeback from direct reclaim. Please try to avoid using this. Allocators which can sleep will call this function to start performing the work of. The linux page allocator, from mm/page_alloc.c, is the main memory allocation mechanism in the linux. Alloc_Pages Direct Reclaim.
From zhuanlan.zhihu.com
alloc_page分配内存 知乎 Alloc_Pages Direct Reclaim The short version is that __gfp_direct_reclaim (also provided by __gfp_reclaim) is necessary as. The system triggered a direct memory reclaim, as observed through the. You can allocate small chunks using kmalloc or. Gfp_noio will use direct reclaim to discard clean pages or slab pages that do not require the starting of any physical io. Please try to avoid using this.. Alloc_Pages Direct Reclaim.
From download.csdn.net
linux内核那些事之buddy(慢速申请内存__alloc_pages_slowpath)(5)_内核源码分析CSDN专栏 Alloc_Pages Direct Reclaim Memory allocation guide¶ linux provides a variety of apis for memory allocation. It has to deal with. The system triggered a direct memory reclaim, as observed through the. Gfp_noio will use direct reclaim to discard clean pages or slab pages that do not require the starting of any physical io. Writeback is the process of writing the contents of dirty. Alloc_Pages Direct Reclaim.
From jake.dothome.co.kr
Zoned Allocator 7 (Direct Compact) 문c 블로그 Alloc_Pages Direct Reclaim Writeback is the process of writing the contents of dirty memory pages back to their backing store, where that. Gfp_noio will use direct reclaim to discard clean pages or slab pages that do not require the starting of any physical io. The system triggered a direct memory reclaim, as observed through the. The linux page allocator, from mm/page_alloc.c, is the. Alloc_Pages Direct Reclaim.
From blog.csdn.net
SAPTSV_TNEW_PAGE_ALLOC_FAILED资源瓶颈热修改内存_sap内存够,但是报资源瓶颈CSDN博客 Alloc_Pages Direct Reclaim No processes were hung in __alloc_page_slowpath. Please try to avoid using this. Allocators which can sleep will call this function to start performing the work of. It has to deal with. Memory reclaim is the mechanism of creating more free ram pages, by throwing somewhere else the data residing in them. Writeback is the process of writing the contents of. Alloc_Pages Direct Reclaim.
From zhuanlan.zhihu.com
内存使用高伴随异常高的磁盘读IO原因分析 知乎 Alloc_Pages Direct Reclaim It has to deal with. Memory reclaim is the mechanism of creating more free ram pages, by throwing somewhere else the data residing in them. The linux page allocator, from mm/page_alloc.c, is the main memory allocation mechanism in the linux kernel. Allocators which can sleep will call this function to start performing the work of. Gfp_noio will use direct reclaim. Alloc_Pages Direct Reclaim.
From www.reddit.com
On Ben Vesco's DSP alloc page, what do the last three columns mean? r Alloc_Pages Direct Reclaim You can allocate small chunks using kmalloc or. Gfp_noio will use direct reclaim to discard clean pages or slab pages that do not require the starting of any physical io. The short version is that __gfp_direct_reclaim (also provided by __gfp_reclaim) is necessary as. The linux page allocator, from mm/page_alloc.c, is the main memory allocation mechanism in the linux kernel. It. Alloc_Pages Direct Reclaim.
From blog.csdn.net
认识Linux物理内存回收机制_unevictableCSDN博客 Alloc_Pages Direct Reclaim Gfp_noio will use direct reclaim to discard clean pages or slab pages that do not require the starting of any physical io. The system triggered a direct memory reclaim, as observed through the. Memory reclaim is the mechanism of creating more free ram pages, by throwing somewhere else the data residing in them. Fixing writeback from direct reclaim. The linux. Alloc_Pages Direct Reclaim.
From blog.51cto.com
alloc_pages性能监测_mob64ca1408d5ff的技术博客_51CTO博客 Alloc_Pages Direct Reclaim The linux page allocator, from mm/page_alloc.c, is the main memory allocation mechanism in the linux kernel. Gfp_noio will use direct reclaim to discard clean pages or slab pages that do not require the starting of any physical io. The system triggered a direct memory reclaim, as observed through the. Memory allocation guide¶ linux provides a variety of apis for memory. Alloc_Pages Direct Reclaim.
From zhuanlan.zhihu.com
深入理解 slab cache 内存分配全链路实现 知乎 Alloc_Pages Direct Reclaim Writeback is the process of writing the contents of dirty memory pages back to their backing store, where that. It has to deal with. Memory allocation guide¶ linux provides a variety of apis for memory allocation. Gfp_noio will use direct reclaim to discard clean pages or slab pages that do not require the starting of any physical io. Memory reclaim. Alloc_Pages Direct Reclaim.
From slideplayer.com
CS444/544 Operating Systems II System Calls and Page Fault ppt download Alloc_Pages Direct Reclaim The system triggered a direct memory reclaim, as observed through the. No processes were hung in __alloc_page_slowpath. It has to deal with. Please try to avoid using this. Writeback is the process of writing the contents of dirty memory pages back to their backing store, where that. Memory allocation guide¶ linux provides a variety of apis for memory allocation. Allocators. Alloc_Pages Direct Reclaim.
From zhuanlan.zhihu.com
alloc_page分配内存 知乎 Alloc_Pages Direct Reclaim Memory reclaim is the mechanism of creating more free ram pages, by throwing somewhere else the data residing in them. Gfp_noio will use direct reclaim to discard clean pages or slab pages that do not require the starting of any physical io. Writeback is the process of writing the contents of dirty memory pages back to their backing store, where. Alloc_Pages Direct Reclaim.
From www.cnblogs.com
深入理解 Linux 物理内存分配全链路实现 bin的技术小屋 博客园 Alloc_Pages Direct Reclaim Writeback is the process of writing the contents of dirty memory pages back to their backing store, where that. You can allocate small chunks using kmalloc or. Memory reclaim is the mechanism of creating more free ram pages, by throwing somewhere else the data residing in them. It has to deal with. The short version is that __gfp_direct_reclaim (also provided. Alloc_Pages Direct Reclaim.
From blog.51cto.com
【Linux 内核 内存管理】物理分配页 ⑦ ( __alloc_pages_slowpath 慢速路径调用函数源码分析 判断页阶数 Alloc_Pages Direct Reclaim Allocators which can sleep will call this function to start performing the work of. The linux page allocator, from mm/page_alloc.c, is the main memory allocation mechanism in the linux kernel. The system triggered a direct memory reclaim, as observed through the. Writeback is the process of writing the contents of dirty memory pages back to their backing store, where that.. Alloc_Pages Direct Reclaim.
From blog.csdn.net
[内核内存] 伙伴系统4alloc_pages(内存块分配)_info pc —alloc pages nodemaskCSDN博客 Alloc_Pages Direct Reclaim The system triggered a direct memory reclaim, as observed through the. Gfp_noio will use direct reclaim to discard clean pages or slab pages that do not require the starting of any physical io. Memory reclaim is the mechanism of creating more free ram pages, by throwing somewhere else the data residing in them. Memory allocation guide¶ linux provides a variety. Alloc_Pages Direct Reclaim.
From slideplayer.com
Memory vs. Networking Provoking and fixing memory bottlenecks ppt Alloc_Pages Direct Reclaim No processes were hung in __alloc_page_slowpath. The system triggered a direct memory reclaim, as observed through the. Allocators which can sleep will call this function to start performing the work of. Please try to avoid using this. Memory reclaim is the mechanism of creating more free ram pages, by throwing somewhere else the data residing in them. It has to. Alloc_Pages Direct Reclaim.
From blog.csdn.net
Linux内存管理(六) 分配物理内存alloc_pages_alloc pagesCSDN博客 Alloc_Pages Direct Reclaim The short version is that __gfp_direct_reclaim (also provided by __gfp_reclaim) is necessary as. Memory allocation guide¶ linux provides a variety of apis for memory allocation. You can allocate small chunks using kmalloc or. Gfp_noio will use direct reclaim to discard clean pages or slab pages that do not require the starting of any physical io. The system triggered a direct. Alloc_Pages Direct Reclaim.
From sapbasisworld.com
TSV_TNEW_PAGE_ALLOC_FAILED resource bottleneck dump SAP Basis World Alloc_Pages Direct Reclaim Gfp_noio will use direct reclaim to discard clean pages or slab pages that do not require the starting of any physical io. Memory allocation guide¶ linux provides a variety of apis for memory allocation. Fixing writeback from direct reclaim. You can allocate small chunks using kmalloc or. No processes were hung in __alloc_page_slowpath. Please try to avoid using this. Memory. Alloc_Pages Direct Reclaim.
From zhuanlan.zhihu.com
linux内核内存分配alloc_pages 快速路径代码分析 知乎 Alloc_Pages Direct Reclaim Memory allocation guide¶ linux provides a variety of apis for memory allocation. You can allocate small chunks using kmalloc or. Memory reclaim is the mechanism of creating more free ram pages, by throwing somewhere else the data residing in them. The short version is that __gfp_direct_reclaim (also provided by __gfp_reclaim) is necessary as. The linux page allocator, from mm/page_alloc.c, is. Alloc_Pages Direct Reclaim.
From www.youtube.com
Mem Alloc page 5 YouTube Alloc_Pages Direct Reclaim The linux page allocator, from mm/page_alloc.c, is the main memory allocation mechanism in the linux kernel. Gfp_noio will use direct reclaim to discard clean pages or slab pages that do not require the starting of any physical io. The system triggered a direct memory reclaim, as observed through the. Fixing writeback from direct reclaim. Writeback is the process of writing. Alloc_Pages Direct Reclaim.
From www.uml.org.cn
深入理解 Linux 物理内存分配全链路实现 Alloc_Pages Direct Reclaim The short version is that __gfp_direct_reclaim (also provided by __gfp_reclaim) is necessary as. No processes were hung in __alloc_page_slowpath. It has to deal with. Please try to avoid using this. Writeback is the process of writing the contents of dirty memory pages back to their backing store, where that. Gfp_noio will use direct reclaim to discard clean pages or slab. Alloc_Pages Direct Reclaim.
From blog.csdn.net
反碎片化技术(外部碎片)的原理_持久存储区的页又被分为client pagesCSDN博客 Alloc_Pages Direct Reclaim Memory allocation guide¶ linux provides a variety of apis for memory allocation. It has to deal with. The system triggered a direct memory reclaim, as observed through the. The linux page allocator, from mm/page_alloc.c, is the main memory allocation mechanism in the linux kernel. Please try to avoid using this. Allocators which can sleep will call this function to start. Alloc_Pages Direct Reclaim.
From blog.csdn.net
Linux内存管理(六) 分配物理内存alloc_pages_alloc pagesCSDN博客 Alloc_Pages Direct Reclaim The linux page allocator, from mm/page_alloc.c, is the main memory allocation mechanism in the linux kernel. No processes were hung in __alloc_page_slowpath. Please try to avoid using this. Writeback is the process of writing the contents of dirty memory pages back to their backing store, where that. It has to deal with. Memory allocation guide¶ linux provides a variety of. Alloc_Pages Direct Reclaim.
From github.com
cma_alloc alloc failed, reqsize 2025 pages, ret 12 · Issue 2966 Alloc_Pages Direct Reclaim Fixing writeback from direct reclaim. The system triggered a direct memory reclaim, as observed through the. It has to deal with. The short version is that __gfp_direct_reclaim (also provided by __gfp_reclaim) is necessary as. Allocators which can sleep will call this function to start performing the work of. Gfp_noio will use direct reclaim to discard clean pages or slab pages. Alloc_Pages Direct Reclaim.
From blog.csdn.net
linux内存管理笔记(二十四)伙伴系统页面分配_alloc page currentCSDN博客 Alloc_Pages Direct Reclaim Memory allocation guide¶ linux provides a variety of apis for memory allocation. Fixing writeback from direct reclaim. Memory reclaim is the mechanism of creating more free ram pages, by throwing somewhere else the data residing in them. It has to deal with. Allocators which can sleep will call this function to start performing the work of. No processes were hung. Alloc_Pages Direct Reclaim.
From blog.csdn.net
内核和进程的内存管理,内核从buddy到alloc到slab到kmalloc,内核的内核栈和中断处理程序栈,进程的虚拟内存到页表_中断栈 属于 Alloc_Pages Direct Reclaim Writeback is the process of writing the contents of dirty memory pages back to their backing store, where that. The linux page allocator, from mm/page_alloc.c, is the main memory allocation mechanism in the linux kernel. No processes were hung in __alloc_page_slowpath. The short version is that __gfp_direct_reclaim (also provided by __gfp_reclaim) is necessary as. The system triggered a direct memory. Alloc_Pages Direct Reclaim.
From www.reddit.com
TSV TNEW PAGE ALLOC FAILED r/abap Alloc_Pages Direct Reclaim The short version is that __gfp_direct_reclaim (also provided by __gfp_reclaim) is necessary as. It has to deal with. No processes were hung in __alloc_page_slowpath. Memory allocation guide¶ linux provides a variety of apis for memory allocation. Allocators which can sleep will call this function to start performing the work of. Writeback is the process of writing the contents of dirty. Alloc_Pages Direct Reclaim.
From zhuanlan.zhihu.com
Linux页回收 知乎 Alloc_Pages Direct Reclaim The short version is that __gfp_direct_reclaim (also provided by __gfp_reclaim) is necessary as. Fixing writeback from direct reclaim. The system triggered a direct memory reclaim, as observed through the. Memory reclaim is the mechanism of creating more free ram pages, by throwing somewhere else the data residing in them. Allocators which can sleep will call this function to start performing. Alloc_Pages Direct Reclaim.
From www.youtube.com
Mem Alloc page 1 YouTube Alloc_Pages Direct Reclaim Allocators which can sleep will call this function to start performing the work of. Gfp_noio will use direct reclaim to discard clean pages or slab pages that do not require the starting of any physical io. Please try to avoid using this. Memory reclaim is the mechanism of creating more free ram pages, by throwing somewhere else the data residing. Alloc_Pages Direct Reclaim.
From blog.51cto.com
alloc_pages性能监测_mob64ca1408d5ff的技术博客_51CTO博客 Alloc_Pages Direct Reclaim It has to deal with. The linux page allocator, from mm/page_alloc.c, is the main memory allocation mechanism in the linux kernel. You can allocate small chunks using kmalloc or. Fixing writeback from direct reclaim. The short version is that __gfp_direct_reclaim (also provided by __gfp_reclaim) is necessary as. Memory allocation guide¶ linux provides a variety of apis for memory allocation. Please. Alloc_Pages Direct Reclaim.
From zhuanlan.zhihu.com
linux内存回收小结 知乎 Alloc_Pages Direct Reclaim It has to deal with. Allocators which can sleep will call this function to start performing the work of. Please try to avoid using this. No processes were hung in __alloc_page_slowpath. Fixing writeback from direct reclaim. Memory reclaim is the mechanism of creating more free ram pages, by throwing somewhere else the data residing in them. You can allocate small. Alloc_Pages Direct Reclaim.
From www.slideserve.com
PPT Allocating Memory PowerPoint Presentation, free download ID1412122 Alloc_Pages Direct Reclaim The linux page allocator, from mm/page_alloc.c, is the main memory allocation mechanism in the linux kernel. Writeback is the process of writing the contents of dirty memory pages back to their backing store, where that. You can allocate small chunks using kmalloc or. Allocators which can sleep will call this function to start performing the work of. Please try to. Alloc_Pages Direct Reclaim.
From myeasybi.com
SAP BW How to find out which Query caused Memory Dump (TSV_TNEW_PAGE Alloc_Pages Direct Reclaim Memory allocation guide¶ linux provides a variety of apis for memory allocation. Writeback is the process of writing the contents of dirty memory pages back to their backing store, where that. Gfp_noio will use direct reclaim to discard clean pages or slab pages that do not require the starting of any physical io. Please try to avoid using this. No. Alloc_Pages Direct Reclaim.
From savvinov.com
Memory fragmentation the silent performance killer Oracle Diagnostician Alloc_Pages Direct Reclaim The short version is that __gfp_direct_reclaim (also provided by __gfp_reclaim) is necessary as. It has to deal with. Memory reclaim is the mechanism of creating more free ram pages, by throwing somewhere else the data residing in them. You can allocate small chunks using kmalloc or. Gfp_noio will use direct reclaim to discard clean pages or slab pages that do. Alloc_Pages Direct Reclaim.