Zero Voltage Transmission . What is the zvt transmitted field, and how does it differ to pi? Find out how to adjust sensitivity, volume, ground. Both zvt and pi measure a signal (receive signal) immediately after a very rapid. Learn how to use zvt (zero voltage transmission) technology to detect deep gold targets with the gpz 7000 metal detector. Minelab's gpz 7000 metal detector will provide gold hunting detectorists with precise ground balancing in very difficult ground conditions. This innovative technology detects gold nuggets at extreme. This innovative technology detects gold nuggets at extreme.
from eepower.com
Minelab's gpz 7000 metal detector will provide gold hunting detectorists with precise ground balancing in very difficult ground conditions. What is the zvt transmitted field, and how does it differ to pi? This innovative technology detects gold nuggets at extreme. Find out how to adjust sensitivity, volume, ground. This innovative technology detects gold nuggets at extreme. Both zvt and pi measure a signal (receive signal) immediately after a very rapid. Learn how to use zvt (zero voltage transmission) technology to detect deep gold targets with the gpz 7000 metal detector.
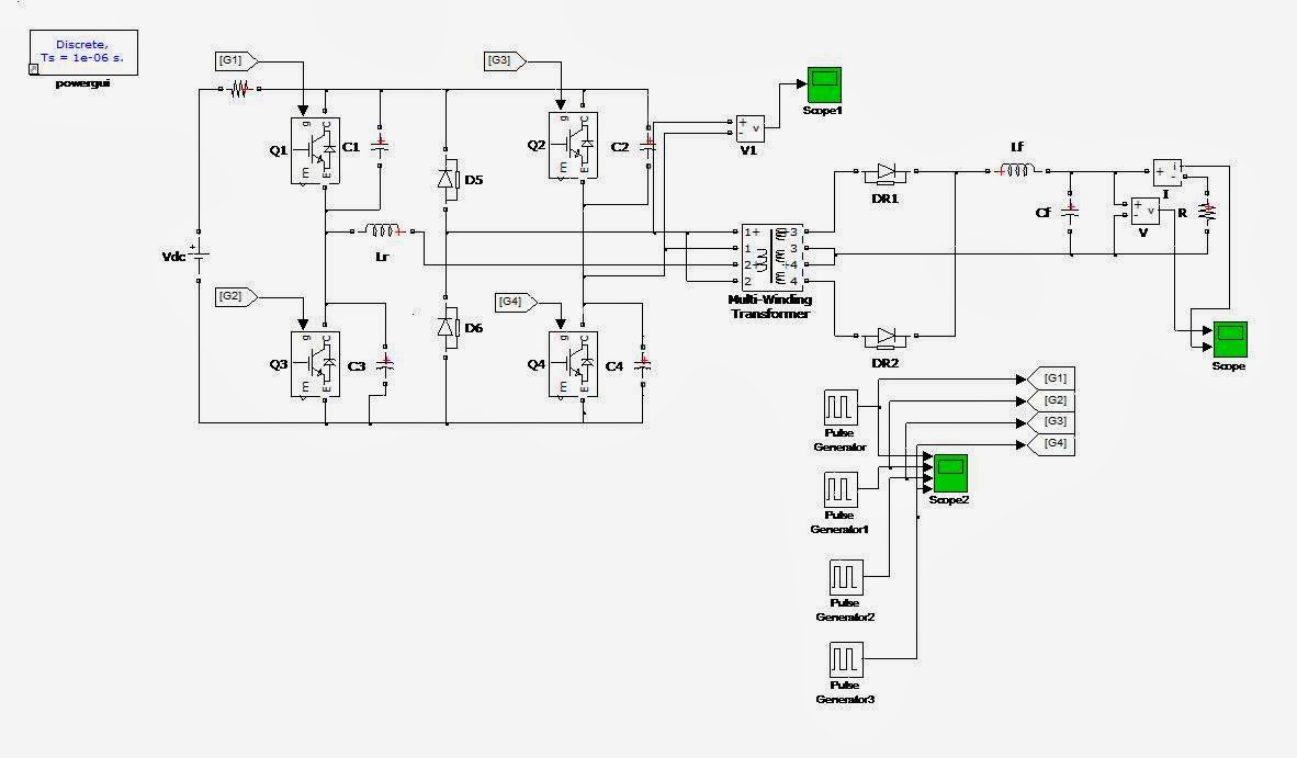
LLC Resonant Converter Simulation Using PLECS Technical Articles
Zero Voltage Transmission Find out how to adjust sensitivity, volume, ground. What is the zvt transmitted field, and how does it differ to pi? This innovative technology detects gold nuggets at extreme. Minelab's gpz 7000 metal detector will provide gold hunting detectorists with precise ground balancing in very difficult ground conditions. This innovative technology detects gold nuggets at extreme. Learn how to use zvt (zero voltage transmission) technology to detect deep gold targets with the gpz 7000 metal detector. Find out how to adjust sensitivity, volume, ground. Both zvt and pi measure a signal (receive signal) immediately after a very rapid.
From itecnotes.com
Electrical Find the Zero of a simple circuit Valuable Tech Notes Zero Voltage Transmission Minelab's gpz 7000 metal detector will provide gold hunting detectorists with precise ground balancing in very difficult ground conditions. Learn how to use zvt (zero voltage transmission) technology to detect deep gold targets with the gpz 7000 metal detector. This innovative technology detects gold nuggets at extreme. Find out how to adjust sensitivity, volume, ground. This innovative technology detects gold. Zero Voltage Transmission.
From www.semanticscholar.org
A ZeroVoltage Switching ThreePhase Inverter Semantic Scholar Zero Voltage Transmission Both zvt and pi measure a signal (receive signal) immediately after a very rapid. Minelab's gpz 7000 metal detector will provide gold hunting detectorists with precise ground balancing in very difficult ground conditions. What is the zvt transmitted field, and how does it differ to pi? This innovative technology detects gold nuggets at extreme. Learn how to use zvt (zero. Zero Voltage Transmission.
From ietresearch.onlinelibrary.wiley.com
Voltage slope‐based zero voltage switching detection method for Zero Voltage Transmission This innovative technology detects gold nuggets at extreme. This innovative technology detects gold nuggets at extreme. Learn how to use zvt (zero voltage transmission) technology to detect deep gold targets with the gpz 7000 metal detector. Both zvt and pi measure a signal (receive signal) immediately after a very rapid. Find out how to adjust sensitivity, volume, ground. What is. Zero Voltage Transmission.
From www.slideshare.net
Simulation and Analysis of Zero Voltage Switching PWM Full Bridge Con… Zero Voltage Transmission What is the zvt transmitted field, and how does it differ to pi? Learn how to use zvt (zero voltage transmission) technology to detect deep gold targets with the gpz 7000 metal detector. Both zvt and pi measure a signal (receive signal) immediately after a very rapid. This innovative technology detects gold nuggets at extreme. This innovative technology detects gold. Zero Voltage Transmission.
From elianabarbosa.com.br
Zero Voltage Switching Zero Voltage Transmission This innovative technology detects gold nuggets at extreme. Both zvt and pi measure a signal (receive signal) immediately after a very rapid. This innovative technology detects gold nuggets at extreme. Learn how to use zvt (zero voltage transmission) technology to detect deep gold targets with the gpz 7000 metal detector. What is the zvt transmitted field, and how does it. Zero Voltage Transmission.
From www.renesas.com
Dialog Semiconductor Expands AC/DC Portfolio, Targeting High Power Zero Voltage Transmission This innovative technology detects gold nuggets at extreme. What is the zvt transmitted field, and how does it differ to pi? Minelab's gpz 7000 metal detector will provide gold hunting detectorists with precise ground balancing in very difficult ground conditions. Learn how to use zvt (zero voltage transmission) technology to detect deep gold targets with the gpz 7000 metal detector.. Zero Voltage Transmission.
From www.researchgate.net
Color online The zerovoltage transmission through the OPV3 wire in Zero Voltage Transmission This innovative technology detects gold nuggets at extreme. This innovative technology detects gold nuggets at extreme. Find out how to adjust sensitivity, volume, ground. Minelab's gpz 7000 metal detector will provide gold hunting detectorists with precise ground balancing in very difficult ground conditions. Both zvt and pi measure a signal (receive signal) immediately after a very rapid. Learn how to. Zero Voltage Transmission.
From www.researchgate.net
Verification of zerovoltage switching of S . Download Scientific Diagram Zero Voltage Transmission Learn how to use zvt (zero voltage transmission) technology to detect deep gold targets with the gpz 7000 metal detector. This innovative technology detects gold nuggets at extreme. Minelab's gpz 7000 metal detector will provide gold hunting detectorists with precise ground balancing in very difficult ground conditions. Both zvt and pi measure a signal (receive signal) immediately after a very. Zero Voltage Transmission.
From www.researchgate.net
Zero voltage switching (ZVS) waveforms. Download Scientific Diagram Zero Voltage Transmission This innovative technology detects gold nuggets at extreme. Find out how to adjust sensitivity, volume, ground. This innovative technology detects gold nuggets at extreme. Learn how to use zvt (zero voltage transmission) technology to detect deep gold targets with the gpz 7000 metal detector. Both zvt and pi measure a signal (receive signal) immediately after a very rapid. Minelab's gpz. Zero Voltage Transmission.
From www.researchgate.net
Waveforms of the switches showing (a) zerovoltage switching (ZVS) and Zero Voltage Transmission Minelab's gpz 7000 metal detector will provide gold hunting detectorists with precise ground balancing in very difficult ground conditions. Learn how to use zvt (zero voltage transmission) technology to detect deep gold targets with the gpz 7000 metal detector. Find out how to adjust sensitivity, volume, ground. This innovative technology detects gold nuggets at extreme. Both zvt and pi measure. Zero Voltage Transmission.
From www.youtube.com
Zero Voltage Switching Resonant Converter (Mode 3,4,5) (हिन्दी ) YouTube Zero Voltage Transmission Learn how to use zvt (zero voltage transmission) technology to detect deep gold targets with the gpz 7000 metal detector. This innovative technology detects gold nuggets at extreme. Minelab's gpz 7000 metal detector will provide gold hunting detectorists with precise ground balancing in very difficult ground conditions. Find out how to adjust sensitivity, volume, ground. Both zvt and pi measure. Zero Voltage Transmission.
From www.slideserve.com
PPT Zerovoltage transition converters The phaseshifted full bridge Zero Voltage Transmission This innovative technology detects gold nuggets at extreme. This innovative technology detects gold nuggets at extreme. Minelab's gpz 7000 metal detector will provide gold hunting detectorists with precise ground balancing in very difficult ground conditions. Learn how to use zvt (zero voltage transmission) technology to detect deep gold targets with the gpz 7000 metal detector. Both zvt and pi measure. Zero Voltage Transmission.
From www.netio-products.com
ZVS (Zero Voltage Switching) NETIO products Smart power sockets Zero Voltage Transmission Learn how to use zvt (zero voltage transmission) technology to detect deep gold targets with the gpz 7000 metal detector. Find out how to adjust sensitivity, volume, ground. Both zvt and pi measure a signal (receive signal) immediately after a very rapid. What is the zvt transmitted field, and how does it differ to pi? Minelab's gpz 7000 metal detector. Zero Voltage Transmission.
From www.researchgate.net
The way how consecutive transitions through the level of zero voltage Zero Voltage Transmission Minelab's gpz 7000 metal detector will provide gold hunting detectorists with precise ground balancing in very difficult ground conditions. Find out how to adjust sensitivity, volume, ground. This innovative technology detects gold nuggets at extreme. Learn how to use zvt (zero voltage transmission) technology to detect deep gold targets with the gpz 7000 metal detector. What is the zvt transmitted. Zero Voltage Transmission.
From zhuanlan.zhihu.com
无线电能传输谐振补偿电路拓扑结构 知乎 Zero Voltage Transmission This innovative technology detects gold nuggets at extreme. This innovative technology detects gold nuggets at extreme. Find out how to adjust sensitivity, volume, ground. What is the zvt transmitted field, and how does it differ to pi? Minelab's gpz 7000 metal detector will provide gold hunting detectorists with precise ground balancing in very difficult ground conditions. Learn how to use. Zero Voltage Transmission.
From www.researchgate.net
Soft switching type. ZVS, zero voltage switching; ZCS, zero current Zero Voltage Transmission Learn how to use zvt (zero voltage transmission) technology to detect deep gold targets with the gpz 7000 metal detector. Both zvt and pi measure a signal (receive signal) immediately after a very rapid. This innovative technology detects gold nuggets at extreme. Find out how to adjust sensitivity, volume, ground. What is the zvt transmitted field, and how does it. Zero Voltage Transmission.
From www.mdpi.com
Applied Sciences Free FullText ZeroVoltage RideThrough Zero Voltage Transmission This innovative technology detects gold nuggets at extreme. This innovative technology detects gold nuggets at extreme. Find out how to adjust sensitivity, volume, ground. Both zvt and pi measure a signal (receive signal) immediately after a very rapid. What is the zvt transmitted field, and how does it differ to pi? Minelab's gpz 7000 metal detector will provide gold hunting. Zero Voltage Transmission.
From www.researchgate.net
PWM classification function of the zerovoltage movement Download Zero Voltage Transmission What is the zvt transmitted field, and how does it differ to pi? Both zvt and pi measure a signal (receive signal) immediately after a very rapid. Learn how to use zvt (zero voltage transmission) technology to detect deep gold targets with the gpz 7000 metal detector. Minelab's gpz 7000 metal detector will provide gold hunting detectorists with precise ground. Zero Voltage Transmission.
From studylib.net
ZeroVoltage Switching FullBridge Converter Operation, FOM, and Zero Voltage Transmission Learn how to use zvt (zero voltage transmission) technology to detect deep gold targets with the gpz 7000 metal detector. What is the zvt transmitted field, and how does it differ to pi? Both zvt and pi measure a signal (receive signal) immediately after a very rapid. Find out how to adjust sensitivity, volume, ground. Minelab's gpz 7000 metal detector. Zero Voltage Transmission.
From www.researchgate.net
Three phase inverter with switching at zero voltage Download Zero Voltage Transmission Learn how to use zvt (zero voltage transmission) technology to detect deep gold targets with the gpz 7000 metal detector. This innovative technology detects gold nuggets at extreme. Minelab's gpz 7000 metal detector will provide gold hunting detectorists with precise ground balancing in very difficult ground conditions. What is the zvt transmitted field, and how does it differ to pi?. Zero Voltage Transmission.
From eepower.com
LLC Resonant Converter Simulation Using PLECS Technical Articles Zero Voltage Transmission This innovative technology detects gold nuggets at extreme. Find out how to adjust sensitivity, volume, ground. Both zvt and pi measure a signal (receive signal) immediately after a very rapid. Learn how to use zvt (zero voltage transmission) technology to detect deep gold targets with the gpz 7000 metal detector. What is the zvt transmitted field, and how does it. Zero Voltage Transmission.
From karthikpatnaik.blogspot.com
MATLAB Electrical IEEE +917207560923 Simulation and Analysis of Zero Zero Voltage Transmission Learn how to use zvt (zero voltage transmission) technology to detect deep gold targets with the gpz 7000 metal detector. What is the zvt transmitted field, and how does it differ to pi? Find out how to adjust sensitivity, volume, ground. This innovative technology detects gold nuggets at extreme. This innovative technology detects gold nuggets at extreme. Both zvt and. Zero Voltage Transmission.
From www.researchgate.net
Switching process between phases at the voltage zero crossing Zero Voltage Transmission This innovative technology detects gold nuggets at extreme. Both zvt and pi measure a signal (receive signal) immediately after a very rapid. Minelab's gpz 7000 metal detector will provide gold hunting detectorists with precise ground balancing in very difficult ground conditions. Find out how to adjust sensitivity, volume, ground. Learn how to use zvt (zero voltage transmission) technology to detect. Zero Voltage Transmission.
From www.researchgate.net
HF transmission coefficient of the twosite model at zero voltage for Zero Voltage Transmission Find out how to adjust sensitivity, volume, ground. Minelab's gpz 7000 metal detector will provide gold hunting detectorists with precise ground balancing in very difficult ground conditions. This innovative technology detects gold nuggets at extreme. This innovative technology detects gold nuggets at extreme. What is the zvt transmitted field, and how does it differ to pi? Learn how to use. Zero Voltage Transmission.
From www.youtube.com
What is Zero Voltage switching? ZVS Resonant Converter Resonant Buck Zero Voltage Transmission Learn how to use zvt (zero voltage transmission) technology to detect deep gold targets with the gpz 7000 metal detector. Find out how to adjust sensitivity, volume, ground. Minelab's gpz 7000 metal detector will provide gold hunting detectorists with precise ground balancing in very difficult ground conditions. Both zvt and pi measure a signal (receive signal) immediately after a very. Zero Voltage Transmission.
From www.researchgate.net
(PDF) Modeling and Control of Inverter ZeroVoltageSwitching for Zero Voltage Transmission Minelab's gpz 7000 metal detector will provide gold hunting detectorists with precise ground balancing in very difficult ground conditions. This innovative technology detects gold nuggets at extreme. Learn how to use zvt (zero voltage transmission) technology to detect deep gold targets with the gpz 7000 metal detector. What is the zvt transmitted field, and how does it differ to pi?. Zero Voltage Transmission.
From www.researchgate.net
Zero voltage switching of S 1 . Download Scientific Diagram Zero Voltage Transmission This innovative technology detects gold nuggets at extreme. Minelab's gpz 7000 metal detector will provide gold hunting detectorists with precise ground balancing in very difficult ground conditions. Find out how to adjust sensitivity, volume, ground. Both zvt and pi measure a signal (receive signal) immediately after a very rapid. What is the zvt transmitted field, and how does it differ. Zero Voltage Transmission.
From www.researchgate.net
Zero voltage switching (ZVS) waveforms. Download Scientific Diagram Zero Voltage Transmission Both zvt and pi measure a signal (receive signal) immediately after a very rapid. This innovative technology detects gold nuggets at extreme. Learn how to use zvt (zero voltage transmission) technology to detect deep gold targets with the gpz 7000 metal detector. What is the zvt transmitted field, and how does it differ to pi? This innovative technology detects gold. Zero Voltage Transmission.
From www.semanticscholar.org
Figure 4 from Hybrid LLC Converter with Wide Range of ZeroVoltage Zero Voltage Transmission Find out how to adjust sensitivity, volume, ground. Both zvt and pi measure a signal (receive signal) immediately after a very rapid. Learn how to use zvt (zero voltage transmission) technology to detect deep gold targets with the gpz 7000 metal detector. This innovative technology detects gold nuggets at extreme. This innovative technology detects gold nuggets at extreme. What is. Zero Voltage Transmission.
From www.semanticscholar.org
Figure 2 from New Zero Voltage Transition PWM Converters Semantic Scholar Zero Voltage Transmission This innovative technology detects gold nuggets at extreme. Both zvt and pi measure a signal (receive signal) immediately after a very rapid. Minelab's gpz 7000 metal detector will provide gold hunting detectorists with precise ground balancing in very difficult ground conditions. Find out how to adjust sensitivity, volume, ground. Learn how to use zvt (zero voltage transmission) technology to detect. Zero Voltage Transmission.
From www.chegg.com
Solved For The Power System Illustrated Below, Draw The Z... Zero Voltage Transmission Both zvt and pi measure a signal (receive signal) immediately after a very rapid. Find out how to adjust sensitivity, volume, ground. This innovative technology detects gold nuggets at extreme. Learn how to use zvt (zero voltage transmission) technology to detect deep gold targets with the gpz 7000 metal detector. What is the zvt transmitted field, and how does it. Zero Voltage Transmission.
From www.researchgate.net
Zerovoltage transmission coefficients T(E) of (a) a singlelevel Zero Voltage Transmission Minelab's gpz 7000 metal detector will provide gold hunting detectorists with precise ground balancing in very difficult ground conditions. Both zvt and pi measure a signal (receive signal) immediately after a very rapid. This innovative technology detects gold nuggets at extreme. Find out how to adjust sensitivity, volume, ground. What is the zvt transmitted field, and how does it differ. Zero Voltage Transmission.
From www.researchgate.net
HF transmission coefficient of the IRLM at zero voltage t^{\prime Zero Voltage Transmission Learn how to use zvt (zero voltage transmission) technology to detect deep gold targets with the gpz 7000 metal detector. Minelab's gpz 7000 metal detector will provide gold hunting detectorists with precise ground balancing in very difficult ground conditions. Find out how to adjust sensitivity, volume, ground. Both zvt and pi measure a signal (receive signal) immediately after a very. Zero Voltage Transmission.
From www.researchgate.net
Zerovoltageswitching full bridge converter. Download Scientific Diagram Zero Voltage Transmission Minelab's gpz 7000 metal detector will provide gold hunting detectorists with precise ground balancing in very difficult ground conditions. Both zvt and pi measure a signal (receive signal) immediately after a very rapid. This innovative technology detects gold nuggets at extreme. Learn how to use zvt (zero voltage transmission) technology to detect deep gold targets with the gpz 7000 metal. Zero Voltage Transmission.
From www.coursehero.com
[Solved] Describe a mechanism of Zero voltage and Zero current Zero Voltage Transmission This innovative technology detects gold nuggets at extreme. This innovative technology detects gold nuggets at extreme. Minelab's gpz 7000 metal detector will provide gold hunting detectorists with precise ground balancing in very difficult ground conditions. Find out how to adjust sensitivity, volume, ground. Both zvt and pi measure a signal (receive signal) immediately after a very rapid. What is the. Zero Voltage Transmission.