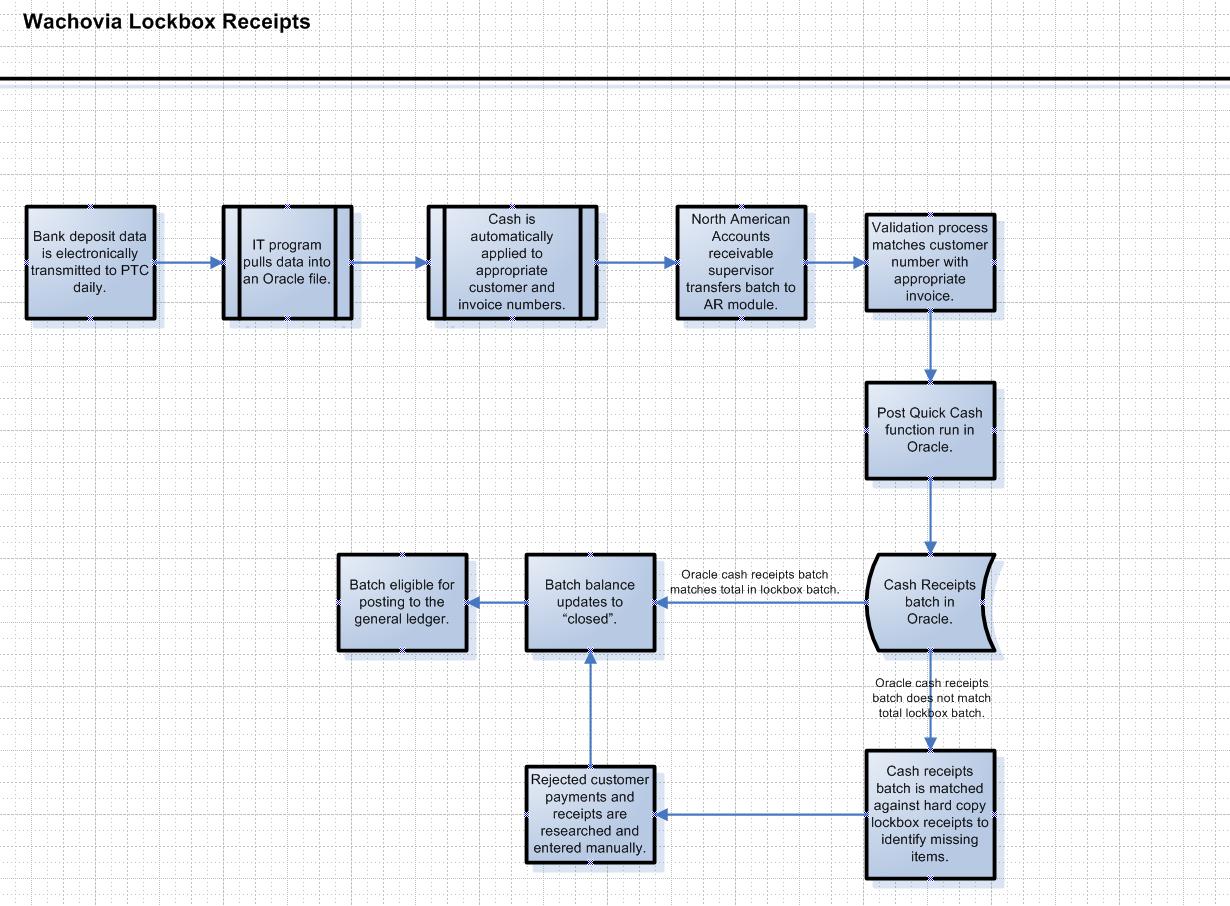
Lockbox Process Flow Chart . Define lockboxes for house banks here you must specify your lockbox links (company code; Process steps outlined in this flow chart include: Payment successfully posts, checks deposited in bank, eft of payment data, copies to lockbox. Learn how your comment data is processed. Includes sap lockbox process, configuration, tcodes, and h2h connectivity. Sap s/4hana provides a range of tools and reports to monitor and analyze lockbox processing. There is the business need to automate the. You can associate the lockbox functionality in sap to a mailbox dedicated for. Key of the lockbox to which Lock box implementation for unique customer use case objective: This article explains the implementation and use case of lockbox functionality business need for implementing lockbox for incoming check payments. Elimination of manual scanning and manual processing of incoming checks resulting in processing error and delay.
from www.analog.com
Sap s/4hana provides a range of tools and reports to monitor and analyze lockbox processing. Lock box implementation for unique customer use case objective: Define lockboxes for house banks here you must specify your lockbox links (company code; Learn how your comment data is processed. Key of the lockbox to which This article explains the implementation and use case of lockbox functionality business need for implementing lockbox for incoming check payments. Payment successfully posts, checks deposited in bank, eft of payment data, copies to lockbox. Process steps outlined in this flow chart include: Includes sap lockbox process, configuration, tcodes, and h2h connectivity. Elimination of manual scanning and manual processing of incoming checks resulting in processing error and delay.
Lockbox Secure Technology Design Center Analog Devices
Lockbox Process Flow Chart Sap s/4hana provides a range of tools and reports to monitor and analyze lockbox processing. Key of the lockbox to which Includes sap lockbox process, configuration, tcodes, and h2h connectivity. Elimination of manual scanning and manual processing of incoming checks resulting in processing error and delay. This article explains the implementation and use case of lockbox functionality business need for implementing lockbox for incoming check payments. Define lockboxes for house banks here you must specify your lockbox links (company code; Process steps outlined in this flow chart include: You can associate the lockbox functionality in sap to a mailbox dedicated for. Payment successfully posts, checks deposited in bank, eft of payment data, copies to lockbox. Learn how your comment data is processed. There is the business need to automate the. Lock box implementation for unique customer use case objective: Sap s/4hana provides a range of tools and reports to monitor and analyze lockbox processing.
From mungfali.com
Flow Chart For Accounts Receivable Process Lockbox Process Flow Chart Includes sap lockbox process, configuration, tcodes, and h2h connectivity. Sap s/4hana provides a range of tools and reports to monitor and analyze lockbox processing. There is the business need to automate the. Elimination of manual scanning and manual processing of incoming checks resulting in processing error and delay. Key of the lockbox to which Payment successfully posts, checks deposited in. Lockbox Process Flow Chart.
From people.ece.cornell.edu
ECE 4760 Gesture Based Security Lock Lockbox Process Flow Chart Payment successfully posts, checks deposited in bank, eft of payment data, copies to lockbox. Sap s/4hana provides a range of tools and reports to monitor and analyze lockbox processing. Define lockboxes for house banks here you must specify your lockbox links (company code; Key of the lockbox to which Lock box implementation for unique customer use case objective: There is. Lockbox Process Flow Chart.
From www.slideteam.net
Cross Functional Work Flowchart For Client Intake Process Lockbox Process Flow Chart Define lockboxes for house banks here you must specify your lockbox links (company code; Process steps outlined in this flow chart include: You can associate the lockbox functionality in sap to a mailbox dedicated for. Includes sap lockbox process, configuration, tcodes, and h2h connectivity. Learn how your comment data is processed. There is the business need to automate the. Sap. Lockbox Process Flow Chart.
From www.slideshare.net
Report Password Door Lock System) Lockbox Process Flow Chart Define lockboxes for house banks here you must specify your lockbox links (company code; Lock box implementation for unique customer use case objective: Payment successfully posts, checks deposited in bank, eft of payment data, copies to lockbox. Includes sap lockbox process, configuration, tcodes, and h2h connectivity. Elimination of manual scanning and manual processing of incoming checks resulting in processing error. Lockbox Process Flow Chart.
From skillstek.com
Bank Accounting in SAP FICO Configuration & Concept Skillstek Lockbox Process Flow Chart Key of the lockbox to which This article explains the implementation and use case of lockbox functionality business need for implementing lockbox for incoming check payments. Define lockboxes for house banks here you must specify your lockbox links (company code; There is the business need to automate the. You can associate the lockbox functionality in sap to a mailbox dedicated. Lockbox Process Flow Chart.
From makeflowchart.com
Accounts Receivable Process Flow Chart In Oracle Lockbox Process Flow Chart Elimination of manual scanning and manual processing of incoming checks resulting in processing error and delay. Includes sap lockbox process, configuration, tcodes, and h2h connectivity. Process steps outlined in this flow chart include: Lock box implementation for unique customer use case objective: Define lockboxes for house banks here you must specify your lockbox links (company code; Payment successfully posts, checks. Lockbox Process Flow Chart.
From www.slideteam.net
Top 10 Mortgage Loan Origination Process Flow Templates with Samples Lockbox Process Flow Chart Process steps outlined in this flow chart include: There is the business need to automate the. Learn how your comment data is processed. Elimination of manual scanning and manual processing of incoming checks resulting in processing error and delay. This article explains the implementation and use case of lockbox functionality business need for implementing lockbox for incoming check payments. You. Lockbox Process Flow Chart.
From www.someka.net
Credentialing Process Flow Chart [Free Download] Lockbox Process Flow Chart You can associate the lockbox functionality in sap to a mailbox dedicated for. Payment successfully posts, checks deposited in bank, eft of payment data, copies to lockbox. Lock box implementation for unique customer use case objective: Process steps outlined in this flow chart include: There is the business need to automate the. Sap s/4hana provides a range of tools and. Lockbox Process Flow Chart.
From www.trinamix.com
Oracle Financial Cloud Streamline your collections with Oracle Lockbox Lockbox Process Flow Chart Sap s/4hana provides a range of tools and reports to monitor and analyze lockbox processing. There is the business need to automate the. Payment successfully posts, checks deposited in bank, eft of payment data, copies to lockbox. Define lockboxes for house banks here you must specify your lockbox links (company code; Lock box implementation for unique customer use case objective:. Lockbox Process Flow Chart.
From www.stechies.com
Lockbox Processing in SAP S/4 HANA Lockbox Process Flow Chart Sap s/4hana provides a range of tools and reports to monitor and analyze lockbox processing. Learn how your comment data is processed. This article explains the implementation and use case of lockbox functionality business need for implementing lockbox for incoming check payments. Lock box implementation for unique customer use case objective: Elimination of manual scanning and manual processing of incoming. Lockbox Process Flow Chart.
From www.edrawmax.com
What is Flowchart Parallel Process? Importance, Uses, and Examples Lockbox Process Flow Chart Key of the lockbox to which Includes sap lockbox process, configuration, tcodes, and h2h connectivity. Elimination of manual scanning and manual processing of incoming checks resulting in processing error and delay. Process steps outlined in this flow chart include: There is the business need to automate the. Payment successfully posts, checks deposited in bank, eft of payment data, copies to. Lockbox Process Flow Chart.
From www.analog.com
Lockbox Secure Technology Design Center Analog Devices Lockbox Process Flow Chart Includes sap lockbox process, configuration, tcodes, and h2h connectivity. This article explains the implementation and use case of lockbox functionality business need for implementing lockbox for incoming check payments. Key of the lockbox to which Process steps outlined in this flow chart include: Sap s/4hana provides a range of tools and reports to monitor and analyze lockbox processing. Payment successfully. Lockbox Process Flow Chart.
From www.slideteam.net
Process Flow Diagram Of Batch Processing System PPT Sample Lockbox Process Flow Chart Define lockboxes for house banks here you must specify your lockbox links (company code; This article explains the implementation and use case of lockbox functionality business need for implementing lockbox for incoming check payments. Key of the lockbox to which Lock box implementation for unique customer use case objective: There is the business need to automate the. Process steps outlined. Lockbox Process Flow Chart.
From www.versapay.com
How Lockbox Banking for Accounts Receivable Works Versapay Lockbox Process Flow Chart Define lockboxes for house banks here you must specify your lockbox links (company code; Lock box implementation for unique customer use case objective: Payment successfully posts, checks deposited in bank, eft of payment data, copies to lockbox. You can associate the lockbox functionality in sap to a mailbox dedicated for. Learn how your comment data is processed. Key of the. Lockbox Process Flow Chart.
From www.ftni.com
Advanced Lockbox Processing Solutions FTNI Lockbox Process Flow Chart Elimination of manual scanning and manual processing of incoming checks resulting in processing error and delay. Sap s/4hana provides a range of tools and reports to monitor and analyze lockbox processing. Key of the lockbox to which This article explains the implementation and use case of lockbox functionality business need for implementing lockbox for incoming check payments. Define lockboxes for. Lockbox Process Flow Chart.
From online.visual-paradigm.com
Manufacturing process flowchart Flowchart Template Lockbox Process Flow Chart This article explains the implementation and use case of lockbox functionality business need for implementing lockbox for incoming check payments. Learn how your comment data is processed. Includes sap lockbox process, configuration, tcodes, and h2h connectivity. Elimination of manual scanning and manual processing of incoming checks resulting in processing error and delay. Sap s/4hana provides a range of tools and. Lockbox Process Flow Chart.
From design.udlvirtual.edu.pe
How To Create A Process Flowchart In Visio Design Talk Lockbox Process Flow Chart Elimination of manual scanning and manual processing of incoming checks resulting in processing error and delay. Learn how your comment data is processed. Process steps outlined in this flow chart include: Key of the lockbox to which Includes sap lockbox process, configuration, tcodes, and h2h connectivity. This article explains the implementation and use case of lockbox functionality business need for. Lockbox Process Flow Chart.
From oracleerpservices.blogspot.com
Oracle ERP Services November 2010 Lockbox Process Flow Chart Elimination of manual scanning and manual processing of incoming checks resulting in processing error and delay. Key of the lockbox to which Includes sap lockbox process, configuration, tcodes, and h2h connectivity. Payment successfully posts, checks deposited in bank, eft of payment data, copies to lockbox. You can associate the lockbox functionality in sap to a mailbox dedicated for. There is. Lockbox Process Flow Chart.
From www.collidu.com
Loan Closing and Disbursement Process PowerPoint Presentation Slides Lockbox Process Flow Chart Key of the lockbox to which Learn how your comment data is processed. Includes sap lockbox process, configuration, tcodes, and h2h connectivity. Define lockboxes for house banks here you must specify your lockbox links (company code; Payment successfully posts, checks deposited in bank, eft of payment data, copies to lockbox. This article explains the implementation and use case of lockbox. Lockbox Process Flow Chart.
From www.slideshare.net
Lockbox process Lockbox Process Flow Chart Learn how your comment data is processed. Sap s/4hana provides a range of tools and reports to monitor and analyze lockbox processing. This article explains the implementation and use case of lockbox functionality business need for implementing lockbox for incoming check payments. Includes sap lockbox process, configuration, tcodes, and h2h connectivity. Elimination of manual scanning and manual processing of incoming. Lockbox Process Flow Chart.
From edrawmax.wondershare.com
Bank Loan Process Flow Charts Importance and Examples Lockbox Process Flow Chart Includes sap lockbox process, configuration, tcodes, and h2h connectivity. This article explains the implementation and use case of lockbox functionality business need for implementing lockbox for incoming check payments. Process steps outlined in this flow chart include: Key of the lockbox to which There is the business need to automate the. Lock box implementation for unique customer use case objective:. Lockbox Process Flow Chart.
From edrawmax.wondershare.com
Mortgage Process Flow Charts Uses, Examples, and Creation Lockbox Process Flow Chart Elimination of manual scanning and manual processing of incoming checks resulting in processing error and delay. This article explains the implementation and use case of lockbox functionality business need for implementing lockbox for incoming check payments. Define lockboxes for house banks here you must specify your lockbox links (company code; Lock box implementation for unique customer use case objective: Process. Lockbox Process Flow Chart.
From docs.oracle.com
Receiving Payments Electronically Lockbox Process Flow Chart Define lockboxes for house banks here you must specify your lockbox links (company code; Learn how your comment data is processed. You can associate the lockbox functionality in sap to a mailbox dedicated for. This article explains the implementation and use case of lockbox functionality business need for implementing lockbox for incoming check payments. Process steps outlined in this flow. Lockbox Process Flow Chart.
From rtlawrence.com
Outsource Lockbox Services RT Lawrence Corporation Lockbox Process Flow Chart Includes sap lockbox process, configuration, tcodes, and h2h connectivity. Learn how your comment data is processed. There is the business need to automate the. Elimination of manual scanning and manual processing of incoming checks resulting in processing error and delay. Define lockboxes for house banks here you must specify your lockbox links (company code; Key of the lockbox to which. Lockbox Process Flow Chart.
From dokumen.tips
(XLS) SAP Lockbox Process Flow DOKUMEN.TIPS Lockbox Process Flow Chart Sap s/4hana provides a range of tools and reports to monitor and analyze lockbox processing. Lock box implementation for unique customer use case objective: Learn how your comment data is processed. There is the business need to automate the. Elimination of manual scanning and manual processing of incoming checks resulting in processing error and delay. You can associate the lockbox. Lockbox Process Flow Chart.
From ebizcharge.com
Lockbox Banking What Is It and How Is It Used for Payments? Lockbox Process Flow Chart Key of the lockbox to which Lock box implementation for unique customer use case objective: This article explains the implementation and use case of lockbox functionality business need for implementing lockbox for incoming check payments. Define lockboxes for house banks here you must specify your lockbox links (company code; You can associate the lockbox functionality in sap to a mailbox. Lockbox Process Flow Chart.
From www.drawio.com
Blog How to create data flow diagrams in draw.io Lockbox Process Flow Chart Define lockboxes for house banks here you must specify your lockbox links (company code; Includes sap lockbox process, configuration, tcodes, and h2h connectivity. Learn how your comment data is processed. There is the business need to automate the. Key of the lockbox to which Payment successfully posts, checks deposited in bank, eft of payment data, copies to lockbox. Process steps. Lockbox Process Flow Chart.
From www.omicsgroup.org
electricalelectronicsystemsflowchart Lockbox Process Flow Chart There is the business need to automate the. Sap s/4hana provides a range of tools and reports to monitor and analyze lockbox processing. Payment successfully posts, checks deposited in bank, eft of payment data, copies to lockbox. Lock box implementation for unique customer use case objective: This article explains the implementation and use case of lockbox functionality business need for. Lockbox Process Flow Chart.
From www.slideshare.net
Lockbox process Lockbox Process Flow Chart Lock box implementation for unique customer use case objective: You can associate the lockbox functionality in sap to a mailbox dedicated for. Sap s/4hana provides a range of tools and reports to monitor and analyze lockbox processing. Key of the lockbox to which Define lockboxes for house banks here you must specify your lockbox links (company code; This article explains. Lockbox Process Flow Chart.
From www.vrogue.co
How To Create A Process Flow Chart Template In Visio vrogue.co Lockbox Process Flow Chart Process steps outlined in this flow chart include: Elimination of manual scanning and manual processing of incoming checks resulting in processing error and delay. Lock box implementation for unique customer use case objective: Define lockboxes for house banks here you must specify your lockbox links (company code; Includes sap lockbox process, configuration, tcodes, and h2h connectivity. Learn how your comment. Lockbox Process Flow Chart.
From mavink.com
Lockout Flow Chart Lockbox Process Flow Chart Process steps outlined in this flow chart include: There is the business need to automate the. Lock box implementation for unique customer use case objective: Includes sap lockbox process, configuration, tcodes, and h2h connectivity. Elimination of manual scanning and manual processing of incoming checks resulting in processing error and delay. Learn how your comment data is processed. Key of the. Lockbox Process Flow Chart.
From www.slideshare.net
Ar implementing lockbox Lockbox Process Flow Chart This article explains the implementation and use case of lockbox functionality business need for implementing lockbox for incoming check payments. Lock box implementation for unique customer use case objective: Key of the lockbox to which Define lockboxes for house banks here you must specify your lockbox links (company code; Sap s/4hana provides a range of tools and reports to monitor. Lockbox Process Flow Chart.
From www.igayan.org
Lock Box iGayan Lockbox Process Flow Chart Lock box implementation for unique customer use case objective: Define lockboxes for house banks here you must specify your lockbox links (company code; Process steps outlined in this flow chart include: Payment successfully posts, checks deposited in bank, eft of payment data, copies to lockbox. Key of the lockbox to which Includes sap lockbox process, configuration, tcodes, and h2h connectivity.. Lockbox Process Flow Chart.
From getoracleapps.blogspot.com
Get Oracle Apps Lockbox in Oracle Applications Lockbox Process Flow Chart There is the business need to automate the. Sap s/4hana provides a range of tools and reports to monitor and analyze lockbox processing. Lock box implementation for unique customer use case objective: You can associate the lockbox functionality in sap to a mailbox dedicated for. Elimination of manual scanning and manual processing of incoming checks resulting in processing error and. Lockbox Process Flow Chart.
From eyrikfaraday.blogspot.com
34+ pre approval for mortgage process EyrikFaraday Lockbox Process Flow Chart You can associate the lockbox functionality in sap to a mailbox dedicated for. Sap s/4hana provides a range of tools and reports to monitor and analyze lockbox processing. Lock box implementation for unique customer use case objective: Process steps outlined in this flow chart include: This article explains the implementation and use case of lockbox functionality business need for implementing. Lockbox Process Flow Chart.