Phase Shift Of Rc Circuit . A phase shift oscillator is an electronic oscillator circuit which produces sine wave output. The following circuit diagram shows the three sections of the rc network. It is typically consisting of an amplifier (usually an operational amplifier), resistors, and capacitors arranged in a feedback network. Each section produces a phase shift of 60 o. The output of the amplifier is fed back through the rc network, which creates a phase shift of 60 degrees per section. Below circuit shows the rc phase shift oscillator using bjt. You can find the practical. The circuit diagram of rc phase shift oscillator is as shown in figure 1. An rc phase shift oscillator circuit is a type of electronic oscillator that generates sinusoidal signals. Rc phase shift oscillator definition:
from www.circuitdiagram.co
You can find the practical. The circuit diagram of rc phase shift oscillator is as shown in figure 1. The following circuit diagram shows the three sections of the rc network. Below circuit shows the rc phase shift oscillator using bjt. Rc phase shift oscillator definition: It is typically consisting of an amplifier (usually an operational amplifier), resistors, and capacitors arranged in a feedback network. An rc phase shift oscillator circuit is a type of electronic oscillator that generates sinusoidal signals. Each section produces a phase shift of 60 o. The output of the amplifier is fed back through the rc network, which creates a phase shift of 60 degrees per section. A phase shift oscillator is an electronic oscillator circuit which produces sine wave output.
Rc Phase Shift Oscillator Using Op Amp Circuit Diagram Circuit Diagram
Phase Shift Of Rc Circuit You can find the practical. It is typically consisting of an amplifier (usually an operational amplifier), resistors, and capacitors arranged in a feedback network. The circuit diagram of rc phase shift oscillator is as shown in figure 1. An rc phase shift oscillator circuit is a type of electronic oscillator that generates sinusoidal signals. You can find the practical. A phase shift oscillator is an electronic oscillator circuit which produces sine wave output. The following circuit diagram shows the three sections of the rc network. Below circuit shows the rc phase shift oscillator using bjt. Rc phase shift oscillator definition: The output of the amplifier is fed back through the rc network, which creates a phase shift of 60 degrees per section. Each section produces a phase shift of 60 o.
From www.circuitdiagram.co
Rc Phase Shift Oscillator Using Op Amp Circuit Diagram Circuit Diagram Phase Shift Of Rc Circuit The circuit diagram of rc phase shift oscillator is as shown in figure 1. Each section produces a phase shift of 60 o. It is typically consisting of an amplifier (usually an operational amplifier), resistors, and capacitors arranged in a feedback network. An rc phase shift oscillator circuit is a type of electronic oscillator that generates sinusoidal signals. The output. Phase Shift Of Rc Circuit.
From www.circuitdiagram.co
Rc Phase Shift Oscillator Circuit Using Op Amp Phase Shift Of Rc Circuit Rc phase shift oscillator definition: A phase shift oscillator is an electronic oscillator circuit which produces sine wave output. The circuit diagram of rc phase shift oscillator is as shown in figure 1. You can find the practical. It is typically consisting of an amplifier (usually an operational amplifier), resistors, and capacitors arranged in a feedback network. Each section produces. Phase Shift Of Rc Circuit.
From www.circuits-diy.com
RC Phase Shift Oscillator with 2N2222 Transistor Phase Shift Of Rc Circuit You can find the practical. It is typically consisting of an amplifier (usually an operational amplifier), resistors, and capacitors arranged in a feedback network. The output of the amplifier is fed back through the rc network, which creates a phase shift of 60 degrees per section. An rc phase shift oscillator circuit is a type of electronic oscillator that generates. Phase Shift Of Rc Circuit.
From www.youtube.com
RC Phase Shift Oscillator Circuit Using a NPN Transistor YouTube Phase Shift Of Rc Circuit The following circuit diagram shows the three sections of the rc network. You can find the practical. Below circuit shows the rc phase shift oscillator using bjt. The circuit diagram of rc phase shift oscillator is as shown in figure 1. Rc phase shift oscillator definition: It is typically consisting of an amplifier (usually an operational amplifier), resistors, and capacitors. Phase Shift Of Rc Circuit.
From www.youtube.com
AC series RC circuit Impedance, current, phase angle and power factor Phase Shift Of Rc Circuit An rc phase shift oscillator circuit is a type of electronic oscillator that generates sinusoidal signals. Rc phase shift oscillator definition: It is typically consisting of an amplifier (usually an operational amplifier), resistors, and capacitors arranged in a feedback network. The output of the amplifier is fed back through the rc network, which creates a phase shift of 60 degrees. Phase Shift Of Rc Circuit.
From circuitdigest.com
RC Phase Shift Oscillator Phase Shift Of Rc Circuit You can find the practical. Below circuit shows the rc phase shift oscillator using bjt. The following circuit diagram shows the three sections of the rc network. The circuit diagram of rc phase shift oscillator is as shown in figure 1. An rc phase shift oscillator circuit is a type of electronic oscillator that generates sinusoidal signals. It is typically. Phase Shift Of Rc Circuit.
From forum.allaboutcircuits.com
OpAmp RC Phase Shift Oscillator RC Phase Shift Oscillator using Op Phase Shift Of Rc Circuit You can find the practical. It is typically consisting of an amplifier (usually an operational amplifier), resistors, and capacitors arranged in a feedback network. Rc phase shift oscillator definition: Each section produces a phase shift of 60 o. The following circuit diagram shows the three sections of the rc network. The circuit diagram of rc phase shift oscillator is as. Phase Shift Of Rc Circuit.
From www.electricity-magnetism.org
What is an RC phase shift oscillator? Phase Shift Of Rc Circuit An rc phase shift oscillator circuit is a type of electronic oscillator that generates sinusoidal signals. The circuit diagram of rc phase shift oscillator is as shown in figure 1. You can find the practical. Rc phase shift oscillator definition: It is typically consisting of an amplifier (usually an operational amplifier), resistors, and capacitors arranged in a feedback network. The. Phase Shift Of Rc Circuit.
From www.youtube.com
RC Phase Shift Oscillator (using OpAmp) Explained YouTube Phase Shift Of Rc Circuit Each section produces a phase shift of 60 o. You can find the practical. An rc phase shift oscillator circuit is a type of electronic oscillator that generates sinusoidal signals. The circuit diagram of rc phase shift oscillator is as shown in figure 1. The following circuit diagram shows the three sections of the rc network. Rc phase shift oscillator. Phase Shift Of Rc Circuit.
From www.youtube.com
RC Phase Shift Oscillator(using BJT) Oscillators Electronic Devices Phase Shift Of Rc Circuit A phase shift oscillator is an electronic oscillator circuit which produces sine wave output. The following circuit diagram shows the three sections of the rc network. The output of the amplifier is fed back through the rc network, which creates a phase shift of 60 degrees per section. The circuit diagram of rc phase shift oscillator is as shown in. Phase Shift Of Rc Circuit.
From www.circuitdiagram.co
Rc Phase Shift Oscillator Circuit Transistor Circuit Diagram Phase Shift Of Rc Circuit The output of the amplifier is fed back through the rc network, which creates a phase shift of 60 degrees per section. Below circuit shows the rc phase shift oscillator using bjt. Each section produces a phase shift of 60 o. The circuit diagram of rc phase shift oscillator is as shown in figure 1. It is typically consisting of. Phase Shift Of Rc Circuit.
From www.youtube.com
RC Phase Shift Oscillator Phase shift Oscillator explained RC phase Phase Shift Of Rc Circuit The output of the amplifier is fed back through the rc network, which creates a phase shift of 60 degrees per section. An rc phase shift oscillator circuit is a type of electronic oscillator that generates sinusoidal signals. The circuit diagram of rc phase shift oscillator is as shown in figure 1. Below circuit shows the rc phase shift oscillator. Phase Shift Of Rc Circuit.
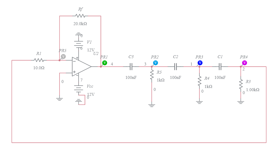
From www.multisim.com
RC phase shift oscillator using opamp Multisim Live Phase Shift Of Rc Circuit You can find the practical. The output of the amplifier is fed back through the rc network, which creates a phase shift of 60 degrees per section. The circuit diagram of rc phase shift oscillator is as shown in figure 1. A phase shift oscillator is an electronic oscillator circuit which produces sine wave output. The following circuit diagram shows. Phase Shift Of Rc Circuit.
From www.circuits-diy.com
RC Phase Shift Oscillator Circuit Phase Shift Of Rc Circuit You can find the practical. It is typically consisting of an amplifier (usually an operational amplifier), resistors, and capacitors arranged in a feedback network. A phase shift oscillator is an electronic oscillator circuit which produces sine wave output. The circuit diagram of rc phase shift oscillator is as shown in figure 1. An rc phase shift oscillator circuit is a. Phase Shift Of Rc Circuit.
From www.elprocus.com
RC Phase Shift Oscillator Circuit using BJT, Frequency and Applications Phase Shift Of Rc Circuit The following circuit diagram shows the three sections of the rc network. A phase shift oscillator is an electronic oscillator circuit which produces sine wave output. Below circuit shows the rc phase shift oscillator using bjt. The circuit diagram of rc phase shift oscillator is as shown in figure 1. You can find the practical. It is typically consisting of. Phase Shift Of Rc Circuit.
From www.linquip.com
What is the RC Phase Shift Oscillator? Linquip Phase Shift Of Rc Circuit You can find the practical. A phase shift oscillator is an electronic oscillator circuit which produces sine wave output. The circuit diagram of rc phase shift oscillator is as shown in figure 1. The output of the amplifier is fed back through the rc network, which creates a phase shift of 60 degrees per section. It is typically consisting of. Phase Shift Of Rc Circuit.
From www.circuits-diy.com
RC Phase Shift Oscillator Circuit Phase Shift Of Rc Circuit Rc phase shift oscillator definition: A phase shift oscillator is an electronic oscillator circuit which produces sine wave output. The following circuit diagram shows the three sections of the rc network. The circuit diagram of rc phase shift oscillator is as shown in figure 1. It is typically consisting of an amplifier (usually an operational amplifier), resistors, and capacitors arranged. Phase Shift Of Rc Circuit.
From circuitfixclifton.z21.web.core.windows.net
Circuit Diagram Of Rc Phase Shift Oscillator Phase Shift Of Rc Circuit Rc phase shift oscillator definition: Each section produces a phase shift of 60 o. Below circuit shows the rc phase shift oscillator using bjt. The circuit diagram of rc phase shift oscillator is as shown in figure 1. The output of the amplifier is fed back through the rc network, which creates a phase shift of 60 degrees per section.. Phase Shift Of Rc Circuit.
From www.circuitdiagram.co
Rc Phase Shift Oscillator Circuit Using Op Amp Phase Shift Of Rc Circuit A phase shift oscillator is an electronic oscillator circuit which produces sine wave output. The circuit diagram of rc phase shift oscillator is as shown in figure 1. Each section produces a phase shift of 60 o. Below circuit shows the rc phase shift oscillator using bjt. An rc phase shift oscillator circuit is a type of electronic oscillator that. Phase Shift Of Rc Circuit.
From www.chegg.com
Solved To demonstrate the RC phaseshift oscillator, connect Phase Shift Of Rc Circuit A phase shift oscillator is an electronic oscillator circuit which produces sine wave output. Rc phase shift oscillator definition: The following circuit diagram shows the three sections of the rc network. Each section produces a phase shift of 60 o. Below circuit shows the rc phase shift oscillator using bjt. The output of the amplifier is fed back through the. Phase Shift Of Rc Circuit.
From mavink.com
Rc Circuit Phase Diagram Phase Shift Of Rc Circuit The following circuit diagram shows the three sections of the rc network. It is typically consisting of an amplifier (usually an operational amplifier), resistors, and capacitors arranged in a feedback network. Rc phase shift oscillator definition: An rc phase shift oscillator circuit is a type of electronic oscillator that generates sinusoidal signals. A phase shift oscillator is an electronic oscillator. Phase Shift Of Rc Circuit.
From www.youtube.com
RC Phase shift Oscillator Simulation using MultiSim YouTube Phase Shift Of Rc Circuit The output of the amplifier is fed back through the rc network, which creates a phase shift of 60 degrees per section. An rc phase shift oscillator circuit is a type of electronic oscillator that generates sinusoidal signals. You can find the practical. Each section produces a phase shift of 60 o. The circuit diagram of rc phase shift oscillator. Phase Shift Of Rc Circuit.
From circuitdigest.com
RC Phase Shift Oscillator Circuit using OpAmp Phase Shift Of Rc Circuit The output of the amplifier is fed back through the rc network, which creates a phase shift of 60 degrees per section. Below circuit shows the rc phase shift oscillator using bjt. The circuit diagram of rc phase shift oscillator is as shown in figure 1. Rc phase shift oscillator definition: It is typically consisting of an amplifier (usually an. Phase Shift Of Rc Circuit.
From www.chegg.com
Solved c. Consider an RC phase shift oscillator circuit as Phase Shift Of Rc Circuit Rc phase shift oscillator definition: A phase shift oscillator is an electronic oscillator circuit which produces sine wave output. Below circuit shows the rc phase shift oscillator using bjt. Each section produces a phase shift of 60 o. The output of the amplifier is fed back through the rc network, which creates a phase shift of 60 degrees per section.. Phase Shift Of Rc Circuit.
From www.circuits-diy.com
Phase Shift Oscillator Circuit Phase Shift Of Rc Circuit Rc phase shift oscillator definition: The output of the amplifier is fed back through the rc network, which creates a phase shift of 60 degrees per section. The following circuit diagram shows the three sections of the rc network. A phase shift oscillator is an electronic oscillator circuit which produces sine wave output. The circuit diagram of rc phase shift. Phase Shift Of Rc Circuit.
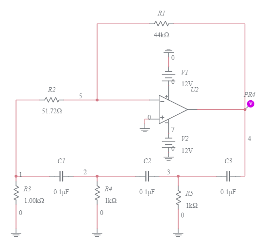
From www.multisim.com
RC phase shift oscillator using opamp (1) Multisim Live Phase Shift Of Rc Circuit Each section produces a phase shift of 60 o. The circuit diagram of rc phase shift oscillator is as shown in figure 1. The output of the amplifier is fed back through the rc network, which creates a phase shift of 60 degrees per section. The following circuit diagram shows the three sections of the rc network. An rc phase. Phase Shift Of Rc Circuit.
From www.theorycircuit.com
RC phase shift Oscillator Circuit Phase Shift Of Rc Circuit The output of the amplifier is fed back through the rc network, which creates a phase shift of 60 degrees per section. An rc phase shift oscillator circuit is a type of electronic oscillator that generates sinusoidal signals. The following circuit diagram shows the three sections of the rc network. The circuit diagram of rc phase shift oscillator is as. Phase Shift Of Rc Circuit.
From guidewiringlange.z19.web.core.windows.net
Rc Circuit Phase Diagram Phase Shift Of Rc Circuit The following circuit diagram shows the three sections of the rc network. Rc phase shift oscillator definition: The circuit diagram of rc phase shift oscillator is as shown in figure 1. An rc phase shift oscillator circuit is a type of electronic oscillator that generates sinusoidal signals. You can find the practical. Below circuit shows the rc phase shift oscillator. Phase Shift Of Rc Circuit.
From enginediagramzees.z13.web.core.windows.net
Rc Phase Shift Oscillator Circuit Diagram Phase Shift Of Rc Circuit Below circuit shows the rc phase shift oscillator using bjt. It is typically consisting of an amplifier (usually an operational amplifier), resistors, and capacitors arranged in a feedback network. You can find the practical. An rc phase shift oscillator circuit is a type of electronic oscillator that generates sinusoidal signals. The following circuit diagram shows the three sections of the. Phase Shift Of Rc Circuit.
From www.zpag.net
RC phaseshift oscillator, LM324 Phase Shift Of Rc Circuit Below circuit shows the rc phase shift oscillator using bjt. The following circuit diagram shows the three sections of the rc network. The circuit diagram of rc phase shift oscillator is as shown in figure 1. An rc phase shift oscillator circuit is a type of electronic oscillator that generates sinusoidal signals. The output of the amplifier is fed back. Phase Shift Of Rc Circuit.
From www.hackatronic.com
RC Phase Shift Oscillator Circuit Working » Hackatronic Phase Shift Of Rc Circuit An rc phase shift oscillator circuit is a type of electronic oscillator that generates sinusoidal signals. It is typically consisting of an amplifier (usually an operational amplifier), resistors, and capacitors arranged in a feedback network. The circuit diagram of rc phase shift oscillator is as shown in figure 1. You can find the practical. Below circuit shows the rc phase. Phase Shift Of Rc Circuit.
From electricalworkbook.com
What is RC Phase Shift Oscillator? Circuit Diagram, Working & Frequency Phase Shift Of Rc Circuit Each section produces a phase shift of 60 o. It is typically consisting of an amplifier (usually an operational amplifier), resistors, and capacitors arranged in a feedback network. An rc phase shift oscillator circuit is a type of electronic oscillator that generates sinusoidal signals. A phase shift oscillator is an electronic oscillator circuit which produces sine wave output. Below circuit. Phase Shift Of Rc Circuit.
From wiring.ekocraft-appleleaf.com
How To Calculate Phase Shift Of Rc Circuit Wiring Diagram Phase Shift Of Rc Circuit Rc phase shift oscillator definition: An rc phase shift oscillator circuit is a type of electronic oscillator that generates sinusoidal signals. A phase shift oscillator is an electronic oscillator circuit which produces sine wave output. Each section produces a phase shift of 60 o. The circuit diagram of rc phase shift oscillator is as shown in figure 1. You can. Phase Shift Of Rc Circuit.
From enginemanualerik.z19.web.core.windows.net
Rc Circuit Phase Diagram Phase Shift Of Rc Circuit Rc phase shift oscillator definition: It is typically consisting of an amplifier (usually an operational amplifier), resistors, and capacitors arranged in a feedback network. The following circuit diagram shows the three sections of the rc network. Each section produces a phase shift of 60 o. Below circuit shows the rc phase shift oscillator using bjt. The output of the amplifier. Phase Shift Of Rc Circuit.
From blog.csdn.net
RC振荡器工作原理分析,案例+公式,几分钟,带你搞定RC振荡器_rc谐振频率计算器CSDN博客 Phase Shift Of Rc Circuit It is typically consisting of an amplifier (usually an operational amplifier), resistors, and capacitors arranged in a feedback network. A phase shift oscillator is an electronic oscillator circuit which produces sine wave output. An rc phase shift oscillator circuit is a type of electronic oscillator that generates sinusoidal signals. Rc phase shift oscillator definition: Each section produces a phase shift. Phase Shift Of Rc Circuit.