Frequency Counter Using Atmega32 . I'm trying to use the atmega32 input capture unit in the following manner: I've been rehashing some existing libraries i found on some obscure forums to measure a frequency on digital pin 5, using the atmega328p/atmega2560 timer/counter modules and an. I have a wave generated using timer0 (through oc0 pin). I need to measure the input frequency and display it on the lcd using an external oscillator of 4mhz. So if we count the number of cycles recorded in a second. Frequency of a periodic signal is the number of cycles it repeats per second! I am in the process of designing a function generator and i needed a frequency counter to check it against. A frequency measurement system which is especially realized in digital counting circuit seems being called “frequency counter”. Frequency counter library for avr and the atmega32u4 (and similar) processor using timer 0. Frequency measurement from 10hz to timer_clock_frequency/2.5. Traditional counter for higher frequency signals. Up to 99% or better, depending on the avr®.
from www.qsl.net
So if we count the number of cycles recorded in a second. I have a wave generated using timer0 (through oc0 pin). Frequency of a periodic signal is the number of cycles it repeats per second! I'm trying to use the atmega32 input capture unit in the following manner: Frequency measurement from 10hz to timer_clock_frequency/2.5. I am in the process of designing a function generator and i needed a frequency counter to check it against. Traditional counter for higher frequency signals. Frequency counter library for avr and the atmega32u4 (and similar) processor using timer 0. A frequency measurement system which is especially realized in digital counting circuit seems being called “frequency counter”. I've been rehashing some existing libraries i found on some obscure forums to measure a frequency on digital pin 5, using the atmega328p/atmega2560 timer/counter modules and an.
Frequency Counter
Frequency Counter Using Atmega32 Traditional counter for higher frequency signals. Frequency measurement from 10hz to timer_clock_frequency/2.5. I am in the process of designing a function generator and i needed a frequency counter to check it against. Traditional counter for higher frequency signals. I'm trying to use the atmega32 input capture unit in the following manner: Frequency counter library for avr and the atmega32u4 (and similar) processor using timer 0. So if we count the number of cycles recorded in a second. I need to measure the input frequency and display it on the lcd using an external oscillator of 4mhz. I have a wave generated using timer0 (through oc0 pin). Frequency of a periodic signal is the number of cycles it repeats per second! Up to 99% or better, depending on the avr®. I've been rehashing some existing libraries i found on some obscure forums to measure a frequency on digital pin 5, using the atmega328p/atmega2560 timer/counter modules and an. A frequency measurement system which is especially realized in digital counting circuit seems being called “frequency counter”.
From github.com
GitHub handiko/AudioFreqCount Audio Frequency Counter based on Frequency Counter Using Atmega32 So if we count the number of cycles recorded in a second. I've been rehashing some existing libraries i found on some obscure forums to measure a frequency on digital pin 5, using the atmega328p/atmega2560 timer/counter modules and an. Frequency counter library for avr and the atmega32u4 (and similar) processor using timer 0. I am in the process of designing. Frequency Counter Using Atmega32.
From www.youtube.com
Using counter 0 of ATMega32 to count external input pulses YouTube Frequency Counter Using Atmega32 I'm trying to use the atmega32 input capture unit in the following manner: I have a wave generated using timer0 (through oc0 pin). I am in the process of designing a function generator and i needed a frequency counter to check it against. Up to 99% or better, depending on the avr®. A frequency measurement system which is especially realized. Frequency Counter Using Atmega32.
From www.oceanproperty.co.th
Frequency Counter Using AVR Microcontroller Projects, 52 OFF Frequency Counter Using Atmega32 Frequency counter library for avr and the atmega32u4 (and similar) processor using timer 0. I'm trying to use the atmega32 input capture unit in the following manner: I've been rehashing some existing libraries i found on some obscure forums to measure a frequency on digital pin 5, using the atmega328p/atmega2560 timer/counter modules and an. I have a wave generated using. Frequency Counter Using Atmega32.
From atmega32-avr.com
ATTiny based projects list ATMega32 AVR ATTiny based projects list Frequency Counter Using Atmega32 A frequency measurement system which is especially realized in digital counting circuit seems being called “frequency counter”. I've been rehashing some existing libraries i found on some obscure forums to measure a frequency on digital pin 5, using the atmega328p/atmega2560 timer/counter modules and an. Traditional counter for higher frequency signals. So if we count the number of cycles recorded in. Frequency Counter Using Atmega32.
From atmega32-avr.com
099 Counter using AVR Microcontroller ATMega32 AVR Frequency Counter Using Atmega32 I have a wave generated using timer0 (through oc0 pin). Up to 99% or better, depending on the avr®. I need to measure the input frequency and display it on the lcd using an external oscillator of 4mhz. Traditional counter for higher frequency signals. I am in the process of designing a function generator and i needed a frequency counter. Frequency Counter Using Atmega32.
From aki-technical.blogspot.com
Learn Electronics and Embedded System Programming Using counter 0 of Frequency Counter Using Atmega32 Frequency counter library for avr and the atmega32u4 (and similar) processor using timer 0. Frequency of a periodic signal is the number of cycles it repeats per second! Traditional counter for higher frequency signals. Frequency measurement from 10hz to timer_clock_frequency/2.5. I'm trying to use the atmega32 input capture unit in the following manner: I have a wave generated using timer0. Frequency Counter Using Atmega32.
From www.youtube.com
Frequency Counter using Arduino Proteus Simulation YouTube Frequency Counter Using Atmega32 Frequency counter library for avr and the atmega32u4 (and similar) processor using timer 0. I'm trying to use the atmega32 input capture unit in the following manner: I have a wave generated using timer0 (through oc0 pin). A frequency measurement system which is especially realized in digital counting circuit seems being called “frequency counter”. I am in the process of. Frequency Counter Using Atmega32.
From www.instructables.com
Digital Frequency Counter 11 Steps (with Pictures) Instructables Frequency Counter Using Atmega32 I've been rehashing some existing libraries i found on some obscure forums to measure a frequency on digital pin 5, using the atmega328p/atmega2560 timer/counter modules and an. Frequency of a periodic signal is the number of cycles it repeats per second! I am in the process of designing a function generator and i needed a frequency counter to check it. Frequency Counter Using Atmega32.
From www.youtube.com
DIGITAL CLOCK USING ATMEGA32 AND 7 SEGMENT on Proteus YouTube Frequency Counter Using Atmega32 So if we count the number of cycles recorded in a second. Frequency measurement from 10hz to timer_clock_frequency/2.5. I am in the process of designing a function generator and i needed a frequency counter to check it against. A frequency measurement system which is especially realized in digital counting circuit seems being called “frequency counter”. I need to measure the. Frequency Counter Using Atmega32.
From aki-technical.blogspot.com
Learn Electronics and Embedded System Programming Using ADC and Timer Frequency Counter Using Atmega32 I am in the process of designing a function generator and i needed a frequency counter to check it against. Traditional counter for higher frequency signals. Frequency of a periodic signal is the number of cycles it repeats per second! I need to measure the input frequency and display it on the lcd using an external oscillator of 4mhz. I. Frequency Counter Using Atmega32.
From aki-technical.blogspot.com
Electronics and Programming ATMega32 digital counter using external Frequency Counter Using Atmega32 I'm trying to use the atmega32 input capture unit in the following manner: I am in the process of designing a function generator and i needed a frequency counter to check it against. Frequency measurement from 10hz to timer_clock_frequency/2.5. A frequency measurement system which is especially realized in digital counting circuit seems being called “frequency counter”. I have a wave. Frequency Counter Using Atmega32.
From exycvdlhr.blob.core.windows.net
Frequency Counter With Arduino at Nadine Garcia blog Frequency Counter Using Atmega32 I need to measure the input frequency and display it on the lcd using an external oscillator of 4mhz. Frequency measurement from 10hz to timer_clock_frequency/2.5. A frequency measurement system which is especially realized in digital counting circuit seems being called “frequency counter”. Frequency of a periodic signal is the number of cycles it repeats per second! I have a wave. Frequency Counter Using Atmega32.
From www.raypcb.com
Exploring the Benefits of Frequency Counter Circuit Working and Frequency Counter Using Atmega32 I am in the process of designing a function generator and i needed a frequency counter to check it against. I've been rehashing some existing libraries i found on some obscure forums to measure a frequency on digital pin 5, using the atmega328p/atmega2560 timer/counter modules and an. Frequency measurement from 10hz to timer_clock_frequency/2.5. I have a wave generated using timer0. Frequency Counter Using Atmega32.
From www.electronicwings.com
Timer in AVR ATmega16/ATmega32 AVR ATmega Controllers Frequency Counter Using Atmega32 Traditional counter for higher frequency signals. Frequency measurement from 10hz to timer_clock_frequency/2.5. I need to measure the input frequency and display it on the lcd using an external oscillator of 4mhz. So if we count the number of cycles recorded in a second. I'm trying to use the atmega32 input capture unit in the following manner: Frequency counter library for. Frequency Counter Using Atmega32.
From www.researchgate.net
Circuit diagram of frequency counter using Arduino with Astable Frequency Counter Using Atmega32 I'm trying to use the atmega32 input capture unit in the following manner: I need to measure the input frequency and display it on the lcd using an external oscillator of 4mhz. Traditional counter for higher frequency signals. Frequency counter library for avr and the atmega32u4 (and similar) processor using timer 0. Frequency of a periodic signal is the number. Frequency Counter Using Atmega32.
From www.electronics-lab.com
Frequency counter with PIC16F628A ElectronicsLab Frequency Counter Using Atmega32 Frequency counter library for avr and the atmega32u4 (and similar) processor using timer 0. I am in the process of designing a function generator and i needed a frequency counter to check it against. Traditional counter for higher frequency signals. I have a wave generated using timer0 (through oc0 pin). Up to 99% or better, depending on the avr®. A. Frequency Counter Using Atmega32.
From www.billy.gr
Frequency counter www.billy.gr Frequency Counter Using Atmega32 I have a wave generated using timer0 (through oc0 pin). I've been rehashing some existing libraries i found on some obscure forums to measure a frequency on digital pin 5, using the atmega328p/atmega2560 timer/counter modules and an. Traditional counter for higher frequency signals. I am in the process of designing a function generator and i needed a frequency counter to. Frequency Counter Using Atmega32.
From www.youtube.com
Frequency Counter with AVR YouTube Frequency Counter Using Atmega32 I am in the process of designing a function generator and i needed a frequency counter to check it against. Traditional counter for higher frequency signals. I have a wave generated using timer0 (through oc0 pin). So if we count the number of cycles recorded in a second. I'm trying to use the atmega32 input capture unit in the following. Frequency Counter Using Atmega32.
From www.instructables.com
Arduino Frequency Counter 7 Steps Instructables Frequency Counter Using Atmega32 I am in the process of designing a function generator and i needed a frequency counter to check it against. A frequency measurement system which is especially realized in digital counting circuit seems being called “frequency counter”. I'm trying to use the atmega32 input capture unit in the following manner: Frequency of a periodic signal is the number of cycles. Frequency Counter Using Atmega32.
From www.ourpcb.com
Frequency Counter Circuits Everything You Need to Know Frequency Counter Using Atmega32 I've been rehashing some existing libraries i found on some obscure forums to measure a frequency on digital pin 5, using the atmega328p/atmega2560 timer/counter modules and an. I need to measure the input frequency and display it on the lcd using an external oscillator of 4mhz. Traditional counter for higher frequency signals. Frequency of a periodic signal is the number. Frequency Counter Using Atmega32.
From www.youtube.com
Make Frequency Meter / Counter using ATmega8 or Arduino & 1602 LCD Frequency Counter Using Atmega32 I am in the process of designing a function generator and i needed a frequency counter to check it against. A frequency measurement system which is especially realized in digital counting circuit seems being called “frequency counter”. Up to 99% or better, depending on the avr®. Frequency counter library for avr and the atmega32u4 (and similar) processor using timer 0.. Frequency Counter Using Atmega32.
From www.circuitdiagram.co
Simple Frequency Meter Circuit Diagram Circuit Diagram Frequency Counter Using Atmega32 I have a wave generated using timer0 (through oc0 pin). I've been rehashing some existing libraries i found on some obscure forums to measure a frequency on digital pin 5, using the atmega328p/atmega2560 timer/counter modules and an. Frequency counter library for avr and the atmega32u4 (and similar) processor using timer 0. Frequency measurement from 10hz to timer_clock_frequency/2.5. Up to 99%. Frequency Counter Using Atmega32.
From www.ee-diary.com
High Frequency Counter with Arduino eediary Frequency Counter Using Atmega32 I'm trying to use the atmega32 input capture unit in the following manner: I need to measure the input frequency and display it on the lcd using an external oscillator of 4mhz. So if we count the number of cycles recorded in a second. Up to 99% or better, depending on the avr®. Frequency counter library for avr and the. Frequency Counter Using Atmega32.
From www.instructables.com
Frequency Counter With Arduino 8 Steps (with Pictures) Instructables Frequency Counter Using Atmega32 Frequency measurement from 10hz to timer_clock_frequency/2.5. Up to 99% or better, depending on the avr®. So if we count the number of cycles recorded in a second. Traditional counter for higher frequency signals. I need to measure the input frequency and display it on the lcd using an external oscillator of 4mhz. A frequency measurement system which is especially realized. Frequency Counter Using Atmega32.
From www.theengineeringprojects.com
Introduction to Atmega32 The Engineering Projects Frequency Counter Using Atmega32 I am in the process of designing a function generator and i needed a frequency counter to check it against. Frequency of a periodic signal is the number of cycles it repeats per second! I'm trying to use the atmega32 input capture unit in the following manner: Frequency counter library for avr and the atmega32u4 (and similar) processor using timer. Frequency Counter Using Atmega32.
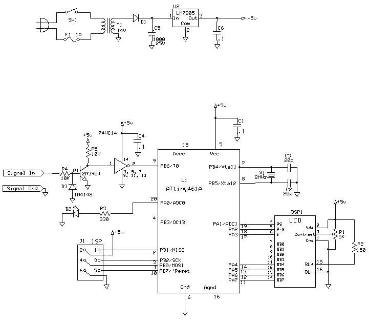
From www.qsl.net
Frequency Counter Frequency Counter Using Atmega32 Up to 99% or better, depending on the avr®. I have a wave generated using timer0 (through oc0 pin). Frequency counter library for avr and the atmega32u4 (and similar) processor using timer 0. A frequency measurement system which is especially realized in digital counting circuit seems being called “frequency counter”. I am in the process of designing a function generator. Frequency Counter Using Atmega32.
From www.youtube.com
099 Counter using ATmega32 Microcontroller YouTube Frequency Counter Using Atmega32 A frequency measurement system which is especially realized in digital counting circuit seems being called “frequency counter”. I have a wave generated using timer0 (through oc0 pin). Up to 99% or better, depending on the avr®. So if we count the number of cycles recorded in a second. I've been rehashing some existing libraries i found on some obscure forums. Frequency Counter Using Atmega32.
From exomoxeie.blob.core.windows.net
Frequency Counter Circuit Diagram at Ann Rose blog Frequency Counter Using Atmega32 Frequency of a periodic signal is the number of cycles it repeats per second! Up to 99% or better, depending on the avr®. A frequency measurement system which is especially realized in digital counting circuit seems being called “frequency counter”. I have a wave generated using timer0 (through oc0 pin). I am in the process of designing a function generator. Frequency Counter Using Atmega32.
From www.oceanproperty.co.th
Frequency Counter Using AVR Microcontroller Projects, 52 OFF Frequency Counter Using Atmega32 I need to measure the input frequency and display it on the lcd using an external oscillator of 4mhz. Frequency counter library for avr and the atmega32u4 (and similar) processor using timer 0. Traditional counter for higher frequency signals. Frequency of a periodic signal is the number of cycles it repeats per second! A frequency measurement system which is especially. Frequency Counter Using Atmega32.
From github.com
GitHub Halieeim/StopWatchATMega32 Implementing stop watch using Frequency Counter Using Atmega32 Frequency measurement from 10hz to timer_clock_frequency/2.5. Frequency counter library for avr and the atmega32u4 (and similar) processor using timer 0. I have a wave generated using timer0 (through oc0 pin). I need to measure the input frequency and display it on the lcd using an external oscillator of 4mhz. A frequency measurement system which is especially realized in digital counting. Frequency Counter Using Atmega32.
From www.wa5bdu.com
An Arduino frequency counter Frequency Counter Using Atmega32 Traditional counter for higher frequency signals. So if we count the number of cycles recorded in a second. Frequency of a periodic signal is the number of cycles it repeats per second! I've been rehashing some existing libraries i found on some obscure forums to measure a frequency on digital pin 5, using the atmega328p/atmega2560 timer/counter modules and an. Up. Frequency Counter Using Atmega32.
From www.circuitdiagram.co
Simple Frequency Counter Circuit Diagram Circuit Diagram Frequency Counter Using Atmega32 Up to 99% or better, depending on the avr®. Frequency of a periodic signal is the number of cycles it repeats per second! A frequency measurement system which is especially realized in digital counting circuit seems being called “frequency counter”. I am in the process of designing a function generator and i needed a frequency counter to check it against.. Frequency Counter Using Atmega32.
From exycvdlhr.blob.core.windows.net
Frequency Counter With Arduino at Nadine Garcia blog Frequency Counter Using Atmega32 Traditional counter for higher frequency signals. So if we count the number of cycles recorded in a second. I have a wave generated using timer0 (through oc0 pin). Frequency measurement from 10hz to timer_clock_frequency/2.5. Frequency counter library for avr and the atmega32u4 (and similar) processor using timer 0. A frequency measurement system which is especially realized in digital counting circuit. Frequency Counter Using Atmega32.
From www.electronicwings.com
Interfacing LCD16x2 with AVR ATmega16/ATmega32 in 4bit mode Frequency Counter Using Atmega32 Frequency measurement from 10hz to timer_clock_frequency/2.5. A frequency measurement system which is especially realized in digital counting circuit seems being called “frequency counter”. I am in the process of designing a function generator and i needed a frequency counter to check it against. Traditional counter for higher frequency signals. I need to measure the input frequency and display it on. Frequency Counter Using Atmega32.
From www.ee-diary.com
Reading and displaying temperature with ATmega32A eediary Frequency Counter Using Atmega32 Traditional counter for higher frequency signals. Frequency counter library for avr and the atmega32u4 (and similar) processor using timer 0. I need to measure the input frequency and display it on the lcd using an external oscillator of 4mhz. I have a wave generated using timer0 (through oc0 pin). Frequency of a periodic signal is the number of cycles it. Frequency Counter Using Atmega32.