Analog Devices Programmable Gain Amplifier . Programmable gain instrumentation amplifiers are a critical component in the data acquisition space, enabling good snr performance, even with. The max9939aub+ is a spi programmable gain amplifier (pga) with input vos trim and output op. Compare manufacturer part no order code description / manufacturer availability price for price (ex vat) quantity amplifier type supply. The adl5206 is a wide bandwidth, variable gain amplifier (vga) with digital control (also known as a digital gain amplifier (dga)) that provides precise. The ada4254 is a zero drift, high voltage, low power pgia designed for process control and industrial applications.
from www.aliexpress.com
Compare manufacturer part no order code description / manufacturer availability price for price (ex vat) quantity amplifier type supply. The ada4254 is a zero drift, high voltage, low power pgia designed for process control and industrial applications. The max9939aub+ is a spi programmable gain amplifier (pga) with input vos trim and output op. Programmable gain instrumentation amplifiers are a critical component in the data acquisition space, enabling good snr performance, even with. The adl5206 is a wide bandwidth, variable gain amplifier (vga) with digital control (also known as a digital gain amplifier (dga)) that provides precise.
Store Home Products Feedback
Analog Devices Programmable Gain Amplifier The adl5206 is a wide bandwidth, variable gain amplifier (vga) with digital control (also known as a digital gain amplifier (dga)) that provides precise. Compare manufacturer part no order code description / manufacturer availability price for price (ex vat) quantity amplifier type supply. Programmable gain instrumentation amplifiers are a critical component in the data acquisition space, enabling good snr performance, even with. The ada4254 is a zero drift, high voltage, low power pgia designed for process control and industrial applications. The adl5206 is a wide bandwidth, variable gain amplifier (vga) with digital control (also known as a digital gain amplifier (dga)) that provides precise. The max9939aub+ is a spi programmable gain amplifier (pga) with input vos trim and output op.
From www.walmart.com
6 PCS ADS1115 Analog to Digital Converter 16 Bit ADC Module Converter Analog Devices Programmable Gain Amplifier The ada4254 is a zero drift, high voltage, low power pgia designed for process control and industrial applications. The adl5206 is a wide bandwidth, variable gain amplifier (vga) with digital control (also known as a digital gain amplifier (dga)) that provides precise. Programmable gain instrumentation amplifiers are a critical component in the data acquisition space, enabling good snr performance, even. Analog Devices Programmable Gain Amplifier.
From www.electronics-circuits.com
Digital Programmable Gain Amplifier Electronics Circuits Analog Devices Programmable Gain Amplifier The ada4254 is a zero drift, high voltage, low power pgia designed for process control and industrial applications. Programmable gain instrumentation amplifiers are a critical component in the data acquisition space, enabling good snr performance, even with. Compare manufacturer part no order code description / manufacturer availability price for price (ex vat) quantity amplifier type supply. The adl5206 is a. Analog Devices Programmable Gain Amplifier.
From www.radiolocman.com
Programmablegain amplifier is lowcost Analog Devices Programmable Gain Amplifier Programmable gain instrumentation amplifiers are a critical component in the data acquisition space, enabling good snr performance, even with. Compare manufacturer part no order code description / manufacturer availability price for price (ex vat) quantity amplifier type supply. The adl5206 is a wide bandwidth, variable gain amplifier (vga) with digital control (also known as a digital gain amplifier (dga)) that. Analog Devices Programmable Gain Amplifier.
From www.pinterest.com
ADS1015 12Bit ADC 4 Channel with Programmable Gain Amplifier Analog Devices Programmable Gain Amplifier Programmable gain instrumentation amplifiers are a critical component in the data acquisition space, enabling good snr performance, even with. The ada4254 is a zero drift, high voltage, low power pgia designed for process control and industrial applications. Compare manufacturer part no order code description / manufacturer availability price for price (ex vat) quantity amplifier type supply. The adl5206 is a. Analog Devices Programmable Gain Amplifier.
From www.electronics-lab.com
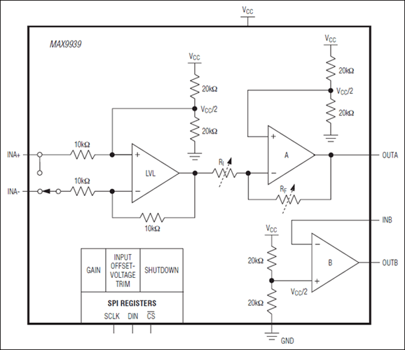
SPI ProgrammableGain Amplifier with Input VOS Trim and Output OPAMP Analog Devices Programmable Gain Amplifier Compare manufacturer part no order code description / manufacturer availability price for price (ex vat) quantity amplifier type supply. The max9939aub+ is a spi programmable gain amplifier (pga) with input vos trim and output op. The adl5206 is a wide bandwidth, variable gain amplifier (vga) with digital control (also known as a digital gain amplifier (dga)) that provides precise. Programmable. Analog Devices Programmable Gain Amplifier.
From kr.element14.com
ADA4355ABCZ Analog Devices Programmable/Variable Amplifier Analog Devices Programmable Gain Amplifier The adl5206 is a wide bandwidth, variable gain amplifier (vga) with digital control (also known as a digital gain amplifier (dga)) that provides precise. The ada4254 is a zero drift, high voltage, low power pgia designed for process control and industrial applications. The max9939aub+ is a spi programmable gain amplifier (pga) with input vos trim and output op. Programmable gain. Analog Devices Programmable Gain Amplifier.
From wiki.analog.com
Activity Variable Gain Amplifiers [Analog Devices Wiki] Analog Devices Programmable Gain Amplifier The max9939aub+ is a spi programmable gain amplifier (pga) with input vos trim and output op. The adl5206 is a wide bandwidth, variable gain amplifier (vga) with digital control (also known as a digital gain amplifier (dga)) that provides precise. Compare manufacturer part no order code description / manufacturer availability price for price (ex vat) quantity amplifier type supply. The. Analog Devices Programmable Gain Amplifier.
From embeddedcomputing.com
Programmable Gain Instrumentation Amplifiers Finding One that Works Analog Devices Programmable Gain Amplifier The max9939aub+ is a spi programmable gain amplifier (pga) with input vos trim and output op. The ada4254 is a zero drift, high voltage, low power pgia designed for process control and industrial applications. Programmable gain instrumentation amplifiers are a critical component in the data acquisition space, enabling good snr performance, even with. The adl5206 is a wide bandwidth, variable. Analog Devices Programmable Gain Amplifier.
From www.mouser.tw
MAX3522B Programmable Gain Amplifier Analog Devices / Maxim Analog Devices Programmable Gain Amplifier The adl5206 is a wide bandwidth, variable gain amplifier (vga) with digital control (also known as a digital gain amplifier (dga)) that provides precise. The ada4254 is a zero drift, high voltage, low power pgia designed for process control and industrial applications. Compare manufacturer part no order code description / manufacturer availability price for price (ex vat) quantity amplifier type. Analog Devices Programmable Gain Amplifier.
From www.avnet.com
How to succeed with programmable analog Analog Devices Programmable Gain Amplifier The adl5206 is a wide bandwidth, variable gain amplifier (vga) with digital control (also known as a digital gain amplifier (dga)) that provides precise. The max9939aub+ is a spi programmable gain amplifier (pga) with input vos trim and output op. The ada4254 is a zero drift, high voltage, low power pgia designed for process control and industrial applications. Compare manufacturer. Analog Devices Programmable Gain Amplifier.
From www.amazon.com
IJJ ADS1115 16 Bits 4 Channel AnalogtoDigital ADC PGA Analog Devices Programmable Gain Amplifier The max9939aub+ is a spi programmable gain amplifier (pga) with input vos trim and output op. Programmable gain instrumentation amplifiers are a critical component in the data acquisition space, enabling good snr performance, even with. The ada4254 is a zero drift, high voltage, low power pgia designed for process control and industrial applications. The adl5206 is a wide bandwidth, variable. Analog Devices Programmable Gain Amplifier.
From www.amazon.in
Generic PGA113 programmable gain amplifier 2channel MUX module Analog Devices Programmable Gain Amplifier The adl5206 is a wide bandwidth, variable gain amplifier (vga) with digital control (also known as a digital gain amplifier (dga)) that provides precise. The ada4254 is a zero drift, high voltage, low power pgia designed for process control and industrial applications. Programmable gain instrumentation amplifiers are a critical component in the data acquisition space, enabling good snr performance, even. Analog Devices Programmable Gain Amplifier.
From jlcpcb.com
AD8368ACPZREEL7 Analog Devices Programmable/Variable Gain Analog Devices Programmable Gain Amplifier Compare manufacturer part no order code description / manufacturer availability price for price (ex vat) quantity amplifier type supply. The ada4254 is a zero drift, high voltage, low power pgia designed for process control and industrial applications. The adl5206 is a wide bandwidth, variable gain amplifier (vga) with digital control (also known as a digital gain amplifier (dga)) that provides. Analog Devices Programmable Gain Amplifier.
From www.researchgate.net
A simplified schematic diagram of the programmable gain amplifier Analog Devices Programmable Gain Amplifier The ada4254 is a zero drift, high voltage, low power pgia designed for process control and industrial applications. Programmable gain instrumentation amplifiers are a critical component in the data acquisition space, enabling good snr performance, even with. Compare manufacturer part no order code description / manufacturer availability price for price (ex vat) quantity amplifier type supply. The max9939aub+ is a. Analog Devices Programmable Gain Amplifier.
From uk.rs-online.com
AD8334ACPZ Analog Devices, Programmable Gain Amplifier 4, 64Pin LFCSP Analog Devices Programmable Gain Amplifier The max9939aub+ is a spi programmable gain amplifier (pga) with input vos trim and output op. Programmable gain instrumentation amplifiers are a critical component in the data acquisition space, enabling good snr performance, even with. Compare manufacturer part no order code description / manufacturer availability price for price (ex vat) quantity amplifier type supply. The ada4254 is a zero drift,. Analog Devices Programmable Gain Amplifier.
From www.desertcart.com.eg
Buy 16 Bit I2C ADS1115 Module ADC 4 Channels with Programmable Gain Analog Devices Programmable Gain Amplifier Compare manufacturer part no order code description / manufacturer availability price for price (ex vat) quantity amplifier type supply. The adl5206 is a wide bandwidth, variable gain amplifier (vga) with digital control (also known as a digital gain amplifier (dga)) that provides precise. Programmable gain instrumentation amplifiers are a critical component in the data acquisition space, enabling good snr performance,. Analog Devices Programmable Gain Amplifier.
From www.ubuy.co.in
Buy AEDIKO 2pcs ADS1115 16 Bit 16 Byte 4 Channel I2C IIC Analogto Analog Devices Programmable Gain Amplifier The ada4254 is a zero drift, high voltage, low power pgia designed for process control and industrial applications. Compare manufacturer part no order code description / manufacturer availability price for price (ex vat) quantity amplifier type supply. The adl5206 is a wide bandwidth, variable gain amplifier (vga) with digital control (also known as a digital gain amplifier (dga)) that provides. Analog Devices Programmable Gain Amplifier.
From www.analog.com
MAX9939 SPIProgrammable Gain Amplifier (PGA) with Input VOS Trim and Analog Devices Programmable Gain Amplifier Compare manufacturer part no order code description / manufacturer availability price for price (ex vat) quantity amplifier type supply. The ada4254 is a zero drift, high voltage, low power pgia designed for process control and industrial applications. The adl5206 is a wide bandwidth, variable gain amplifier (vga) with digital control (also known as a digital gain amplifier (dga)) that provides. Analog Devices Programmable Gain Amplifier.
From www.amazon.co.uk
6 PCS ADS1115 Analog to Digital Converter 16 Bit Module Converter with Analog Devices Programmable Gain Amplifier The max9939aub+ is a spi programmable gain amplifier (pga) with input vos trim and output op. The adl5206 is a wide bandwidth, variable gain amplifier (vga) with digital control (also known as a digital gain amplifier (dga)) that provides precise. Programmable gain instrumentation amplifiers are a critical component in the data acquisition space, enabling good snr performance, even with. Compare. Analog Devices Programmable Gain Amplifier.
From cleste.ro
ANALOG DEVICES MAX2066ETL+ Programmable/Variable Amplifier Analog Devices Programmable Gain Amplifier Compare manufacturer part no order code description / manufacturer availability price for price (ex vat) quantity amplifier type supply. The adl5206 is a wide bandwidth, variable gain amplifier (vga) with digital control (also known as a digital gain amplifier (dga)) that provides precise. The ada4254 is a zero drift, high voltage, low power pgia designed for process control and industrial. Analog Devices Programmable Gain Amplifier.
From www.robotop.lv
I2C ADS1115 16 Bit ADC 4 channel Module with Programmable Gain Analog Devices Programmable Gain Amplifier Compare manufacturer part no order code description / manufacturer availability price for price (ex vat) quantity amplifier type supply. The adl5206 is a wide bandwidth, variable gain amplifier (vga) with digital control (also known as a digital gain amplifier (dga)) that provides precise. The ada4254 is a zero drift, high voltage, low power pgia designed for process control and industrial. Analog Devices Programmable Gain Amplifier.
From onlinedocs.microchip.com
Enable the Programmable Gain Amplifier Analog Devices Programmable Gain Amplifier The max9939aub+ is a spi programmable gain amplifier (pga) with input vos trim and output op. The ada4254 is a zero drift, high voltage, low power pgia designed for process control and industrial applications. The adl5206 is a wide bandwidth, variable gain amplifier (vga) with digital control (also known as a digital gain amplifier (dga)) that provides precise. Programmable gain. Analog Devices Programmable Gain Amplifier.
From www.youtube.com
Analog Controlled Variable Gain Amplifier Available at RFMD YouTube Analog Devices Programmable Gain Amplifier The adl5206 is a wide bandwidth, variable gain amplifier (vga) with digital control (also known as a digital gain amplifier (dga)) that provides precise. Programmable gain instrumentation amplifiers are a critical component in the data acquisition space, enabling good snr performance, even with. Compare manufacturer part no order code description / manufacturer availability price for price (ex vat) quantity amplifier. Analog Devices Programmable Gain Amplifier.
From protocentral.com
ADS1115 16Bit ADC 4 Channel with Programmable Gain Amplifier Analog Devices Programmable Gain Amplifier The max9939aub+ is a spi programmable gain amplifier (pga) with input vos trim and output op. Compare manufacturer part no order code description / manufacturer availability price for price (ex vat) quantity amplifier type supply. The ada4254 is a zero drift, high voltage, low power pgia designed for process control and industrial applications. Programmable gain instrumentation amplifiers are a critical. Analog Devices Programmable Gain Amplifier.
From www.analog.com
SOT23 Digitally Controlled Amplifier Puts Programmable Gain Anywhere Analog Devices Programmable Gain Amplifier The adl5206 is a wide bandwidth, variable gain amplifier (vga) with digital control (also known as a digital gain amplifier (dga)) that provides precise. Compare manufacturer part no order code description / manufacturer availability price for price (ex vat) quantity amplifier type supply. The ada4254 is a zero drift, high voltage, low power pgia designed for process control and industrial. Analog Devices Programmable Gain Amplifier.
From kr.element14.com
MAX9939EVKIT+ Analog Devices Evaluation Kit, SPI Programmable Gain Analog Devices Programmable Gain Amplifier The max9939aub+ is a spi programmable gain amplifier (pga) with input vos trim and output op. Compare manufacturer part no order code description / manufacturer availability price for price (ex vat) quantity amplifier type supply. The ada4254 is a zero drift, high voltage, low power pgia designed for process control and industrial applications. Programmable gain instrumentation amplifiers are a critical. Analog Devices Programmable Gain Amplifier.
From www.multichannelsystems.com
Programmable Gain Amplifiers Analog Devices Programmable Gain Amplifier Programmable gain instrumentation amplifiers are a critical component in the data acquisition space, enabling good snr performance, even with. The ada4254 is a zero drift, high voltage, low power pgia designed for process control and industrial applications. The adl5206 is a wide bandwidth, variable gain amplifier (vga) with digital control (also known as a digital gain amplifier (dga)) that provides. Analog Devices Programmable Gain Amplifier.
From il.farnell.com
MAX3522BEVKIT Analog Devices Evaluation Board, MAX3522B Analog Devices Programmable Gain Amplifier The max9939aub+ is a spi programmable gain amplifier (pga) with input vos trim and output op. The adl5206 is a wide bandwidth, variable gain amplifier (vga) with digital control (also known as a digital gain amplifier (dga)) that provides precise. The ada4254 is a zero drift, high voltage, low power pgia designed for process control and industrial applications. Programmable gain. Analog Devices Programmable Gain Amplifier.
From www.aliexpress.com
Store Home Products Feedback Analog Devices Programmable Gain Amplifier The adl5206 is a wide bandwidth, variable gain amplifier (vga) with digital control (also known as a digital gain amplifier (dga)) that provides precise. Compare manufacturer part no order code description / manufacturer availability price for price (ex vat) quantity amplifier type supply. The max9939aub+ is a spi programmable gain amplifier (pga) with input vos trim and output op. The. Analog Devices Programmable Gain Amplifier.
From www.analog.com
Programmable Gain Amplifier (Single Supply) Circuit Collection Analog Analog Devices Programmable Gain Amplifier Compare manufacturer part no order code description / manufacturer availability price for price (ex vat) quantity amplifier type supply. The adl5206 is a wide bandwidth, variable gain amplifier (vga) with digital control (also known as a digital gain amplifier (dga)) that provides precise. The max9939aub+ is a spi programmable gain amplifier (pga) with input vos trim and output op. The. Analog Devices Programmable Gain Amplifier.
From www.desertcart.ae
Buy 6 Pieces ADS1115 AnalogtoDigital Converter 16 Bit ADC 4 Channel Analog Devices Programmable Gain Amplifier The max9939aub+ is a spi programmable gain amplifier (pga) with input vos trim and output op. The adl5206 is a wide bandwidth, variable gain amplifier (vga) with digital control (also known as a digital gain amplifier (dga)) that provides precise. Compare manufacturer part no order code description / manufacturer availability price for price (ex vat) quantity amplifier type supply. The. Analog Devices Programmable Gain Amplifier.
From jlcpcb.com
AD8336ACPZWP Analog Devices Programmable/Variable Gain Amplifiers Analog Devices Programmable Gain Amplifier The ada4254 is a zero drift, high voltage, low power pgia designed for process control and industrial applications. The adl5206 is a wide bandwidth, variable gain amplifier (vga) with digital control (also known as a digital gain amplifier (dga)) that provides precise. The max9939aub+ is a spi programmable gain amplifier (pga) with input vos trim and output op. Programmable gain. Analog Devices Programmable Gain Amplifier.
From circuitdigest.com
Programmable Gain Amplifier using MOSFET and Transistor Analog Devices Programmable Gain Amplifier Compare manufacturer part no order code description / manufacturer availability price for price (ex vat) quantity amplifier type supply. Programmable gain instrumentation amplifiers are a critical component in the data acquisition space, enabling good snr performance, even with. The adl5206 is a wide bandwidth, variable gain amplifier (vga) with digital control (also known as a digital gain amplifier (dga)) that. Analog Devices Programmable Gain Amplifier.
From www.seekic.com
PROGRAMMABLE_GAIN_AMPLIFIER Amplifier_Circuit Circuit Diagram Analog Devices Programmable Gain Amplifier Compare manufacturer part no order code description / manufacturer availability price for price (ex vat) quantity amplifier type supply. The adl5206 is a wide bandwidth, variable gain amplifier (vga) with digital control (also known as a digital gain amplifier (dga)) that provides precise. Programmable gain instrumentation amplifiers are a critical component in the data acquisition space, enabling good snr performance,. Analog Devices Programmable Gain Amplifier.
From www.researchgate.net
A programmable analog gain amplifier Download Scientific Diagram Analog Devices Programmable Gain Amplifier The adl5206 is a wide bandwidth, variable gain amplifier (vga) with digital control (also known as a digital gain amplifier (dga)) that provides precise. The max9939aub+ is a spi programmable gain amplifier (pga) with input vos trim and output op. The ada4254 is a zero drift, high voltage, low power pgia designed for process control and industrial applications. Programmable gain. Analog Devices Programmable Gain Amplifier.