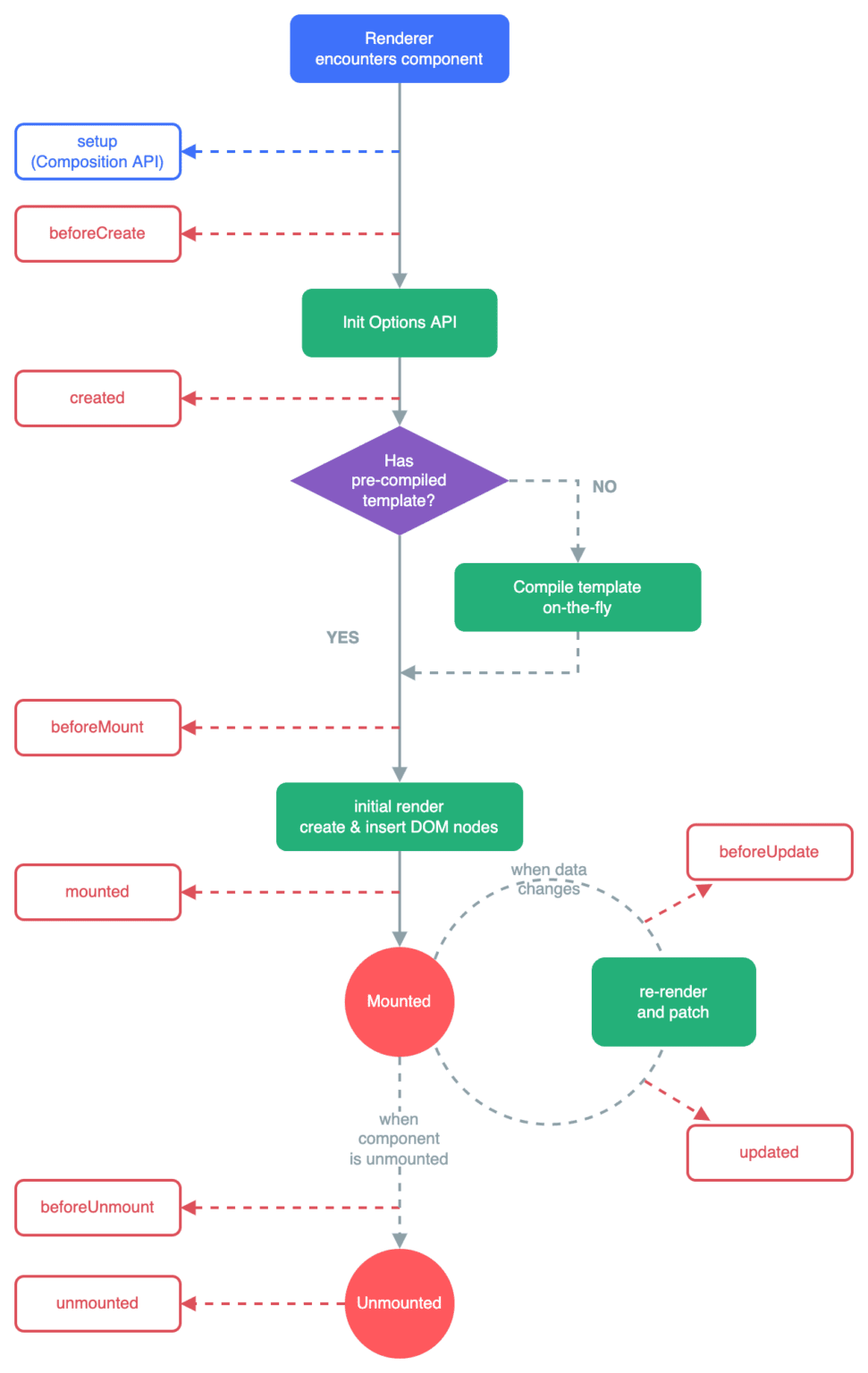
Vue Js Component Lifecycle . The most noticeable changes include the removal of the hooks beforecreate and created, along with subtle modifications to their names and syntax. Lifecycle hooks allow you to execute code at specific stages of a component’s existence, providing powerful ways to manage your. Essentially, each main vue lifecycle event is separated into two hooks that are called right before that event and then right after. There are four main events (8 main hooks) that you can utilize in your vue. Lifecycle hooks allow you to know when your component is created, added to the dom, updated, or destroyed. The composition api, which represents the latest syntax for a vue component, has introduced alterations to the lifecycle methods. Les hooks du cycle de vie. As a vue component, essentially a view file in. These hooks allow developers to execute code at specific stages in a vue component's lifecycle, making it possible to manage and manipulate data efficiently. Lifecycle hooks in vue.js provide developers with the ability to perform specific actions at crucial moments in a component’s existence.
from reintech.io
Lifecycle hooks allow you to execute code at specific stages of a component’s existence, providing powerful ways to manage your. The most noticeable changes include the removal of the hooks beforecreate and created, along with subtle modifications to their names and syntax. Lifecycle hooks allow you to know when your component is created, added to the dom, updated, or destroyed. There are four main events (8 main hooks) that you can utilize in your vue. These hooks allow developers to execute code at specific stages in a vue component's lifecycle, making it possible to manage and manipulate data efficiently. The composition api, which represents the latest syntax for a vue component, has introduced alterations to the lifecycle methods. Lifecycle hooks in vue.js provide developers with the ability to perform specific actions at crucial moments in a component’s existence. Les hooks du cycle de vie. As a vue component, essentially a view file in. Essentially, each main vue lifecycle event is separated into two hooks that are called right before that event and then right after.
Understanding the Vue.js Lifecycle Reintech media
Vue Js Component Lifecycle There are four main events (8 main hooks) that you can utilize in your vue. Lifecycle hooks allow you to know when your component is created, added to the dom, updated, or destroyed. The composition api, which represents the latest syntax for a vue component, has introduced alterations to the lifecycle methods. Lifecycle hooks allow you to execute code at specific stages of a component’s existence, providing powerful ways to manage your. The most noticeable changes include the removal of the hooks beforecreate and created, along with subtle modifications to their names and syntax. As a vue component, essentially a view file in. There are four main events (8 main hooks) that you can utilize in your vue. These hooks allow developers to execute code at specific stages in a vue component's lifecycle, making it possible to manage and manipulate data efficiently. Essentially, each main vue lifecycle event is separated into two hooks that are called right before that event and then right after. Les hooks du cycle de vie. Lifecycle hooks in vue.js provide developers with the ability to perform specific actions at crucial moments in a component’s existence.
From jai.me
Demystifying the Vue Lifecycle Jaime Jones Vue Js Component Lifecycle The most noticeable changes include the removal of the hooks beforecreate and created, along with subtle modifications to their names and syntax. As a vue component, essentially a view file in. Lifecycle hooks in vue.js provide developers with the ability to perform specific actions at crucial moments in a component’s existence. Lifecycle hooks allow you to execute code at specific. Vue Js Component Lifecycle.
From jai.me
Demystifying the Vue Lifecycle Jaime Jones Vue Js Component Lifecycle Lifecycle hooks in vue.js provide developers with the ability to perform specific actions at crucial moments in a component’s existence. There are four main events (8 main hooks) that you can utilize in your vue. Les hooks du cycle de vie. The most noticeable changes include the removal of the hooks beforecreate and created, along with subtle modifications to their. Vue Js Component Lifecycle.
From www.youtube.com
Getting Started with Vue.js 15 Vue Lifecycle Events YouTube Vue Js Component Lifecycle These hooks allow developers to execute code at specific stages in a vue component's lifecycle, making it possible to manage and manipulate data efficiently. Lifecycle hooks allow you to know when your component is created, added to the dom, updated, or destroyed. The composition api, which represents the latest syntax for a vue component, has introduced alterations to the lifecycle. Vue Js Component Lifecycle.
From gbu-presnenskij.ru
A Complete Guide To Vue Lifecycle Hooks With Vue Updates, 49 OFF Vue Js Component Lifecycle Lifecycle hooks allow you to execute code at specific stages of a component’s existence, providing powerful ways to manage your. There are four main events (8 main hooks) that you can utilize in your vue. Essentially, each main vue lifecycle event is separated into two hooks that are called right before that event and then right after. Les hooks du. Vue Js Component Lifecycle.
From blog.canopas.com
Vue 3 lifecycle hooks with realtime example by Nidhi D Canopas Vue Js Component Lifecycle As a vue component, essentially a view file in. Essentially, each main vue lifecycle event is separated into two hooks that are called right before that event and then right after. These hooks allow developers to execute code at specific stages in a vue component's lifecycle, making it possible to manage and manipulate data efficiently. Lifecycle hooks allow you to. Vue Js Component Lifecycle.
From stopbyte.com
What Are Lifecycle Hooks In Vuejs And How Do They Work? Javascript Vue Js Component Lifecycle The composition api, which represents the latest syntax for a vue component, has introduced alterations to the lifecycle methods. These hooks allow developers to execute code at specific stages in a vue component's lifecycle, making it possible to manage and manipulate data efficiently. Les hooks du cycle de vie. The most noticeable changes include the removal of the hooks beforecreate. Vue Js Component Lifecycle.
From innovationm.co
A Complete Guide to Vue js Lifecycle Hooks Vue.js Vue Js Component Lifecycle The most noticeable changes include the removal of the hooks beforecreate and created, along with subtle modifications to their names and syntax. Les hooks du cycle de vie. Essentially, each main vue lifecycle event is separated into two hooks that are called right before that event and then right after. These hooks allow developers to execute code at specific stages. Vue Js Component Lifecycle.
From medium.com
Vue Parent and Child lifecycle hooks by Brock Reece Medium Vue Js Component Lifecycle As a vue component, essentially a view file in. Essentially, each main vue lifecycle event is separated into two hooks that are called right before that event and then right after. The composition api, which represents the latest syntax for a vue component, has introduced alterations to the lifecycle methods. Lifecycle hooks allow you to know when your component is. Vue Js Component Lifecycle.
From coderboi.com
Vue.js Component Lifecycle A Comprehensive Guide with Example CoderBoi Vue Js Component Lifecycle Essentially, each main vue lifecycle event is separated into two hooks that are called right before that event and then right after. There are four main events (8 main hooks) that you can utilize in your vue. The most noticeable changes include the removal of the hooks beforecreate and created, along with subtle modifications to their names and syntax. These. Vue Js Component Lifecycle.
From brunofuga.adv.br
Lifecycle Learn The Lifecycle Of With Components, 54 OFF Vue Js Component Lifecycle The most noticeable changes include the removal of the hooks beforecreate and created, along with subtle modifications to their names and syntax. Les hooks du cycle de vie. As a vue component, essentially a view file in. Lifecycle hooks allow you to execute code at specific stages of a component’s existence, providing powerful ways to manage your. Lifecycle hooks in. Vue Js Component Lifecycle.
From www.youtube.com
10 Vue.js Lifecycle Hooks Vue 2 Components, Beginners tutorial Vue Js Component Lifecycle Essentially, each main vue lifecycle event is separated into two hooks that are called right before that event and then right after. The composition api, which represents the latest syntax for a vue component, has introduced alterations to the lifecycle methods. As a vue component, essentially a view file in. Les hooks du cycle de vie. The most noticeable changes. Vue Js Component Lifecycle.
From coderboi.com
Vue.js Component Lifecycle A Comprehensive Guide with Example CoderBoi Vue Js Component Lifecycle There are four main events (8 main hooks) that you can utilize in your vue. Les hooks du cycle de vie. Lifecycle hooks in vue.js provide developers with the ability to perform specific actions at crucial moments in a component’s existence. Lifecycle hooks allow you to execute code at specific stages of a component’s existence, providing powerful ways to manage. Vue Js Component Lifecycle.
From www.wrappixel.com
Vuejs Lifecycle Hooks Vue Lifecycle Vuejs Component Lifecycle Vue Js Component Lifecycle Essentially, each main vue lifecycle event is separated into two hooks that are called right before that event and then right after. These hooks allow developers to execute code at specific stages in a vue component's lifecycle, making it possible to manage and manipulate data efficiently. Les hooks du cycle de vie. The composition api, which represents the latest syntax. Vue Js Component Lifecycle.
From www.youtube.com
111. Life Cycle Hooks usage in the Vue Composition API Vue js 3 Vue Vue Js Component Lifecycle Lifecycle hooks allow you to know when your component is created, added to the dom, updated, or destroyed. The most noticeable changes include the removal of the hooks beforecreate and created, along with subtle modifications to their names and syntax. As a vue component, essentially a view file in. Essentially, each main vue lifecycle event is separated into two hooks. Vue Js Component Lifecycle.
From melissaaredle.blogspot.com
Vue Lifecycle / A Complete Guide To Vue Js Lifecycle Hooks Vue Js Vue Js Component Lifecycle There are four main events (8 main hooks) that you can utilize in your vue. The most noticeable changes include the removal of the hooks beforecreate and created, along with subtle modifications to their names and syntax. The composition api, which represents the latest syntax for a vue component, has introduced alterations to the lifecycle methods. As a vue component,. Vue Js Component Lifecycle.
From www.youtube.com
Vuejs Part 3 Vue instance structure and life cycle hooks YouTube Vue Js Component Lifecycle The most noticeable changes include the removal of the hooks beforecreate and created, along with subtle modifications to their names and syntax. As a vue component, essentially a view file in. Lifecycle hooks allow you to execute code at specific stages of a component’s existence, providing powerful ways to manage your. Essentially, each main vue lifecycle event is separated into. Vue Js Component Lifecycle.
From learnvue.co
A Complete Guide to Vue Lifecycle Hooks with Vue 3 Updates LearnVue Vue Js Component Lifecycle Lifecycle hooks allow you to know when your component is created, added to the dom, updated, or destroyed. Lifecycle hooks in vue.js provide developers with the ability to perform specific actions at crucial moments in a component’s existence. Essentially, each main vue lifecycle event is separated into two hooks that are called right before that event and then right after.. Vue Js Component Lifecycle.
From technoknowledgesharing.blogspot.com
7). Understanding Vue.js Lifecycle Hooks Vue Js Component Lifecycle The most noticeable changes include the removal of the hooks beforecreate and created, along with subtle modifications to their names and syntax. The composition api, which represents the latest syntax for a vue component, has introduced alterations to the lifecycle methods. There are four main events (8 main hooks) that you can utilize in your vue. Lifecycle hooks allow you. Vue Js Component Lifecycle.
From www.youtube.com
Vue 3 lifecycle hook Usage of lifecycle hook Vue.js 3 Course YouTube Vue Js Component Lifecycle There are four main events (8 main hooks) that you can utilize in your vue. As a vue component, essentially a view file in. These hooks allow developers to execute code at specific stages in a vue component's lifecycle, making it possible to manage and manipulate data efficiently. Lifecycle hooks allow you to execute code at specific stages of a. Vue Js Component Lifecycle.
From thesuckingvuejs.blogspot.com
VueJS Understanding Vue.js Lifecycle Hooks Vue Js Component Lifecycle Essentially, each main vue lifecycle event is separated into two hooks that are called right before that event and then right after. There are four main events (8 main hooks) that you can utilize in your vue. Les hooks du cycle de vie. Lifecycle hooks allow you to know when your component is created, added to the dom, updated, or. Vue Js Component Lifecycle.
From jai.me
Demystifying the Vue Lifecycle Jaime Jones Vue Js Component Lifecycle Lifecycle hooks allow you to know when your component is created, added to the dom, updated, or destroyed. These hooks allow developers to execute code at specific stages in a vue component's lifecycle, making it possible to manage and manipulate data efficiently. Les hooks du cycle de vie. The most noticeable changes include the removal of the hooks beforecreate and. Vue Js Component Lifecycle.
From learn2torials.com
Vue JS 3 Component LifeCycle Vue Js Component Lifecycle The composition api, which represents the latest syntax for a vue component, has introduced alterations to the lifecycle methods. Lifecycle hooks in vue.js provide developers with the ability to perform specific actions at crucial moments in a component’s existence. Essentially, each main vue lifecycle event is separated into two hooks that are called right before that event and then right. Vue Js Component Lifecycle.
From www.youtube.com
Tutorial Vue JS Vue Lifecycle Hooks YouTube Vue Js Component Lifecycle Lifecycle hooks allow you to know when your component is created, added to the dom, updated, or destroyed. Les hooks du cycle de vie. Lifecycle hooks in vue.js provide developers with the ability to perform specific actions at crucial moments in a component’s existence. There are four main events (8 main hooks) that you can utilize in your vue. Essentially,. Vue Js Component Lifecycle.
From innovationm.co
A Complete Guide to Vue js Lifecycle Hooks Vue.js Vue Js Component Lifecycle As a vue component, essentially a view file in. Les hooks du cycle de vie. Essentially, each main vue lifecycle event is separated into two hooks that are called right before that event and then right after. Lifecycle hooks allow you to execute code at specific stages of a component’s existence, providing powerful ways to manage your. These hooks allow. Vue Js Component Lifecycle.
From vueschool.io
Component Lifecycle Hooks A Vue.js Lesson From our Vue.js... Vue Js Component Lifecycle Essentially, each main vue lifecycle event is separated into two hooks that are called right before that event and then right after. These hooks allow developers to execute code at specific stages in a vue component's lifecycle, making it possible to manage and manipulate data efficiently. Lifecycle hooks allow you to execute code at specific stages of a component’s existence,. Vue Js Component Lifecycle.
From borstch.com
Vue.js 3 Lifecycle Hooks Understanding Component Lifecycles Vue Js Component Lifecycle Lifecycle hooks in vue.js provide developers with the ability to perform specific actions at crucial moments in a component’s existence. Essentially, each main vue lifecycle event is separated into two hooks that are called right before that event and then right after. Lifecycle hooks allow you to know when your component is created, added to the dom, updated, or destroyed.. Vue Js Component Lifecycle.
From codingexplained.com
Vue Instance Lifecycle & Hooks Vue Js Component Lifecycle There are four main events (8 main hooks) that you can utilize in your vue. Les hooks du cycle de vie. The most noticeable changes include the removal of the hooks beforecreate and created, along with subtle modifications to their names and syntax. These hooks allow developers to execute code at specific stages in a vue component's lifecycle, making it. Vue Js Component Lifecycle.
From www.youtube.com
Vue 3 Lifecycle Hooks Simplified YouTube Vue Js Component Lifecycle As a vue component, essentially a view file in. There are four main events (8 main hooks) that you can utilize in your vue. Lifecycle hooks in vue.js provide developers with the ability to perform specific actions at crucial moments in a component’s existence. These hooks allow developers to execute code at specific stages in a vue component's lifecycle, making. Vue Js Component Lifecycle.
From www.youtube.com
Vue js tutorial for beginners 14 life cycle methods (Hooks) YouTube Vue Js Component Lifecycle There are four main events (8 main hooks) that you can utilize in your vue. The most noticeable changes include the removal of the hooks beforecreate and created, along with subtle modifications to their names and syntax. Lifecycle hooks allow you to know when your component is created, added to the dom, updated, or destroyed. Essentially, each main vue lifecycle. Vue Js Component Lifecycle.
From www.code-sample.com
What Is VueJs LifeCycle Diagram? Vue Js Component Lifecycle Lifecycle hooks in vue.js provide developers with the ability to perform specific actions at crucial moments in a component’s existence. There are four main events (8 main hooks) that you can utilize in your vue. Les hooks du cycle de vie. Lifecycle hooks allow you to execute code at specific stages of a component’s existence, providing powerful ways to manage. Vue Js Component Lifecycle.
From www.youtube.com
Vue JS 3 Tutorial 47 Lifecycle Hooks YouTube Vue Js Component Lifecycle There are four main events (8 main hooks) that you can utilize in your vue. Lifecycle hooks allow you to know when your component is created, added to the dom, updated, or destroyed. Les hooks du cycle de vie. Essentially, each main vue lifecycle event is separated into two hooks that are called right before that event and then right. Vue Js Component Lifecycle.
From www.youtube.com
Vue JS 3 Tutorial 08 Fetching Data & Vue JS Component Lifecycle Vue Js Component Lifecycle These hooks allow developers to execute code at specific stages in a vue component's lifecycle, making it possible to manage and manipulate data efficiently. The composition api, which represents the latest syntax for a vue component, has introduced alterations to the lifecycle methods. Essentially, each main vue lifecycle event is separated into two hooks that are called right before that. Vue Js Component Lifecycle.
From www.youtube.com
Vue JS 2 Tutorial 26 Lifecycle Hooks YouTube Vue Js Component Lifecycle The composition api, which represents the latest syntax for a vue component, has introduced alterations to the lifecycle methods. Les hooks du cycle de vie. Lifecycle hooks allow you to know when your component is created, added to the dom, updated, or destroyed. Lifecycle hooks in vue.js provide developers with the ability to perform specific actions at crucial moments in. Vue Js Component Lifecycle.
From www.youtube.com
21 Lifecycle Hooks Vue 3 (Options API) Tutorial YouTube Vue Js Component Lifecycle Lifecycle hooks allow you to execute code at specific stages of a component’s existence, providing powerful ways to manage your. Lifecycle hooks in vue.js provide developers with the ability to perform specific actions at crucial moments in a component’s existence. Les hooks du cycle de vie. There are four main events (8 main hooks) that you can utilize in your. Vue Js Component Lifecycle.
From reintech.io
Understanding the Vue.js Lifecycle Reintech media Vue Js Component Lifecycle The most noticeable changes include the removal of the hooks beforecreate and created, along with subtle modifications to their names and syntax. Essentially, each main vue lifecycle event is separated into two hooks that are called right before that event and then right after. As a vue component, essentially a view file in. These hooks allow developers to execute code. Vue Js Component Lifecycle.