Ifr Safety Pilot Requirements . §91.109 (c) safety pilots are considered required crewmembers. The answer is found in several different sections of the fars. The new bir requirements that will apply as of september 2021 introduce a qualification to fly in accordance with. By understanding the fundamental principles, procedures, and benefits of ifr, pilots can expand their capabilities and unlock new opportunities for safe and. To do it legitimately, however, you two must agree beforehand that the safety pilot will be acting pic for the flight. Instrument flight rules (ifr) represent a cornerstone of aviation safety and proficiency, enabling pilots to navigate through adverse weather conditions with confidence and precision. 1) the safety pilot is acting as pilot in command and 2) the fight is taking place on an ifr. Far 91.109 (c) (1) requires that the safety pilot must hold at least a private pilot. The minimum requirements for acting as a safety pilot are (1) a private. A safety pilot need not have an instrument rating or be instrument current unless: The relevant far is 61.51, and the relevant sections are (e) (i) and (e) (iii). Learn the essential qualifications and role of a safety pilot for practicing under instrument flight rules (ifr) to ensure safe flight training.
        	
		 
    
        from atpflightschool.com 
     
        
        Far 91.109 (c) (1) requires that the safety pilot must hold at least a private pilot. To do it legitimately, however, you two must agree beforehand that the safety pilot will be acting pic for the flight. A safety pilot need not have an instrument rating or be instrument current unless: §91.109 (c) safety pilots are considered required crewmembers. The answer is found in several different sections of the fars. Instrument flight rules (ifr) represent a cornerstone of aviation safety and proficiency, enabling pilots to navigate through adverse weather conditions with confidence and precision. Learn the essential qualifications and role of a safety pilot for practicing under instrument flight rules (ifr) to ensure safe flight training. The new bir requirements that will apply as of september 2021 introduce a qualification to fly in accordance with. The relevant far is 61.51, and the relevant sections are (e) (i) and (e) (iii). 1) the safety pilot is acting as pilot in command and 2) the fight is taking place on an ifr.
    
    	
		 
    What Does VFR and IFR Mean in Flying / ATP Flight School 
    Ifr Safety Pilot Requirements  A safety pilot need not have an instrument rating or be instrument current unless: §91.109 (c) safety pilots are considered required crewmembers. The minimum requirements for acting as a safety pilot are (1) a private. The answer is found in several different sections of the fars. By understanding the fundamental principles, procedures, and benefits of ifr, pilots can expand their capabilities and unlock new opportunities for safe and. Instrument flight rules (ifr) represent a cornerstone of aviation safety and proficiency, enabling pilots to navigate through adverse weather conditions with confidence and precision. Far 91.109 (c) (1) requires that the safety pilot must hold at least a private pilot. 1) the safety pilot is acting as pilot in command and 2) the fight is taking place on an ifr. The new bir requirements that will apply as of september 2021 introduce a qualification to fly in accordance with. The relevant far is 61.51, and the relevant sections are (e) (i) and (e) (iii). To do it legitimately, however, you two must agree beforehand that the safety pilot will be acting pic for the flight. Learn the essential qualifications and role of a safety pilot for practicing under instrument flight rules (ifr) to ensure safe flight training. A safety pilot need not have an instrument rating or be instrument current unless:
 
    
        From pilotinstitute.com 
                    What Do You Need to Fly IFR? Pilot Institute Ifr Safety Pilot Requirements  §91.109 (c) safety pilots are considered required crewmembers. To do it legitimately, however, you two must agree beforehand that the safety pilot will be acting pic for the flight. 1) the safety pilot is acting as pilot in command and 2) the fight is taking place on an ifr. The minimum requirements for acting as a safety pilot are (1). Ifr Safety Pilot Requirements.
     
    
        From www.jet-bed.com 
                    Safety Pilot Requirements JetBed Ifr Safety Pilot Requirements  Instrument flight rules (ifr) represent a cornerstone of aviation safety and proficiency, enabling pilots to navigate through adverse weather conditions with confidence and precision. The new bir requirements that will apply as of september 2021 introduce a qualification to fly in accordance with. Learn the essential qualifications and role of a safety pilot for practicing under instrument flight rules (ifr). Ifr Safety Pilot Requirements.
     
    
        From www.pilotmall.com 
                    VFR vs IFR Explained Differences Between The Flight Rules Ifr Safety Pilot Requirements  The new bir requirements that will apply as of september 2021 introduce a qualification to fly in accordance with. Far 91.109 (c) (1) requires that the safety pilot must hold at least a private pilot. The relevant far is 61.51, and the relevant sections are (e) (i) and (e) (iii). Learn the essential qualifications and role of a safety pilot. Ifr Safety Pilot Requirements.
     
    
        From slidetodoc.com 
                    IFR Flight Considerations IFR Flight Planning Flight Overview Ifr Safety Pilot Requirements  The new bir requirements that will apply as of september 2021 introduce a qualification to fly in accordance with. The minimum requirements for acting as a safety pilot are (1) a private. The answer is found in several different sections of the fars. Instrument flight rules (ifr) represent a cornerstone of aviation safety and proficiency, enabling pilots to navigate through. Ifr Safety Pilot Requirements.
     
    
        From galvinflying.com 
                    Briefing IFR Procedures Galvin Flying Ifr Safety Pilot Requirements  The answer is found in several different sections of the fars. A safety pilot need not have an instrument rating or be instrument current unless: Learn the essential qualifications and role of a safety pilot for practicing under instrument flight rules (ifr) to ensure safe flight training. The relevant far is 61.51, and the relevant sections are (e) (i) and. Ifr Safety Pilot Requirements.
     
    
        From baatraining.com 
                    IFR (Instrument Flight Rules) BAA Training Ifr Safety Pilot Requirements  The answer is found in several different sections of the fars. 1) the safety pilot is acting as pilot in command and 2) the fight is taking place on an ifr. The minimum requirements for acting as a safety pilot are (1) a private. Far 91.109 (c) (1) requires that the safety pilot must hold at least a private pilot.. Ifr Safety Pilot Requirements.
     
    
        From www.slideserve.com 
                    PPT IFR REVIEW PowerPoint Presentation, free download ID6274270 Ifr Safety Pilot Requirements  To do it legitimately, however, you two must agree beforehand that the safety pilot will be acting pic for the flight. §91.109 (c) safety pilots are considered required crewmembers. By understanding the fundamental principles, procedures, and benefits of ifr, pilots can expand their capabilities and unlock new opportunities for safe and. 1) the safety pilot is acting as pilot in. Ifr Safety Pilot Requirements.
     
    
        From www.pilotgearonline.com 
                    Pilot VFR & IFR Reference Card Buy Pilot Supplies at Pilot Gear Online Ifr Safety Pilot Requirements  Instrument flight rules (ifr) represent a cornerstone of aviation safety and proficiency, enabling pilots to navigate through adverse weather conditions with confidence and precision. The minimum requirements for acting as a safety pilot are (1) a private. §91.109 (c) safety pilots are considered required crewmembers. By understanding the fundamental principles, procedures, and benefits of ifr, pilots can expand their capabilities. Ifr Safety Pilot Requirements.
     
    
        From www.flightsafetyaustralia.com 
                    IFR operations Flight Safety Australia Ifr Safety Pilot Requirements  The answer is found in several different sections of the fars. The minimum requirements for acting as a safety pilot are (1) a private. 1) the safety pilot is acting as pilot in command and 2) the fight is taking place on an ifr. To do it legitimately, however, you two must agree beforehand that the safety pilot will be. Ifr Safety Pilot Requirements.
     
    
        From www.youtube.com 
                    IFR Instrument Procedures 5 T Checklist Instrument Flight Training Ifr Safety Pilot Requirements  The minimum requirements for acting as a safety pilot are (1) a private. By understanding the fundamental principles, procedures, and benefits of ifr, pilots can expand their capabilities and unlock new opportunities for safe and. A safety pilot need not have an instrument rating or be instrument current unless: §91.109 (c) safety pilots are considered required crewmembers. Instrument flight rules. Ifr Safety Pilot Requirements.
     
    
        From epicflightacademy.com 
                    VFR vs. IFR Understanding Key Differences and Requirements Ifr Safety Pilot Requirements  The relevant far is 61.51, and the relevant sections are (e) (i) and (e) (iii). Instrument flight rules (ifr) represent a cornerstone of aviation safety and proficiency, enabling pilots to navigate through adverse weather conditions with confidence and precision. The new bir requirements that will apply as of september 2021 introduce a qualification to fly in accordance with. To do. Ifr Safety Pilot Requirements.
     
    
        From www.jet-bed.com 
                    Safety Pilot Requirements JetBed Ifr Safety Pilot Requirements  Instrument flight rules (ifr) represent a cornerstone of aviation safety and proficiency, enabling pilots to navigate through adverse weather conditions with confidence and precision. A safety pilot need not have an instrument rating or be instrument current unless: By understanding the fundamental principles, procedures, and benefits of ifr, pilots can expand their capabilities and unlock new opportunities for safe and.. Ifr Safety Pilot Requirements.
     
    
        From www.jet-bed.com 
                    Safety Pilot Requirements JetBed Ifr Safety Pilot Requirements  The relevant far is 61.51, and the relevant sections are (e) (i) and (e) (iii). By understanding the fundamental principles, procedures, and benefits of ifr, pilots can expand their capabilities and unlock new opportunities for safe and. To do it legitimately, however, you two must agree beforehand that the safety pilot will be acting pic for the flight. The minimum. Ifr Safety Pilot Requirements.
     
    
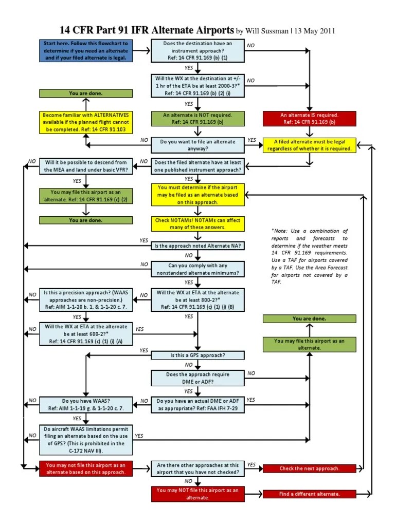
        From www.scribd.com 
                    IFR Alternates Guide Chart PDF Instrument Flight Rules Transport Ifr Safety Pilot Requirements  1) the safety pilot is acting as pilot in command and 2) the fight is taking place on an ifr. The new bir requirements that will apply as of september 2021 introduce a qualification to fly in accordance with. The answer is found in several different sections of the fars. Learn the essential qualifications and role of a safety pilot. Ifr Safety Pilot Requirements.
     
    
        From www.youtube.com 
                    IFR Alternate Requirements Boldmethod Live YouTube Ifr Safety Pilot Requirements  A safety pilot need not have an instrument rating or be instrument current unless: Instrument flight rules (ifr) represent a cornerstone of aviation safety and proficiency, enabling pilots to navigate through adverse weather conditions with confidence and precision. Learn the essential qualifications and role of a safety pilot for practicing under instrument flight rules (ifr) to ensure safe flight training.. Ifr Safety Pilot Requirements.
     
    
        From www.flightsafetyaustralia.com 
                    IFR Operations Flight Safety Australia Ifr Safety Pilot Requirements  The minimum requirements for acting as a safety pilot are (1) a private. Far 91.109 (c) (1) requires that the safety pilot must hold at least a private pilot. The new bir requirements that will apply as of september 2021 introduce a qualification to fly in accordance with. §91.109 (c) safety pilots are considered required crewmembers. Learn the essential qualifications. Ifr Safety Pilot Requirements.
     
    
        From learntoflyblog.com 
                    IFR Preparation for Flight Learn to Fly Blog ASA (Aviation Ifr Safety Pilot Requirements  By understanding the fundamental principles, procedures, and benefits of ifr, pilots can expand their capabilities and unlock new opportunities for safe and. A safety pilot need not have an instrument rating or be instrument current unless: The answer is found in several different sections of the fars. Instrument flight rules (ifr) represent a cornerstone of aviation safety and proficiency, enabling. Ifr Safety Pilot Requirements.
     
    
        From loepicysp.blob.core.windows.net 
                    Ifr Ipc Requirements at Robert Newton blog Ifr Safety Pilot Requirements  To do it legitimately, however, you two must agree beforehand that the safety pilot will be acting pic for the flight. 1) the safety pilot is acting as pilot in command and 2) the fight is taking place on an ifr. Instrument flight rules (ifr) represent a cornerstone of aviation safety and proficiency, enabling pilots to navigate through adverse weather. Ifr Safety Pilot Requirements.
     
    
        From atpflightschool.com 
                    What Does VFR and IFR Mean in Flying / ATP Flight School Ifr Safety Pilot Requirements  1) the safety pilot is acting as pilot in command and 2) the fight is taking place on an ifr. The relevant far is 61.51, and the relevant sections are (e) (i) and (e) (iii). To do it legitimately, however, you two must agree beforehand that the safety pilot will be acting pic for the flight. By understanding the fundamental. Ifr Safety Pilot Requirements.
     
    
        From www.aopa.org 
                    Preflight Strategies AOPA Ifr Safety Pilot Requirements  The answer is found in several different sections of the fars. A safety pilot need not have an instrument rating or be instrument current unless: By understanding the fundamental principles, procedures, and benefits of ifr, pilots can expand their capabilities and unlock new opportunities for safe and. To do it legitimately, however, you two must agree beforehand that the safety. Ifr Safety Pilot Requirements.
     
    
        From tutore.org 
                    Ifr Certification Requirements Master of Documents Ifr Safety Pilot Requirements  Far 91.109 (c) (1) requires that the safety pilot must hold at least a private pilot. To do it legitimately, however, you two must agree beforehand that the safety pilot will be acting pic for the flight. The minimum requirements for acting as a safety pilot are (1) a private. The new bir requirements that will apply as of september. Ifr Safety Pilot Requirements.
     
    
        From www.flightnerdairforce.com 
                    Mastering the Instrument Rating Requirements Part 141 Ifr Safety Pilot Requirements  Far 91.109 (c) (1) requires that the safety pilot must hold at least a private pilot. 1) the safety pilot is acting as pilot in command and 2) the fight is taking place on an ifr. The relevant far is 61.51, and the relevant sections are (e) (i) and (e) (iii). Learn the essential qualifications and role of a safety. Ifr Safety Pilot Requirements.
     
    
        From driverstest.info 
                    Before beginning any flight under IFR, the pilot in command must Ifr Safety Pilot Requirements  1) the safety pilot is acting as pilot in command and 2) the fight is taking place on an ifr. A safety pilot need not have an instrument rating or be instrument current unless: The new bir requirements that will apply as of september 2021 introduce a qualification to fly in accordance with. To do it legitimately, however, you two. Ifr Safety Pilot Requirements.
     
    
        From www.flight-insight.com 
                    IFR PDF FlightInsight Ifr Safety Pilot Requirements  1) the safety pilot is acting as pilot in command and 2) the fight is taking place on an ifr. A safety pilot need not have an instrument rating or be instrument current unless: Far 91.109 (c) (1) requires that the safety pilot must hold at least a private pilot. §91.109 (c) safety pilots are considered required crewmembers. The relevant. Ifr Safety Pilot Requirements.
     
    
        From klaewmkai.blob.core.windows.net 
                    Do You Need A Safety Pilot For Ifr Currency at Robin Mosley blog Ifr Safety Pilot Requirements  The answer is found in several different sections of the fars. The new bir requirements that will apply as of september 2021 introduce a qualification to fly in accordance with. A safety pilot need not have an instrument rating or be instrument current unless: Far 91.109 (c) (1) requires that the safety pilot must hold at least a private pilot.. Ifr Safety Pilot Requirements.
     
    
        From fly8ma.com 
                    Instrument Rating Requirements IFR Flying Hours and Training Minimums Ifr Safety Pilot Requirements  The new bir requirements that will apply as of september 2021 introduce a qualification to fly in accordance with. Instrument flight rules (ifr) represent a cornerstone of aviation safety and proficiency, enabling pilots to navigate through adverse weather conditions with confidence and precision. Far 91.109 (c) (1) requires that the safety pilot must hold at least a private pilot. To. Ifr Safety Pilot Requirements.
     
    
        From pilot-proficiency.com 
                    FAA Rules Pilot Proficiency Ifr Safety Pilot Requirements  A safety pilot need not have an instrument rating or be instrument current unless: The new bir requirements that will apply as of september 2021 introduce a qualification to fly in accordance with. To do it legitimately, however, you two must agree beforehand that the safety pilot will be acting pic for the flight. Learn the essential qualifications and role. Ifr Safety Pilot Requirements.
     
    
        From www.slideserve.com 
                    PPT IFR REVIEW PowerPoint Presentation, free download ID6274270 Ifr Safety Pilot Requirements  A safety pilot need not have an instrument rating or be instrument current unless: By understanding the fundamental principles, procedures, and benefits of ifr, pilots can expand their capabilities and unlock new opportunities for safe and. §91.109 (c) safety pilots are considered required crewmembers. The relevant far is 61.51, and the relevant sections are (e) (i) and (e) (iii). To. Ifr Safety Pilot Requirements.
     
    
        From www.scribd.com 
                    IFR Cheat Sheet PDF PDF Instrument Flight Rules Air Traffic Control Ifr Safety Pilot Requirements  To do it legitimately, however, you two must agree beforehand that the safety pilot will be acting pic for the flight. By understanding the fundamental principles, procedures, and benefits of ifr, pilots can expand their capabilities and unlock new opportunities for safe and. The new bir requirements that will apply as of september 2021 introduce a qualification to fly in. Ifr Safety Pilot Requirements.
     
    
        From aviationvector.com 
                    Best IFR Training Course Master Instrument Flying Techniques Ifr Safety Pilot Requirements  Far 91.109 (c) (1) requires that the safety pilot must hold at least a private pilot. To do it legitimately, however, you two must agree beforehand that the safety pilot will be acting pic for the flight. The minimum requirements for acting as a safety pilot are (1) a private. The relevant far is 61.51, and the relevant sections are. Ifr Safety Pilot Requirements.
     
    
        From aopa.org 
                    Be Conservative AOPA Ifr Safety Pilot Requirements  Instrument flight rules (ifr) represent a cornerstone of aviation safety and proficiency, enabling pilots to navigate through adverse weather conditions with confidence and precision. A safety pilot need not have an instrument rating or be instrument current unless: Far 91.109 (c) (1) requires that the safety pilot must hold at least a private pilot. The answer is found in several. Ifr Safety Pilot Requirements.
     
    
        From www.scribd.com 
                    Personal Minimums Checklist Instrument Flight Rules Aviation Safety Ifr Safety Pilot Requirements  By understanding the fundamental principles, procedures, and benefits of ifr, pilots can expand their capabilities and unlock new opportunities for safe and. The new bir requirements that will apply as of september 2021 introduce a qualification to fly in accordance with. The relevant far is 61.51, and the relevant sections are (e) (i) and (e) (iii). A safety pilot need. Ifr Safety Pilot Requirements.
     
    
        From safeblog.org 
                    Essential Rules for IFR Safety! Aviation Ideas and Discussion! Ifr Safety Pilot Requirements  The relevant far is 61.51, and the relevant sections are (e) (i) and (e) (iii). To do it legitimately, however, you two must agree beforehand that the safety pilot will be acting pic for the flight. 1) the safety pilot is acting as pilot in command and 2) the fight is taking place on an ifr. The new bir requirements. Ifr Safety Pilot Requirements.
     
    
        From www.ifr-magazine.com 
                    BasicMed Safety Pilot IFR Magazine Ifr Safety Pilot Requirements  The new bir requirements that will apply as of september 2021 introduce a qualification to fly in accordance with. 1) the safety pilot is acting as pilot in command and 2) the fight is taking place on an ifr. Far 91.109 (c) (1) requires that the safety pilot must hold at least a private pilot. Instrument flight rules (ifr) represent. Ifr Safety Pilot Requirements.
     
    
        From slidetodoc.com 
                    IFR Flight Considerations IFR Flight Planning Flight Overview Ifr Safety Pilot Requirements  Instrument flight rules (ifr) represent a cornerstone of aviation safety and proficiency, enabling pilots to navigate through adverse weather conditions with confidence and precision. By understanding the fundamental principles, procedures, and benefits of ifr, pilots can expand their capabilities and unlock new opportunities for safe and. The relevant far is 61.51, and the relevant sections are (e) (i) and (e). Ifr Safety Pilot Requirements.