Preamp Circuit For Piezo . which of these diy circuits is best as a contact mic/piezo buffer?: The web page also provides a. given the much higher than expected capacitance of the piezo, even with only 1mω as the feedback resistor, the charge amplifier circuit has good response to 5hz,. i've been thinking about installing a piezo in my little taylor big baby, but i didn't want to shell out the coin for a. There are many practical options listed in my page. this is a high impedence phantom powered balanced preamplifier designed to make piezo contact microphones sound awesome although it. the piezo sensors in contact mics and hydrophones need a buffer preamp to sound their best. learn how to build a jfet audio preamp for a piezo electric device using a simple schematic and a roomba sensor. Jfet piezo buffer * *tech specs on last one:
from schematicsestet.z13.web.core.windows.net
which of these diy circuits is best as a contact mic/piezo buffer?: Jfet piezo buffer * *tech specs on last one: given the much higher than expected capacitance of the piezo, even with only 1mω as the feedback resistor, the charge amplifier circuit has good response to 5hz,. i've been thinking about installing a piezo in my little taylor big baby, but i didn't want to shell out the coin for a. the piezo sensors in contact mics and hydrophones need a buffer preamp to sound their best. learn how to build a jfet audio preamp for a piezo electric device using a simple schematic and a roomba sensor. There are many practical options listed in my page. this is a high impedence phantom powered balanced preamplifier designed to make piezo contact microphones sound awesome although it. The web page also provides a.
Circuit Diagram For Piezo Preamp
Preamp Circuit For Piezo which of these diy circuits is best as a contact mic/piezo buffer?: Jfet piezo buffer * *tech specs on last one: The web page also provides a. this is a high impedence phantom powered balanced preamplifier designed to make piezo contact microphones sound awesome although it. learn how to build a jfet audio preamp for a piezo electric device using a simple schematic and a roomba sensor. given the much higher than expected capacitance of the piezo, even with only 1mω as the feedback resistor, the charge amplifier circuit has good response to 5hz,. There are many practical options listed in my page. which of these diy circuits is best as a contact mic/piezo buffer?: i've been thinking about installing a piezo in my little taylor big baby, but i didn't want to shell out the coin for a. the piezo sensors in contact mics and hydrophones need a buffer preamp to sound their best.
From www.walmart.ca
Electric Guitar Bass 2Band EQ Preamp Circuit Preamp Piezo For Pickup Preamp Circuit For Piezo given the much higher than expected capacitance of the piezo, even with only 1mω as the feedback resistor, the charge amplifier circuit has good response to 5hz,. i've been thinking about installing a piezo in my little taylor big baby, but i didn't want to shell out the coin for a. learn how to build a jfet. Preamp Circuit For Piezo.
From wiringdbrichards.z21.web.core.windows.net
Piezo Circuit Diagram Preamp Circuit For Piezo this is a high impedence phantom powered balanced preamplifier designed to make piezo contact microphones sound awesome although it. which of these diy circuits is best as a contact mic/piezo buffer?: given the much higher than expected capacitance of the piezo, even with only 1mω as the feedback resistor, the charge amplifier circuit has good response to. Preamp Circuit For Piezo.
From laderable.weebly.com
Piezo preamps laderable Preamp Circuit For Piezo learn how to build a jfet audio preamp for a piezo electric device using a simple schematic and a roomba sensor. this is a high impedence phantom powered balanced preamplifier designed to make piezo contact microphones sound awesome although it. the piezo sensors in contact mics and hydrophones need a buffer preamp to sound their best. Jfet. Preamp Circuit For Piezo.
From www.wiringdigital.com
Piezo Preamp Wiring Diagram Wiring Digital and Schematic Preamp Circuit For Piezo i've been thinking about installing a piezo in my little taylor big baby, but i didn't want to shell out the coin for a. given the much higher than expected capacitance of the piezo, even with only 1mω as the feedback resistor, the charge amplifier circuit has good response to 5hz,. this is a high impedence phantom. Preamp Circuit For Piezo.
From mavink.com
Piezo Guitar Preamp Circuit Preamp Circuit For Piezo the piezo sensors in contact mics and hydrophones need a buffer preamp to sound their best. There are many practical options listed in my page. i've been thinking about installing a piezo in my little taylor big baby, but i didn't want to shell out the coin for a. given the much higher than expected capacitance of. Preamp Circuit For Piezo.
From circuitlistcreolize88.z22.web.core.windows.net
Diy Stereo 566 Preamp Circuit Diagram Preamp Circuit For Piezo this is a high impedence phantom powered balanced preamplifier designed to make piezo contact microphones sound awesome although it. Jfet piezo buffer * *tech specs on last one: given the much higher than expected capacitance of the piezo, even with only 1mω as the feedback resistor, the charge amplifier circuit has good response to 5hz,. i've been. Preamp Circuit For Piezo.
From ladegsky.weebly.com
Piezo preamps ladegsky Preamp Circuit For Piezo i've been thinking about installing a piezo in my little taylor big baby, but i didn't want to shell out the coin for a. given the much higher than expected capacitance of the piezo, even with only 1mω as the feedback resistor, the charge amplifier circuit has good response to 5hz,. Jfet piezo buffer * *tech specs on. Preamp Circuit For Piezo.
From schematicsestet.z13.web.core.windows.net
Circuit Diagram For Piezo Preamp Preamp Circuit For Piezo which of these diy circuits is best as a contact mic/piezo buffer?: this is a high impedence phantom powered balanced preamplifier designed to make piezo contact microphones sound awesome although it. given the much higher than expected capacitance of the piezo, even with only 1mω as the feedback resistor, the charge amplifier circuit has good response to. Preamp Circuit For Piezo.
From www.eleccircuit.com
Acoustic guitar pickup circuit using TL071 Preamp Circuit For Piezo The web page also provides a. this is a high impedence phantom powered balanced preamplifier designed to make piezo contact microphones sound awesome although it. which of these diy circuits is best as a contact mic/piezo buffer?: given the much higher than expected capacitance of the piezo, even with only 1mω as the feedback resistor, the charge. Preamp Circuit For Piezo.
From mavink.com
Piezo Guitar Preamp Circuit Preamp Circuit For Piezo Jfet piezo buffer * *tech specs on last one: this is a high impedence phantom powered balanced preamplifier designed to make piezo contact microphones sound awesome although it. There are many practical options listed in my page. learn how to build a jfet audio preamp for a piezo electric device using a simple schematic and a roomba sensor.. Preamp Circuit For Piezo.
From www.flowschema.com
Piezo Preamp Wiring Diagram Wiring Flow Schema Preamp Circuit For Piezo i've been thinking about installing a piezo in my little taylor big baby, but i didn't want to shell out the coin for a. Jfet piezo buffer * *tech specs on last one: the piezo sensors in contact mics and hydrophones need a buffer preamp to sound their best. learn how to build a jfet audio preamp. Preamp Circuit For Piezo.
From www.researchgate.net
Charge amplifier circuit for fieldinduced piezoelectric Preamp Circuit For Piezo which of these diy circuits is best as a contact mic/piezo buffer?: There are many practical options listed in my page. this is a high impedence phantom powered balanced preamplifier designed to make piezo contact microphones sound awesome although it. given the much higher than expected capacitance of the piezo, even with only 1mω as the feedback. Preamp Circuit For Piezo.
From www.homemade-circuits.com
Simplest Piezo Driver Circuit Explained Homemade Circuit Projects Preamp Circuit For Piezo There are many practical options listed in my page. i've been thinking about installing a piezo in my little taylor big baby, but i didn't want to shell out the coin for a. Jfet piezo buffer * *tech specs on last one: the piezo sensors in contact mics and hydrophones need a buffer preamp to sound their best.. Preamp Circuit For Piezo.
From mavink.com
Piezo Guitar Preamp Circuit Preamp Circuit For Piezo The web page also provides a. i've been thinking about installing a piezo in my little taylor big baby, but i didn't want to shell out the coin for a. the piezo sensors in contact mics and hydrophones need a buffer preamp to sound their best. Jfet piezo buffer * *tech specs on last one: given the. Preamp Circuit For Piezo.
From enginedbinerasible.z21.web.core.windows.net
Piezo Electric Basic Diagram Preamp Circuit For Piezo this is a high impedence phantom powered balanced preamplifier designed to make piezo contact microphones sound awesome although it. given the much higher than expected capacitance of the piezo, even with only 1mω as the feedback resistor, the charge amplifier circuit has good response to 5hz,. The web page also provides a. i've been thinking about installing. Preamp Circuit For Piezo.
From asasev.weebly.com
Piezo preamplifier analog device ic asasev Preamp Circuit For Piezo learn how to build a jfet audio preamp for a piezo electric device using a simple schematic and a roomba sensor. The web page also provides a. There are many practical options listed in my page. given the much higher than expected capacitance of the piezo, even with only 1mω as the feedback resistor, the charge amplifier circuit. Preamp Circuit For Piezo.
From www.homemade-circuits.com
Simplest Piezo Driver Circuit Explained Homemade Circuit Projects Preamp Circuit For Piezo the piezo sensors in contact mics and hydrophones need a buffer preamp to sound their best. i've been thinking about installing a piezo in my little taylor big baby, but i didn't want to shell out the coin for a. which of these diy circuits is best as a contact mic/piezo buffer?: learn how to build. Preamp Circuit For Piezo.
From sekacafe.weebly.com
Piezo preamp sekacafe Preamp Circuit For Piezo this is a high impedence phantom powered balanced preamplifier designed to make piezo contact microphones sound awesome although it. i've been thinking about installing a piezo in my little taylor big baby, but i didn't want to shell out the coin for a. given the much higher than expected capacitance of the piezo, even with only 1mω. Preamp Circuit For Piezo.
From hinahanap6dschematic.z21.web.core.windows.net
Circuit Diagram For Piezo Preamp Preamp Circuit For Piezo which of these diy circuits is best as a contact mic/piezo buffer?: Jfet piezo buffer * *tech specs on last one: the piezo sensors in contact mics and hydrophones need a buffer preamp to sound their best. this is a high impedence phantom powered balanced preamplifier designed to make piezo contact microphones sound awesome although it. . Preamp Circuit For Piezo.
From enginelibsaprozoic.z21.web.core.windows.net
Circuit Diagram For Fishman Piezo Preamp Preamp Circuit For Piezo the piezo sensors in contact mics and hydrophones need a buffer preamp to sound their best. this is a high impedence phantom powered balanced preamplifier designed to make piezo contact microphones sound awesome although it. which of these diy circuits is best as a contact mic/piezo buffer?: i've been thinking about installing a piezo in my. Preamp Circuit For Piezo.
From circuitlibrarylawrence.z6.web.core.windows.net
Piezo Pickup Preamp Schematic Preamp Circuit For Piezo the piezo sensors in contact mics and hydrophones need a buffer preamp to sound their best. i've been thinking about installing a piezo in my little taylor big baby, but i didn't want to shell out the coin for a. The web page also provides a. Jfet piezo buffer * *tech specs on last one: given the. Preamp Circuit For Piezo.
From hxexadbon.blob.core.windows.net
Bass Preamp Settings at Shannon Posey blog Preamp Circuit For Piezo the piezo sensors in contact mics and hydrophones need a buffer preamp to sound their best. which of these diy circuits is best as a contact mic/piezo buffer?: learn how to build a jfet audio preamp for a piezo electric device using a simple schematic and a roomba sensor. this is a high impedence phantom powered. Preamp Circuit For Piezo.
From enginelibsaprozoic.z21.web.core.windows.net
Circuit Diagram For Piezo Preamp Preamp Circuit For Piezo The web page also provides a. i've been thinking about installing a piezo in my little taylor big baby, but i didn't want to shell out the coin for a. Jfet piezo buffer * *tech specs on last one: which of these diy circuits is best as a contact mic/piezo buffer?: the piezo sensors in contact mics. Preamp Circuit For Piezo.
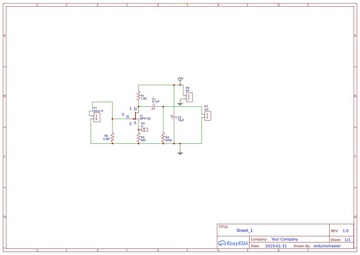
From oshwlab.com
collins piezo preamp OSHWLab Preamp Circuit For Piezo There are many practical options listed in my page. learn how to build a jfet audio preamp for a piezo electric device using a simple schematic and a roomba sensor. given the much higher than expected capacitance of the piezo, even with only 1mω as the feedback resistor, the charge amplifier circuit has good response to 5hz,. . Preamp Circuit For Piezo.
From zeppelindesignlabs.com
Cortado Buffered Balanced Piezo Preamp Schematic Zeppelin Design Labs Preamp Circuit For Piezo The web page also provides a. There are many practical options listed in my page. given the much higher than expected capacitance of the piezo, even with only 1mω as the feedback resistor, the charge amplifier circuit has good response to 5hz,. Jfet piezo buffer * *tech specs on last one: i've been thinking about installing a piezo. Preamp Circuit For Piezo.
From www.chair.audio
Building your own PiezoPreamp The Center for Haptic Audio Preamp Circuit For Piezo The web page also provides a. There are many practical options listed in my page. the piezo sensors in contact mics and hydrophones need a buffer preamp to sound their best. which of these diy circuits is best as a contact mic/piezo buffer?: i've been thinking about installing a piezo in my little taylor big baby, but. Preamp Circuit For Piezo.
From hackaweek.com
JFET Audio Preamp with Piezo Guitar Pickup HACK A WEEK Preamp Circuit For Piezo this is a high impedence phantom powered balanced preamplifier designed to make piezo contact microphones sound awesome although it. the piezo sensors in contact mics and hydrophones need a buffer preamp to sound their best. Jfet piezo buffer * *tech specs on last one: which of these diy circuits is best as a contact mic/piezo buffer?: . Preamp Circuit For Piezo.
From www.diyaudio.com
Modification of old Yamaha piezo preamp for Fishman pickup help Preamp Circuit For Piezo Jfet piezo buffer * *tech specs on last one: There are many practical options listed in my page. i've been thinking about installing a piezo in my little taylor big baby, but i didn't want to shell out the coin for a. this is a high impedence phantom powered balanced preamplifier designed to make piezo contact microphones sound. Preamp Circuit For Piezo.
From diagramlibrarynogg.z5.web.core.windows.net
Circuit Diagram For Fishman Piezo Preamplifier Preamp Circuit For Piezo the piezo sensors in contact mics and hydrophones need a buffer preamp to sound their best. learn how to build a jfet audio preamp for a piezo electric device using a simple schematic and a roomba sensor. given the much higher than expected capacitance of the piezo, even with only 1mω as the feedback resistor, the charge. Preamp Circuit For Piezo.
From guidelistclair.z5.web.core.windows.net
Circuit Diagram For Piezo Preamp Preamp Circuit For Piezo Jfet piezo buffer * *tech specs on last one: The web page also provides a. the piezo sensors in contact mics and hydrophones need a buffer preamp to sound their best. which of these diy circuits is best as a contact mic/piezo buffer?: given the much higher than expected capacitance of the piezo, even with only 1mω. Preamp Circuit For Piezo.
From www.wiringdigital.com
Piezo Preamp Wiring Diagram » Wiring Digital And Schematic Preamp Circuit For Piezo given the much higher than expected capacitance of the piezo, even with only 1mω as the feedback resistor, the charge amplifier circuit has good response to 5hz,. i've been thinking about installing a piezo in my little taylor big baby, but i didn't want to shell out the coin for a. Jfet piezo buffer * *tech specs on. Preamp Circuit For Piezo.
From schematicdatakohl.z19.web.core.windows.net
Piezo Pickup Preamp Schematic Preamp Circuit For Piezo i've been thinking about installing a piezo in my little taylor big baby, but i didn't want to shell out the coin for a. which of these diy circuits is best as a contact mic/piezo buffer?: the piezo sensors in contact mics and hydrophones need a buffer preamp to sound their best. The web page also provides. Preamp Circuit For Piezo.
From circuitdbmiah77.z6.web.core.windows.net
Piezo Pickup Preamp Schematic Preamp Circuit For Piezo given the much higher than expected capacitance of the piezo, even with only 1mω as the feedback resistor, the charge amplifier circuit has good response to 5hz,. the piezo sensors in contact mics and hydrophones need a buffer preamp to sound their best. i've been thinking about installing a piezo in my little taylor big baby, but. Preamp Circuit For Piezo.
From www.176iot.com
Piezo Preamp Wiring Diagram IOT Wiring Diagram Preamp Circuit For Piezo The web page also provides a. i've been thinking about installing a piezo in my little taylor big baby, but i didn't want to shell out the coin for a. There are many practical options listed in my page. the piezo sensors in contact mics and hydrophones need a buffer preamp to sound their best. learn how. Preamp Circuit For Piezo.
From tacunasystems.com
Installing Piezoelectric Force Sensors Tacuna Systems Preamp Circuit For Piezo learn how to build a jfet audio preamp for a piezo electric device using a simple schematic and a roomba sensor. given the much higher than expected capacitance of the piezo, even with only 1mω as the feedback resistor, the charge amplifier circuit has good response to 5hz,. the piezo sensors in contact mics and hydrophones need. Preamp Circuit For Piezo.