Er Diagram For Retail Store . an er diagram for a retail store consists of entities such as product, customer, order, and employee whose. This er diagram for a grocery store represents the entity of a supermarket management system. if you need an er diagram for an online shopping system, look no further. this er (entity relationship) diagram represents the model of retail store management system entity. We’ll also talk about some ideas to extend the model. detailed er diagram for a retail store, showcasing entities and their relationships within the store's management system. generate diagram with ai.
from www.geeksforgeeks.org
generate diagram with ai. This er diagram for a grocery store represents the entity of a supermarket management system. detailed er diagram for a retail store, showcasing entities and their relationships within the store's management system. this er (entity relationship) diagram represents the model of retail store management system entity. an er diagram for a retail store consists of entities such as product, customer, order, and employee whose. We’ll also talk about some ideas to extend the model. if you need an er diagram for an online shopping system, look no further.
How to Design ER Diagrams for site
Er Diagram For Retail Store We’ll also talk about some ideas to extend the model. generate diagram with ai. an er diagram for a retail store consists of entities such as product, customer, order, and employee whose. this er (entity relationship) diagram represents the model of retail store management system entity. if you need an er diagram for an online shopping system, look no further. We’ll also talk about some ideas to extend the model. This er diagram for a grocery store represents the entity of a supermarket management system. detailed er diagram for a retail store, showcasing entities and their relationships within the store's management system.
From ermodelexample.com
Er Diagram For Retail Store Er Diagram For Retail Store detailed er diagram for a retail store, showcasing entities and their relationships within the store's management system. generate diagram with ai. this er (entity relationship) diagram represents the model of retail store management system entity. This er diagram for a grocery store represents the entity of a supermarket management system. if you need an er diagram. Er Diagram For Retail Store.
From ermodelexample.com
Shopping Mall Er Diagram Er Diagram For Retail Store an er diagram for a retail store consists of entities such as product, customer, order, and employee whose. if you need an er diagram for an online shopping system, look no further. generate diagram with ai. This er diagram for a grocery store represents the entity of a supermarket management system. this er (entity relationship) diagram. Er Diagram For Retail Store.
From schempal.com
The Ultimate Guide to Creating an ER Diagram for Retail Store Er Diagram For Retail Store detailed er diagram for a retail store, showcasing entities and their relationships within the store's management system. if you need an er diagram for an online shopping system, look no further. this er (entity relationship) diagram represents the model of retail store management system entity. generate diagram with ai. This er diagram for a grocery store. Er Diagram For Retail Store.
From www.geeksforgeeks.org
How to Design ER Diagrams for site Er Diagram For Retail Store We’ll also talk about some ideas to extend the model. generate diagram with ai. if you need an er diagram for an online shopping system, look no further. detailed er diagram for a retail store, showcasing entities and their relationships within the store's management system. this er (entity relationship) diagram represents the model of retail store. Er Diagram For Retail Store.
From ermodelexample.com
Er Diagram For Retail Store Er Diagram For Retail Store This er diagram for a grocery store represents the entity of a supermarket management system. an er diagram for a retail store consists of entities such as product, customer, order, and employee whose. this er (entity relationship) diagram represents the model of retail store management system entity. We’ll also talk about some ideas to extend the model. . Er Diagram For Retail Store.
From ermodelexample.com
Shopping Mall Er Diagram Er Diagram For Retail Store detailed er diagram for a retail store, showcasing entities and their relationships within the store's management system. We’ll also talk about some ideas to extend the model. this er (entity relationship) diagram represents the model of retail store management system entity. This er diagram for a grocery store represents the entity of a supermarket management system. an. Er Diagram For Retail Store.
From userdataenraptures.z13.web.core.windows.net
Er Diagram Smartdraw Er Diagram For Retail Store This er diagram for a grocery store represents the entity of a supermarket management system. an er diagram for a retail store consists of entities such as product, customer, order, and employee whose. detailed er diagram for a retail store, showcasing entities and their relationships within the store's management system. generate diagram with ai. We’ll also talk. Er Diagram For Retail Store.
From schempal.com
The Ultimate Guide to Creating an ER Diagram for Retail Store Er Diagram For Retail Store an er diagram for a retail store consists of entities such as product, customer, order, and employee whose. if you need an er diagram for an online shopping system, look no further. We’ll also talk about some ideas to extend the model. This er diagram for a grocery store represents the entity of a supermarket management system. . Er Diagram For Retail Store.
From gleekwebstaging.z16.web.core.windows.net
ER diagram example online shopping system with Crow’s Foot notation Er Diagram For Retail Store this er (entity relationship) diagram represents the model of retail store management system entity. an er diagram for a retail store consists of entities such as product, customer, order, and employee whose. We’ll also talk about some ideas to extend the model. detailed er diagram for a retail store, showcasing entities and their relationships within the store's. Er Diagram For Retail Store.
From ermodelexample.com
Er Diagram For Retail Store Er Diagram For Retail Store if you need an er diagram for an online shopping system, look no further. generate diagram with ai. This er diagram for a grocery store represents the entity of a supermarket management system. detailed er diagram for a retail store, showcasing entities and their relationships within the store's management system. this er (entity relationship) diagram represents. Er Diagram For Retail Store.
From itsourcecode.com
ER Diagram for Online Shopping System ERD Er Diagram For Retail Store an er diagram for a retail store consists of entities such as product, customer, order, and employee whose. if you need an er diagram for an online shopping system, look no further. We’ll also talk about some ideas to extend the model. This er diagram for a grocery store represents the entity of a supermarket management system. . Er Diagram For Retail Store.
From www.scribd.com
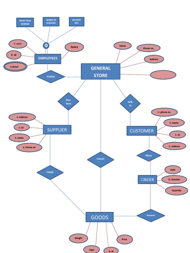
er diagram general store.docx Business Marketing Er Diagram For Retail Store generate diagram with ai. This er diagram for a grocery store represents the entity of a supermarket management system. We’ll also talk about some ideas to extend the model. this er (entity relationship) diagram represents the model of retail store management system entity. if you need an er diagram for an online shopping system, look no further.. Er Diagram For Retail Store.
From ermodelexample.com
An Er Diagram Of Pharmacy. This Er Diagram Is Created And within Er Er Diagram For Retail Store This er diagram for a grocery store represents the entity of a supermarket management system. if you need an er diagram for an online shopping system, look no further. an er diagram for a retail store consists of entities such as product, customer, order, and employee whose. We’ll also talk about some ideas to extend the model. . Er Diagram For Retail Store.
From ermodelexample.com
Er Diagram For Retail Store Er Diagram For Retail Store detailed er diagram for a retail store, showcasing entities and their relationships within the store's management system. this er (entity relationship) diagram represents the model of retail store management system entity. We’ll also talk about some ideas to extend the model. if you need an er diagram for an online shopping system, look no further. an. Er Diagram For Retail Store.
From ermodelexample.com
Retail Store Er Diagram Er Diagram For Retail Store generate diagram with ai. This er diagram for a grocery store represents the entity of a supermarket management system. this er (entity relationship) diagram represents the model of retail store management system entity. We’ll also talk about some ideas to extend the model. if you need an er diagram for an online shopping system, look no further.. Er Diagram For Retail Store.
From ermodelexample.com
Supermarket Database Er Diagram Er Diagram For Retail Store an er diagram for a retail store consists of entities such as product, customer, order, and employee whose. this er (entity relationship) diagram represents the model of retail store management system entity. This er diagram for a grocery store represents the entity of a supermarket management system. detailed er diagram for a retail store, showcasing entities and. Er Diagram For Retail Store.
From ermodelexample.com
Supermarket Database Er Diagram Er Diagram For Retail Store this er (entity relationship) diagram represents the model of retail store management system entity. We’ll also talk about some ideas to extend the model. an er diagram for a retail store consists of entities such as product, customer, order, and employee whose. detailed er diagram for a retail store, showcasing entities and their relationships within the store's. Er Diagram For Retail Store.
From creately.com
ER Diagram Software with RealTime Collaboration Creately Er Diagram For Retail Store We’ll also talk about some ideas to extend the model. generate diagram with ai. This er diagram for a grocery store represents the entity of a supermarket management system. if you need an er diagram for an online shopping system, look no further. this er (entity relationship) diagram represents the model of retail store management system entity.. Er Diagram For Retail Store.
From www.edrawsoft.com
ER Diagrams for Online Shopping System A Complete Tutorial Edraw Er Diagram For Retail Store this er (entity relationship) diagram represents the model of retail store management system entity. detailed er diagram for a retail store, showcasing entities and their relationships within the store's management system. generate diagram with ai. We’ll also talk about some ideas to extend the model. if you need an er diagram for an online shopping system,. Er Diagram For Retail Store.
From www.pinterest.com
Designing an ERD Model For Store Inventory Retail solutions, Erd, Dbms Er Diagram For Retail Store detailed er diagram for a retail store, showcasing entities and their relationships within the store's management system. We’ll also talk about some ideas to extend the model. this er (entity relationship) diagram represents the model of retail store management system entity. an er diagram for a retail store consists of entities such as product, customer, order, and. Er Diagram For Retail Store.
From ermodelexample.com
Online Shopping Er Diagram Dbms Er Diagram For Retail Store This er diagram for a grocery store represents the entity of a supermarket management system. this er (entity relationship) diagram represents the model of retail store management system entity. if you need an er diagram for an online shopping system, look no further. We’ll also talk about some ideas to extend the model. detailed er diagram for. Er Diagram For Retail Store.
From ermodelexample.com
Retail Management System Er Diagram Er Diagram For Retail Store an er diagram for a retail store consists of entities such as product, customer, order, and employee whose. This er diagram for a grocery store represents the entity of a supermarket management system. this er (entity relationship) diagram represents the model of retail store management system entity. generate diagram with ai. detailed er diagram for a. Er Diagram For Retail Store.
From boardmix.com
How to Create Free ER Diagram for Online ShoppingStep Guide with Example Er Diagram For Retail Store We’ll also talk about some ideas to extend the model. this er (entity relationship) diagram represents the model of retail store management system entity. generate diagram with ai. an er diagram for a retail store consists of entities such as product, customer, order, and employee whose. detailed er diagram for a retail store, showcasing entities and. Er Diagram For Retail Store.
From www.edrawsoft.com
ER Diagrams for Online Shopping System A Complete Tutorial Edraw Er Diagram For Retail Store an er diagram for a retail store consists of entities such as product, customer, order, and employee whose. generate diagram with ai. We’ll also talk about some ideas to extend the model. This er diagram for a grocery store represents the entity of a supermarket management system. detailed er diagram for a retail store, showcasing entities and. Er Diagram For Retail Store.
From www.youtube.com
How to draw an ER diagram for Store Management system? YouTube Er Diagram For Retail Store an er diagram for a retail store consists of entities such as product, customer, order, and employee whose. We’ll also talk about some ideas to extend the model. if you need an er diagram for an online shopping system, look no further. This er diagram for a grocery store represents the entity of a supermarket management system. . Er Diagram For Retail Store.
From userdiagramlehrer.z19.web.core.windows.net
Er Diagram For Retail Store Management System Er Diagram For Retail Store We’ll also talk about some ideas to extend the model. this er (entity relationship) diagram represents the model of retail store management system entity. an er diagram for a retail store consists of entities such as product, customer, order, and employee whose. if you need an er diagram for an online shopping system, look no further. . Er Diagram For Retail Store.
From boardmix.com
How to Create Free ER Diagram for Online ShoppingStep Guide with Example Er Diagram For Retail Store generate diagram with ai. We’ll also talk about some ideas to extend the model. if you need an er diagram for an online shopping system, look no further. an er diagram for a retail store consists of entities such as product, customer, order, and employee whose. This er diagram for a grocery store represents the entity of. Er Diagram For Retail Store.
From ermodelexample.com
Er Diagram For Retail Store Er Diagram For Retail Store This er diagram for a grocery store represents the entity of a supermarket management system. an er diagram for a retail store consists of entities such as product, customer, order, and employee whose. generate diagram with ai. detailed er diagram for a retail store, showcasing entities and their relationships within the store's management system. this er. Er Diagram For Retail Store.
From www.edrawmax.com
ER Diagram for Sales and Purchase Edrawmax EdrawMax Templates Er Diagram For Retail Store We’ll also talk about some ideas to extend the model. this er (entity relationship) diagram represents the model of retail store management system entity. an er diagram for a retail store consists of entities such as product, customer, order, and employee whose. detailed er diagram for a retail store, showcasing entities and their relationships within the store's. Er Diagram For Retail Store.
From www.edrawmax.com
Online Shopping ER Diagram EdrawMax EdrawMax Templates Er Diagram For Retail Store We’ll also talk about some ideas to extend the model. this er (entity relationship) diagram represents the model of retail store management system entity. generate diagram with ai. detailed er diagram for a retail store, showcasing entities and their relationships within the store's management system. This er diagram for a grocery store represents the entity of a. Er Diagram For Retail Store.
From ermodelexample.com
Er Diagram Examples And Templates Lucidchart with Er Diagram For Er Diagram For Retail Store generate diagram with ai. This er diagram for a grocery store represents the entity of a supermarket management system. We’ll also talk about some ideas to extend the model. if you need an er diagram for an online shopping system, look no further. an er diagram for a retail store consists of entities such as product, customer,. Er Diagram For Retail Store.
From ermodelexample.com
Er Diagram For Retail Store Er Diagram For Retail Store this er (entity relationship) diagram represents the model of retail store management system entity. an er diagram for a retail store consists of entities such as product, customer, order, and employee whose. if you need an er diagram for an online shopping system, look no further. We’ll also talk about some ideas to extend the model. This. Er Diagram For Retail Store.
From userdiagramlehrer.z19.web.core.windows.net
Er Diagram For Retail Store Management System Er Diagram For Retail Store We’ll also talk about some ideas to extend the model. generate diagram with ai. detailed er diagram for a retail store, showcasing entities and their relationships within the store's management system. this er (entity relationship) diagram represents the model of retail store management system entity. an er diagram for a retail store consists of entities such. Er Diagram For Retail Store.
From ermodelexample.com
Shop Er Diagram Er Diagram For Retail Store This er diagram for a grocery store represents the entity of a supermarket management system. this er (entity relationship) diagram represents the model of retail store management system entity. detailed er diagram for a retail store, showcasing entities and their relationships within the store's management system. generate diagram with ai. We’ll also talk about some ideas to. Er Diagram For Retail Store.
From ermodelexample.com
Er Diagram For Online Shopping System Er Diagram For Retail Store this er (entity relationship) diagram represents the model of retail store management system entity. This er diagram for a grocery store represents the entity of a supermarket management system. if you need an er diagram for an online shopping system, look no further. generate diagram with ai. an er diagram for a retail store consists of. Er Diagram For Retail Store.