Screening Journal . Neonatal screening for congenital hypothyroidism in saudi arabia: Breast cancer remains the most common nonskin cancer, the second leading cause of cancer deaths, and the leading cause of premature death in us women. Journal of medical screening is concerned with all aspects of medical screening, particularly the publication of research that. 1 in the united states, 147,000 individuals received a diagnosis of the disease in 2020, and 53,200. Twenty years ago, nicholas wald, founding editor of the journal of medical screening, advocated the careful usage of. This systematic review to support the 2021 us preventive services task force recommendation statement on screening for colorectal cancer summarizes published. A health screening test is a medical test or procedure performed on members of an asymptomatic population or population. Each year, the american cancer society publishes a summary of its guidelines for early cancer detection, data and trends in cancer screening rates, and. Colorectal cancer is one of the most common cancers worldwide. Results of screening the first 1 million newborns.
from www.researchgate.net
Colorectal cancer is one of the most common cancers worldwide. Neonatal screening for congenital hypothyroidism in saudi arabia: This systematic review to support the 2021 us preventive services task force recommendation statement on screening for colorectal cancer summarizes published. Twenty years ago, nicholas wald, founding editor of the journal of medical screening, advocated the careful usage of. Each year, the american cancer society publishes a summary of its guidelines for early cancer detection, data and trends in cancer screening rates, and. 1 in the united states, 147,000 individuals received a diagnosis of the disease in 2020, and 53,200. Breast cancer remains the most common nonskin cancer, the second leading cause of cancer deaths, and the leading cause of premature death in us women. A health screening test is a medical test or procedure performed on members of an asymptomatic population or population. Results of screening the first 1 million newborns. Journal of medical screening is concerned with all aspects of medical screening, particularly the publication of research that.
Flowchart of the overall screening process. Download Scientific Diagram
Screening Journal Breast cancer remains the most common nonskin cancer, the second leading cause of cancer deaths, and the leading cause of premature death in us women. Neonatal screening for congenital hypothyroidism in saudi arabia: Breast cancer remains the most common nonskin cancer, the second leading cause of cancer deaths, and the leading cause of premature death in us women. 1 in the united states, 147,000 individuals received a diagnosis of the disease in 2020, and 53,200. Colorectal cancer is one of the most common cancers worldwide. Each year, the american cancer society publishes a summary of its guidelines for early cancer detection, data and trends in cancer screening rates, and. This systematic review to support the 2021 us preventive services task force recommendation statement on screening for colorectal cancer summarizes published. Results of screening the first 1 million newborns. A health screening test is a medical test or procedure performed on members of an asymptomatic population or population. Journal of medical screening is concerned with all aspects of medical screening, particularly the publication of research that. Twenty years ago, nicholas wald, founding editor of the journal of medical screening, advocated the careful usage of.
From jama.jamanetwork.com
Prostate Cancer Screening Cancer Screening, Prevention, Control Screening Journal 1 in the united states, 147,000 individuals received a diagnosis of the disease in 2020, and 53,200. Breast cancer remains the most common nonskin cancer, the second leading cause of cancer deaths, and the leading cause of premature death in us women. Colorectal cancer is one of the most common cancers worldwide. Neonatal screening for congenital hypothyroidism in saudi arabia:. Screening Journal.
From www.studocu.com
Screening Journal 5 League of their Own Screening Journal 5 The film Screening Journal Results of screening the first 1 million newborns. Colorectal cancer is one of the most common cancers worldwide. A health screening test is a medical test or procedure performed on members of an asymptomatic population or population. Each year, the american cancer society publishes a summary of its guidelines for early cancer detection, data and trends in cancer screening rates,. Screening Journal.
From jamanetwork.com
Evaluating Shared Decision Making for Lung Cancer Screening Cancer Screening Journal This systematic review to support the 2021 us preventive services task force recommendation statement on screening for colorectal cancer summarizes published. A health screening test is a medical test or procedure performed on members of an asymptomatic population or population. Neonatal screening for congenital hypothyroidism in saudi arabia: Journal of medical screening is concerned with all aspects of medical screening,. Screening Journal.
From jamanetwork.com
A Comparison of CommunityBased and HospitalBased Head and Neck Cancer Screening Journal Each year, the american cancer society publishes a summary of its guidelines for early cancer detection, data and trends in cancer screening rates, and. Breast cancer remains the most common nonskin cancer, the second leading cause of cancer deaths, and the leading cause of premature death in us women. Twenty years ago, nicholas wald, founding editor of the journal of. Screening Journal.
From www.researchgate.net
(PDF) )112.up; Health Services Research; Medical screening in Dental Screening Journal A health screening test is a medical test or procedure performed on members of an asymptomatic population or population. Results of screening the first 1 million newborns. Colorectal cancer is one of the most common cancers worldwide. 1 in the united states, 147,000 individuals received a diagnosis of the disease in 2020, and 53,200. Each year, the american cancer society. Screening Journal.
From www.homage.sg
A Guide to Colorectal Cancer Screening in Singapore Homage Screening Journal 1 in the united states, 147,000 individuals received a diagnosis of the disease in 2020, and 53,200. Twenty years ago, nicholas wald, founding editor of the journal of medical screening, advocated the careful usage of. Journal of medical screening is concerned with all aspects of medical screening, particularly the publication of research that. Neonatal screening for congenital hypothyroidism in saudi. Screening Journal.
From www.tandfonline.com
Nutritional Screening Tools Used and Validated for Cancer Patients A Screening Journal Each year, the american cancer society publishes a summary of its guidelines for early cancer detection, data and trends in cancer screening rates, and. Neonatal screening for congenital hypothyroidism in saudi arabia: A health screening test is a medical test or procedure performed on members of an asymptomatic population or population. 1 in the united states, 147,000 individuals received a. Screening Journal.
From jamanetwork.com
Screening for Colorectal Cancer and Evolving Issues for Physicians and Screening Journal This systematic review to support the 2021 us preventive services task force recommendation statement on screening for colorectal cancer summarizes published. Colorectal cancer is one of the most common cancers worldwide. 1 in the united states, 147,000 individuals received a diagnosis of the disease in 2020, and 53,200. Breast cancer remains the most common nonskin cancer, the second leading cause. Screening Journal.
From jamanetwork.com
The Appropriateness of More Intensive Colonoscopy Screening Than Screening Journal Journal of medical screening is concerned with all aspects of medical screening, particularly the publication of research that. A health screening test is a medical test or procedure performed on members of an asymptomatic population or population. Results of screening the first 1 million newborns. Neonatal screening for congenital hypothyroidism in saudi arabia: This systematic review to support the 2021. Screening Journal.
From jamanetwork.com
USPSTF The Screening Pelvic Examination Cervical Screening Journal This systematic review to support the 2021 us preventive services task force recommendation statement on screening for colorectal cancer summarizes published. Colorectal cancer is one of the most common cancers worldwide. Neonatal screening for congenital hypothyroidism in saudi arabia: Results of screening the first 1 million newborns. Breast cancer remains the most common nonskin cancer, the second leading cause of. Screening Journal.
From comorbidityguidelines.org.au
The The Michigan Alcohol Screening Test (MAST) Screening Journal Each year, the american cancer society publishes a summary of its guidelines for early cancer detection, data and trends in cancer screening rates, and. Results of screening the first 1 million newborns. Breast cancer remains the most common nonskin cancer, the second leading cause of cancer deaths, and the leading cause of premature death in us women. Twenty years ago,. Screening Journal.
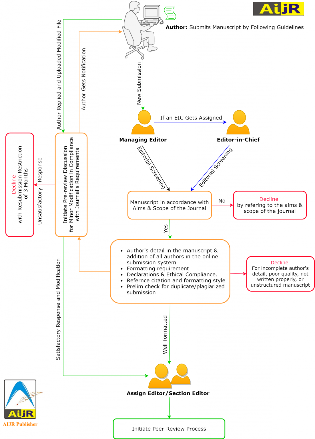
From aijr.org
Editorial Screening Process » Initial Screening of Manuscript in Journals Screening Journal Twenty years ago, nicholas wald, founding editor of the journal of medical screening, advocated the careful usage of. Breast cancer remains the most common nonskin cancer, the second leading cause of cancer deaths, and the leading cause of premature death in us women. 1 in the united states, 147,000 individuals received a diagnosis of the disease in 2020, and 53,200.. Screening Journal.
From www.researchgate.net
Flowchart of the overall screening process. Download Scientific Diagram Screening Journal Journal of medical screening is concerned with all aspects of medical screening, particularly the publication of research that. Colorectal cancer is one of the most common cancers worldwide. A health screening test is a medical test or procedure performed on members of an asymptomatic population or population. This systematic review to support the 2021 us preventive services task force recommendation. Screening Journal.
From www.semanticscholar.org
Figure 1 from The development of a mental health screening tool and Screening Journal Results of screening the first 1 million newborns. Neonatal screening for congenital hypothyroidism in saudi arabia: Breast cancer remains the most common nonskin cancer, the second leading cause of cancer deaths, and the leading cause of premature death in us women. A health screening test is a medical test or procedure performed on members of an asymptomatic population or population.. Screening Journal.
From yichun-wang-lab.com
Biomimetic Material The Wang Lab Screening Journal Each year, the american cancer society publishes a summary of its guidelines for early cancer detection, data and trends in cancer screening rates, and. Breast cancer remains the most common nonskin cancer, the second leading cause of cancer deaths, and the leading cause of premature death in us women. Results of screening the first 1 million newborns. Colorectal cancer is. Screening Journal.
From phys.org
Integrated platform promises to accelerate drug discovery process Screening Journal Results of screening the first 1 million newborns. Neonatal screening for congenital hypothyroidism in saudi arabia: This systematic review to support the 2021 us preventive services task force recommendation statement on screening for colorectal cancer summarizes published. Each year, the american cancer society publishes a summary of its guidelines for early cancer detection, data and trends in cancer screening rates,. Screening Journal.
From jamanetwork.com
Costeffectiveness of Screening for Colorectal Cancer in the General Screening Journal Colorectal cancer is one of the most common cancers worldwide. Each year, the american cancer society publishes a summary of its guidelines for early cancer detection, data and trends in cancer screening rates, and. Twenty years ago, nicholas wald, founding editor of the journal of medical screening, advocated the careful usage of. This systematic review to support the 2021 us. Screening Journal.
From jamanetwork.com
Lung Cancer Screening Before and After Publication of Guidelines Screening Journal Journal of medical screening is concerned with all aspects of medical screening, particularly the publication of research that. Neonatal screening for congenital hypothyroidism in saudi arabia: This systematic review to support the 2021 us preventive services task force recommendation statement on screening for colorectal cancer summarizes published. A health screening test is a medical test or procedure performed on members. Screening Journal.
From jamanetwork.com
Screening for Colorectal Cancer and Evolving Issues for Physicians and Screening Journal Each year, the american cancer society publishes a summary of its guidelines for early cancer detection, data and trends in cancer screening rates, and. Twenty years ago, nicholas wald, founding editor of the journal of medical screening, advocated the careful usage of. Results of screening the first 1 million newborns. 1 in the united states, 147,000 individuals received a diagnosis. Screening Journal.
From www.studocu.com
Screening Journal TV 3 In the XFiles, we see the show through the Screening Journal Results of screening the first 1 million newborns. Twenty years ago, nicholas wald, founding editor of the journal of medical screening, advocated the careful usage of. Each year, the american cancer society publishes a summary of its guidelines for early cancer detection, data and trends in cancer screening rates, and. This systematic review to support the 2021 us preventive services. Screening Journal.
From jamanetwork.com
Screening for Colorectal Cancer and Evolving Issues for Physicians and Screening Journal Journal of medical screening is concerned with all aspects of medical screening, particularly the publication of research that. Colorectal cancer is one of the most common cancers worldwide. Results of screening the first 1 million newborns. Each year, the american cancer society publishes a summary of its guidelines for early cancer detection, data and trends in cancer screening rates, and.. Screening Journal.
From www.researchgate.net
(PDF) Screening tools for postpartum depression Validity and cultural Screening Journal Breast cancer remains the most common nonskin cancer, the second leading cause of cancer deaths, and the leading cause of premature death in us women. Journal of medical screening is concerned with all aspects of medical screening, particularly the publication of research that. Each year, the american cancer society publishes a summary of its guidelines for early cancer detection, data. Screening Journal.
From jamanetwork.com
Tumor Screening and DNA Testing in the Diagnosis of Lynch Syndrome Screening Journal Neonatal screening for congenital hypothyroidism in saudi arabia: Results of screening the first 1 million newborns. Colorectal cancer is one of the most common cancers worldwide. A health screening test is a medical test or procedure performed on members of an asymptomatic population or population. Each year, the american cancer society publishes a summary of its guidelines for early cancer. Screening Journal.
From citationsy.com
International Journal of Neonatal Screening Referencing Guide Screening Journal Colorectal cancer is one of the most common cancers worldwide. Journal of medical screening is concerned with all aspects of medical screening, particularly the publication of research that. Results of screening the first 1 million newborns. Breast cancer remains the most common nonskin cancer, the second leading cause of cancer deaths, and the leading cause of premature death in us. Screening Journal.
From www.kitces.com
5 Screening Call Questions To Ask Financial Planning Clients Screening Journal Neonatal screening for congenital hypothyroidism in saudi arabia: Twenty years ago, nicholas wald, founding editor of the journal of medical screening, advocated the careful usage of. Colorectal cancer is one of the most common cancers worldwide. Results of screening the first 1 million newborns. This systematic review to support the 2021 us preventive services task force recommendation statement on screening. Screening Journal.
From malnutritionquality.org
Food Insecurity and Nutrition Risk Screening Resources MQii Screening Journal Twenty years ago, nicholas wald, founding editor of the journal of medical screening, advocated the careful usage of. Results of screening the first 1 million newborns. Colorectal cancer is one of the most common cancers worldwide. 1 in the united states, 147,000 individuals received a diagnosis of the disease in 2020, and 53,200. Neonatal screening for congenital hypothyroidism in saudi. Screening Journal.
From www.ccjm.org
Lung cancer screening What to expect Cleveland Clinic Journal of Screening Journal This systematic review to support the 2021 us preventive services task force recommendation statement on screening for colorectal cancer summarizes published. 1 in the united states, 147,000 individuals received a diagnosis of the disease in 2020, and 53,200. Twenty years ago, nicholas wald, founding editor of the journal of medical screening, advocated the careful usage of. A health screening test. Screening Journal.
From priaxon.com
What Is The Difference Between A Screening Tool And An Assessment Tool Screening Journal A health screening test is a medical test or procedure performed on members of an asymptomatic population or population. Neonatal screening for congenital hypothyroidism in saudi arabia: Twenty years ago, nicholas wald, founding editor of the journal of medical screening, advocated the careful usage of. Each year, the american cancer society publishes a summary of its guidelines for early cancer. Screening Journal.
From jamanetwork.com
Evaluating Shared Decision Making for Lung Cancer Screening Cancer Screening Journal Breast cancer remains the most common nonskin cancer, the second leading cause of cancer deaths, and the leading cause of premature death in us women. Each year, the american cancer society publishes a summary of its guidelines for early cancer detection, data and trends in cancer screening rates, and. Journal of medical screening is concerned with all aspects of medical. Screening Journal.
From www.aihr.com
Preemployment Screening Your Comprehensive Guide [For 2024] AIHR Screening Journal A health screening test is a medical test or procedure performed on members of an asymptomatic population or population. Colorectal cancer is one of the most common cancers worldwide. Each year, the american cancer society publishes a summary of its guidelines for early cancer detection, data and trends in cancer screening rates, and. Neonatal screening for congenital hypothyroidism in saudi. Screening Journal.
From journals.plos.org
Screening guidelines PLOS ONE Screening Journal 1 in the united states, 147,000 individuals received a diagnosis of the disease in 2020, and 53,200. Neonatal screening for congenital hypothyroidism in saudi arabia: Each year, the american cancer society publishes a summary of its guidelines for early cancer detection, data and trends in cancer screening rates, and. Results of screening the first 1 million newborns. A health screening. Screening Journal.
From www.frontiersin.org
Frontiers QSARBased Virtual Screening Advances and Applications in Screening Journal Colorectal cancer is one of the most common cancers worldwide. Results of screening the first 1 million newborns. Neonatal screening for congenital hypothyroidism in saudi arabia: Journal of medical screening is concerned with all aspects of medical screening, particularly the publication of research that. Twenty years ago, nicholas wald, founding editor of the journal of medical screening, advocated the careful. Screening Journal.
From www.studocu.com
Screening Journal 1 TV The biggest thing I noticed was the dialogue Screening Journal Breast cancer remains the most common nonskin cancer, the second leading cause of cancer deaths, and the leading cause of premature death in us women. Neonatal screening for congenital hypothyroidism in saudi arabia: Each year, the american cancer society publishes a summary of its guidelines for early cancer detection, data and trends in cancer screening rates, and. Journal of medical. Screening Journal.
From jnccn.org
Lung Cancer Screening in Journal of the National Comprehensive Cancer Screening Journal Breast cancer remains the most common nonskin cancer, the second leading cause of cancer deaths, and the leading cause of premature death in us women. 1 in the united states, 147,000 individuals received a diagnosis of the disease in 2020, and 53,200. Results of screening the first 1 million newborns. Twenty years ago, nicholas wald, founding editor of the journal. Screening Journal.
From www.alexchandds.com
COVID19 Pre Screening Form Bellevue, WA Alex Chan, DDS Screening Journal 1 in the united states, 147,000 individuals received a diagnosis of the disease in 2020, and 53,200. Each year, the american cancer society publishes a summary of its guidelines for early cancer detection, data and trends in cancer screening rates, and. Twenty years ago, nicholas wald, founding editor of the journal of medical screening, advocated the careful usage of. This. Screening Journal.