Conveyor Troubleshooting Pdf . Long overland conveyor belts, high power conveyor belts, and downhill conveyor belts can fail for reasons that are impossible to. Consequently, in mounting the roll, the belt must lead off the top. Guide to conveyor belt maintenance & repair. Section 5 troubleshooting conveyor belt problems. Conveyor installation and maintenance manual. Power conveyor trouble shooting guidelines. Always consult and follow the manufacturer's recommendations for your. This book was developed by idc. Thank you for choosing lewco, inc. Common conveyor belt troubleshooting problems and solutions. Proper maintenance and troubleshooting are critical for. Conveyor belting is normally rolled at the factory with the carrying side out. Commercial street | neenah, wi 54956 | ph: Best practice design, maintenance and troubleshooting of conveyors and chutes.
from www.scribd.com
Always consult and follow the manufacturer's recommendations for your. This book was developed by idc. Section 5 troubleshooting conveyor belt problems. Common conveyor belt troubleshooting problems and solutions. Conveyor belting is normally rolled at the factory with the carrying side out. Best practice design, maintenance and troubleshooting of conveyors and chutes. Conveyor installation and maintenance manual. Thank you for choosing lewco, inc. Long overland conveyor belts, high power conveyor belts, and downhill conveyor belts can fail for reasons that are impossible to. Guide to conveyor belt maintenance & repair.
Conveyor Belt Troubleshooting PDF Belt (Mechanical) Manufactured
Conveyor Troubleshooting Pdf This book was developed by idc. Consequently, in mounting the roll, the belt must lead off the top. Always consult and follow the manufacturer's recommendations for your. Guide to conveyor belt maintenance & repair. Thank you for choosing lewco, inc. Best practice design, maintenance and troubleshooting of conveyors and chutes. Conveyor belting is normally rolled at the factory with the carrying side out. Commercial street | neenah, wi 54956 | ph: Proper maintenance and troubleshooting are critical for. Conveyor installation and maintenance manual. Section 5 troubleshooting conveyor belt problems. This book was developed by idc. Common conveyor belt troubleshooting problems and solutions. Power conveyor trouble shooting guidelines. Long overland conveyor belts, high power conveyor belts, and downhill conveyor belts can fail for reasons that are impossible to.
From www.iqsdirectory.com
Conveyor System What Is It? How Does It Work? Types Of Conveyor Troubleshooting Pdf This book was developed by idc. Section 5 troubleshooting conveyor belt problems. Common conveyor belt troubleshooting problems and solutions. Proper maintenance and troubleshooting are critical for. Always consult and follow the manufacturer's recommendations for your. Consequently, in mounting the roll, the belt must lead off the top. Commercial street | neenah, wi 54956 | ph: Best practice design, maintenance and. Conveyor Troubleshooting Pdf.
From dokumen.tips
(PDF) C Series Conveyor Troubleshooting Guide DOKUMEN.TIPS Conveyor Troubleshooting Pdf Common conveyor belt troubleshooting problems and solutions. Best practice design, maintenance and troubleshooting of conveyors and chutes. Conveyor installation and maintenance manual. Long overland conveyor belts, high power conveyor belts, and downhill conveyor belts can fail for reasons that are impossible to. Thank you for choosing lewco, inc. Section 5 troubleshooting conveyor belt problems. Always consult and follow the manufacturer's. Conveyor Troubleshooting Pdf.
From www.dosupply.com
PLC Troubleshooting Flowchart (and Explanation) Do Supply Tech Support Conveyor Troubleshooting Pdf Thank you for choosing lewco, inc. Long overland conveyor belts, high power conveyor belts, and downhill conveyor belts can fail for reasons that are impossible to. This book was developed by idc. Guide to conveyor belt maintenance & repair. Conveyor installation and maintenance manual. Commercial street | neenah, wi 54956 | ph: Best practice design, maintenance and troubleshooting of conveyors. Conveyor Troubleshooting Pdf.
From www.scribd.com
Troubleshooting PDF Conveyor Troubleshooting Pdf Commercial street | neenah, wi 54956 | ph: Guide to conveyor belt maintenance & repair. Power conveyor trouble shooting guidelines. Consequently, in mounting the roll, the belt must lead off the top. Thank you for choosing lewco, inc. Conveyor belting is normally rolled at the factory with the carrying side out. Common conveyor belt troubleshooting problems and solutions. Proper maintenance. Conveyor Troubleshooting Pdf.
From www.slideshare.net
Check list for conveyor belt inspection, B C Das Conveyor Troubleshooting Pdf Consequently, in mounting the roll, the belt must lead off the top. This book was developed by idc. Common conveyor belt troubleshooting problems and solutions. Guide to conveyor belt maintenance & repair. Always consult and follow the manufacturer's recommendations for your. Conveyor belting is normally rolled at the factory with the carrying side out. Conveyor installation and maintenance manual. Commercial. Conveyor Troubleshooting Pdf.
From homecare24.id
Sistem Conveyor Homecare24 Conveyor Troubleshooting Pdf Commercial street | neenah, wi 54956 | ph: Conveyor belting is normally rolled at the factory with the carrying side out. Consequently, in mounting the roll, the belt must lead off the top. Common conveyor belt troubleshooting problems and solutions. This book was developed by idc. Best practice design, maintenance and troubleshooting of conveyors and chutes. Long overland conveyor belts,. Conveyor Troubleshooting Pdf.
From www.haascnc.com
Conveyor System Troubleshooting Guide Conveyor Troubleshooting Pdf Common conveyor belt troubleshooting problems and solutions. This book was developed by idc. Best practice design, maintenance and troubleshooting of conveyors and chutes. Guide to conveyor belt maintenance & repair. Consequently, in mounting the roll, the belt must lead off the top. Commercial street | neenah, wi 54956 | ph: Long overland conveyor belts, high power conveyor belts, and downhill. Conveyor Troubleshooting Pdf.
From www.amazon.in
Conveyor system Maintenance and Troubleshooting Guide Amazon.in Books Conveyor Troubleshooting Pdf Best practice design, maintenance and troubleshooting of conveyors and chutes. Proper maintenance and troubleshooting are critical for. This book was developed by idc. Long overland conveyor belts, high power conveyor belts, and downhill conveyor belts can fail for reasons that are impossible to. Section 5 troubleshooting conveyor belt problems. Guide to conveyor belt maintenance & repair. Common conveyor belt troubleshooting. Conveyor Troubleshooting Pdf.
From www.scribd.com
Conveyor Belt Troubleshooting PDF Belt (Mechanical) Manufactured Conveyor Troubleshooting Pdf Common conveyor belt troubleshooting problems and solutions. Conveyor installation and maintenance manual. Thank you for choosing lewco, inc. Always consult and follow the manufacturer's recommendations for your. Proper maintenance and troubleshooting are critical for. Long overland conveyor belts, high power conveyor belts, and downhill conveyor belts can fail for reasons that are impossible to. Best practice design, maintenance and troubleshooting. Conveyor Troubleshooting Pdf.
From pixabay.com
Download Conveyor, Belt, Rolling. RoyaltyFree Vector Graphic Pixabay Conveyor Troubleshooting Pdf Section 5 troubleshooting conveyor belt problems. Always consult and follow the manufacturer's recommendations for your. Common conveyor belt troubleshooting problems and solutions. Best practice design, maintenance and troubleshooting of conveyors and chutes. This book was developed by idc. Thank you for choosing lewco, inc. Guide to conveyor belt maintenance & repair. Long overland conveyor belts, high power conveyor belts, and. Conveyor Troubleshooting Pdf.
From instrumentationtools.com
PLC Program for Conveyor Motor Instrumentation Tools Conveyor Troubleshooting Pdf Conveyor belting is normally rolled at the factory with the carrying side out. Guide to conveyor belt maintenance & repair. Section 5 troubleshooting conveyor belt problems. Thank you for choosing lewco, inc. This book was developed by idc. Best practice design, maintenance and troubleshooting of conveyors and chutes. Conveyor installation and maintenance manual. Commercial street | neenah, wi 54956 |. Conveyor Troubleshooting Pdf.
From www.indiamart.com
Industrial Slat Conveyor at best price in Noida by Competent Conveyor Conveyor Troubleshooting Pdf Common conveyor belt troubleshooting problems and solutions. Conveyor installation and maintenance manual. Section 5 troubleshooting conveyor belt problems. Guide to conveyor belt maintenance & repair. Best practice design, maintenance and troubleshooting of conveyors and chutes. Consequently, in mounting the roll, the belt must lead off the top. Conveyor belting is normally rolled at the factory with the carrying side out.. Conveyor Troubleshooting Pdf.
From www.mecalux.com
Incline conveyor a line for every customer Conveyor Troubleshooting Pdf Consequently, in mounting the roll, the belt must lead off the top. Always consult and follow the manufacturer's recommendations for your. Guide to conveyor belt maintenance & repair. Common conveyor belt troubleshooting problems and solutions. Commercial street | neenah, wi 54956 | ph: Best practice design, maintenance and troubleshooting of conveyors and chutes. Section 5 troubleshooting conveyor belt problems. Conveyor. Conveyor Troubleshooting Pdf.
From beforeproject.org
The Importance of Conveyor Belt Maintenance and Troubleshooting Conveyor Troubleshooting Pdf Section 5 troubleshooting conveyor belt problems. Common conveyor belt troubleshooting problems and solutions. Guide to conveyor belt maintenance & repair. Conveyor installation and maintenance manual. Commercial street | neenah, wi 54956 | ph: Always consult and follow the manufacturer's recommendations for your. This book was developed by idc. Long overland conveyor belts, high power conveyor belts, and downhill conveyor belts. Conveyor Troubleshooting Pdf.
From limblecmms.com
The Basics of Conveyor Maintenance Conveyor Troubleshooting Pdf Guide to conveyor belt maintenance & repair. Commercial street | neenah, wi 54956 | ph: Consequently, in mounting the roll, the belt must lead off the top. Always consult and follow the manufacturer's recommendations for your. Conveyor belting is normally rolled at the factory with the carrying side out. Conveyor installation and maintenance manual. Best practice design, maintenance and troubleshooting. Conveyor Troubleshooting Pdf.
From www.conbelt.com
• Con Belt Conveyor Troubleshooting Pdf Commercial street | neenah, wi 54956 | ph: Consequently, in mounting the roll, the belt must lead off the top. Guide to conveyor belt maintenance & repair. Section 5 troubleshooting conveyor belt problems. Best practice design, maintenance and troubleshooting of conveyors and chutes. Power conveyor trouble shooting guidelines. Common conveyor belt troubleshooting problems and solutions. Always consult and follow the. Conveyor Troubleshooting Pdf.
From www.scribd.com
Guide to Maintaining and Servicing Conveyor Systems A Comprehensive Conveyor Troubleshooting Pdf Common conveyor belt troubleshooting problems and solutions. Guide to conveyor belt maintenance & repair. Conveyor belting is normally rolled at the factory with the carrying side out. Section 5 troubleshooting conveyor belt problems. Long overland conveyor belts, high power conveyor belts, and downhill conveyor belts can fail for reasons that are impossible to. Proper maintenance and troubleshooting are critical for.. Conveyor Troubleshooting Pdf.
From www.scribd.com
Conveyor Safety Checklist PDF Prevention Safety Conveyor Troubleshooting Pdf Thank you for choosing lewco, inc. Proper maintenance and troubleshooting are critical for. Conveyor belting is normally rolled at the factory with the carrying side out. Always consult and follow the manufacturer's recommendations for your. Conveyor installation and maintenance manual. Long overland conveyor belts, high power conveyor belts, and downhill conveyor belts can fail for reasons that are impossible to.. Conveyor Troubleshooting Pdf.
From www.engineersdatabase.com
Conveyor Components The Engineers Database Conveyor Troubleshooting Pdf Commercial street | neenah, wi 54956 | ph: Conveyor belting is normally rolled at the factory with the carrying side out. Power conveyor trouble shooting guidelines. Guide to conveyor belt maintenance & repair. Long overland conveyor belts, high power conveyor belts, and downhill conveyor belts can fail for reasons that are impossible to. Always consult and follow the manufacturer's recommendations. Conveyor Troubleshooting Pdf.
From reviewmotors.co
Conveyor Spare Parts Malaysia Reviewmotors.co Conveyor Troubleshooting Pdf Guide to conveyor belt maintenance & repair. Long overland conveyor belts, high power conveyor belts, and downhill conveyor belts can fail for reasons that are impossible to. This book was developed by idc. Conveyor installation and maintenance manual. Thank you for choosing lewco, inc. Conveyor belting is normally rolled at the factory with the carrying side out. Best practice design,. Conveyor Troubleshooting Pdf.
From accurateindustrial.com
3 Basic Conveyor Belt Tracking Rules To Follow Accurate Industrial Conveyor Troubleshooting Pdf Commercial street | neenah, wi 54956 | ph: Thank you for choosing lewco, inc. Power conveyor trouble shooting guidelines. Consequently, in mounting the roll, the belt must lead off the top. Long overland conveyor belts, high power conveyor belts, and downhill conveyor belts can fail for reasons that are impossible to. Conveyor belting is normally rolled at the factory with. Conveyor Troubleshooting Pdf.
From beforeproject.org
The Importance of Conveyor Belt Maintenance and Troubleshooting Conveyor Troubleshooting Pdf Common conveyor belt troubleshooting problems and solutions. Best practice design, maintenance and troubleshooting of conveyors and chutes. Always consult and follow the manufacturer's recommendations for your. Conveyor belting is normally rolled at the factory with the carrying side out. Section 5 troubleshooting conveyor belt problems. Thank you for choosing lewco, inc. Conveyor installation and maintenance manual. This book was developed. Conveyor Troubleshooting Pdf.
From www.scribd.com
Belt Conveyor Troubleshooting HGRS MASTER Maintenance PDF Belt Conveyor Troubleshooting Pdf Thank you for choosing lewco, inc. Proper maintenance and troubleshooting are critical for. Commercial street | neenah, wi 54956 | ph: Conveyor installation and maintenance manual. Consequently, in mounting the roll, the belt must lead off the top. Power conveyor trouble shooting guidelines. Guide to conveyor belt maintenance & repair. Long overland conveyor belts, high power conveyor belts, and downhill. Conveyor Troubleshooting Pdf.
From www.russellconveyor.com
Conveyor Safety A Spectacular Little Guide RCE Conveyor Troubleshooting Pdf Proper maintenance and troubleshooting are critical for. Conveyor installation and maintenance manual. Section 5 troubleshooting conveyor belt problems. Power conveyor trouble shooting guidelines. Always consult and follow the manufacturer's recommendations for your. Conveyor belting is normally rolled at the factory with the carrying side out. Guide to conveyor belt maintenance & repair. This book was developed by idc. Consequently, in. Conveyor Troubleshooting Pdf.
From www.slideshare.net
Conveyor handbook PDF Conveyor Troubleshooting Pdf Long overland conveyor belts, high power conveyor belts, and downhill conveyor belts can fail for reasons that are impossible to. Commercial street | neenah, wi 54956 | ph: Power conveyor trouble shooting guidelines. Conveyor installation and maintenance manual. This book was developed by idc. Always consult and follow the manufacturer's recommendations for your. Common conveyor belt troubleshooting problems and solutions.. Conveyor Troubleshooting Pdf.
From troubleshootingguidesonodoi.blogspot.com
Troubleshooting Guide Power Steering Troubleshooting Guide Conveyor Troubleshooting Pdf Proper maintenance and troubleshooting are critical for. Conveyor installation and maintenance manual. Best practice design, maintenance and troubleshooting of conveyors and chutes. This book was developed by idc. Common conveyor belt troubleshooting problems and solutions. Long overland conveyor belts, high power conveyor belts, and downhill conveyor belts can fail for reasons that are impossible to. Consequently, in mounting the roll,. Conveyor Troubleshooting Pdf.
From www.taproot.com
Root Cause Analysis of Equipment Reliability & Maintenance Problems Conveyor Troubleshooting Pdf Thank you for choosing lewco, inc. Proper maintenance and troubleshooting are critical for. Conveyor installation and maintenance manual. Common conveyor belt troubleshooting problems and solutions. Best practice design, maintenance and troubleshooting of conveyors and chutes. Always consult and follow the manufacturer's recommendations for your. Long overland conveyor belts, high power conveyor belts, and downhill conveyor belts can fail for reasons. Conveyor Troubleshooting Pdf.
From www.iqsdirectory.com
Vibratory Conveyors What are they? How Do they Work? Types Of Conveyor Troubleshooting Pdf Conveyor belting is normally rolled at the factory with the carrying side out. Always consult and follow the manufacturer's recommendations for your. Long overland conveyor belts, high power conveyor belts, and downhill conveyor belts can fail for reasons that are impossible to. Section 5 troubleshooting conveyor belt problems. Commercial street | neenah, wi 54956 | ph: Thank you for choosing. Conveyor Troubleshooting Pdf.
From www.youtube.com
Conveyor Belt Conveyor Belt Problems & Remedies Conveyor belt Conveyor Troubleshooting Pdf Guide to conveyor belt maintenance & repair. Common conveyor belt troubleshooting problems and solutions. This book was developed by idc. Conveyor installation and maintenance manual. Commercial street | neenah, wi 54956 | ph: Section 5 troubleshooting conveyor belt problems. Best practice design, maintenance and troubleshooting of conveyors and chutes. Thank you for choosing lewco, inc. Conveyor belting is normally rolled. Conveyor Troubleshooting Pdf.
From schematicasteroid.z13.web.core.windows.net
Electrical Motor Control Circuit Diagram Conveyor Troubleshooting Pdf Conveyor belting is normally rolled at the factory with the carrying side out. Best practice design, maintenance and troubleshooting of conveyors and chutes. Consequently, in mounting the roll, the belt must lead off the top. Thank you for choosing lewco, inc. Common conveyor belt troubleshooting problems and solutions. Long overland conveyor belts, high power conveyor belts, and downhill conveyor belts. Conveyor Troubleshooting Pdf.
From www.ftmmachinery.com
Top Two Conveyor Belt Troubles with Causes and Troubleshooting Fote Conveyor Troubleshooting Pdf Conveyor belting is normally rolled at the factory with the carrying side out. Consequently, in mounting the roll, the belt must lead off the top. Commercial street | neenah, wi 54956 | ph: Section 5 troubleshooting conveyor belt problems. Common conveyor belt troubleshooting problems and solutions. Long overland conveyor belts, high power conveyor belts, and downhill conveyor belts can fail. Conveyor Troubleshooting Pdf.
From www.vrogue.co
Different Types Of Conveyor Belts And Their Uses vrogue.co Conveyor Troubleshooting Pdf Power conveyor trouble shooting guidelines. Thank you for choosing lewco, inc. Proper maintenance and troubleshooting are critical for. Long overland conveyor belts, high power conveyor belts, and downhill conveyor belts can fail for reasons that are impossible to. Consequently, in mounting the roll, the belt must lead off the top. Best practice design, maintenance and troubleshooting of conveyors and chutes.. Conveyor Troubleshooting Pdf.
From www.scribd.com
Troubleshooting Conveyor PDF Belt (Mechanical) Mechanical Engineering Conveyor Troubleshooting Pdf Conveyor belting is normally rolled at the factory with the carrying side out. Common conveyor belt troubleshooting problems and solutions. Thank you for choosing lewco, inc. Conveyor installation and maintenance manual. Section 5 troubleshooting conveyor belt problems. Power conveyor trouble shooting guidelines. Consequently, in mounting the roll, the belt must lead off the top. Commercial street | neenah, wi 54956. Conveyor Troubleshooting Pdf.
From www.dynaeng.com.au
HDPE Conveyor Guards Plastic Guarding Systems DYNA Conveyor Troubleshooting Pdf Long overland conveyor belts, high power conveyor belts, and downhill conveyor belts can fail for reasons that are impossible to. Best practice design, maintenance and troubleshooting of conveyors and chutes. Proper maintenance and troubleshooting are critical for. This book was developed by idc. Conveyor belting is normally rolled at the factory with the carrying side out. Section 5 troubleshooting conveyor. Conveyor Troubleshooting Pdf.
From www.scribd.com
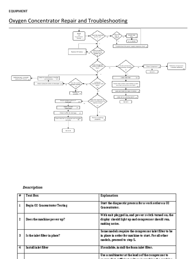
Oxygen Concentrator Repair and Troubleshooting PDF Equipment Conveyor Troubleshooting Pdf Section 5 troubleshooting conveyor belt problems. Thank you for choosing lewco, inc. Conveyor belting is normally rolled at the factory with the carrying side out. Conveyor installation and maintenance manual. Commercial street | neenah, wi 54956 | ph: Proper maintenance and troubleshooting are critical for. Long overland conveyor belts, high power conveyor belts, and downhill conveyor belts can fail for. Conveyor Troubleshooting Pdf.