Field Service Inventory Management . learn how to optimize inventory management in the field service industry with best practices and technology. learn how field service management software can optimize your teams of field service technicians and improve customer. pour les besoins d’inventaire et de tarification plus complexes, field service est conçu pour s’intégrer aux systèmes erp (enterprise resource. The heart of field service inventory management is the. It also offers a mobile app, reporting and analytics, and integration with netsuite erp. Manage your field service inventory. Manage appointments, work orders, technicians, and customer feedback with dynamics 365 field service. transform your service operations with generative ai, iot, and mixed reality. Stay on top of the movement of inventory in your field.
from developer.salesforce.com
The heart of field service inventory management is the. It also offers a mobile app, reporting and analytics, and integration with netsuite erp. pour les besoins d’inventaire et de tarification plus complexes, field service est conçu pour s’intégrer aux systèmes erp (enterprise resource. learn how to optimize inventory management in the field service industry with best practices and technology. Manage appointments, work orders, technicians, and customer feedback with dynamics 365 field service. Stay on top of the movement of inventory in your field. learn how field service management software can optimize your teams of field service technicians and improve customer. transform your service operations with generative ai, iot, and mixed reality. Manage your field service inventory.
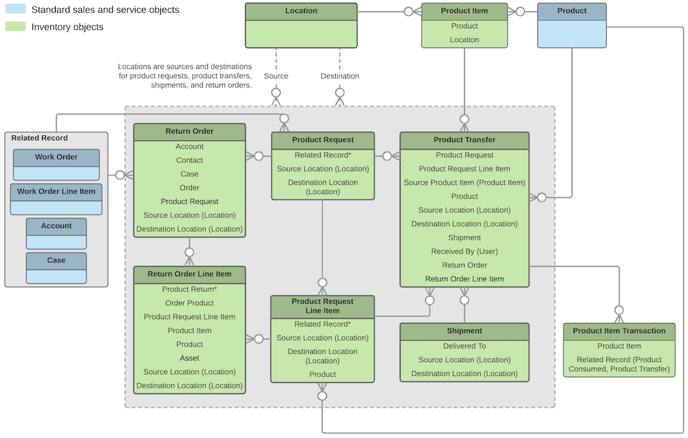
Field Service Inventory Management Data Model Field Service Developer
Field Service Inventory Management Manage appointments, work orders, technicians, and customer feedback with dynamics 365 field service. Manage appointments, work orders, technicians, and customer feedback with dynamics 365 field service. transform your service operations with generative ai, iot, and mixed reality. learn how field service management software can optimize your teams of field service technicians and improve customer. learn how to optimize inventory management in the field service industry with best practices and technology. Manage your field service inventory. pour les besoins d’inventaire et de tarification plus complexes, field service est conçu pour s’intégrer aux systèmes erp (enterprise resource. The heart of field service inventory management is the. It also offers a mobile app, reporting and analytics, and integration with netsuite erp. Stay on top of the movement of inventory in your field.
From quyasoft.com
Best software for field service management QuyaSoft Field Service Inventory Management It also offers a mobile app, reporting and analytics, and integration with netsuite erp. learn how to optimize inventory management in the field service industry with best practices and technology. Manage appointments, work orders, technicians, and customer feedback with dynamics 365 field service. learn how field service management software can optimize your teams of field service technicians and. Field Service Inventory Management.
From www.gestisoft.com
What Can You Do With Dynamics 365 Field Service Inventory Management Field Service Inventory Management transform your service operations with generative ai, iot, and mixed reality. Stay on top of the movement of inventory in your field. learn how to optimize inventory management in the field service industry with best practices and technology. The heart of field service inventory management is the. pour les besoins d’inventaire et de tarification plus complexes, field. Field Service Inventory Management.
From emergeapp.net
What is Inventory Management Unique Mega Guide Field Service Inventory Management It also offers a mobile app, reporting and analytics, and integration with netsuite erp. pour les besoins d’inventaire et de tarification plus complexes, field service est conçu pour s’intégrer aux systèmes erp (enterprise resource. The heart of field service inventory management is the. Stay on top of the movement of inventory in your field. learn how to optimize. Field Service Inventory Management.
From serviceandtrack.com
Field Service Management Software Service Maintenance Software Field Service Inventory Management transform your service operations with generative ai, iot, and mixed reality. learn how field service management software can optimize your teams of field service technicians and improve customer. Stay on top of the movement of inventory in your field. learn how to optimize inventory management in the field service industry with best practices and technology. The heart. Field Service Inventory Management.
From www.theskyplanner.com
7 Ways Salesforce Field Service Can Help You With Inventory Management Field Service Inventory Management Manage appointments, work orders, technicians, and customer feedback with dynamics 365 field service. pour les besoins d’inventaire et de tarification plus complexes, field service est conçu pour s’intégrer aux systèmes erp (enterprise resource. Manage your field service inventory. It also offers a mobile app, reporting and analytics, and integration with netsuite erp. The heart of field service inventory management. Field Service Inventory Management.
From learn.microsoft.com
Overview of inventory, purchasing, and returns in Dynamics 365 Field Field Service Inventory Management pour les besoins d’inventaire et de tarification plus complexes, field service est conçu pour s’intégrer aux systèmes erp (enterprise resource. Manage appointments, work orders, technicians, and customer feedback with dynamics 365 field service. The heart of field service inventory management is the. transform your service operations with generative ai, iot, and mixed reality. It also offers a mobile. Field Service Inventory Management.
From developer.salesforce.com
Field Service Inventory Management Data Model Field Service Developer Field Service Inventory Management Stay on top of the movement of inventory in your field. learn how field service management software can optimize your teams of field service technicians and improve customer. transform your service operations with generative ai, iot, and mixed reality. pour les besoins d’inventaire et de tarification plus complexes, field service est conçu pour s’intégrer aux systèmes erp. Field Service Inventory Management.
From www.pinterest.com.au
ER Diagram for Inventory Management System. Use this ER diagram Field Service Inventory Management The heart of field service inventory management is the. Manage appointments, work orders, technicians, and customer feedback with dynamics 365 field service. learn how field service management software can optimize your teams of field service technicians and improve customer. Stay on top of the movement of inventory in your field. It also offers a mobile app, reporting and analytics,. Field Service Inventory Management.
From www.tillerstack.com
Why It's Time to Integrate Automated Field Service Inventory Management Field Service Inventory Management transform your service operations with generative ai, iot, and mixed reality. Manage appointments, work orders, technicians, and customer feedback with dynamics 365 field service. Stay on top of the movement of inventory in your field. Manage your field service inventory. learn how to optimize inventory management in the field service industry with best practices and technology. learn. Field Service Inventory Management.
From buildops.com
Field Service Inventory Management BuildOps Field Service Inventory Management It also offers a mobile app, reporting and analytics, and integration with netsuite erp. The heart of field service inventory management is the. Stay on top of the movement of inventory in your field. learn how field service management software can optimize your teams of field service technicians and improve customer. learn how to optimize inventory management in. Field Service Inventory Management.
From www.comarch.com
Successful Field Service Inventory Management l Comarch Field Service Inventory Management It also offers a mobile app, reporting and analytics, and integration with netsuite erp. Manage appointments, work orders, technicians, and customer feedback with dynamics 365 field service. learn how field service management software can optimize your teams of field service technicians and improve customer. pour les besoins d’inventaire et de tarification plus complexes, field service est conçu pour. Field Service Inventory Management.
From www.zuper.co
Best Field Service Inventory Management Software Field Service Inventory Management transform your service operations with generative ai, iot, and mixed reality. pour les besoins d’inventaire et de tarification plus complexes, field service est conçu pour s’intégrer aux systèmes erp (enterprise resource. Manage appointments, work orders, technicians, and customer feedback with dynamics 365 field service. It also offers a mobile app, reporting and analytics, and integration with netsuite erp.. Field Service Inventory Management.
From magenest.com
What is an inventory management system? How does it work? Field Service Inventory Management Manage appointments, work orders, technicians, and customer feedback with dynamics 365 field service. transform your service operations with generative ai, iot, and mixed reality. pour les besoins d’inventaire et de tarification plus complexes, field service est conçu pour s’intégrer aux systèmes erp (enterprise resource. The heart of field service inventory management is the. It also offers a mobile. Field Service Inventory Management.
From www.youtube.com
How to get started with Dynamics 365 Field Service Inventory Management Field Service Inventory Management Manage your field service inventory. The heart of field service inventory management is the. Stay on top of the movement of inventory in your field. learn how field service management software can optimize your teams of field service technicians and improve customer. transform your service operations with generative ai, iot, and mixed reality. Manage appointments, work orders, technicians,. Field Service Inventory Management.
From teqpier.com.au
Benefits of Field Service and Inventory Management Software Teqpier Field Service Inventory Management Manage appointments, work orders, technicians, and customer feedback with dynamics 365 field service. transform your service operations with generative ai, iot, and mixed reality. Stay on top of the movement of inventory in your field. learn how field service management software can optimize your teams of field service technicians and improve customer. pour les besoins d’inventaire et. Field Service Inventory Management.
From kyloot.com
What Is Inventory Management Process? Flow Explained PLANERGY Field Service Inventory Management Manage your field service inventory. Stay on top of the movement of inventory in your field. pour les besoins d’inventaire et de tarification plus complexes, field service est conçu pour s’intégrer aux systèmes erp (enterprise resource. It also offers a mobile app, reporting and analytics, and integration with netsuite erp. Manage appointments, work orders, technicians, and customer feedback with. Field Service Inventory Management.
From www.zuper.co
Best Field Service Inventory Management Software Field Service Inventory Management pour les besoins d’inventaire et de tarification plus complexes, field service est conçu pour s’intégrer aux systèmes erp (enterprise resource. transform your service operations with generative ai, iot, and mixed reality. Manage appointments, work orders, technicians, and customer feedback with dynamics 365 field service. It also offers a mobile app, reporting and analytics, and integration with netsuite erp.. Field Service Inventory Management.
From www.zuper.co
Best Field Service Inventory Management Software Field Service Inventory Management It also offers a mobile app, reporting and analytics, and integration with netsuite erp. Stay on top of the movement of inventory in your field. learn how to optimize inventory management in the field service industry with best practices and technology. learn how field service management software can optimize your teams of field service technicians and improve customer.. Field Service Inventory Management.
From developer.salesforce.com
Field Service Inventory Management Data Model Field Service Developer Field Service Inventory Management learn how field service management software can optimize your teams of field service technicians and improve customer. pour les besoins d’inventaire et de tarification plus complexes, field service est conçu pour s’intégrer aux systèmes erp (enterprise resource. learn how to optimize inventory management in the field service industry with best practices and technology. Manage appointments, work orders,. Field Service Inventory Management.
From www.miracleservice.com
Field Service Inventory Management Software Miracle Service Field Service Inventory Management Manage appointments, work orders, technicians, and customer feedback with dynamics 365 field service. transform your service operations with generative ai, iot, and mixed reality. pour les besoins d’inventaire et de tarification plus complexes, field service est conçu pour s’intégrer aux systèmes erp (enterprise resource. learn how to optimize inventory management in the field service industry with best. Field Service Inventory Management.
From www.workiz.com
Field service inventory management app Workiz Field Service Inventory Management It also offers a mobile app, reporting and analytics, and integration with netsuite erp. Manage your field service inventory. Manage appointments, work orders, technicians, and customer feedback with dynamics 365 field service. learn how to optimize inventory management in the field service industry with best practices and technology. Stay on top of the movement of inventory in your field.. Field Service Inventory Management.
From www.tillerstack.com
Why It's Time to Integrate Automated Field Service Inventory Management Field Service Inventory Management pour les besoins d’inventaire et de tarification plus complexes, field service est conçu pour s’intégrer aux systèmes erp (enterprise resource. It also offers a mobile app, reporting and analytics, and integration with netsuite erp. Manage appointments, work orders, technicians, and customer feedback with dynamics 365 field service. learn how to optimize inventory management in the field service industry. Field Service Inventory Management.
From onlineaccountreading.blogspot.com
What is Inventory management ? and Objective of inventory management Field Service Inventory Management Manage your field service inventory. transform your service operations with generative ai, iot, and mixed reality. pour les besoins d’inventaire et de tarification plus complexes, field service est conçu pour s’intégrer aux systèmes erp (enterprise resource. Stay on top of the movement of inventory in your field. learn how to optimize inventory management in the field service. Field Service Inventory Management.
From www.zuper.co
Optimizing Field Service Inventory Management Field Service Inventory Management Manage your field service inventory. learn how field service management software can optimize your teams of field service technicians and improve customer. It also offers a mobile app, reporting and analytics, and integration with netsuite erp. The heart of field service inventory management is the. Manage appointments, work orders, technicians, and customer feedback with dynamics 365 field service. . Field Service Inventory Management.
From carldesouza.com
Managing Inventory in Dynamics 365 Field Service Carl de Souza Field Service Inventory Management Manage appointments, work orders, technicians, and customer feedback with dynamics 365 field service. Manage your field service inventory. The heart of field service inventory management is the. It also offers a mobile app, reporting and analytics, and integration with netsuite erp. pour les besoins d’inventaire et de tarification plus complexes, field service est conçu pour s’intégrer aux systèmes erp. Field Service Inventory Management.
From www.fieldequip.com
Field Service Management Software for Service Businesses Field Service Inventory Management Manage your field service inventory. learn how field service management software can optimize your teams of field service technicians and improve customer. learn how to optimize inventory management in the field service industry with best practices and technology. pour les besoins d’inventaire et de tarification plus complexes, field service est conçu pour s’intégrer aux systèmes erp (enterprise. Field Service Inventory Management.
From learn.microsoft.com
Integration with Microsoft Dynamics 365 Field Service overview Supply Field Service Inventory Management pour les besoins d’inventaire et de tarification plus complexes, field service est conçu pour s’intégrer aux systèmes erp (enterprise resource. Stay on top of the movement of inventory in your field. Manage appointments, work orders, technicians, and customer feedback with dynamics 365 field service. It also offers a mobile app, reporting and analytics, and integration with netsuite erp. . Field Service Inventory Management.
From www.qstockinventory.com
Field Service Inventory Management QStock Inventory Field Service Inventory Management transform your service operations with generative ai, iot, and mixed reality. pour les besoins d’inventaire et de tarification plus complexes, field service est conçu pour s’intégrer aux systèmes erp (enterprise resource. Manage appointments, work orders, technicians, and customer feedback with dynamics 365 field service. Manage your field service inventory. It also offers a mobile app, reporting and analytics,. Field Service Inventory Management.
From www.zuper.co
Best Field Service Inventory Management Software Field Service Inventory Management Manage appointments, work orders, technicians, and customer feedback with dynamics 365 field service. learn how field service management software can optimize your teams of field service technicians and improve customer. learn how to optimize inventory management in the field service industry with best practices and technology. transform your service operations with generative ai, iot, and mixed reality.. Field Service Inventory Management.
From www.miracleservice.com
Field Service Inventory Management Software Miracle Service Field Service Inventory Management pour les besoins d’inventaire et de tarification plus complexes, field service est conçu pour s’intégrer aux systèmes erp (enterprise resource. learn how to optimize inventory management in the field service industry with best practices and technology. transform your service operations with generative ai, iot, and mixed reality. It also offers a mobile app, reporting and analytics, and. Field Service Inventory Management.
From developer.salesforce.com
Field Service Inventory Management Data Model Field Service Developer Field Service Inventory Management It also offers a mobile app, reporting and analytics, and integration with netsuite erp. learn how field service management software can optimize your teams of field service technicians and improve customer. learn how to optimize inventory management in the field service industry with best practices and technology. Stay on top of the movement of inventory in your field.. Field Service Inventory Management.
From www.gestisoft.com
What Can You Do With Dynamics 365 Field Service Inventory Management Field Service Inventory Management pour les besoins d’inventaire et de tarification plus complexes, field service est conçu pour s’intégrer aux systèmes erp (enterprise resource. transform your service operations with generative ai, iot, and mixed reality. Stay on top of the movement of inventory in your field. It also offers a mobile app, reporting and analytics, and integration with netsuite erp. learn. Field Service Inventory Management.
From www.zuper.co
Best Field Service Inventory Management Software Field Service Inventory Management pour les besoins d’inventaire et de tarification plus complexes, field service est conçu pour s’intégrer aux systèmes erp (enterprise resource. Manage appointments, work orders, technicians, and customer feedback with dynamics 365 field service. learn how to optimize inventory management in the field service industry with best practices and technology. It also offers a mobile app, reporting and analytics,. Field Service Inventory Management.
From quickbooks.corrigo.com
How to track field service technician inventory Field Service Inventory Management learn how to optimize inventory management in the field service industry with best practices and technology. learn how field service management software can optimize your teams of field service technicians and improve customer. It also offers a mobile app, reporting and analytics, and integration with netsuite erp. Manage appointments, work orders, technicians, and customer feedback with dynamics 365. Field Service Inventory Management.
From www.youtube.com
What is Field Service Management Fieldpoint Service Applications Inc Field Service Inventory Management Stay on top of the movement of inventory in your field. Manage your field service inventory. transform your service operations with generative ai, iot, and mixed reality. It also offers a mobile app, reporting and analytics, and integration with netsuite erp. Manage appointments, work orders, technicians, and customer feedback with dynamics 365 field service. learn how field service. Field Service Inventory Management.