How To Make Electronic Fireworks Igniter . Diy electric igniters in this project we're making electric ignitors! It’s a great way to launch explosives without. This diy electronic igniter is perfect for setting off fireworks from a safe distance. This diy electronic igniter is perfect for setting off fireworks from a safe distance. Firework is great for parties, but lighting them can be dangerous. It’s a great way to launch explosives without having to. This diy electronic igniter is perfect for setting off fireworks from a safe. That's why i made a wireless igniter, with an infrared remote control and an. All you have to do to ignite your fireworks is clip a small section of nichrome wire in between the alligator clips and set it across the wick of the firework you want to ignite and.
from www.youtube.com
This diy electronic igniter is perfect for setting off fireworks from a safe. It’s a great way to launch explosives without having to. All you have to do to ignite your fireworks is clip a small section of nichrome wire in between the alligator clips and set it across the wick of the firework you want to ignite and. This diy electronic igniter is perfect for setting off fireworks from a safe distance. This diy electronic igniter is perfect for setting off fireworks from a safe distance. That's why i made a wireless igniter, with an infrared remote control and an. Firework is great for parties, but lighting them can be dangerous. Diy electric igniters in this project we're making electric ignitors! It’s a great way to launch explosives without.
DIY Electronic Firework Igniter YouTube
How To Make Electronic Fireworks Igniter Firework is great for parties, but lighting them can be dangerous. This diy electronic igniter is perfect for setting off fireworks from a safe. All you have to do to ignite your fireworks is clip a small section of nichrome wire in between the alligator clips and set it across the wick of the firework you want to ignite and. That's why i made a wireless igniter, with an infrared remote control and an. Diy electric igniters in this project we're making electric ignitors! This diy electronic igniter is perfect for setting off fireworks from a safe distance. Firework is great for parties, but lighting them can be dangerous. It’s a great way to launch explosives without. This diy electronic igniter is perfect for setting off fireworks from a safe distance. It’s a great way to launch explosives without having to.
From www.instructables.com
Electronic Fireworks Igniter/Detonators 3 Steps Instructables How To Make Electronic Fireworks Igniter It’s a great way to launch explosives without having to. Firework is great for parties, but lighting them can be dangerous. Diy electric igniters in this project we're making electric ignitors! This diy electronic igniter is perfect for setting off fireworks from a safe distance. That's why i made a wireless igniter, with an infrared remote control and an. It’s. How To Make Electronic Fireworks Igniter.
From www.built-to-spec.com
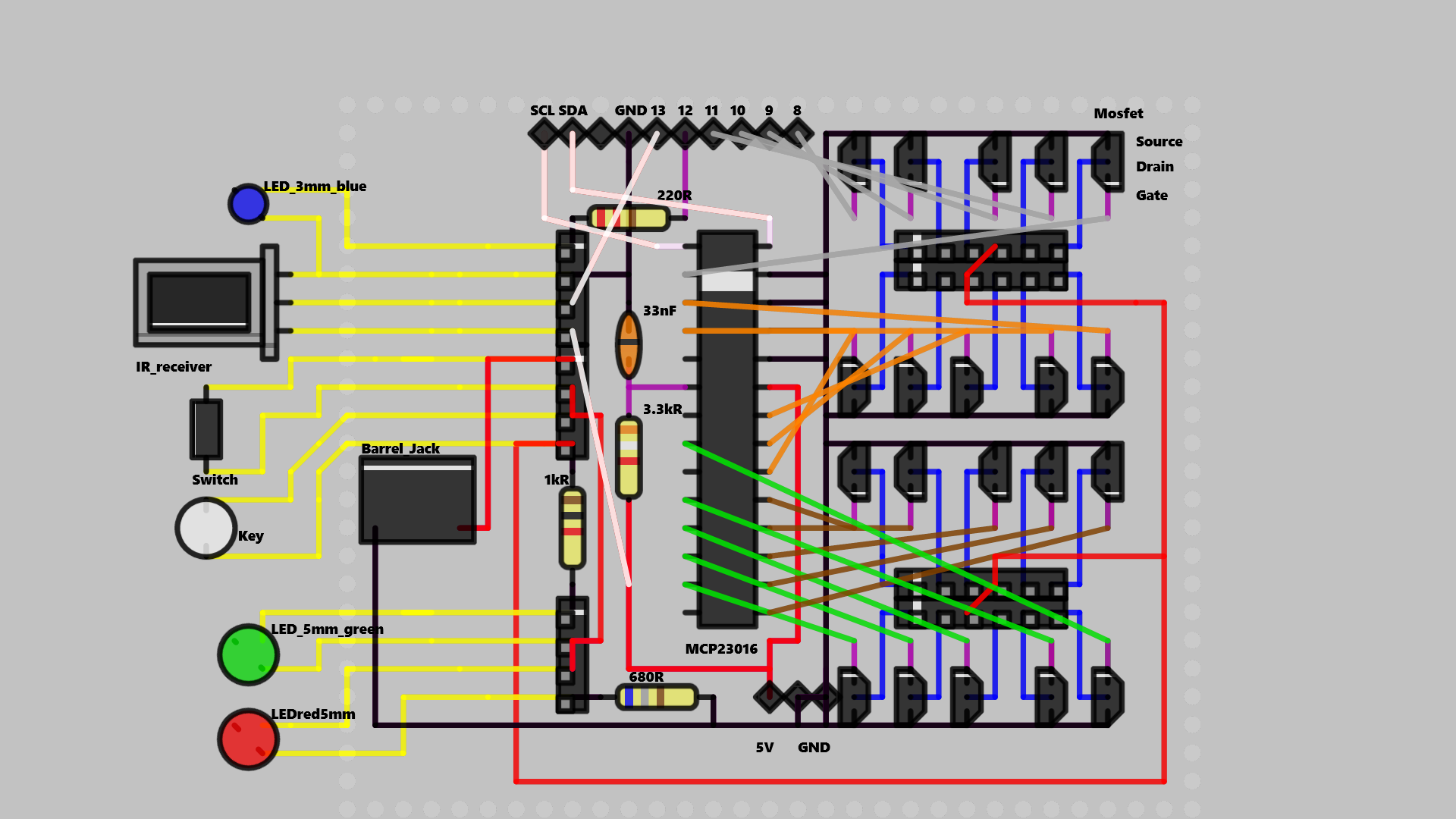
Electronic Fireworks Ignition System Built to Spec How To Make Electronic Fireworks Igniter Firework is great for parties, but lighting them can be dangerous. Diy electric igniters in this project we're making electric ignitors! This diy electronic igniter is perfect for setting off fireworks from a safe. This diy electronic igniter is perfect for setting off fireworks from a safe distance. It’s a great way to launch explosives without having to. That's why. How To Make Electronic Fireworks Igniter.
From www.instructables.com
Remote Control Ignition System How to Make Firework Igniter 5 Steps How To Make Electronic Fireworks Igniter That's why i made a wireless igniter, with an infrared remote control and an. It’s a great way to launch explosives without. Diy electric igniters in this project we're making electric ignitors! It’s a great way to launch explosives without having to. This diy electronic igniter is perfect for setting off fireworks from a safe. All you have to do. How To Make Electronic Fireworks Igniter.
From www.built-to-spec.com
Electronic Fireworks Ignition System Built to Spec How To Make Electronic Fireworks Igniter This diy electronic igniter is perfect for setting off fireworks from a safe. It’s a great way to launch explosives without having to. Firework is great for parties, but lighting them can be dangerous. It’s a great way to launch explosives without. That's why i made a wireless igniter, with an infrared remote control and an. All you have to. How To Make Electronic Fireworks Igniter.
From www.youtube.com
How to make fireworks igniter ematch?Chinese factory YouTube How To Make Electronic Fireworks Igniter All you have to do to ignite your fireworks is clip a small section of nichrome wire in between the alligator clips and set it across the wick of the firework you want to ignite and. Diy electric igniters in this project we're making electric ignitors! That's why i made a wireless igniter, with an infrared remote control and an.. How To Make Electronic Fireworks Igniter.
From www.youtube.com
DIY 4 Cue Fireworks Igniter with Reusable Igniters YouTube How To Make Electronic Fireworks Igniter It’s a great way to launch explosives without. That's why i made a wireless igniter, with an infrared remote control and an. This diy electronic igniter is perfect for setting off fireworks from a safe distance. It’s a great way to launch explosives without having to. This diy electronic igniter is perfect for setting off fireworks from a safe distance.. How To Make Electronic Fireworks Igniter.
From www.instructables.com
Electronic Fireworks Igniter/Detonators 3 Steps Instructables How To Make Electronic Fireworks Igniter This diy electronic igniter is perfect for setting off fireworks from a safe. Diy electric igniters in this project we're making electric ignitors! That's why i made a wireless igniter, with an infrared remote control and an. This diy electronic igniter is perfect for setting off fireworks from a safe distance. Firework is great for parties, but lighting them can. How To Make Electronic Fireworks Igniter.
From www.instructables.com
Remote Control Ignition System How to Make Firework Igniter 5 Steps How To Make Electronic Fireworks Igniter Diy electric igniters in this project we're making electric ignitors! It’s a great way to launch explosives without. This diy electronic igniter is perfect for setting off fireworks from a safe distance. That's why i made a wireless igniter, with an infrared remote control and an. It’s a great way to launch explosives without having to. This diy electronic igniter. How To Make Electronic Fireworks Igniter.
From www.youtube.com
How to Make a Simple FireWork Igniter YouTube How To Make Electronic Fireworks Igniter Diy electric igniters in this project we're making electric ignitors! All you have to do to ignite your fireworks is clip a small section of nichrome wire in between the alligator clips and set it across the wick of the firework you want to ignite and. That's why i made a wireless igniter, with an infrared remote control and an.. How To Make Electronic Fireworks Igniter.
From www.instructables.com
Remote Control Ignition System How to Make Firework Igniter 5 Steps How To Make Electronic Fireworks Igniter It’s a great way to launch explosives without having to. All you have to do to ignite your fireworks is clip a small section of nichrome wire in between the alligator clips and set it across the wick of the firework you want to ignite and. This diy electronic igniter is perfect for setting off fireworks from a safe distance.. How To Make Electronic Fireworks Igniter.
From www.built-to-spec.com
Electronic Fireworks Ignition System Built to Spec How To Make Electronic Fireworks Igniter It’s a great way to launch explosives without. That's why i made a wireless igniter, with an infrared remote control and an. Firework is great for parties, but lighting them can be dangerous. This diy electronic igniter is perfect for setting off fireworks from a safe. This diy electronic igniter is perfect for setting off fireworks from a safe distance.. How To Make Electronic Fireworks Igniter.
From www.instructables.com
Remote Control Ignition System How to Make Firework Igniter 5 Steps How To Make Electronic Fireworks Igniter Diy electric igniters in this project we're making electric ignitors! This diy electronic igniter is perfect for setting off fireworks from a safe distance. It’s a great way to launch explosives without having to. This diy electronic igniter is perfect for setting off fireworks from a safe distance. All you have to do to ignite your fireworks is clip a. How To Make Electronic Fireworks Igniter.
From www.remotecontroleverything.com
Electric Firework Ignitor with Remote Control Firework System Remote How To Make Electronic Fireworks Igniter All you have to do to ignite your fireworks is clip a small section of nichrome wire in between the alligator clips and set it across the wick of the firework you want to ignite and. It’s a great way to launch explosives without having to. Firework is great for parties, but lighting them can be dangerous. This diy electronic. How To Make Electronic Fireworks Igniter.
From www.youtube.com
making an electronic firework igniter 1 YouTube How To Make Electronic Fireworks Igniter Diy electric igniters in this project we're making electric ignitors! This diy electronic igniter is perfect for setting off fireworks from a safe distance. It’s a great way to launch explosives without having to. This diy electronic igniter is perfect for setting off fireworks from a safe distance. That's why i made a wireless igniter, with an infrared remote control. How To Make Electronic Fireworks Igniter.
From www.instructables.com
Remote Bluetooth Firework Igniter 6 Steps (with Pictures) Instructables How To Make Electronic Fireworks Igniter This diy electronic igniter is perfect for setting off fireworks from a safe. This diy electronic igniter is perfect for setting off fireworks from a safe distance. Firework is great for parties, but lighting them can be dangerous. That's why i made a wireless igniter, with an infrared remote control and an. It’s a great way to launch explosives without. How To Make Electronic Fireworks Igniter.
From www.youtube.com
How to make a firework igniter YouTube How To Make Electronic Fireworks Igniter All you have to do to ignite your fireworks is clip a small section of nichrome wire in between the alligator clips and set it across the wick of the firework you want to ignite and. Diy electric igniters in this project we're making electric ignitors! That's why i made a wireless igniter, with an infrared remote control and an.. How To Make Electronic Fireworks Igniter.
From www.youtube.com
Remote Control Ignition System How to Make Firework Igniter YouTube How To Make Electronic Fireworks Igniter This diy electronic igniter is perfect for setting off fireworks from a safe distance. It’s a great way to launch explosives without. This diy electronic igniter is perfect for setting off fireworks from a safe. Firework is great for parties, but lighting them can be dangerous. All you have to do to ignite your fireworks is clip a small section. How To Make Electronic Fireworks Igniter.
From tikoelectronic.blogspot.com
Diy Electronic Firework Ignition System Tiko Electronic How To Make Electronic Fireworks Igniter It’s a great way to launch explosives without. This diy electronic igniter is perfect for setting off fireworks from a safe. Firework is great for parties, but lighting them can be dangerous. That's why i made a wireless igniter, with an infrared remote control and an. This diy electronic igniter is perfect for setting off fireworks from a safe distance.. How To Make Electronic Fireworks Igniter.
From tikoelectronic.blogspot.com
Diy Electronic Firework Ignition System Tiko Electronic How To Make Electronic Fireworks Igniter All you have to do to ignite your fireworks is clip a small section of nichrome wire in between the alligator clips and set it across the wick of the firework you want to ignite and. Firework is great for parties, but lighting them can be dangerous. Diy electric igniters in this project we're making electric ignitors! That's why i. How To Make Electronic Fireworks Igniter.
From www.youtube.com
How To Use Igniters with Fireworks YouTube How To Make Electronic Fireworks Igniter It’s a great way to launch explosives without having to. This diy electronic igniter is perfect for setting off fireworks from a safe distance. Firework is great for parties, but lighting them can be dangerous. That's why i made a wireless igniter, with an infrared remote control and an. It’s a great way to launch explosives without. All you have. How To Make Electronic Fireworks Igniter.
From www.built-to-spec.com
Electronic Fireworks Ignition System Built to Spec How To Make Electronic Fireworks Igniter This diy electronic igniter is perfect for setting off fireworks from a safe distance. All you have to do to ignite your fireworks is clip a small section of nichrome wire in between the alligator clips and set it across the wick of the firework you want to ignite and. Firework is great for parties, but lighting them can be. How To Make Electronic Fireworks Igniter.
From www.youtube.com
Spark it Up! DIY Remote Igniter for Fireworks How To Make A Remote How To Make Electronic Fireworks Igniter This diy electronic igniter is perfect for setting off fireworks from a safe distance. It’s a great way to launch explosives without. This diy electronic igniter is perfect for setting off fireworks from a safe. It’s a great way to launch explosives without having to. This diy electronic igniter is perfect for setting off fireworks from a safe distance. That's. How To Make Electronic Fireworks Igniter.
From www.instructables.com
Remote Control Ignition System How to Make Firework Igniter 5 Steps How To Make Electronic Fireworks Igniter Diy electric igniters in this project we're making electric ignitors! This diy electronic igniter is perfect for setting off fireworks from a safe distance. It’s a great way to launch explosives without having to. It’s a great way to launch explosives without. This diy electronic igniter is perfect for setting off fireworks from a safe distance. All you have to. How To Make Electronic Fireworks Igniter.
From www.instructables.com
Remote Control Ignition System How to Make Firework Igniter 5 Steps How To Make Electronic Fireworks Igniter All you have to do to ignite your fireworks is clip a small section of nichrome wire in between the alligator clips and set it across the wick of the firework you want to ignite and. Diy electric igniters in this project we're making electric ignitors! It’s a great way to launch explosives without. This diy electronic igniter is perfect. How To Make Electronic Fireworks Igniter.
From www.youtube.com
DIY Electronic Firework Igniter YouTube How To Make Electronic Fireworks Igniter It’s a great way to launch explosives without. It’s a great way to launch explosives without having to. Diy electric igniters in this project we're making electric ignitors! That's why i made a wireless igniter, with an infrared remote control and an. This diy electronic igniter is perfect for setting off fireworks from a safe distance. This diy electronic igniter. How To Make Electronic Fireworks Igniter.
From explosives.wonderhowto.com
How to Make an electronic igniter from a Christmas light « Explosives How To Make Electronic Fireworks Igniter This diy electronic igniter is perfect for setting off fireworks from a safe distance. That's why i made a wireless igniter, with an infrared remote control and an. Diy electric igniters in this project we're making electric ignitors! This diy electronic igniter is perfect for setting off fireworks from a safe. This diy electronic igniter is perfect for setting off. How To Make Electronic Fireworks Igniter.
From www.instructables.com
Wireless Firework Igniter 5 Steps (with Pictures) Instructables How To Make Electronic Fireworks Igniter All you have to do to ignite your fireworks is clip a small section of nichrome wire in between the alligator clips and set it across the wick of the firework you want to ignite and. It’s a great way to launch explosives without having to. This diy electronic igniter is perfect for setting off fireworks from a safe distance.. How To Make Electronic Fireworks Igniter.
From trybotics.com
Remote Control Ignition System How to Make Firework Igniter Trybotics How To Make Electronic Fireworks Igniter This diy electronic igniter is perfect for setting off fireworks from a safe distance. That's why i made a wireless igniter, with an infrared remote control and an. All you have to do to ignite your fireworks is clip a small section of nichrome wire in between the alligator clips and set it across the wick of the firework you. How To Make Electronic Fireworks Igniter.
From www.instructables.com
Wireless Firework Igniter 5 Steps (with Pictures) Instructables How To Make Electronic Fireworks Igniter Diy electric igniters in this project we're making electric ignitors! Firework is great for parties, but lighting them can be dangerous. It’s a great way to launch explosives without having to. This diy electronic igniter is perfect for setting off fireworks from a safe distance. It’s a great way to launch explosives without. This diy electronic igniter is perfect for. How To Make Electronic Fireworks Igniter.
From www.youtube.com
DIY Arduino Firework Igniter cirquit for making firework shows YouTube How To Make Electronic Fireworks Igniter It’s a great way to launch explosives without having to. It’s a great way to launch explosives without. All you have to do to ignite your fireworks is clip a small section of nichrome wire in between the alligator clips and set it across the wick of the firework you want to ignite and. That's why i made a wireless. How To Make Electronic Fireworks Igniter.
From www.youtube.com
Electronic remote firework igniter (12 channel) YouTube How To Make Electronic Fireworks Igniter This diy electronic igniter is perfect for setting off fireworks from a safe distance. All you have to do to ignite your fireworks is clip a small section of nichrome wire in between the alligator clips and set it across the wick of the firework you want to ignite and. It’s a great way to launch explosives without. Firework is. How To Make Electronic Fireworks Igniter.
From youtube.com
Easy Homemade Firework Ignition System YouTube How To Make Electronic Fireworks Igniter This diy electronic igniter is perfect for setting off fireworks from a safe. Firework is great for parties, but lighting them can be dangerous. It’s a great way to launch explosives without having to. It’s a great way to launch explosives without. This diy electronic igniter is perfect for setting off fireworks from a safe distance. That's why i made. How To Make Electronic Fireworks Igniter.
From www.youtube.com
Make your own Remote Bluetooth Firework Igniter YouTube How To Make Electronic Fireworks Igniter This diy electronic igniter is perfect for setting off fireworks from a safe distance. Firework is great for parties, but lighting them can be dangerous. All you have to do to ignite your fireworks is clip a small section of nichrome wire in between the alligator clips and set it across the wick of the firework you want to ignite. How To Make Electronic Fireworks Igniter.
From www.instructables.com
Wireless Firework Igniter 5 Steps (with Pictures) Instructables How To Make Electronic Fireworks Igniter This diy electronic igniter is perfect for setting off fireworks from a safe. All you have to do to ignite your fireworks is clip a small section of nichrome wire in between the alligator clips and set it across the wick of the firework you want to ignite and. That's why i made a wireless igniter, with an infrared remote. How To Make Electronic Fireworks Igniter.
From trybotics.com
Remote Control Ignition System How to Make Firework Igniter Trybotics How To Make Electronic Fireworks Igniter This diy electronic igniter is perfect for setting off fireworks from a safe distance. This diy electronic igniter is perfect for setting off fireworks from a safe. This diy electronic igniter is perfect for setting off fireworks from a safe distance. It’s a great way to launch explosives without. It’s a great way to launch explosives without having to. Firework. How To Make Electronic Fireworks Igniter.