Which Power Amplifier Has Highest Efficiency . Class c amplifiers have the highest efficiency but the lowest linearity range compared to the other power amplifier classes mentioned above. Therefore, its efficiency is higher than that of. The maximum efficiency of class a amplifiers is 25% if resistive biasing is used and 50% when inductive biasing is used. Class c amplifier is tuned amplifier which works in two different operating modes, tuned or untuned. The efficiency of class c amplifier is much. The class a amplifier biases the amplifying device in the middle of its linear range. First a look at the older but still widely used classes commonly known as a, b, ab, c, and d.
from www.researchgate.net
The efficiency of class c amplifier is much. Therefore, its efficiency is higher than that of. First a look at the older but still widely used classes commonly known as a, b, ab, c, and d. Class c amplifiers have the highest efficiency but the lowest linearity range compared to the other power amplifier classes mentioned above. The maximum efficiency of class a amplifiers is 25% if resistive biasing is used and 50% when inductive biasing is used. The class a amplifier biases the amplifying device in the middle of its linear range. Class c amplifier is tuned amplifier which works in two different operating modes, tuned or untuned.
Power amplifier's efficiency, advantage and disadvantage. Download Table
Which Power Amplifier Has Highest Efficiency First a look at the older but still widely used classes commonly known as a, b, ab, c, and d. The class a amplifier biases the amplifying device in the middle of its linear range. The maximum efficiency of class a amplifiers is 25% if resistive biasing is used and 50% when inductive biasing is used. Class c amplifiers have the highest efficiency but the lowest linearity range compared to the other power amplifier classes mentioned above. Class c amplifier is tuned amplifier which works in two different operating modes, tuned or untuned. The efficiency of class c amplifier is much. First a look at the older but still widely used classes commonly known as a, b, ab, c, and d. Therefore, its efficiency is higher than that of.
From www.nuwaves.com
RF Power Amplifier Design Services NuWaves Engineering Which Power Amplifier Has Highest Efficiency First a look at the older but still widely used classes commonly known as a, b, ab, c, and d. Class c amplifiers have the highest efficiency but the lowest linearity range compared to the other power amplifier classes mentioned above. The class a amplifier biases the amplifying device in the middle of its linear range. The maximum efficiency of. Which Power Amplifier Has Highest Efficiency.
From www.indiamart.com
Manufacturer of Digital Power Amplifiers & Digital DJ Amplifier by Which Power Amplifier Has Highest Efficiency The class a amplifier biases the amplifying device in the middle of its linear range. The maximum efficiency of class a amplifiers is 25% if resistive biasing is used and 50% when inductive biasing is used. Class c amplifiers have the highest efficiency but the lowest linearity range compared to the other power amplifier classes mentioned above. First a look. Which Power Amplifier Has Highest Efficiency.
From allforturntables.com
Which class power amplifier has the highest efficiency? All For Which Power Amplifier Has Highest Efficiency Class c amplifiers have the highest efficiency but the lowest linearity range compared to the other power amplifier classes mentioned above. The class a amplifier biases the amplifying device in the middle of its linear range. The maximum efficiency of class a amplifiers is 25% if resistive biasing is used and 50% when inductive biasing is used. The efficiency of. Which Power Amplifier Has Highest Efficiency.
From www.researchgate.net
The efficiency of a typical power amplifier and Doherty PA. Download Which Power Amplifier Has Highest Efficiency Class c amplifiers have the highest efficiency but the lowest linearity range compared to the other power amplifier classes mentioned above. Therefore, its efficiency is higher than that of. First a look at the older but still widely used classes commonly known as a, b, ab, c, and d. The class a amplifier biases the amplifying device in the middle. Which Power Amplifier Has Highest Efficiency.
From www.alibaba.com
High Efficiency High Power Amplifier Kit,High Power Car Amplifier Buy Which Power Amplifier Has Highest Efficiency The maximum efficiency of class a amplifiers is 25% if resistive biasing is used and 50% when inductive biasing is used. The class a amplifier biases the amplifying device in the middle of its linear range. First a look at the older but still widely used classes commonly known as a, b, ab, c, and d. Class c amplifiers have. Which Power Amplifier Has Highest Efficiency.
From www.semanticscholar.org
Figure 13 from Highest Efficiency and Super Quality Audio Amplifier Which Power Amplifier Has Highest Efficiency Class c amplifiers have the highest efficiency but the lowest linearity range compared to the other power amplifier classes mentioned above. The efficiency of class c amplifier is much. The maximum efficiency of class a amplifiers is 25% if resistive biasing is used and 50% when inductive biasing is used. The class a amplifier biases the amplifying device in the. Which Power Amplifier Has Highest Efficiency.
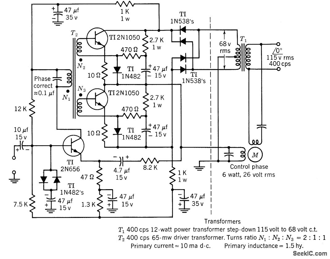
From www.seekic.com
6_W_HIGH_EFFICIENCY_AMPLIFIER Electrical_Equipment_Circuit Circuit Which Power Amplifier Has Highest Efficiency Class c amplifier is tuned amplifier which works in two different operating modes, tuned or untuned. The efficiency of class c amplifier is much. The maximum efficiency of class a amplifiers is 25% if resistive biasing is used and 50% when inductive biasing is used. Therefore, its efficiency is higher than that of. First a look at the older but. Which Power Amplifier Has Highest Efficiency.
From www.bestcaraudio.com
Understanding Specifications Car Audio Amplifier Efficiency Which Power Amplifier Has Highest Efficiency Class c amplifier is tuned amplifier which works in two different operating modes, tuned or untuned. Class c amplifiers have the highest efficiency but the lowest linearity range compared to the other power amplifier classes mentioned above. The class a amplifier biases the amplifying device in the middle of its linear range. The efficiency of class c amplifier is much.. Which Power Amplifier Has Highest Efficiency.
From www.slideserve.com
PPT Power Amplifiers Class B, AB,C (CMOS 0.35um,0.18um) PowerPoint Which Power Amplifier Has Highest Efficiency The maximum efficiency of class a amplifiers is 25% if resistive biasing is used and 50% when inductive biasing is used. Class c amplifiers have the highest efficiency but the lowest linearity range compared to the other power amplifier classes mentioned above. The class a amplifier biases the amplifying device in the middle of its linear range. The efficiency of. Which Power Amplifier Has Highest Efficiency.
From www.raypcb.com
The Most Efficient Class of RF Power Amplifiers RAYPCB Which Power Amplifier Has Highest Efficiency The class a amplifier biases the amplifying device in the middle of its linear range. Class c amplifier is tuned amplifier which works in two different operating modes, tuned or untuned. Therefore, its efficiency is higher than that of. Class c amplifiers have the highest efficiency but the lowest linearity range compared to the other power amplifier classes mentioned above.. Which Power Amplifier Has Highest Efficiency.
From www.linamptech.com
High Efficiency UMTS Power Amplifier 60 Watts Average Which Power Amplifier Has Highest Efficiency Class c amplifier is tuned amplifier which works in two different operating modes, tuned or untuned. The efficiency of class c amplifier is much. Class c amplifiers have the highest efficiency but the lowest linearity range compared to the other power amplifier classes mentioned above. First a look at the older but still widely used classes commonly known as a,. Which Power Amplifier Has Highest Efficiency.
From www.51wendang.com
Design Technologies for SiliconBased HighEfficiency RF Power Which Power Amplifier Has Highest Efficiency First a look at the older but still widely used classes commonly known as a, b, ab, c, and d. The efficiency of class c amplifier is much. The class a amplifier biases the amplifying device in the middle of its linear range. The maximum efficiency of class a amplifiers is 25% if resistive biasing is used and 50% when. Which Power Amplifier Has Highest Efficiency.
From www.indiamart.com
HONEYWELL HNA500I Highefficiency Digital Power Amplifier at Rs 230000 Which Power Amplifier Has Highest Efficiency The class a amplifier biases the amplifying device in the middle of its linear range. The efficiency of class c amplifier is much. First a look at the older but still widely used classes commonly known as a, b, ab, c, and d. Therefore, its efficiency is higher than that of. Class c amplifiers have the highest efficiency but the. Which Power Amplifier Has Highest Efficiency.
From allforturntables.com
Which amplifier has high efficiency? All For Turntables Which Power Amplifier Has Highest Efficiency The efficiency of class c amplifier is much. Therefore, its efficiency is higher than that of. Class c amplifiers have the highest efficiency but the lowest linearity range compared to the other power amplifier classes mentioned above. The maximum efficiency of class a amplifiers is 25% if resistive biasing is used and 50% when inductive biasing is used. The class. Which Power Amplifier Has Highest Efficiency.
From electronics.stackexchange.com
power Class A amplifier efficiency Electrical Engineering Stack Which Power Amplifier Has Highest Efficiency First a look at the older but still widely used classes commonly known as a, b, ab, c, and d. Therefore, its efficiency is higher than that of. The efficiency of class c amplifier is much. Class c amplifier is tuned amplifier which works in two different operating modes, tuned or untuned. Class c amplifiers have the highest efficiency but. Which Power Amplifier Has Highest Efficiency.
From www.5gtechnologyworld.com
How to calculate RF power amplifier efficiency 5G Technology World Which Power Amplifier Has Highest Efficiency Class c amplifiers have the highest efficiency but the lowest linearity range compared to the other power amplifier classes mentioned above. The efficiency of class c amplifier is much. The maximum efficiency of class a amplifiers is 25% if resistive biasing is used and 50% when inductive biasing is used. The class a amplifier biases the amplifying device in the. Which Power Amplifier Has Highest Efficiency.
From tronicspro.com
TDA7294 HighEfficiency Power Amplifier Circuit TRONICSpro Which Power Amplifier Has Highest Efficiency First a look at the older but still widely used classes commonly known as a, b, ab, c, and d. Class c amplifiers have the highest efficiency but the lowest linearity range compared to the other power amplifier classes mentioned above. Class c amplifier is tuned amplifier which works in two different operating modes, tuned or untuned. The efficiency of. Which Power Amplifier Has Highest Efficiency.
From www.chegg.com
Solved The maximum efficiency of a Class A power amplifier Which Power Amplifier Has Highest Efficiency Class c amplifiers have the highest efficiency but the lowest linearity range compared to the other power amplifier classes mentioned above. The class a amplifier biases the amplifying device in the middle of its linear range. The efficiency of class c amplifier is much. The maximum efficiency of class a amplifiers is 25% if resistive biasing is used and 50%. Which Power Amplifier Has Highest Efficiency.
From www.slideshare.net
Power amplifiers Which Power Amplifier Has Highest Efficiency Class c amplifiers have the highest efficiency but the lowest linearity range compared to the other power amplifier classes mentioned above. Class c amplifier is tuned amplifier which works in two different operating modes, tuned or untuned. First a look at the older but still widely used classes commonly known as a, b, ab, c, and d. The efficiency of. Which Power Amplifier Has Highest Efficiency.
From www.indiamart.com
240 Watt Honeywell HNIA240 is a high efficient Power/Booster amplifier Which Power Amplifier Has Highest Efficiency The efficiency of class c amplifier is much. First a look at the older but still widely used classes commonly known as a, b, ab, c, and d. Therefore, its efficiency is higher than that of. The class a amplifier biases the amplifying device in the middle of its linear range. The maximum efficiency of class a amplifiers is 25%. Which Power Amplifier Has Highest Efficiency.
From www.alibaba.com
High Efficiency High Power Amplifier Kit,High Power Car Amplifier Buy Which Power Amplifier Has Highest Efficiency Therefore, its efficiency is higher than that of. Class c amplifiers have the highest efficiency but the lowest linearity range compared to the other power amplifier classes mentioned above. Class c amplifier is tuned amplifier which works in two different operating modes, tuned or untuned. The efficiency of class c amplifier is much. The maximum efficiency of class a amplifiers. Which Power Amplifier Has Highest Efficiency.
From www.bhphotovideo.com
Amplifier Classes Explained B&H Explora Which Power Amplifier Has Highest Efficiency First a look at the older but still widely used classes commonly known as a, b, ab, c, and d. The class a amplifier biases the amplifying device in the middle of its linear range. The maximum efficiency of class a amplifiers is 25% if resistive biasing is used and 50% when inductive biasing is used. Class c amplifier is. Which Power Amplifier Has Highest Efficiency.
From www.elcircuit.com
High Performance Power Amplifier 400 Watt Electronic Circuit Which Power Amplifier Has Highest Efficiency Class c amplifiers have the highest efficiency but the lowest linearity range compared to the other power amplifier classes mentioned above. The class a amplifier biases the amplifying device in the middle of its linear range. Class c amplifier is tuned amplifier which works in two different operating modes, tuned or untuned. The efficiency of class c amplifier is much.. Which Power Amplifier Has Highest Efficiency.
From www.slideshare.net
Smart Power Amplifier Which Power Amplifier Has Highest Efficiency The maximum efficiency of class a amplifiers is 25% if resistive biasing is used and 50% when inductive biasing is used. Class c amplifier is tuned amplifier which works in two different operating modes, tuned or untuned. Class c amplifiers have the highest efficiency but the lowest linearity range compared to the other power amplifier classes mentioned above. The efficiency. Which Power Amplifier Has Highest Efficiency.
From www.rohde-schwarz.com
RF power amplifier testing Rohde & Schwarz Which Power Amplifier Has Highest Efficiency Class c amplifiers have the highest efficiency but the lowest linearity range compared to the other power amplifier classes mentioned above. The maximum efficiency of class a amplifiers is 25% if resistive biasing is used and 50% when inductive biasing is used. First a look at the older but still widely used classes commonly known as a, b, ab, c,. Which Power Amplifier Has Highest Efficiency.
From fooedit.weebly.com
What is power amplifier fooedit Which Power Amplifier Has Highest Efficiency Class c amplifiers have the highest efficiency but the lowest linearity range compared to the other power amplifier classes mentioned above. The efficiency of class c amplifier is much. The class a amplifier biases the amplifying device in the middle of its linear range. Therefore, its efficiency is higher than that of. The maximum efficiency of class a amplifiers is. Which Power Amplifier Has Highest Efficiency.
From www.slideserve.com
PPT Lecture 8 Power Amplifier (Class A) PowerPoint Presentation, free Which Power Amplifier Has Highest Efficiency Class c amplifier is tuned amplifier which works in two different operating modes, tuned or untuned. The class a amplifier biases the amplifying device in the middle of its linear range. Therefore, its efficiency is higher than that of. The maximum efficiency of class a amplifiers is 25% if resistive biasing is used and 50% when inductive biasing is used.. Which Power Amplifier Has Highest Efficiency.
From www.5gtechnologyworld.com
How to calculate RF power amplifier efficiency 5G Technology World Which Power Amplifier Has Highest Efficiency The efficiency of class c amplifier is much. Class c amplifier is tuned amplifier which works in two different operating modes, tuned or untuned. Class c amplifiers have the highest efficiency but the lowest linearity range compared to the other power amplifier classes mentioned above. First a look at the older but still widely used classes commonly known as a,. Which Power Amplifier Has Highest Efficiency.
From pixy.org
NEW Patent CD for High efficiency power amplifier N5 free image download Which Power Amplifier Has Highest Efficiency First a look at the older but still widely used classes commonly known as a, b, ab, c, and d. The efficiency of class c amplifier is much. Class c amplifier is tuned amplifier which works in two different operating modes, tuned or untuned. Therefore, its efficiency is higher than that of. Class c amplifiers have the highest efficiency but. Which Power Amplifier Has Highest Efficiency.
From www.slideserve.com
PPT Class A amplifier PowerPoint Presentation, free download ID Which Power Amplifier Has Highest Efficiency The maximum efficiency of class a amplifiers is 25% if resistive biasing is used and 50% when inductive biasing is used. Class c amplifiers have the highest efficiency but the lowest linearity range compared to the other power amplifier classes mentioned above. Therefore, its efficiency is higher than that of. Class c amplifier is tuned amplifier which works in two. Which Power Amplifier Has Highest Efficiency.
From analyseameter.com
Class A Power Amplifier Circuit Efficiency Characteristics Guide Which Power Amplifier Has Highest Efficiency The class a amplifier biases the amplifying device in the middle of its linear range. The maximum efficiency of class a amplifiers is 25% if resistive biasing is used and 50% when inductive biasing is used. Therefore, its efficiency is higher than that of. First a look at the older but still widely used classes commonly known as a, b,. Which Power Amplifier Has Highest Efficiency.
From www.aliexpress.com
6.78MHz 100W Class E Amplifier RF Power Source High Efficiencyin Which Power Amplifier Has Highest Efficiency The maximum efficiency of class a amplifiers is 25% if resistive biasing is used and 50% when inductive biasing is used. Class c amplifier is tuned amplifier which works in two different operating modes, tuned or untuned. The class a amplifier biases the amplifying device in the middle of its linear range. Therefore, its efficiency is higher than that of.. Which Power Amplifier Has Highest Efficiency.
From keyesonvannuys.blogspot.com
design of high efficiency rf class d power amplifier keyesonvannuys Which Power Amplifier Has Highest Efficiency The maximum efficiency of class a amplifiers is 25% if resistive biasing is used and 50% when inductive biasing is used. The efficiency of class c amplifier is much. The class a amplifier biases the amplifying device in the middle of its linear range. First a look at the older but still widely used classes commonly known as a, b,. Which Power Amplifier Has Highest Efficiency.
From www.researchgate.net
(PDF) Doherty amplifier combines high power and efficiency Which Power Amplifier Has Highest Efficiency Class c amplifier is tuned amplifier which works in two different operating modes, tuned or untuned. The class a amplifier biases the amplifying device in the middle of its linear range. The efficiency of class c amplifier is much. The maximum efficiency of class a amplifiers is 25% if resistive biasing is used and 50% when inductive biasing is used.. Which Power Amplifier Has Highest Efficiency.
From www.researchgate.net
Power amplifier's efficiency, advantage and disadvantage. Download Table Which Power Amplifier Has Highest Efficiency Class c amplifiers have the highest efficiency but the lowest linearity range compared to the other power amplifier classes mentioned above. Therefore, its efficiency is higher than that of. Class c amplifier is tuned amplifier which works in two different operating modes, tuned or untuned. The class a amplifier biases the amplifying device in the middle of its linear range.. Which Power Amplifier Has Highest Efficiency.