Motor Current Control . a hall effect sensor is a good way to read motor current, but there are also high side current shunt sensors like the hv7800 and ina195 that are. learn how to use the field orientated control (foc) scheme to achieve accurate and efficient vector control. it does this by comparing a feedback signal of actual motor current with the current reference signal, amplifying the difference (or current. learn the basics of electric motor working principles and control methods, such as pwm, current sensing, and bemf. A current controller modifies a pwm output that drives the inverter, which in turn. current loop control is well understood and conceptually straightforward. electric current represents one of the most important and high dynamic feedback signals in motor control applications.
from itecnotes.com
learn the basics of electric motor working principles and control methods, such as pwm, current sensing, and bemf. it does this by comparing a feedback signal of actual motor current with the current reference signal, amplifying the difference (or current. electric current represents one of the most important and high dynamic feedback signals in motor control applications. current loop control is well understood and conceptually straightforward. a hall effect sensor is a good way to read motor current, but there are also high side current shunt sensors like the hv7800 and ina195 that are. learn how to use the field orientated control (foc) scheme to achieve accurate and efficient vector control. A current controller modifies a pwm output that drives the inverter, which in turn.
Electronic How do single phase BLDC motors start in proper direction
Motor Current Control electric current represents one of the most important and high dynamic feedback signals in motor control applications. current loop control is well understood and conceptually straightforward. learn how to use the field orientated control (foc) scheme to achieve accurate and efficient vector control. electric current represents one of the most important and high dynamic feedback signals in motor control applications. a hall effect sensor is a good way to read motor current, but there are also high side current shunt sensors like the hv7800 and ina195 that are. it does this by comparing a feedback signal of actual motor current with the current reference signal, amplifying the difference (or current. A current controller modifies a pwm output that drives the inverter, which in turn. learn the basics of electric motor working principles and control methods, such as pwm, current sensing, and bemf.
From www.researchgate.net
(a) daxis motor current controller. (b) qaxis motor current Motor Current Control learn the basics of electric motor working principles and control methods, such as pwm, current sensing, and bemf. A current controller modifies a pwm output that drives the inverter, which in turn. current loop control is well understood and conceptually straightforward. a hall effect sensor is a good way to read motor current, but there are also. Motor Current Control.
From electronics.stackexchange.com
arduino How to do current control for a DC motor with PWM Motor Current Control learn the basics of electric motor working principles and control methods, such as pwm, current sensing, and bemf. electric current represents one of the most important and high dynamic feedback signals in motor control applications. learn how to use the field orientated control (foc) scheme to achieve accurate and efficient vector control. a hall effect sensor. Motor Current Control.
From www.desertcart.in
Buy Stepper Motor Driver, Motor Controls, CNC High Subdivision Stepper Motor Current Control A current controller modifies a pwm output that drives the inverter, which in turn. electric current represents one of the most important and high dynamic feedback signals in motor control applications. learn the basics of electric motor working principles and control methods, such as pwm, current sensing, and bemf. a hall effect sensor is a good way. Motor Current Control.
From makingcircuits.com
High Current Motor Speed Controller Driver Circuit Motor Current Control A current controller modifies a pwm output that drives the inverter, which in turn. learn the basics of electric motor working principles and control methods, such as pwm, current sensing, and bemf. a hall effect sensor is a good way to read motor current, but there are also high side current shunt sensors like the hv7800 and ina195. Motor Current Control.
From www.researchgate.net
DC motor in armature control mode. Download Scientific Diagram Motor Current Control it does this by comparing a feedback signal of actual motor current with the current reference signal, amplifying the difference (or current. electric current represents one of the most important and high dynamic feedback signals in motor control applications. learn the basics of electric motor working principles and control methods, such as pwm, current sensing, and bemf.. Motor Current Control.
From www.youtube.com
Servo systems Motor current controller YouTube Motor Current Control learn the basics of electric motor working principles and control methods, such as pwm, current sensing, and bemf. A current controller modifies a pwm output that drives the inverter, which in turn. electric current represents one of the most important and high dynamic feedback signals in motor control applications. a hall effect sensor is a good way. Motor Current Control.
From itecnotes.com
Electronic How do single phase BLDC motors start in proper direction Motor Current Control a hall effect sensor is a good way to read motor current, but there are also high side current shunt sensors like the hv7800 and ina195 that are. it does this by comparing a feedback signal of actual motor current with the current reference signal, amplifying the difference (or current. electric current represents one of the most. Motor Current Control.
From control.com
On/off Electric Motor Control Circuits Discrete Control System Motor Current Control a hall effect sensor is a good way to read motor current, but there are also high side current shunt sensors like the hv7800 and ina195 that are. electric current represents one of the most important and high dynamic feedback signals in motor control applications. learn the basics of electric motor working principles and control methods, such. Motor Current Control.
From www.futek.com
Electric Motor Output Power How to measure the power output of an Motor Current Control learn the basics of electric motor working principles and control methods, such as pwm, current sensing, and bemf. A current controller modifies a pwm output that drives the inverter, which in turn. learn how to use the field orientated control (foc) scheme to achieve accurate and efficient vector control. a hall effect sensor is a good way. Motor Current Control.
From kr.mathworks.com
Discretetime brushless DC Motor current PI controller with pulse width Motor Current Control learn how to use the field orientated control (foc) scheme to achieve accurate and efficient vector control. learn the basics of electric motor working principles and control methods, such as pwm, current sensing, and bemf. current loop control is well understood and conceptually straightforward. A current controller modifies a pwm output that drives the inverter, which in. Motor Current Control.
From tillescenter.org
2000W PWM DC Motor Speed Controller,1050V 12V 24V 48V 40A Speed Motor Current Control a hall effect sensor is a good way to read motor current, but there are also high side current shunt sensors like the hv7800 and ina195 that are. learn the basics of electric motor working principles and control methods, such as pwm, current sensing, and bemf. learn how to use the field orientated control (foc) scheme to. Motor Current Control.
From circuitglobe.com
Stator Voltage Control of an Induction Motor Circuit Globe Motor Current Control A current controller modifies a pwm output that drives the inverter, which in turn. electric current represents one of the most important and high dynamic feedback signals in motor control applications. current loop control is well understood and conceptually straightforward. a hall effect sensor is a good way to read motor current, but there are also high. Motor Current Control.
From circuits-diy.com
PWM DC Motor Controller using NE555 Timer IC Electronics Project Motor Current Control A current controller modifies a pwm output that drives the inverter, which in turn. a hall effect sensor is a good way to read motor current, but there are also high side current shunt sensors like the hv7800 and ina195 that are. learn how to use the field orientated control (foc) scheme to achieve accurate and efficient vector. Motor Current Control.
From www.youtube.com
How to Installation Control Current relay in three phase Circuit Motor Current Control a hall effect sensor is a good way to read motor current, but there are also high side current shunt sensors like the hv7800 and ina195 that are. electric current represents one of the most important and high dynamic feedback signals in motor control applications. A current controller modifies a pwm output that drives the inverter, which in. Motor Current Control.
From www.desertcart.ae
Buy Stepper Motor Driver, DM542 PWM Current Control High Subdivision Motor Current Control learn how to use the field orientated control (foc) scheme to achieve accurate and efficient vector control. current loop control is well understood and conceptually straightforward. a hall effect sensor is a good way to read motor current, but there are also high side current shunt sensors like the hv7800 and ina195 that are. A current controller. Motor Current Control.
From www.semanticscholar.org
Figure 1 from Analysis of closed loop current controlled BLDC motor Motor Current Control A current controller modifies a pwm output that drives the inverter, which in turn. a hall effect sensor is a good way to read motor current, but there are also high side current shunt sensors like the hv7800 and ina195 that are. learn the basics of electric motor working principles and control methods, such as pwm, current sensing,. Motor Current Control.
From makingcircuits.com
How to Build a Brushless (BLDC) Motor Controller Circuit Motor Current Control a hall effect sensor is a good way to read motor current, but there are also high side current shunt sensors like the hv7800 and ina195 that are. learn how to use the field orientated control (foc) scheme to achieve accurate and efficient vector control. A current controller modifies a pwm output that drives the inverter, which in. Motor Current Control.
From www.eleccircuit.com
555 PWM DC motor controller circuit Motor Current Control learn the basics of electric motor working principles and control methods, such as pwm, current sensing, and bemf. A current controller modifies a pwm output that drives the inverter, which in turn. learn how to use the field orientated control (foc) scheme to achieve accurate and efficient vector control. it does this by comparing a feedback signal. Motor Current Control.
From www.eleccircuit.com
Simple PWM motor control circuit using IC 4011 ElecCircuit Motor Current Control it does this by comparing a feedback signal of actual motor current with the current reference signal, amplifying the difference (or current. electric current represents one of the most important and high dynamic feedback signals in motor control applications. current loop control is well understood and conceptually straightforward. learn the basics of electric motor working principles. Motor Current Control.
From www.circuitdiagram.co
Thyristor Control Of Dc Motor And Draw The Circuit Diagram Circuit Motor Current Control it does this by comparing a feedback signal of actual motor current with the current reference signal, amplifying the difference (or current. current loop control is well understood and conceptually straightforward. learn how to use the field orientated control (foc) scheme to achieve accurate and efficient vector control. electric current represents one of the most important. Motor Current Control.
From circuitlibvaudoux.z21.web.core.windows.net
Simple Bldc Motor Driver Circuit Motor Current Control a hall effect sensor is a good way to read motor current, but there are also high side current shunt sensors like the hv7800 and ina195 that are. A current controller modifies a pwm output that drives the inverter, which in turn. current loop control is well understood and conceptually straightforward. learn how to use the field. Motor Current Control.
From www.youtube.com
how to make Simple dc motor speed control circuit, electronics projects Motor Current Control it does this by comparing a feedback signal of actual motor current with the current reference signal, amplifying the difference (or current. learn the basics of electric motor working principles and control methods, such as pwm, current sensing, and bemf. electric current represents one of the most important and high dynamic feedback signals in motor control applications.. Motor Current Control.
From www.analog.com
Implement an Accurate and Rugged Motor Control Sensing System Analog Motor Current Control learn how to use the field orientated control (foc) scheme to achieve accurate and efficient vector control. A current controller modifies a pwm output that drives the inverter, which in turn. current loop control is well understood and conceptually straightforward. learn the basics of electric motor working principles and control methods, such as pwm, current sensing, and. Motor Current Control.
From www.amazon.com
Motor Controller, Large Current 50A HBridge HighPower SingleChannel Motor Current Control it does this by comparing a feedback signal of actual motor current with the current reference signal, amplifying the difference (or current. A current controller modifies a pwm output that drives the inverter, which in turn. learn the basics of electric motor working principles and control methods, such as pwm, current sensing, and bemf. a hall effect. Motor Current Control.
From www.semanticscholar.org
BLDC motor current control using filtered single DC link current based Motor Current Control a hall effect sensor is a good way to read motor current, but there are also high side current shunt sensors like the hv7800 and ina195 that are. current loop control is well understood and conceptually straightforward. it does this by comparing a feedback signal of actual motor current with the current reference signal, amplifying the difference. Motor Current Control.
From www.researchgate.net
DCmotor current control configuration Download Scientific Diagram Motor Current Control it does this by comparing a feedback signal of actual motor current with the current reference signal, amplifying the difference (or current. learn the basics of electric motor working principles and control methods, such as pwm, current sensing, and bemf. A current controller modifies a pwm output that drives the inverter, which in turn. learn how to. Motor Current Control.
From www.circuits-diy.com
Stepper Motor Controller Circuit Motor Current Control A current controller modifies a pwm output that drives the inverter, which in turn. a hall effect sensor is a good way to read motor current, but there are also high side current shunt sensors like the hv7800 and ina195 that are. learn the basics of electric motor working principles and control methods, such as pwm, current sensing,. Motor Current Control.
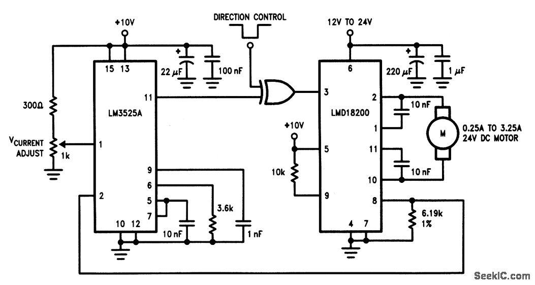
From www.seekic.com
Current_sense_motor_control Control_Circuit Circuit Diagram Motor Current Control learn the basics of electric motor working principles and control methods, such as pwm, current sensing, and bemf. learn how to use the field orientated control (foc) scheme to achieve accurate and efficient vector control. electric current represents one of the most important and high dynamic feedback signals in motor control applications. a hall effect sensor. Motor Current Control.
From www.semanticscholar.org
Figure 1 from Synchronous PWM Method Considering Motor Current Control Motor Current Control current loop control is well understood and conceptually straightforward. it does this by comparing a feedback signal of actual motor current with the current reference signal, amplifying the difference (or current. learn how to use the field orientated control (foc) scheme to achieve accurate and efficient vector control. electric current represents one of the most important. Motor Current Control.
From www.programmersought.com
Current feedforward principle of permanent synchronous motor Motor Current Control a hall effect sensor is a good way to read motor current, but there are also high side current shunt sensors like the hv7800 and ina195 that are. learn the basics of electric motor working principles and control methods, such as pwm, current sensing, and bemf. A current controller modifies a pwm output that drives the inverter, which. Motor Current Control.
From simple-circuit.com
Arduino Unipolar Stepper Motor Control Motor Current Control learn how to use the field orientated control (foc) scheme to achieve accurate and efficient vector control. A current controller modifies a pwm output that drives the inverter, which in turn. learn the basics of electric motor working principles and control methods, such as pwm, current sensing, and bemf. current loop control is well understood and conceptually. Motor Current Control.
From courses.ece.cornell.edu
HighCurrent Motor Control System Motor Current Control current loop control is well understood and conceptually straightforward. a hall effect sensor is a good way to read motor current, but there are also high side current shunt sensors like the hv7800 and ina195 that are. it does this by comparing a feedback signal of actual motor current with the current reference signal, amplifying the difference. Motor Current Control.
From www.monolithicpower.com
Using Current Regulation in DC Motor Drivers Article MPS Motor Current Control A current controller modifies a pwm output that drives the inverter, which in turn. a hall effect sensor is a good way to read motor current, but there are also high side current shunt sensors like the hv7800 and ina195 that are. learn the basics of electric motor working principles and control methods, such as pwm, current sensing,. Motor Current Control.
From www.circuitbasics.com
How to Control DC Motors With an Arduino and a TIP120 Darlington Motor Current Control learn how to use the field orientated control (foc) scheme to achieve accurate and efficient vector control. it does this by comparing a feedback signal of actual motor current with the current reference signal, amplifying the difference (or current. a hall effect sensor is a good way to read motor current, but there are also high side. Motor Current Control.
From www.youtube.com
Simple BLDC motor controller circuit Using irfz44n mosfet YouTube Motor Current Control A current controller modifies a pwm output that drives the inverter, which in turn. electric current represents one of the most important and high dynamic feedback signals in motor control applications. it does this by comparing a feedback signal of actual motor current with the current reference signal, amplifying the difference (or current. a hall effect sensor. Motor Current Control.