Function Generator Amplifier Circuit . In this post i have explained how to build 10 simple yet useful function generator circuits using ic 4049, ic 8038, ic 741, ic 7400,. Ts250 waveform amplifier and ts200 modulated power supply are ideal for function generator amplifier. Click on 'dual' button to observe. Function generator using operational amplifier (sine, triangular & square wave). Click on 'power off' button to start the experiment. Function generator is an instrument that can generate common waveforms. In this circuit, we will show how to build a function generator circuit using an lm324 operational amplifier chip. To successfully amplify the signal output from a function generator or waveform generator, it's essential to understand the two main methods of amplification: A function generator is a electronic device that can produce a. First, a function generator (also called a tone generator) is an electronic device that can output a specific waveform at a set. Vary the amplitude, frequency, phase using the range sliders.
from www.dmcinfo.com
To successfully amplify the signal output from a function generator or waveform generator, it's essential to understand the two main methods of amplification: Click on 'dual' button to observe. A function generator is a electronic device that can produce a. Function generator is an instrument that can generate common waveforms. Function generator using operational amplifier (sine, triangular & square wave). Click on 'power off' button to start the experiment. In this circuit, we will show how to build a function generator circuit using an lm324 operational amplifier chip. Vary the amplitude, frequency, phase using the range sliders. First, a function generator (also called a tone generator) is an electronic device that can output a specific waveform at a set. In this post i have explained how to build 10 simple yet useful function generator circuits using ic 4049, ic 8038, ic 741, ic 7400,.
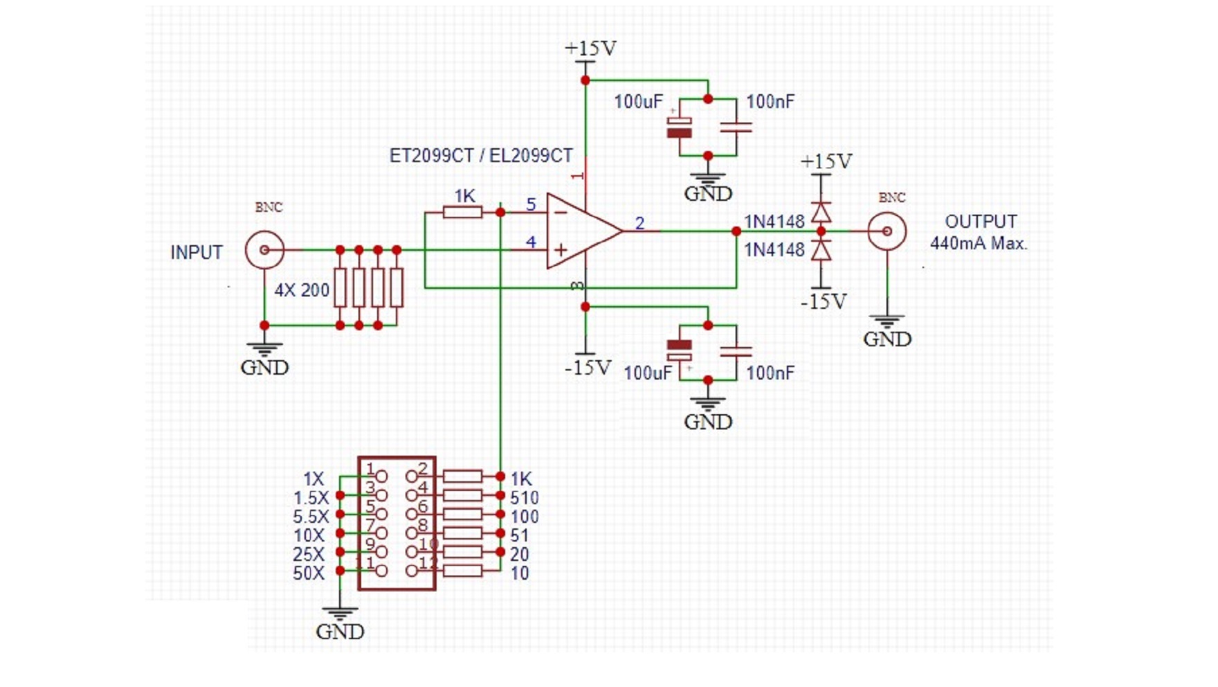
Low Cost Function Generator Amplifier DIY DMC, Inc.
Function Generator Amplifier Circuit Function generator is an instrument that can generate common waveforms. Vary the amplitude, frequency, phase using the range sliders. Function generator using operational amplifier (sine, triangular & square wave). First, a function generator (also called a tone generator) is an electronic device that can output a specific waveform at a set. Click on 'dual' button to observe. In this circuit, we will show how to build a function generator circuit using an lm324 operational amplifier chip. Ts250 waveform amplifier and ts200 modulated power supply are ideal for function generator amplifier. Click on 'power off' button to start the experiment. In this post i have explained how to build 10 simple yet useful function generator circuits using ic 4049, ic 8038, ic 741, ic 7400,. To successfully amplify the signal output from a function generator or waveform generator, it's essential to understand the two main methods of amplification: Function generator is an instrument that can generate common waveforms. A function generator is a electronic device that can produce a.
From www.electronicsinfoline.com
2 Stage Amplifier Circuit using Transistors Electronics Infoline Function Generator Amplifier Circuit To successfully amplify the signal output from a function generator or waveform generator, it's essential to understand the two main methods of amplification: Click on 'power off' button to start the experiment. A function generator is a electronic device that can produce a. Vary the amplitude, frequency, phase using the range sliders. Function generator using operational amplifier (sine, triangular &. Function Generator Amplifier Circuit.
From www.circuitbasics.com
How to Build a Sine Wave Generator Circuit Basics Function Generator Amplifier Circuit In this circuit, we will show how to build a function generator circuit using an lm324 operational amplifier chip. A function generator is a electronic device that can produce a. Ts250 waveform amplifier and ts200 modulated power supply are ideal for function generator amplifier. In this post i have explained how to build 10 simple yet useful function generator circuits. Function Generator Amplifier Circuit.
From www.researchgate.net
Main circuit diagram of signal generator. Download Scientific Diagram Function Generator Amplifier Circuit Ts250 waveform amplifier and ts200 modulated power supply are ideal for function generator amplifier. Function generator using operational amplifier (sine, triangular & square wave). Function generator is an instrument that can generate common waveforms. First, a function generator (also called a tone generator) is an electronic device that can output a specific waveform at a set. To successfully amplify the. Function Generator Amplifier Circuit.
From www.homemade-circuits.com
10 Useful Function Generator Circuits Explained Homemade Circuit Projects Function Generator Amplifier Circuit Vary the amplitude, frequency, phase using the range sliders. Function generator is an instrument that can generate common waveforms. Ts250 waveform amplifier and ts200 modulated power supply are ideal for function generator amplifier. Function generator using operational amplifier (sine, triangular & square wave). A function generator is a electronic device that can produce a. In this post i have explained. Function Generator Amplifier Circuit.
From www.allaboutcircuits.com
How to Build Your Own Function Generator Using Analog Devices’ AD9833 Function Generator Amplifier Circuit To successfully amplify the signal output from a function generator or waveform generator, it's essential to understand the two main methods of amplification: Click on 'power off' button to start the experiment. Ts250 waveform amplifier and ts200 modulated power supply are ideal for function generator amplifier. Function generator is an instrument that can generate common waveforms. Vary the amplitude, frequency,. Function Generator Amplifier Circuit.
From how2electronics.com
Square Wave Generator Circuit with Op Amp IC 741 Function Generator Amplifier Circuit Click on 'dual' button to observe. To successfully amplify the signal output from a function generator or waveform generator, it's essential to understand the two main methods of amplification: Function generator using operational amplifier (sine, triangular & square wave). In this post i have explained how to build 10 simple yet useful function generator circuits using ic 4049, ic 8038,. Function Generator Amplifier Circuit.
From www.next.gr
Adjustable function generator under Varius Circuits 13088 Next.gr Function Generator Amplifier Circuit To successfully amplify the signal output from a function generator or waveform generator, it's essential to understand the two main methods of amplification: Click on 'dual' button to observe. Click on 'power off' button to start the experiment. Function generator is an instrument that can generate common waveforms. In this circuit, we will show how to build a function generator. Function Generator Amplifier Circuit.
From www.learningelectronics.net
Simple Function Generator Circuit Diagram Function Generator Amplifier Circuit Function generator is an instrument that can generate common waveforms. In this post i have explained how to build 10 simple yet useful function generator circuits using ic 4049, ic 8038, ic 741, ic 7400,. Click on 'dual' button to observe. Ts250 waveform amplifier and ts200 modulated power supply are ideal for function generator amplifier. Function generator using operational amplifier. Function Generator Amplifier Circuit.
From www.homemade-circuits.com
10 Useful Function Generator Circuits Explained Homemade Circuit Projects Function Generator Amplifier Circuit Function generator is an instrument that can generate common waveforms. Function generator using operational amplifier (sine, triangular & square wave). Ts250 waveform amplifier and ts200 modulated power supply are ideal for function generator amplifier. In this circuit, we will show how to build a function generator circuit using an lm324 operational amplifier chip. Vary the amplitude, frequency, phase using the. Function Generator Amplifier Circuit.
From how2electronics.com
Triangular Wave Generator Circuit with Op Amp IC 741 Function Generator Amplifier Circuit In this post i have explained how to build 10 simple yet useful function generator circuits using ic 4049, ic 8038, ic 741, ic 7400,. Function generator is an instrument that can generate common waveforms. Click on 'dual' button to observe. Ts250 waveform amplifier and ts200 modulated power supply are ideal for function generator amplifier. First, a function generator (also. Function Generator Amplifier Circuit.
From www.gadgetronicx.com
Improved DIY Function generator project Gadgetronicx Function Generator Amplifier Circuit To successfully amplify the signal output from a function generator or waveform generator, it's essential to understand the two main methods of amplification: Click on 'dual' button to observe. A function generator is a electronic device that can produce a. Function generator using operational amplifier (sine, triangular & square wave). First, a function generator (also called a tone generator) is. Function Generator Amplifier Circuit.
From www.dmcinfo.com
Low Cost Function Generator Amplifier DIY DMC, Inc. Function Generator Amplifier Circuit In this post i have explained how to build 10 simple yet useful function generator circuits using ic 4049, ic 8038, ic 741, ic 7400,. Vary the amplitude, frequency, phase using the range sliders. Function generator is an instrument that can generate common waveforms. Click on 'power off' button to start the experiment. Ts250 waveform amplifier and ts200 modulated power. Function Generator Amplifier Circuit.
From learningaboutelectronics.com
How to Build a Simple Function Generator Circuit with an LM324 Op Amp Chip Function Generator Amplifier Circuit To successfully amplify the signal output from a function generator or waveform generator, it's essential to understand the two main methods of amplification: Vary the amplitude, frequency, phase using the range sliders. In this circuit, we will show how to build a function generator circuit using an lm324 operational amplifier chip. In this post i have explained how to build. Function Generator Amplifier Circuit.
From www.pinterest.com
Side view of OPA541 Module Function generator, Amplifier, Generator Function Generator Amplifier Circuit Function generator is an instrument that can generate common waveforms. First, a function generator (also called a tone generator) is an electronic device that can output a specific waveform at a set. Vary the amplitude, frequency, phase using the range sliders. A function generator is a electronic device that can produce a. Ts250 waveform amplifier and ts200 modulated power supply. Function Generator Amplifier Circuit.
From www.allaboutcircuits.com
How to Build Your Own Function Generator Using Analog Devices’ AD9833 Function Generator Amplifier Circuit To successfully amplify the signal output from a function generator or waveform generator, it's essential to understand the two main methods of amplification: In this post i have explained how to build 10 simple yet useful function generator circuits using ic 4049, ic 8038, ic 741, ic 7400,. First, a function generator (also called a tone generator) is an electronic. Function Generator Amplifier Circuit.
From www.youtube.com
Function Generator Current Amplifier / Current Booster YouTube Function Generator Amplifier Circuit In this post i have explained how to build 10 simple yet useful function generator circuits using ic 4049, ic 8038, ic 741, ic 7400,. Click on 'dual' button to observe. First, a function generator (also called a tone generator) is an electronic device that can output a specific waveform at a set. A function generator is a electronic device. Function Generator Amplifier Circuit.
From bestengineeringprojects.com
Exploring the ICL8038 Building an Audio Function Generator Circuit Function Generator Amplifier Circuit Function generator using operational amplifier (sine, triangular & square wave). First, a function generator (also called a tone generator) is an electronic device that can output a specific waveform at a set. In this circuit, we will show how to build a function generator circuit using an lm324 operational amplifier chip. A function generator is a electronic device that can. Function Generator Amplifier Circuit.
From www.youtube.com
Function Generator Using Operational Amplifier YouTube Function Generator Amplifier Circuit To successfully amplify the signal output from a function generator or waveform generator, it's essential to understand the two main methods of amplification: Function generator is an instrument that can generate common waveforms. Click on 'dual' button to observe. Vary the amplitude, frequency, phase using the range sliders. Click on 'power off' button to start the experiment. First, a function. Function Generator Amplifier Circuit.
From www.dmcinfo.com
Low Cost Function Generator Amplifier DIY DMC, Inc. Function Generator Amplifier Circuit Click on 'dual' button to observe. Vary the amplitude, frequency, phase using the range sliders. First, a function generator (also called a tone generator) is an electronic device that can output a specific waveform at a set. A function generator is a electronic device that can produce a. In this circuit, we will show how to build a function generator. Function Generator Amplifier Circuit.
From ampli.deminasi.com
Video Distribution Amplifier Circuit Diagram Function Generator Amplifier Circuit Click on 'power off' button to start the experiment. Function generator using operational amplifier (sine, triangular & square wave). A function generator is a electronic device that can produce a. In this circuit, we will show how to build a function generator circuit using an lm324 operational amplifier chip. Click on 'dual' button to observe. To successfully amplify the signal. Function Generator Amplifier Circuit.
From www.dmcinfo.com
Low Cost Function Generator Amplifier DIY DMC, Inc. Function Generator Amplifier Circuit A function generator is a electronic device that can produce a. In this circuit, we will show how to build a function generator circuit using an lm324 operational amplifier chip. In this post i have explained how to build 10 simple yet useful function generator circuits using ic 4049, ic 8038, ic 741, ic 7400,. Function generator is an instrument. Function Generator Amplifier Circuit.
From www.homemade-circuits.com
10 Useful Function Generator Circuits Explained Homemade Circuit Projects Function Generator Amplifier Circuit In this post i have explained how to build 10 simple yet useful function generator circuits using ic 4049, ic 8038, ic 741, ic 7400,. First, a function generator (also called a tone generator) is an electronic device that can output a specific waveform at a set. Vary the amplitude, frequency, phase using the range sliders. Ts250 waveform amplifier and. Function Generator Amplifier Circuit.
From www.circuitstoday.com
Simple function generator circuit based on opamp LM1458 Function Generator Amplifier Circuit A function generator is a electronic device that can produce a. In this post i have explained how to build 10 simple yet useful function generator circuits using ic 4049, ic 8038, ic 741, ic 7400,. To successfully amplify the signal output from a function generator or waveform generator, it's essential to understand the two main methods of amplification: Click. Function Generator Amplifier Circuit.
From www.gadgetronicx.com
DIY Function generator circuit using Quad OpAmp Gadgetronicx Function Generator Amplifier Circuit Ts250 waveform amplifier and ts200 modulated power supply are ideal for function generator amplifier. In this circuit, we will show how to build a function generator circuit using an lm324 operational amplifier chip. Function generator using operational amplifier (sine, triangular & square wave). First, a function generator (also called a tone generator) is an electronic device that can output a. Function Generator Amplifier Circuit.
From www.caspoc.com
Caspoc Help Signal Generator Function Generator Amplifier Circuit In this post i have explained how to build 10 simple yet useful function generator circuits using ic 4049, ic 8038, ic 741, ic 7400,. Function generator using operational amplifier (sine, triangular & square wave). A function generator is a electronic device that can produce a. To successfully amplify the signal output from a function generator or waveform generator, it's. Function Generator Amplifier Circuit.
From www.eleccircuit.com
ICL8038 Mini function generator circuits Function Generator Amplifier Circuit First, a function generator (also called a tone generator) is an electronic device that can output a specific waveform at a set. Function generator is an instrument that can generate common waveforms. A function generator is a electronic device that can produce a. Click on 'dual' button to observe. Ts250 waveform amplifier and ts200 modulated power supply are ideal for. Function Generator Amplifier Circuit.
From www.next.gr
Functiongenerator under Inside Circuits 9841 Next.gr Function Generator Amplifier Circuit Vary the amplitude, frequency, phase using the range sliders. Click on 'dual' button to observe. A function generator is a electronic device that can produce a. In this post i have explained how to build 10 simple yet useful function generator circuits using ic 4049, ic 8038, ic 741, ic 7400,. Function generator is an instrument that can generate common. Function Generator Amplifier Circuit.
From www.sagitta.se
Digital Function Generator/Amplifier Sagitta Function Generator Amplifier Circuit Function generator is an instrument that can generate common waveforms. In this circuit, we will show how to build a function generator circuit using an lm324 operational amplifier chip. Click on 'dual' button to observe. In this post i have explained how to build 10 simple yet useful function generator circuits using ic 4049, ic 8038, ic 741, ic 7400,.. Function Generator Amplifier Circuit.
From www.numerade.com
SOLVED 5. Cascaded amplifiers Using two opamps, build the cascaded Function Generator Amplifier Circuit A function generator is a electronic device that can produce a. Function generator using operational amplifier (sine, triangular & square wave). In this circuit, we will show how to build a function generator circuit using an lm324 operational amplifier chip. To successfully amplify the signal output from a function generator or waveform generator, it's essential to understand the two main. Function Generator Amplifier Circuit.
From mousa-simple-projects.blogspot.com
Function generator current amplifier Simple Projects Function Generator Amplifier Circuit In this post i have explained how to build 10 simple yet useful function generator circuits using ic 4049, ic 8038, ic 741, ic 7400,. In this circuit, we will show how to build a function generator circuit using an lm324 operational amplifier chip. Function generator is an instrument that can generate common waveforms. A function generator is a electronic. Function Generator Amplifier Circuit.
From thetuberoaster.wordpress.com
Function Generator Amplifier The Tube Roaster Function Generator Amplifier Circuit First, a function generator (also called a tone generator) is an electronic device that can output a specific waveform at a set. Click on 'power off' button to start the experiment. To successfully amplify the signal output from a function generator or waveform generator, it's essential to understand the two main methods of amplification: Function generator is an instrument that. Function Generator Amplifier Circuit.
From ae-iitr.vlabs.ac.in
Function Generator Using Operational Amplifier Function Generator Amplifier Circuit Function generator is an instrument that can generate common waveforms. In this post i have explained how to build 10 simple yet useful function generator circuits using ic 4049, ic 8038, ic 741, ic 7400,. A function generator is a electronic device that can produce a. Ts250 waveform amplifier and ts200 modulated power supply are ideal for function generator amplifier.. Function Generator Amplifier Circuit.
From www.learningaboutelectronics.com
How to Build a Triangle Wave Generator Circuit with an LM741 Op Amp Function Generator Amplifier Circuit Function generator is an instrument that can generate common waveforms. Vary the amplitude, frequency, phase using the range sliders. In this post i have explained how to build 10 simple yet useful function generator circuits using ic 4049, ic 8038, ic 741, ic 7400,. To successfully amplify the signal output from a function generator or waveform generator, it's essential to. Function Generator Amplifier Circuit.
From www.homemade-circuits.com
10 Useful Function Generator Circuits Explained Homemade Circuit Projects Function Generator Amplifier Circuit First, a function generator (also called a tone generator) is an electronic device that can output a specific waveform at a set. Ts250 waveform amplifier and ts200 modulated power supply are ideal for function generator amplifier. Click on 'power off' button to start the experiment. To successfully amplify the signal output from a function generator or waveform generator, it's essential. Function Generator Amplifier Circuit.
From www.flickr.com
OpAmp Function Generator From R.M Marston's OpAmp Circui… Flickr Function Generator Amplifier Circuit A function generator is a electronic device that can produce a. Function generator is an instrument that can generate common waveforms. Function generator using operational amplifier (sine, triangular & square wave). In this post i have explained how to build 10 simple yet useful function generator circuits using ic 4049, ic 8038, ic 741, ic 7400,. In this circuit, we. Function Generator Amplifier Circuit.