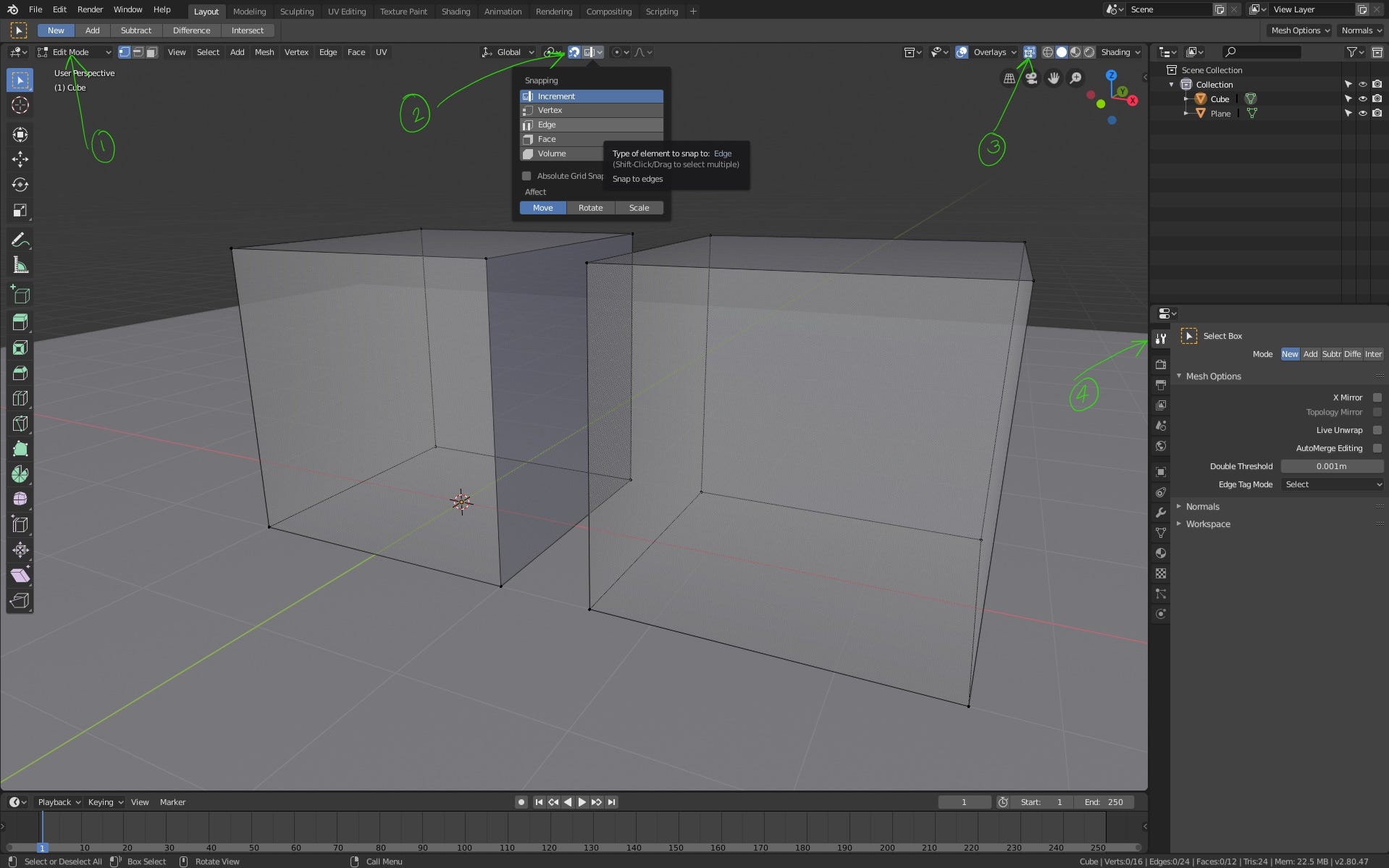
Blender Auto Merge Not Working . However, in this case there are some potentially faster. I realized that it does not merge vertices in some cases. Learn how to make blender automatically merge overlapping vertices when in edit mode. I do what he says, by. I have automerge checked in the mesh menu, the magnet is activated and i have the snap element set to vertex. Ripping a vertex (with v). Activate the snap to vertex option and press ctrl when you want to snap and merge: Welcome to our tutorial on how to enable auto merge in blender! Hello, i have a question about the auto merge.
from www.youtube.com
I do what he says, by. I have automerge checked in the mesh menu, the magnet is activated and i have the snap element set to vertex. However, in this case there are some potentially faster. Learn how to make blender automatically merge overlapping vertices when in edit mode. Hello, i have a question about the auto merge. Welcome to our tutorial on how to enable auto merge in blender! Activate the snap to vertex option and press ctrl when you want to snap and merge: Ripping a vertex (with v). I realized that it does not merge vertices in some cases.
COMO UTILIZAR O AUTO MERGE NO BLENDER YouTube
Blender Auto Merge Not Working Ripping a vertex (with v). Activate the snap to vertex option and press ctrl when you want to snap and merge: Learn how to make blender automatically merge overlapping vertices when in edit mode. I have automerge checked in the mesh menu, the magnet is activated and i have the snap element set to vertex. Hello, i have a question about the auto merge. I realized that it does not merge vertices in some cases. However, in this case there are some potentially faster. Ripping a vertex (with v). I do what he says, by. Welcome to our tutorial on how to enable auto merge in blender!
From www.youtube.com
How to Auto Merge Vertices in Blender YouTube Blender Auto Merge Not Working I have automerge checked in the mesh menu, the magnet is activated and i have the snap element set to vertex. Ripping a vertex (with v). I do what he says, by. Welcome to our tutorial on how to enable auto merge in blender! Activate the snap to vertex option and press ctrl when you want to snap and merge:. Blender Auto Merge Not Working.
From www.youtube.com
How to AUTO MERGE VERTICES in blender 2.8!!!! YouTube Blender Auto Merge Not Working Hello, i have a question about the auto merge. Ripping a vertex (with v). I have automerge checked in the mesh menu, the magnet is activated and i have the snap element set to vertex. Welcome to our tutorial on how to enable auto merge in blender! Learn how to make blender automatically merge overlapping vertices when in edit mode.. Blender Auto Merge Not Working.
From www.youtube.com
COMO UTILIZAR O AUTO MERGE NO BLENDER YouTube Blender Auto Merge Not Working Welcome to our tutorial on how to enable auto merge in blender! Learn how to make blender automatically merge overlapping vertices when in edit mode. However, in this case there are some potentially faster. Activate the snap to vertex option and press ctrl when you want to snap and merge: I realized that it does not merge vertices in some. Blender Auto Merge Not Working.
From projects.blender.org
110880 Auto Merge not working on 3.6.1 blender Blender Projects Blender Auto Merge Not Working However, in this case there are some potentially faster. Ripping a vertex (with v). Activate the snap to vertex option and press ctrl when you want to snap and merge: Welcome to our tutorial on how to enable auto merge in blender! Hello, i have a question about the auto merge. Learn how to make blender automatically merge overlapping vertices. Blender Auto Merge Not Working.
From blender.stackexchange.com
modeling How to auto merge faces? Blender Stack Exchange Blender Auto Merge Not Working Hello, i have a question about the auto merge. I have automerge checked in the mesh menu, the magnet is activated and i have the snap element set to vertex. Activate the snap to vertex option and press ctrl when you want to snap and merge: However, in this case there are some potentially faster. I realized that it does. Blender Auto Merge Not Working.
From blender.stackexchange.com
modeling How to auto merge faces? Blender Stack Exchange Blender Auto Merge Not Working Hello, i have a question about the auto merge. Ripping a vertex (with v). Learn how to make blender automatically merge overlapping vertices when in edit mode. I realized that it does not merge vertices in some cases. Welcome to our tutorial on how to enable auto merge in blender! I have automerge checked in the mesh menu, the magnet. Blender Auto Merge Not Working.
From www.reddit.com
Merge at center not working correctly r/blenderhelp Blender Auto Merge Not Working Hello, i have a question about the auto merge. I have automerge checked in the mesh menu, the magnet is activated and i have the snap element set to vertex. Activate the snap to vertex option and press ctrl when you want to snap and merge: Welcome to our tutorial on how to enable auto merge in blender! Learn how. Blender Auto Merge Not Working.
From blenderartists.org
Merge not working circular array around empty Modeling Blender Artists Community Blender Auto Merge Not Working Hello, i have a question about the auto merge. Ripping a vertex (with v). However, in this case there are some potentially faster. Learn how to make blender automatically merge overlapping vertices when in edit mode. I do what he says, by. I realized that it does not merge vertices in some cases. I have automerge checked in the mesh. Blender Auto Merge Not Working.
From blender.stackexchange.com
modeling Why is vertex snapping with auto merge enabled not merging vertices? Blender Stack Blender Auto Merge Not Working Activate the snap to vertex option and press ctrl when you want to snap and merge: Ripping a vertex (with v). Welcome to our tutorial on how to enable auto merge in blender! Learn how to make blender automatically merge overlapping vertices when in edit mode. Hello, i have a question about the auto merge. I have automerge checked in. Blender Auto Merge Not Working.
From www.reddit.com
Auto Merge Vertices in Edit Mode r/blender Blender Auto Merge Not Working I have automerge checked in the mesh menu, the magnet is activated and i have the snap element set to vertex. I do what he says, by. However, in this case there are some potentially faster. I realized that it does not merge vertices in some cases. Hello, i have a question about the auto merge. Learn how to make. Blender Auto Merge Not Working.
From blender.stackexchange.com
modeling How to auto merge faces? Blender Stack Exchange Blender Auto Merge Not Working Learn how to make blender automatically merge overlapping vertices when in edit mode. Ripping a vertex (with v). Activate the snap to vertex option and press ctrl when you want to snap and merge: I have automerge checked in the mesh menu, the magnet is activated and i have the snap element set to vertex. I do what he says,. Blender Auto Merge Not Working.
From medium.com
Blender 2.8 Auto Merging and Snapping Tools by Satish Goda Medium Blender Auto Merge Not Working Welcome to our tutorial on how to enable auto merge in blender! I realized that it does not merge vertices in some cases. However, in this case there are some potentially faster. Learn how to make blender automatically merge overlapping vertices when in edit mode. Activate the snap to vertex option and press ctrl when you want to snap and. Blender Auto Merge Not Working.
From medium.com
Blender 2.8 Auto Merging and Snapping Tools by Satish Goda Medium Blender Auto Merge Not Working Hello, i have a question about the auto merge. Welcome to our tutorial on how to enable auto merge in blender! Learn how to make blender automatically merge overlapping vertices when in edit mode. Ripping a vertex (with v). However, in this case there are some potentially faster. I realized that it does not merge vertices in some cases. I. Blender Auto Merge Not Working.
From www.youtube.com
Auto merge Feature for Blender 3.0 Blender Modeling Tips Deepak Graphics YouTube Blender Auto Merge Not Working Hello, i have a question about the auto merge. Welcome to our tutorial on how to enable auto merge in blender! Learn how to make blender automatically merge overlapping vertices when in edit mode. Activate the snap to vertex option and press ctrl when you want to snap and merge: I do what he says, by. I have automerge checked. Blender Auto Merge Not Working.
From www.youtube.com
Blender 3D USANDO O MERGE OU O AUTO MERGE YouTube Blender Auto Merge Not Working I have automerge checked in the mesh menu, the magnet is activated and i have the snap element set to vertex. I do what he says, by. I realized that it does not merge vertices in some cases. However, in this case there are some potentially faster. Learn how to make blender automatically merge overlapping vertices when in edit mode.. Blender Auto Merge Not Working.
From www.youtube.com
Merge UVs in Blender (Automatically) One Click Solution YouTube Blender Auto Merge Not Working I do what he says, by. Activate the snap to vertex option and press ctrl when you want to snap and merge: I realized that it does not merge vertices in some cases. Welcome to our tutorial on how to enable auto merge in blender! Ripping a vertex (with v). Hello, i have a question about the auto merge. Learn. Blender Auto Merge Not Working.
From www.youtube.com
Blender Dersleri Merge & Auto Merge İşlemleri 100 Derste Blender 3D 40 YouTube Blender Auto Merge Not Working Learn how to make blender automatically merge overlapping vertices when in edit mode. I have automerge checked in the mesh menu, the magnet is activated and i have the snap element set to vertex. Hello, i have a question about the auto merge. I realized that it does not merge vertices in some cases. Welcome to our tutorial on how. Blender Auto Merge Not Working.
From www.youtube.com
Blender "Auto Merge" mesh editing using snap tools YouTube Blender Auto Merge Not Working I do what he says, by. Learn how to make blender automatically merge overlapping vertices when in edit mode. Ripping a vertex (with v). However, in this case there are some potentially faster. Activate the snap to vertex option and press ctrl when you want to snap and merge: I realized that it does not merge vertices in some cases.. Blender Auto Merge Not Working.
From projects.blender.org
108912 Array Modifier Merge distance does not affect first and last copy blender Blender Blender Auto Merge Not Working Welcome to our tutorial on how to enable auto merge in blender! Ripping a vertex (with v). Learn how to make blender automatically merge overlapping vertices when in edit mode. I do what he says, by. However, in this case there are some potentially faster. Hello, i have a question about the auto merge. I realized that it does not. Blender Auto Merge Not Working.
From www.youtube.com
Blender 2.9 Auto Merge Vertices to create smooth surface in 2 Minutes! Tips for Beginners YouTube Blender Auto Merge Not Working Learn how to make blender automatically merge overlapping vertices when in edit mode. However, in this case there are some potentially faster. I realized that it does not merge vertices in some cases. I have automerge checked in the mesh menu, the magnet is activated and i have the snap element set to vertex. I do what he says, by.. Blender Auto Merge Not Working.
From typerus.ru
Blender auto merge vertices не работает Blender Auto Merge Not Working However, in this case there are some potentially faster. I have automerge checked in the mesh menu, the magnet is activated and i have the snap element set to vertex. Welcome to our tutorial on how to enable auto merge in blender! I realized that it does not merge vertices in some cases. Ripping a vertex (with v). Activate the. Blender Auto Merge Not Working.
From www.pinterest.com
How to AUTO MERGE VERTICES in Blender 2.8 Eevee TutsByKai Eevee, Blender tutorial, Blender Blender Auto Merge Not Working I have automerge checked in the mesh menu, the magnet is activated and i have the snap element set to vertex. However, in this case there are some potentially faster. Hello, i have a question about the auto merge. Welcome to our tutorial on how to enable auto merge in blender! Ripping a vertex (with v). I do what he. Blender Auto Merge Not Working.
From blender.stackexchange.com
units "auto merge vertices" distance to small Blender Stack Exchange Blender Auto Merge Not Working However, in this case there are some potentially faster. Hello, i have a question about the auto merge. I realized that it does not merge vertices in some cases. Learn how to make blender automatically merge overlapping vertices when in edit mode. Ripping a vertex (with v). I have automerge checked in the mesh menu, the magnet is activated and. Blender Auto Merge Not Working.
From www.youtube.com
Blender how to enable auto merge vertices YouTube Blender Auto Merge Not Working Welcome to our tutorial on how to enable auto merge in blender! Ripping a vertex (with v). I realized that it does not merge vertices in some cases. I have automerge checked in the mesh menu, the magnet is activated and i have the snap element set to vertex. Hello, i have a question about the auto merge. I do. Blender Auto Merge Not Working.
From www.youtube.com
Blender Tutorial Auto merge YouTube Blender Auto Merge Not Working Activate the snap to vertex option and press ctrl when you want to snap and merge: I have automerge checked in the mesh menu, the magnet is activated and i have the snap element set to vertex. I realized that it does not merge vertices in some cases. However, in this case there are some potentially faster. Welcome to our. Blender Auto Merge Not Working.
From www.youtube.com
Blender Auto Merge Vertices YouTube Blender Auto Merge Not Working I have automerge checked in the mesh menu, the magnet is activated and i have the snap element set to vertex. Hello, i have a question about the auto merge. Activate the snap to vertex option and press ctrl when you want to snap and merge: I do what he says, by. Welcome to our tutorial on how to enable. Blender Auto Merge Not Working.
From blender.stackexchange.com
modeling Why is vertex snapping with auto merge enabled not merging vertices? Blender Stack Blender Auto Merge Not Working Activate the snap to vertex option and press ctrl when you want to snap and merge: I realized that it does not merge vertices in some cases. I have automerge checked in the mesh menu, the magnet is activated and i have the snap element set to vertex. Welcome to our tutorial on how to enable auto merge in blender!. Blender Auto Merge Not Working.
From medium.com
Blender 2.8 Auto Merging and Snapping Tools by Satish Goda Medium Blender Auto Merge Not Working Hello, i have a question about the auto merge. Ripping a vertex (with v). However, in this case there are some potentially faster. I do what he says, by. Learn how to make blender automatically merge overlapping vertices when in edit mode. I realized that it does not merge vertices in some cases. Activate the snap to vertex option and. Blender Auto Merge Not Working.
From blender.stackexchange.com
modeling Auto Merge Editing in Workspace option shelf is gone? Blender Stack Exchange Blender Auto Merge Not Working Activate the snap to vertex option and press ctrl when you want to snap and merge: Welcome to our tutorial on how to enable auto merge in blender! Hello, i have a question about the auto merge. Ripping a vertex (with v). However, in this case there are some potentially faster. Learn how to make blender automatically merge overlapping vertices. Blender Auto Merge Not Working.
From www.youtube.com
Merge, Auto Merge and Merge by Distance in Blender YouTube Blender Auto Merge Not Working I realized that it does not merge vertices in some cases. Activate the snap to vertex option and press ctrl when you want to snap and merge: I do what he says, by. However, in this case there are some potentially faster. Welcome to our tutorial on how to enable auto merge in blender! I have automerge checked in the. Blender Auto Merge Not Working.
From www.reddit.com
Hi, still learning about blender and want to understand why is the "merge" option of the Array Blender Auto Merge Not Working I have automerge checked in the mesh menu, the magnet is activated and i have the snap element set to vertex. Ripping a vertex (with v). I realized that it does not merge vertices in some cases. Welcome to our tutorial on how to enable auto merge in blender! However, in this case there are some potentially faster. Learn how. Blender Auto Merge Not Working.
From blender.stackexchange.com
units "auto merge vertices" distance to small Blender Stack Exchange Blender Auto Merge Not Working I realized that it does not merge vertices in some cases. Hello, i have a question about the auto merge. I have automerge checked in the mesh menu, the magnet is activated and i have the snap element set to vertex. Activate the snap to vertex option and press ctrl when you want to snap and merge: However, in this. Blender Auto Merge Not Working.
From blender.stackexchange.com
modeling Auto Merge Editing in Workspace option shelf is gone? Blender Stack Exchange Blender Auto Merge Not Working Activate the snap to vertex option and press ctrl when you want to snap and merge: I realized that it does not merge vertices in some cases. However, in this case there are some potentially faster. Learn how to make blender automatically merge overlapping vertices when in edit mode. I have automerge checked in the mesh menu, the magnet is. Blender Auto Merge Not Working.
From www.versluis.com
Automatically merging Vertices in Blender JAY VERSLUIS Blender Auto Merge Not Working However, in this case there are some potentially faster. I have automerge checked in the mesh menu, the magnet is activated and i have the snap element set to vertex. Hello, i have a question about the auto merge. Welcome to our tutorial on how to enable auto merge in blender! Learn how to make blender automatically merge overlapping vertices. Blender Auto Merge Not Working.
From all3dp.com
Blender Merge Objects Simply Explained All3DP Blender Auto Merge Not Working I realized that it does not merge vertices in some cases. I have automerge checked in the mesh menu, the magnet is activated and i have the snap element set to vertex. Hello, i have a question about the auto merge. Activate the snap to vertex option and press ctrl when you want to snap and merge: However, in this. Blender Auto Merge Not Working.