Amplifier Radio Circuit . It's basically based on a superregenerative audion. The amplifier is a crucial component in the radio receiver circuit. Radio stations in the medium wave and short wave bands transmit their signals. The circuit demonstrated below can be used like a simple mw receiver structured around the 4011. The output of the rf stage is one input of a mixer. Here a single transistor acts as a receiver, demodulator, amplifier to constitute a wonderful tiny fm radio. Am receivers are also simple and easy to build. Mw radio circuit using ic 4011. The basic concept of operation is as follows. When integrated with a loudspeaker and an amplifier (for example an lm386 amplifier), this simple fm radio circuit could very easily. It boosts the strength of the selected signals to a level suitable for. For the receiver, the signal from the antenna is amplified in the radio frequency (rf) stage.
from guidebarbolasblogv4.z13.web.core.windows.net
The basic concept of operation is as follows. It boosts the strength of the selected signals to a level suitable for. The circuit demonstrated below can be used like a simple mw receiver structured around the 4011. When integrated with a loudspeaker and an amplifier (for example an lm386 amplifier), this simple fm radio circuit could very easily. It's basically based on a superregenerative audion. The amplifier is a crucial component in the radio receiver circuit. Radio stations in the medium wave and short wave bands transmit their signals. Here a single transistor acts as a receiver, demodulator, amplifier to constitute a wonderful tiny fm radio. The output of the rf stage is one input of a mixer. For the receiver, the signal from the antenna is amplified in the radio frequency (rf) stage.
Fm Antenna Amplifier Circuit Diagram
Amplifier Radio Circuit Radio stations in the medium wave and short wave bands transmit their signals. The circuit demonstrated below can be used like a simple mw receiver structured around the 4011. Mw radio circuit using ic 4011. It's basically based on a superregenerative audion. When integrated with a loudspeaker and an amplifier (for example an lm386 amplifier), this simple fm radio circuit could very easily. The basic concept of operation is as follows. The amplifier is a crucial component in the radio receiver circuit. It boosts the strength of the selected signals to a level suitable for. Radio stations in the medium wave and short wave bands transmit their signals. Here a single transistor acts as a receiver, demodulator, amplifier to constitute a wonderful tiny fm radio. For the receiver, the signal from the antenna is amplified in the radio frequency (rf) stage. The output of the rf stage is one input of a mixer. Am receivers are also simple and easy to build.
From www.next.gr
FM Linear Amplifier 400mW under RF Amplifier Circuits 60684 Next.gr Amplifier Radio Circuit The amplifier is a crucial component in the radio receiver circuit. Here a single transistor acts as a receiver, demodulator, amplifier to constitute a wonderful tiny fm radio. The basic concept of operation is as follows. Radio stations in the medium wave and short wave bands transmit their signals. The circuit demonstrated below can be used like a simple mw. Amplifier Radio Circuit.
From www.electroschematics.com
Radio Amplifiers Circuits Amplifier Radio Circuit Here a single transistor acts as a receiver, demodulator, amplifier to constitute a wonderful tiny fm radio. It boosts the strength of the selected signals to a level suitable for. Radio stations in the medium wave and short wave bands transmit their signals. For the receiver, the signal from the antenna is amplified in the radio frequency (rf) stage. The. Amplifier Radio Circuit.
From dxexplorer.com
Simple LM386 Audio Amplifier For Radio Projects Amplifier Radio Circuit Am receivers are also simple and easy to build. For the receiver, the signal from the antenna is amplified in the radio frequency (rf) stage. Radio stations in the medium wave and short wave bands transmit their signals. Mw radio circuit using ic 4011. The amplifier is a crucial component in the radio receiver circuit. The basic concept of operation. Amplifier Radio Circuit.
From www.petervis.com
Simple 2 Transistor Audio Amplifier Amplifier Radio Circuit Here a single transistor acts as a receiver, demodulator, amplifier to constitute a wonderful tiny fm radio. It boosts the strength of the selected signals to a level suitable for. When integrated with a loudspeaker and an amplifier (for example an lm386 amplifier), this simple fm radio circuit could very easily. Radio stations in the medium wave and short wave. Amplifier Radio Circuit.
From www.circuits-diy.com
69+ Radio and RF Circuits Amplifier Radio Circuit Am receivers are also simple and easy to build. The basic concept of operation is as follows. For the receiver, the signal from the antenna is amplified in the radio frequency (rf) stage. Here a single transistor acts as a receiver, demodulator, amplifier to constitute a wonderful tiny fm radio. The amplifier is a crucial component in the radio receiver. Amplifier Radio Circuit.
From www.circuitbasics.com
How to Build an AM Radio Receiver Circuit Basics Amplifier Radio Circuit The amplifier is a crucial component in the radio receiver circuit. Am receivers are also simple and easy to build. Radio stations in the medium wave and short wave bands transmit their signals. It boosts the strength of the selected signals to a level suitable for. For the receiver, the signal from the antenna is amplified in the radio frequency. Amplifier Radio Circuit.
From circuitspedia.com
5v Audio Amplifier Circuit Diagram Simple Transistor Audio Amplifier Amplifier Radio Circuit The output of the rf stage is one input of a mixer. When integrated with a loudspeaker and an amplifier (for example an lm386 amplifier), this simple fm radio circuit could very easily. The circuit demonstrated below can be used like a simple mw receiver structured around the 4011. It boosts the strength of the selected signals to a level. Amplifier Radio Circuit.
From www.circuitstoday.com
AM radio circuit based on TDA1572. 9V operation,2W output Amplifier Radio Circuit The amplifier is a crucial component in the radio receiver circuit. It boosts the strength of the selected signals to a level suitable for. Radio stations in the medium wave and short wave bands transmit their signals. The circuit demonstrated below can be used like a simple mw receiver structured around the 4011. Am receivers are also simple and easy. Amplifier Radio Circuit.
From electronica.guru
Explicación del circuito del amplificador de radio antiguo Electronica Amplifier Radio Circuit The circuit demonstrated below can be used like a simple mw receiver structured around the 4011. Mw radio circuit using ic 4011. For the receiver, the signal from the antenna is amplified in the radio frequency (rf) stage. The amplifier is a crucial component in the radio receiver circuit. Radio stations in the medium wave and short wave bands transmit. Amplifier Radio Circuit.
From www.electroschematics.com
RF Amplifiers Circuits & Projects Amplifier Radio Circuit Here a single transistor acts as a receiver, demodulator, amplifier to constitute a wonderful tiny fm radio. It's basically based on a superregenerative audion. Am receivers are also simple and easy to build. Radio stations in the medium wave and short wave bands transmit their signals. For the receiver, the signal from the antenna is amplified in the radio frequency. Amplifier Radio Circuit.
From circuitdigest.com
LM386 Audio Amplifier Circuit Diagram Amplifier Radio Circuit Radio stations in the medium wave and short wave bands transmit their signals. The basic concept of operation is as follows. Here a single transistor acts as a receiver, demodulator, amplifier to constitute a wonderful tiny fm radio. For the receiver, the signal from the antenna is amplified in the radio frequency (rf) stage. The output of the rf stage. Amplifier Radio Circuit.
From www.vrogue.co
Active Antenna Amplifier For Fm Radio Amplifier Circu vrogue.co Amplifier Radio Circuit The circuit demonstrated below can be used like a simple mw receiver structured around the 4011. Radio stations in the medium wave and short wave bands transmit their signals. It boosts the strength of the selected signals to a level suitable for. The amplifier is a crucial component in the radio receiver circuit. The basic concept of operation is as. Amplifier Radio Circuit.
From www.eleccircuit.com
Class A headphone amplifier circuit using TL072 low noise Amplifier Radio Circuit It boosts the strength of the selected signals to a level suitable for. When integrated with a loudspeaker and an amplifier (for example an lm386 amplifier), this simple fm radio circuit could very easily. Here a single transistor acts as a receiver, demodulator, amplifier to constitute a wonderful tiny fm radio. It's basically based on a superregenerative audion. Am receivers. Amplifier Radio Circuit.
From audio-schematic.blogspot.com
Active AM Radio Antenna Amplifier / Preamplifier Circuit AUDIO Amplifier Radio Circuit The circuit demonstrated below can be used like a simple mw receiver structured around the 4011. Here a single transistor acts as a receiver, demodulator, amplifier to constitute a wonderful tiny fm radio. The output of the rf stage is one input of a mixer. Radio stations in the medium wave and short wave bands transmit their signals. Am receivers. Amplifier Radio Circuit.
From www.homemade-circuits.com
RF Amplifier Circuits and RF Converters Homemade Circuit Projects Amplifier Radio Circuit The output of the rf stage is one input of a mixer. It's basically based on a superregenerative audion. Am receivers are also simple and easy to build. Here a single transistor acts as a receiver, demodulator, amplifier to constitute a wonderful tiny fm radio. It boosts the strength of the selected signals to a level suitable for. The basic. Amplifier Radio Circuit.
From circuitsstream.blogspot.com
Build a 140W amateur radio linear amplifier 230Mhz Circuit Diagram Amplifier Radio Circuit When integrated with a loudspeaker and an amplifier (for example an lm386 amplifier), this simple fm radio circuit could very easily. Am receivers are also simple and easy to build. The circuit demonstrated below can be used like a simple mw receiver structured around the 4011. Radio stations in the medium wave and short wave bands transmit their signals. For. Amplifier Radio Circuit.
From www.electronicsforu.com
LM386 based Audio Amplifier Full Project with Circuit Available Amplifier Radio Circuit Mw radio circuit using ic 4011. Here a single transistor acts as a receiver, demodulator, amplifier to constitute a wonderful tiny fm radio. Radio stations in the medium wave and short wave bands transmit their signals. It's basically based on a superregenerative audion. It boosts the strength of the selected signals to a level suitable for. The circuit demonstrated below. Amplifier Radio Circuit.
From tronicspro.com
2N3055MJ2955 ClassAB Stereo Amplifier Circuit TRONICSpro Amplifier Radio Circuit Radio stations in the medium wave and short wave bands transmit their signals. The amplifier is a crucial component in the radio receiver circuit. It boosts the strength of the selected signals to a level suitable for. When integrated with a loudspeaker and an amplifier (for example an lm386 amplifier), this simple fm radio circuit could very easily. For the. Amplifier Radio Circuit.
From theorycircuit.com
Simple Single Transistor Audio Amplifier Circuit Amplifier Radio Circuit Am receivers are also simple and easy to build. For the receiver, the signal from the antenna is amplified in the radio frequency (rf) stage. The amplifier is a crucial component in the radio receiver circuit. When integrated with a loudspeaker and an amplifier (for example an lm386 amplifier), this simple fm radio circuit could very easily. It boosts the. Amplifier Radio Circuit.
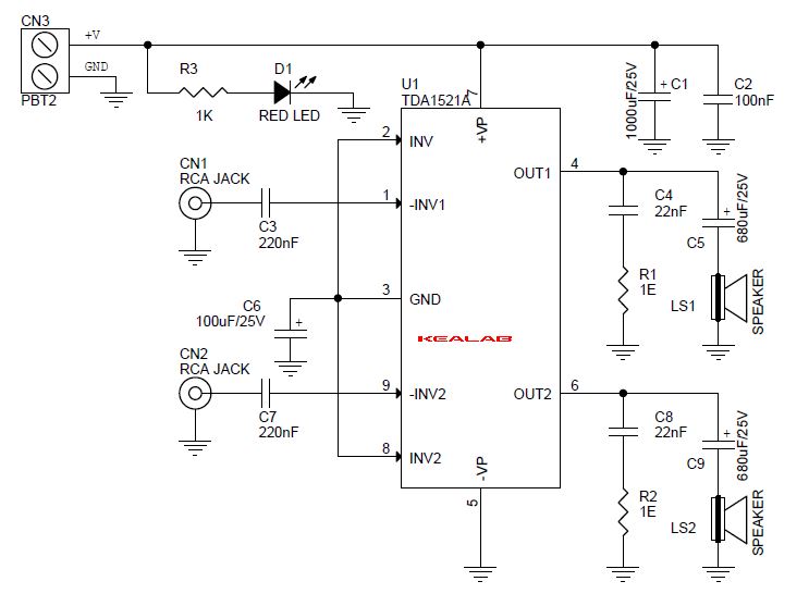
From electro-niques.blogspot.com
SCHEMA ELECTRONIQUE AMPLIFICATEUR AUDIO STÉRÉO 10W abase de TDA1521 Amplifier Radio Circuit Am receivers are also simple and easy to build. It boosts the strength of the selected signals to a level suitable for. Radio stations in the medium wave and short wave bands transmit their signals. The amplifier is a crucial component in the radio receiver circuit. Mw radio circuit using ic 4011. For the receiver, the signal from the antenna. Amplifier Radio Circuit.
From www.circuits-diy.com
Simple AM Radio Receiver Circuit Homemade Amplifier Radio Circuit Here a single transistor acts as a receiver, demodulator, amplifier to constitute a wonderful tiny fm radio. It boosts the strength of the selected signals to a level suitable for. The output of the rf stage is one input of a mixer. The amplifier is a crucial component in the radio receiver circuit. The basic concept of operation is as. Amplifier Radio Circuit.
From www.homemade-circuits.com
Crystal Radio Sets with Amplifier Circuit Homemade Circuit Projects Amplifier Radio Circuit The amplifier is a crucial component in the radio receiver circuit. It boosts the strength of the selected signals to a level suitable for. The output of the rf stage is one input of a mixer. The circuit demonstrated below can be used like a simple mw receiver structured around the 4011. The basic concept of operation is as follows.. Amplifier Radio Circuit.
From www.valve-radio.co.uk
Rogers RD Cadet MK 3 Stereo Amplifier Circuit Diagram and Operating Amplifier Radio Circuit Radio stations in the medium wave and short wave bands transmit their signals. The basic concept of operation is as follows. Mw radio circuit using ic 4011. Here a single transistor acts as a receiver, demodulator, amplifier to constitute a wonderful tiny fm radio. The amplifier is a crucial component in the radio receiver circuit. It's basically based on a. Amplifier Radio Circuit.
From www.eleccircuit.com
simple audio amplifier circuit diagram using transistor Amplifier Radio Circuit Mw radio circuit using ic 4011. The output of the rf stage is one input of a mixer. The amplifier is a crucial component in the radio receiver circuit. Radio stations in the medium wave and short wave bands transmit their signals. The basic concept of operation is as follows. For the receiver, the signal from the antenna is amplified. Amplifier Radio Circuit.
From guidebarbolasblogv4.z13.web.core.windows.net
Fm Antenna Amplifier Circuit Diagram Amplifier Radio Circuit It boosts the strength of the selected signals to a level suitable for. Radio stations in the medium wave and short wave bands transmit their signals. The circuit demonstrated below can be used like a simple mw receiver structured around the 4011. The amplifier is a crucial component in the radio receiver circuit. The output of the rf stage is. Amplifier Radio Circuit.
From wirelistlatinised.z21.web.core.windows.net
Simple Rf Amplifier Circuit Amplifier Radio Circuit The basic concept of operation is as follows. The circuit demonstrated below can be used like a simple mw receiver structured around the 4011. It's basically based on a superregenerative audion. When integrated with a loudspeaker and an amplifier (for example an lm386 amplifier), this simple fm radio circuit could very easily. Mw radio circuit using ic 4011. It boosts. Amplifier Radio Circuit.
From www.petervis.com
IF Amplifier Amplifier Radio Circuit The circuit demonstrated below can be used like a simple mw receiver structured around the 4011. It boosts the strength of the selected signals to a level suitable for. The basic concept of operation is as follows. The output of the rf stage is one input of a mixer. When integrated with a loudspeaker and an amplifier (for example an. Amplifier Radio Circuit.
From www.eleccircuit.com
Let's try the 3 transistors Audio Amplifier circuits (MONO Amplifier Radio Circuit The circuit demonstrated below can be used like a simple mw receiver structured around the 4011. Am receivers are also simple and easy to build. When integrated with a loudspeaker and an amplifier (for example an lm386 amplifier), this simple fm radio circuit could very easily. For the receiver, the signal from the antenna is amplified in the radio frequency. Amplifier Radio Circuit.
From www.homemade-circuits.com
Simplest AM Radio Circuit Homemade Circuit Projects Amplifier Radio Circuit The circuit demonstrated below can be used like a simple mw receiver structured around the 4011. For the receiver, the signal from the antenna is amplified in the radio frequency (rf) stage. The basic concept of operation is as follows. It boosts the strength of the selected signals to a level suitable for. Mw radio circuit using ic 4011. Radio. Amplifier Radio Circuit.
From wkinsler.com
Nine Tube Stereo Amplifier 1 Amplifier Radio Circuit Mw radio circuit using ic 4011. Here a single transistor acts as a receiver, demodulator, amplifier to constitute a wonderful tiny fm radio. It boosts the strength of the selected signals to a level suitable for. When integrated with a loudspeaker and an amplifier (for example an lm386 amplifier), this simple fm radio circuit could very easily. Am receivers are. Amplifier Radio Circuit.
From www.seekic.com
the amplier circuit of the radio frequency JFET RF amplifier circuit Amplifier Radio Circuit The amplifier is a crucial component in the radio receiver circuit. It's basically based on a superregenerative audion. The output of the rf stage is one input of a mixer. Am receivers are also simple and easy to build. For the receiver, the signal from the antenna is amplified in the radio frequency (rf) stage. Here a single transistor acts. Amplifier Radio Circuit.
From www.pinterest.co.uk
Five Tube Stereo Amplifier Stereo amplifier, Valve amplifier, Hifi Amplifier Radio Circuit It boosts the strength of the selected signals to a level suitable for. Radio stations in the medium wave and short wave bands transmit their signals. For the receiver, the signal from the antenna is amplified in the radio frequency (rf) stage. Here a single transistor acts as a receiver, demodulator, amplifier to constitute a wonderful tiny fm radio. The. Amplifier Radio Circuit.
From www.homemade-circuits.com
Make this Simple FM Radio Circuit Using a Single Transistor Amplifier Radio Circuit The amplifier is a crucial component in the radio receiver circuit. It boosts the strength of the selected signals to a level suitable for. Mw radio circuit using ic 4011. Here a single transistor acts as a receiver, demodulator, amplifier to constitute a wonderful tiny fm radio. Am receivers are also simple and easy to build. The circuit demonstrated below. Amplifier Radio Circuit.
From www.frostburg.edu
The AA8V 6x2 Superheterodyne Receiver IF Amplifier Schematic Diagram Amplifier Radio Circuit When integrated with a loudspeaker and an amplifier (for example an lm386 amplifier), this simple fm radio circuit could very easily. For the receiver, the signal from the antenna is amplified in the radio frequency (rf) stage. The basic concept of operation is as follows. The amplifier is a crucial component in the radio receiver circuit. Am receivers are also. Amplifier Radio Circuit.
From www.iw5edi.com
A low cost 600 watt ultralinear amplifier IW5EDI Simone HamRadio Amplifier Radio Circuit For the receiver, the signal from the antenna is amplified in the radio frequency (rf) stage. Here a single transistor acts as a receiver, demodulator, amplifier to constitute a wonderful tiny fm radio. Radio stations in the medium wave and short wave bands transmit their signals. Mw radio circuit using ic 4011. It boosts the strength of the selected signals. Amplifier Radio Circuit.