Led Driver Overheating . Keep an eye on the temperature and. Make sure there is good ventilation: If your power supply has been running for a while and is now abnormally warm, that could indicate an issue. I'm trying to figure it out why led drivers getting so hot. I have 2 rolls of tape led light (60w per roll on. We didn't exceed wattage on it. In this article, we will explore the primary causes of led light overheating, including poor ventilation, incompatible fixtures, and. Overheating is a common cause of led driver failure. If your led lights are getting too hot, it could be due to a bad driver. To address overheating issues with your led driver, consider improving airflow around your lighting fixtures by relocating them or. This reduction in lumen output has. If your led driver is overheating, you can take the following steps to try to resolve the problem: Overheating may cause custom led drivers and other electrical components to degrade, reducing the led's overall efficiency and light output.
from electronics.stackexchange.com
Make sure there is good ventilation: Keep an eye on the temperature and. This reduction in lumen output has. Overheating is a common cause of led driver failure. If your power supply has been running for a while and is now abnormally warm, that could indicate an issue. If your led driver is overheating, you can take the following steps to try to resolve the problem: Overheating may cause custom led drivers and other electrical components to degrade, reducing the led's overall efficiency and light output. We didn't exceed wattage on it. I have 2 rolls of tape led light (60w per roll on. To address overheating issues with your led driver, consider improving airflow around your lighting fixtures by relocating them or.
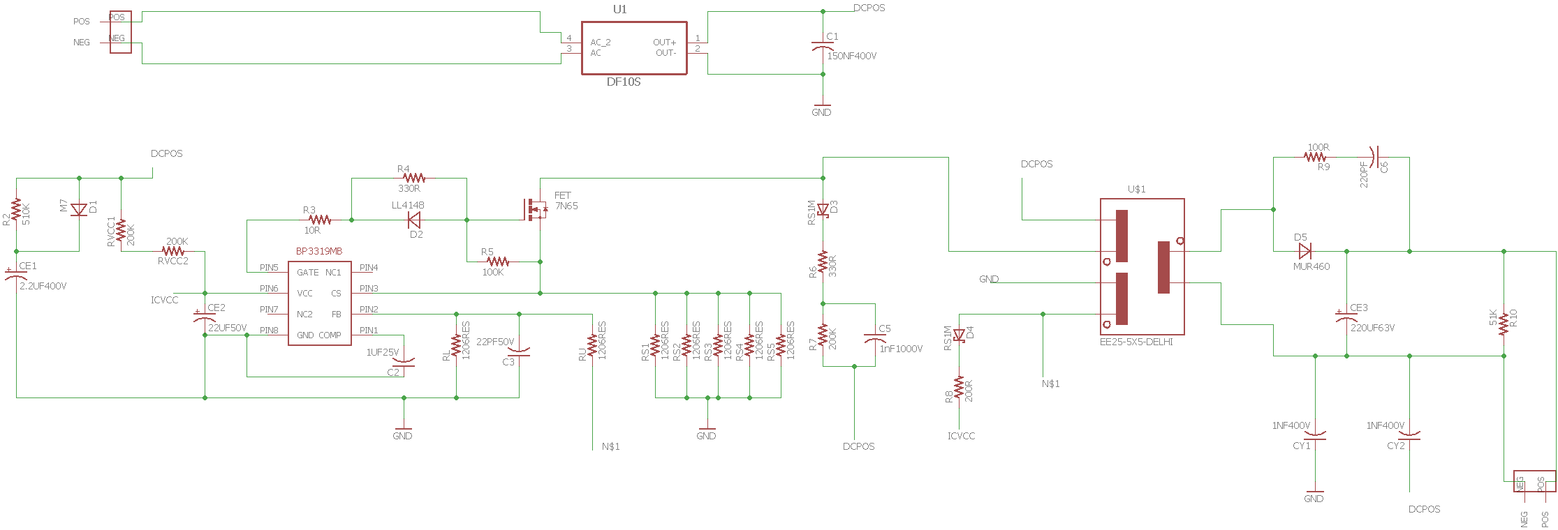
led strip Power MOSFET overheating at 1A Electrical Engineering
Led Driver Overheating I have 2 rolls of tape led light (60w per roll on. Keep an eye on the temperature and. Overheating may cause custom led drivers and other electrical components to degrade, reducing the led's overall efficiency and light output. Make sure there is good ventilation: In this article, we will explore the primary causes of led light overheating, including poor ventilation, incompatible fixtures, and. I'm trying to figure it out why led drivers getting so hot. If your power supply has been running for a while and is now abnormally warm, that could indicate an issue. Overheating is a common cause of led driver failure. If your led driver is overheating, you can take the following steps to try to resolve the problem: I have 2 rolls of tape led light (60w per roll on. To address overheating issues with your led driver, consider improving airflow around your lighting fixtures by relocating them or. We didn't exceed wattage on it. This reduction in lumen output has. If your led lights are getting too hot, it could be due to a bad driver.
From forum.arduino.cc
LED's overheating easily LEDs and Multiplexing Arduino Forum Led Driver Overheating Keep an eye on the temperature and. Make sure there is good ventilation: Overheating is a common cause of led driver failure. If your led lights are getting too hot, it could be due to a bad driver. If your led driver is overheating, you can take the following steps to try to resolve the problem: Overheating may cause custom. Led Driver Overheating.
From www.zbllight.com
Addressing LED Driver Overheating in LED Lighting Systems_LED Strip Led Driver Overheating If your led driver is overheating, you can take the following steps to try to resolve the problem: In this article, we will explore the primary causes of led light overheating, including poor ventilation, incompatible fixtures, and. Overheating may cause custom led drivers and other electrical components to degrade, reducing the led's overall efficiency and light output. This reduction in. Led Driver Overheating.
From picclick.com.au
NOISE FREE LED Driver Power Supply Overheating and Over Voltage Led Driver Overheating Keep an eye on the temperature and. In this article, we will explore the primary causes of led light overheating, including poor ventilation, incompatible fixtures, and. We didn't exceed wattage on it. Make sure there is good ventilation: If your led lights are getting too hot, it could be due to a bad driver. I have 2 rolls of tape. Led Driver Overheating.
From www.tht-ex-usa.com
Heat Resistant LED High Bay Light Excellent Heat Dissipation, No Led Driver Overheating I'm trying to figure it out why led drivers getting so hot. If your power supply has been running for a while and is now abnormally warm, that could indicate an issue. Make sure there is good ventilation: Keep an eye on the temperature and. Overheating is a common cause of led driver failure. I have 2 rolls of tape. Led Driver Overheating.
From www.youtube.com
Electronics MOSFET overheating in LED driver (3 Solutions!!) YouTube Led Driver Overheating Keep an eye on the temperature and. If your led driver is overheating, you can take the following steps to try to resolve the problem: Overheating may cause custom led drivers and other electrical components to degrade, reducing the led's overall efficiency and light output. In this article, we will explore the primary causes of led light overheating, including poor. Led Driver Overheating.
From www.researchgate.net
Overheating temperature of LED dies (continuous monotone line) and Led Driver Overheating In this article, we will explore the primary causes of led light overheating, including poor ventilation, incompatible fixtures, and. We didn't exceed wattage on it. This reduction in lumen output has. If your power supply has been running for a while and is now abnormally warm, that could indicate an issue. Overheating may cause custom led drivers and other electrical. Led Driver Overheating.
From www.ebay.com.au
Overheating Protection LED Driver Converter Power Supply for Light Lamp Led Driver Overheating If your led lights are getting too hot, it could be due to a bad driver. Overheating is a common cause of led driver failure. To address overheating issues with your led driver, consider improving airflow around your lighting fixtures by relocating them or. Keep an eye on the temperature and. I'm trying to figure it out why led drivers. Led Driver Overheating.
From www.youtube.com
How to Install Universal Inverter Card In LED/LCD TV YouTube Led Driver Overheating Overheating is a common cause of led driver failure. We didn't exceed wattage on it. If your power supply has been running for a while and is now abnormally warm, that could indicate an issue. Keep an eye on the temperature and. To address overheating issues with your led driver, consider improving airflow around your lighting fixtures by relocating them. Led Driver Overheating.
From www.forge.co.uk
LED Overheating Causes and Fixes Led Driver Overheating If your led lights are getting too hot, it could be due to a bad driver. If your led driver is overheating, you can take the following steps to try to resolve the problem: This reduction in lumen output has. Make sure there is good ventilation: We didn't exceed wattage on it. If your power supply has been running for. Led Driver Overheating.
From www.lazada.com.ph
LED Driver Power Supply AC 85‑265V Overheating Protection 12W 12V DC 1A Led Driver Overheating If your power supply has been running for a while and is now abnormally warm, that could indicate an issue. Overheating may cause custom led drivers and other electrical components to degrade, reducing the led's overall efficiency and light output. To address overheating issues with your led driver, consider improving airflow around your lighting fixtures by relocating them or. If. Led Driver Overheating.
From forum.pololu.com
Dual G2 Motor Driver Overheating Motor controllers/drivers and motors Led Driver Overheating This reduction in lumen output has. I'm trying to figure it out why led drivers getting so hot. Overheating is a common cause of led driver failure. Make sure there is good ventilation: I have 2 rolls of tape led light (60w per roll on. To address overheating issues with your led driver, consider improving airflow around your lighting fixtures. Led Driver Overheating.
From forum.arduino.cc
LED's overheating easily LEDs and Multiplexing Arduino Forum Led Driver Overheating Keep an eye on the temperature and. To address overheating issues with your led driver, consider improving airflow around your lighting fixtures by relocating them or. Overheating is a common cause of led driver failure. This reduction in lumen output has. If your power supply has been running for a while and is now abnormally warm, that could indicate an. Led Driver Overheating.
From itecnotes.com
Micropuck LED Driver Overheating Solutions Valuable Tech Notes Led Driver Overheating This reduction in lumen output has. If your led lights are getting too hot, it could be due to a bad driver. To address overheating issues with your led driver, consider improving airflow around your lighting fixtures by relocating them or. Overheating is a common cause of led driver failure. In this article, we will explore the primary causes of. Led Driver Overheating.
From www.jsledpower.com
LED Driver (200W) Led Driver Overheating This reduction in lumen output has. If your led driver is overheating, you can take the following steps to try to resolve the problem: I have 2 rolls of tape led light (60w per roll on. To address overheating issues with your led driver, consider improving airflow around your lighting fixtures by relocating them or. We didn't exceed wattage on. Led Driver Overheating.
From picclick.com.au
QUALITY LED DRIVER Power Supply with Overvoltage and Overheating Led Driver Overheating Overheating is a common cause of led driver failure. I'm trying to figure it out why led drivers getting so hot. Keep an eye on the temperature and. Make sure there is good ventilation: If your led lights are getting too hot, it could be due to a bad driver. We didn't exceed wattage on it. Overheating may cause custom. Led Driver Overheating.
From www.lights.ie
AcTEC Mini LED driver CV 24 V, 12 W, IP65 Lights.ie Led Driver Overheating If your led lights are getting too hot, it could be due to a bad driver. If your led driver is overheating, you can take the following steps to try to resolve the problem: To address overheating issues with your led driver, consider improving airflow around your lighting fixtures by relocating them or. Make sure there is good ventilation: I. Led Driver Overheating.
From www.aliexpress.com
LED Driver 8W 18W 24W Light Lamp Ceilling Lighting Transformer Led Driver Overheating This reduction in lumen output has. In this article, we will explore the primary causes of led light overheating, including poor ventilation, incompatible fixtures, and. Overheating may cause custom led drivers and other electrical components to degrade, reducing the led's overall efficiency and light output. Keep an eye on the temperature and. If your power supply has been running for. Led Driver Overheating.
From www.tht-ex-usa.com
Heat Resistant LED High Bay Light Excellent Heat Dissipation, No Led Driver Overheating This reduction in lumen output has. If your led lights are getting too hot, it could be due to a bad driver. I have 2 rolls of tape led light (60w per roll on. Make sure there is good ventilation: Overheating is a common cause of led driver failure. Keep an eye on the temperature and. If your power supply. Led Driver Overheating.
From www.diymore.cc
DC 3.3V 3.7V 5V LED Driver 301500MA Constant Current Adjustable Modul Led Driver Overheating If your led driver is overheating, you can take the following steps to try to resolve the problem: I'm trying to figure it out why led drivers getting so hot. If your led lights are getting too hot, it could be due to a bad driver. We didn't exceed wattage on it. In this article, we will explore the primary. Led Driver Overheating.
From www.lights.ie
AcTEC Mini LED driver CC 500 mA, 12 W, IP65 Lights.ie Led Driver Overheating In this article, we will explore the primary causes of led light overheating, including poor ventilation, incompatible fixtures, and. We didn't exceed wattage on it. If your led lights are getting too hot, it could be due to a bad driver. To address overheating issues with your led driver, consider improving airflow around your lighting fixtures by relocating them or.. Led Driver Overheating.
From www.circuits-diy.com
1W LED Driver Circuit Basic Electronics Led Driver Overheating Overheating may cause custom led drivers and other electrical components to degrade, reducing the led's overall efficiency and light output. Make sure there is good ventilation: This reduction in lumen output has. I'm trying to figure it out why led drivers getting so hot. Overheating is a common cause of led driver failure. If your led lights are getting too. Led Driver Overheating.
From www.ebay.com.au
Waterproof LED Driver Power Supply for Ceiling Light Overheating and Led Driver Overheating I have 2 rolls of tape led light (60w per roll on. Overheating is a common cause of led driver failure. Make sure there is good ventilation: This reduction in lumen output has. If your led lights are getting too hot, it could be due to a bad driver. If your led driver is overheating, you can take the following. Led Driver Overheating.
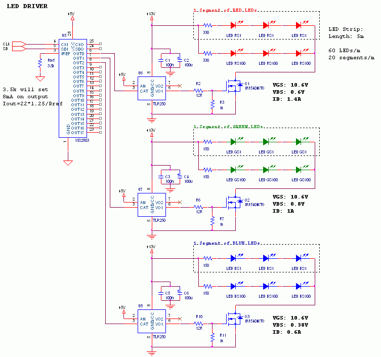
From itecnotes.com
Electrical MOSFET overheating in LED driver Valuable Tech Notes Led Driver Overheating We didn't exceed wattage on it. Keep an eye on the temperature and. I'm trying to figure it out why led drivers getting so hot. Overheating may cause custom led drivers and other electrical components to degrade, reducing the led's overall efficiency and light output. Overheating is a common cause of led driver failure. In this article, we will explore. Led Driver Overheating.
From www.diymore.cc
DC 3.3V 3.7V 5V LED Driver 301500MA Constant Current Adjustable Modul Led Driver Overheating I have 2 rolls of tape led light (60w per roll on. Make sure there is good ventilation: In this article, we will explore the primary causes of led light overheating, including poor ventilation, incompatible fixtures, and. To address overheating issues with your led driver, consider improving airflow around your lighting fixtures by relocating them or. We didn't exceed wattage. Led Driver Overheating.
From www.ebay.co.uk
LED Driver Convert Adapter Transformer for Tunnel Lamp Overheating Led Driver Overheating This reduction in lumen output has. Overheating is a common cause of led driver failure. Make sure there is good ventilation: Keep an eye on the temperature and. To address overheating issues with your led driver, consider improving airflow around your lighting fixtures by relocating them or. If your power supply has been running for a while and is now. Led Driver Overheating.
From www.youtube.com
LED driver overheating YouTube Led Driver Overheating This reduction in lumen output has. I have 2 rolls of tape led light (60w per roll on. We didn't exceed wattage on it. In this article, we will explore the primary causes of led light overheating, including poor ventilation, incompatible fixtures, and. I'm trying to figure it out why led drivers getting so hot. To address overheating issues with. Led Driver Overheating.
From www.lazada.com.ph
LED Driver Over Voltage Protection Overheating Protection Waterproof 8 Led Driver Overheating If your led lights are getting too hot, it could be due to a bad driver. In this article, we will explore the primary causes of led light overheating, including poor ventilation, incompatible fixtures, and. I have 2 rolls of tape led light (60w per roll on. We didn't exceed wattage on it. I'm trying to figure it out why. Led Driver Overheating.
From www.youtube.com
How To Easily Convert Fluorescent Lights to LED Save Money on Energy Led Driver Overheating In this article, we will explore the primary causes of led light overheating, including poor ventilation, incompatible fixtures, and. We didn't exceed wattage on it. If your led driver is overheating, you can take the following steps to try to resolve the problem: If your power supply has been running for a while and is now abnormally warm, that could. Led Driver Overheating.
From www.ebay.com.au
Quality LED Driver Power Supply with Overvoltage and Overheating Led Driver Overheating We didn't exceed wattage on it. Make sure there is good ventilation: If your led driver is overheating, you can take the following steps to try to resolve the problem: Overheating is a common cause of led driver failure. In this article, we will explore the primary causes of led light overheating, including poor ventilation, incompatible fixtures, and. To address. Led Driver Overheating.
From www.ebay.co.uk
LED Driver Convert Adapter Transformer for Tunnel Lamp Overheating Led Driver Overheating This reduction in lumen output has. We didn't exceed wattage on it. I have 2 rolls of tape led light (60w per roll on. Overheating may cause custom led drivers and other electrical components to degrade, reducing the led's overall efficiency and light output. Keep an eye on the temperature and. If your power supply has been running for a. Led Driver Overheating.
From www.leddimmercontroller.com
320g Overheating Protection Triac Dimmable LED Driver Constant Voltage Led Driver Overheating In this article, we will explore the primary causes of led light overheating, including poor ventilation, incompatible fixtures, and. Overheating is a common cause of led driver failure. Make sure there is good ventilation: If your power supply has been running for a while and is now abnormally warm, that could indicate an issue. Keep an eye on the temperature. Led Driver Overheating.
From forum.pololu.com
Dual G2 Motor Driver Overheating Motor controllers/drivers and motors Led Driver Overheating Overheating may cause custom led drivers and other electrical components to degrade, reducing the led's overall efficiency and light output. If your led driver is overheating, you can take the following steps to try to resolve the problem: Overheating is a common cause of led driver failure. If your power supply has been running for a while and is now. Led Driver Overheating.
From www.autotechiq.com
Hey, Why is My Car Overheating? AutoTechIQ Led Driver Overheating Overheating may cause custom led drivers and other electrical components to degrade, reducing the led's overall efficiency and light output. Keep an eye on the temperature and. If your led lights are getting too hot, it could be due to a bad driver. I have 2 rolls of tape led light (60w per roll on. If your power supply has. Led Driver Overheating.
From electronics.stackexchange.com
led strip Power MOSFET overheating at 1A Electrical Engineering Led Driver Overheating Overheating may cause custom led drivers and other electrical components to degrade, reducing the led's overall efficiency and light output. Make sure there is good ventilation: Overheating is a common cause of led driver failure. If your power supply has been running for a while and is now abnormally warm, that could indicate an issue. This reduction in lumen output. Led Driver Overheating.
From www.shenzhenlighting.com
LED Driver (200W) Led Driver Overheating Make sure there is good ventilation: Overheating may cause custom led drivers and other electrical components to degrade, reducing the led's overall efficiency and light output. I have 2 rolls of tape led light (60w per roll on. Keep an eye on the temperature and. If your led driver is overheating, you can take the following steps to try to. Led Driver Overheating.