Antenna Network Matching . A matching network, also called an impedance transformer, is used to create matched impedance between a source and a load (for example, between a power amplifier and an antenna). Impedance matching to an antenna in a receiver or transmitter is an essential process. Impedance matching is the process of removing mismatch loss. Antenna matching is a critical element in radio frequency (rf) system design, often determining the success of wireless devices and. Impedance matching is the process of designing the antenna’s input impedance (z l) or matching it to the corresponding rf circuitry’s output impedance (z o), which would be 50 ω in most cases. Design broadband matching networks for antennas. That is, we want to minimize the reflection coefficient, to reduce the power reflected from the load (the antenna), and maximize the. This example shows how to design a broadband matching network between a resistive source and inductive load using optimization.
from www.tek.com
That is, we want to minimize the reflection coefficient, to reduce the power reflected from the load (the antenna), and maximize the. Impedance matching to an antenna in a receiver or transmitter is an essential process. A matching network, also called an impedance transformer, is used to create matched impedance between a source and a load (for example, between a power amplifier and an antenna). This example shows how to design a broadband matching network between a resistive source and inductive load using optimization. Design broadband matching networks for antennas. Impedance matching is the process of designing the antenna’s input impedance (z l) or matching it to the corresponding rf circuitry’s output impedance (z o), which would be 50 ω in most cases. Impedance matching is the process of removing mismatch loss. Antenna matching is a critical element in radio frequency (rf) system design, often determining the success of wireless devices and.
Antenna Matching with a Vector Network Analyzer Tektronix
Antenna Network Matching Antenna matching is a critical element in radio frequency (rf) system design, often determining the success of wireless devices and. Design broadband matching networks for antennas. A matching network, also called an impedance transformer, is used to create matched impedance between a source and a load (for example, between a power amplifier and an antenna). Impedance matching to an antenna in a receiver or transmitter is an essential process. Antenna matching is a critical element in radio frequency (rf) system design, often determining the success of wireless devices and. That is, we want to minimize the reflection coefficient, to reduce the power reflected from the load (the antenna), and maximize the. Impedance matching is the process of designing the antenna’s input impedance (z l) or matching it to the corresponding rf circuitry’s output impedance (z o), which would be 50 ω in most cases. Impedance matching is the process of removing mismatch loss. This example shows how to design a broadband matching network between a resistive source and inductive load using optimization.
From www.n1fd.org
Highly Efficient LMatching Networks for EndFed HalfWave Antennas Antenna Network Matching Impedance matching is the process of removing mismatch loss. Antenna matching is a critical element in radio frequency (rf) system design, often determining the success of wireless devices and. Design broadband matching networks for antennas. That is, we want to minimize the reflection coefficient, to reduce the power reflected from the load (the antenna), and maximize the. Impedance matching to. Antenna Network Matching.
From www.remcom.com
Full Wave Simulation Matching Network Design for GPS / Bluetooth Antenna Network Matching This example shows how to design a broadband matching network between a resistive source and inductive load using optimization. That is, we want to minimize the reflection coefficient, to reduce the power reflected from the load (the antenna), and maximize the. Impedance matching is the process of removing mismatch loss. Impedance matching to an antenna in a receiver or transmitter. Antenna Network Matching.
From www.researchgate.net
Three types of matching networks (a) shunt inductor, (b) L network Antenna Network Matching That is, we want to minimize the reflection coefficient, to reduce the power reflected from the load (the antenna), and maximize the. Impedance matching to an antenna in a receiver or transmitter is an essential process. Design broadband matching networks for antennas. Impedance matching is the process of designing the antenna’s input impedance (z l) or matching it to the. Antenna Network Matching.
From community.silabs.com
external antenna matching network Antenna Network Matching That is, we want to minimize the reflection coefficient, to reduce the power reflected from the load (the antenna), and maximize the. A matching network, also called an impedance transformer, is used to create matched impedance between a source and a load (for example, between a power amplifier and an antenna). Design broadband matching networks for antennas. Impedance matching to. Antenna Network Matching.
From itecnotes.com
Electrical Chip antenna PCB layouts and matching network Valuable Antenna Network Matching Impedance matching to an antenna in a receiver or transmitter is an essential process. This example shows how to design a broadband matching network between a resistive source and inductive load using optimization. Impedance matching is the process of designing the antenna’s input impedance (z l) or matching it to the corresponding rf circuitry’s output impedance (z o), which would. Antenna Network Matching.
From resources.altium.com
Antenna Impedance Matching Calculator with Altium Designer Antenna Network Matching That is, we want to minimize the reflection coefficient, to reduce the power reflected from the load (the antenna), and maximize the. A matching network, also called an impedance transformer, is used to create matched impedance between a source and a load (for example, between a power amplifier and an antenna). Impedance matching is the process of designing the antenna’s. Antenna Network Matching.
From muehlhaus.com
Dr. Mühlhaus Consulting & Software GmbH » Microwave Office Antenna Antenna Network Matching Antenna matching is a critical element in radio frequency (rf) system design, often determining the success of wireless devices and. Impedance matching is the process of removing mismatch loss. Impedance matching is the process of designing the antenna’s input impedance (z l) or matching it to the corresponding rf circuitry’s output impedance (z o), which would be 50 ω in. Antenna Network Matching.
From resources.altium.com
Antenna Impedance Matching Network Circuit Simulation in Altium Antenna Network Matching A matching network, also called an impedance transformer, is used to create matched impedance between a source and a load (for example, between a power amplifier and an antenna). Impedance matching to an antenna in a receiver or transmitter is an essential process. Antenna matching is a critical element in radio frequency (rf) system design, often determining the success of. Antenna Network Matching.
From www.tek.com
Antenna Matching with a Vector Network Analyzer Tektronix Antenna Network Matching This example shows how to design a broadband matching network between a resistive source and inductive load using optimization. Design broadband matching networks for antennas. That is, we want to minimize the reflection coefficient, to reduce the power reflected from the load (the antenna), and maximize the. Impedance matching to an antenna in a receiver or transmitter is an essential. Antenna Network Matching.
From www.researchgate.net
(PDF) A simple and practical impedance matching network for quadrifilar Antenna Network Matching This example shows how to design a broadband matching network between a resistive source and inductive load using optimization. Design broadband matching networks for antennas. A matching network, also called an impedance transformer, is used to create matched impedance between a source and a load (for example, between a power amplifier and an antenna). Impedance matching is the process of. Antenna Network Matching.
From www.slideserve.com
PPT Lecture 4 Antenna Impedance Matching PowerPoint Presentation Antenna Network Matching A matching network, also called an impedance transformer, is used to create matched impedance between a source and a load (for example, between a power amplifier and an antenna). Antenna matching is a critical element in radio frequency (rf) system design, often determining the success of wireless devices and. Design broadband matching networks for antennas. Impedance matching to an antenna. Antenna Network Matching.
From www.dxengineering.com
DX Engineering DXEVMN1 DX Engineering Vertical Antenna Matching Antenna Network Matching Impedance matching to an antenna in a receiver or transmitter is an essential process. Design broadband matching networks for antennas. This example shows how to design a broadband matching network between a resistive source and inductive load using optimization. A matching network, also called an impedance transformer, is used to create matched impedance between a source and a load (for. Antenna Network Matching.
From www.remcom.com
FDTD Simulation Optimizing an LTE Antenna's Matching Network — Antenna Network Matching Antenna matching is a critical element in radio frequency (rf) system design, often determining the success of wireless devices and. This example shows how to design a broadband matching network between a resistive source and inductive load using optimization. That is, we want to minimize the reflection coefficient, to reduce the power reflected from the load (the antenna), and maximize. Antenna Network Matching.
From www.semanticscholar.org
Nonfoster broadband matching networks for electricallysmall antennas Antenna Network Matching That is, we want to minimize the reflection coefficient, to reduce the power reflected from the load (the antenna), and maximize the. Impedance matching to an antenna in a receiver or transmitter is an essential process. Design broadband matching networks for antennas. Impedance matching is the process of removing mismatch loss. Antenna matching is a critical element in radio frequency. Antenna Network Matching.
From www.mdpi.com
Sensors Free FullText Antenna Impedance Matching Using Deep Learning Antenna Network Matching Impedance matching to an antenna in a receiver or transmitter is an essential process. Impedance matching is the process of designing the antenna’s input impedance (z l) or matching it to the corresponding rf circuitry’s output impedance (z o), which would be 50 ω in most cases. Impedance matching is the process of removing mismatch loss. Design broadband matching networks. Antenna Network Matching.
From geronimo370.nl
Antenna matching unit Geronimo/370 Antenna Network Matching A matching network, also called an impedance transformer, is used to create matched impedance between a source and a load (for example, between a power amplifier and an antenna). This example shows how to design a broadband matching network between a resistive source and inductive load using optimization. Impedance matching is the process of removing mismatch loss. Impedance matching is. Antenna Network Matching.
From itecnotes.com
Electrical Chip antenna PCB layouts and matching network Valuable Antenna Network Matching Impedance matching is the process of removing mismatch loss. A matching network, also called an impedance transformer, is used to create matched impedance between a source and a load (for example, between a power amplifier and an antenna). Antenna matching is a critical element in radio frequency (rf) system design, often determining the success of wireless devices and. Impedance matching. Antenna Network Matching.
From www.rohde-schwarz.com
Antenna matching in IoT and low power devices Rohde & Schwarz Antenna Network Matching Antenna matching is a critical element in radio frequency (rf) system design, often determining the success of wireless devices and. That is, we want to minimize the reflection coefficient, to reduce the power reflected from the load (the antenna), and maximize the. Design broadband matching networks for antennas. This example shows how to design a broadband matching network between a. Antenna Network Matching.
From www.madrasshoppe.com
Design of Ultra Wideband Antenna Matching Networks Via Simplified Real Antenna Network Matching Design broadband matching networks for antennas. That is, we want to minimize the reflection coefficient, to reduce the power reflected from the load (the antenna), and maximize the. Impedance matching to an antenna in a receiver or transmitter is an essential process. Impedance matching is the process of removing mismatch loss. A matching network, also called an impedance transformer, is. Antenna Network Matching.
From www.n1fd.org
Highly Efficient LMatching Networks for EndFed HalfWave Antennas Antenna Network Matching Impedance matching to an antenna in a receiver or transmitter is an essential process. That is, we want to minimize the reflection coefficient, to reduce the power reflected from the load (the antenna), and maximize the. This example shows how to design a broadband matching network between a resistive source and inductive load using optimization. Impedance matching is the process. Antenna Network Matching.
From forum.arduino.cc
ESP32 Impedance matching for PCB antenna design Product Design Antenna Network Matching This example shows how to design a broadband matching network between a resistive source and inductive load using optimization. Impedance matching to an antenna in a receiver or transmitter is an essential process. Design broadband matching networks for antennas. A matching network, also called an impedance transformer, is used to create matched impedance between a source and a load (for. Antenna Network Matching.
From theatreqlero.weebly.com
Using smith chart theatreqlero Antenna Network Matching This example shows how to design a broadband matching network between a resistive source and inductive load using optimization. Impedance matching is the process of designing the antenna’s input impedance (z l) or matching it to the corresponding rf circuitry’s output impedance (z o), which would be 50 ω in most cases. Design broadband matching networks for antennas. Impedance matching. Antenna Network Matching.
From passive-components.eu
Würth Elektronik inar Antenna Matching Network optimization & the Antenna Network Matching That is, we want to minimize the reflection coefficient, to reduce the power reflected from the load (the antenna), and maximize the. Impedance matching is the process of removing mismatch loss. Design broadband matching networks for antennas. Impedance matching is the process of designing the antenna’s input impedance (z l) or matching it to the corresponding rf circuitry’s output impedance. Antenna Network Matching.
From www.dj8fr.de
Antennas at DJ8FR Antenna Network Matching This example shows how to design a broadband matching network between a resistive source and inductive load using optimization. A matching network, also called an impedance transformer, is used to create matched impedance between a source and a load (for example, between a power amplifier and an antenna). Antenna matching is a critical element in radio frequency (rf) system design,. Antenna Network Matching.
From www.researchgate.net
(A) View of the antenna structure. (B) View of matching network of the Antenna Network Matching Impedance matching to an antenna in a receiver or transmitter is an essential process. Impedance matching is the process of designing the antenna’s input impedance (z l) or matching it to the corresponding rf circuitry’s output impedance (z o), which would be 50 ω in most cases. A matching network, also called an impedance transformer, is used to create matched. Antenna Network Matching.
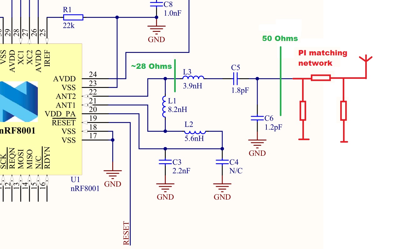
From devzone.nordicsemi.com
PCB Antenna Matching Circuit for nRF8001 Nordic Q&A Nordic DevZone Antenna Network Matching Impedance matching to an antenna in a receiver or transmitter is an essential process. A matching network, also called an impedance transformer, is used to create matched impedance between a source and a load (for example, between a power amplifier and an antenna). Impedance matching is the process of designing the antenna’s input impedance (z l) or matching it to. Antenna Network Matching.
From www.researchgate.net
(PDF) TimeVarying Matching Networks for Antennas Antenna Network Matching A matching network, also called an impedance transformer, is used to create matched impedance between a source and a load (for example, between a power amplifier and an antenna). Impedance matching is the process of designing the antenna’s input impedance (z l) or matching it to the corresponding rf circuitry’s output impedance (z o), which would be 50 ω in. Antenna Network Matching.
From muehlhaus.com
Dr. Mühlhaus Consulting & Software GmbH » Microwave Office Antenna Antenna Network Matching A matching network, also called an impedance transformer, is used to create matched impedance between a source and a load (for example, between a power amplifier and an antenna). Impedance matching is the process of removing mismatch loss. Design broadband matching networks for antennas. Impedance matching is the process of designing the antenna’s input impedance (z l) or matching it. Antenna Network Matching.
From blog.antenova.com
The principles of impedance matching for embedded antennas Antenna Network Matching That is, we want to minimize the reflection coefficient, to reduce the power reflected from the load (the antenna), and maximize the. This example shows how to design a broadband matching network between a resistive source and inductive load using optimization. A matching network, also called an impedance transformer, is used to create matched impedance between a source and a. Antenna Network Matching.
From www.researchgate.net
Typical threeelement matching networks (a) Lowpass Tshaped; (b Antenna Network Matching A matching network, also called an impedance transformer, is used to create matched impedance between a source and a load (for example, between a power amplifier and an antenna). That is, we want to minimize the reflection coefficient, to reduce the power reflected from the load (the antenna), and maximize the. Impedance matching to an antenna in a receiver or. Antenna Network Matching.
From www.gsm-modem.de
How to design an antenna matching circuit? Antenna Network Matching Impedance matching to an antenna in a receiver or transmitter is an essential process. That is, we want to minimize the reflection coefficient, to reduce the power reflected from the load (the antenna), and maximize the. Antenna matching is a critical element in radio frequency (rf) system design, often determining the success of wireless devices and. Design broadband matching networks. Antenna Network Matching.
From www.edn.com
Make sense of antenna design and matching networks EDN Antenna Network Matching Antenna matching is a critical element in radio frequency (rf) system design, often determining the success of wireless devices and. A matching network, also called an impedance transformer, is used to create matched impedance between a source and a load (for example, between a power amplifier and an antenna). Design broadband matching networks for antennas. Impedance matching is the process. Antenna Network Matching.
From electronics.stackexchange.com
antenna How to design RF Matching circuit for Transmitter MCU Antenna Network Matching Impedance matching to an antenna in a receiver or transmitter is an essential process. Impedance matching is the process of removing mismatch loss. Design broadband matching networks for antennas. A matching network, also called an impedance transformer, is used to create matched impedance between a source and a load (for example, between a power amplifier and an antenna). This example. Antenna Network Matching.
From www.youtube.com
Pi Matching Network YouTube Antenna Network Matching Impedance matching to an antenna in a receiver or transmitter is an essential process. Impedance matching is the process of designing the antenna’s input impedance (z l) or matching it to the corresponding rf circuitry’s output impedance (z o), which would be 50 ω in most cases. A matching network, also called an impedance transformer, is used to create matched. Antenna Network Matching.
From studylib.net
Antenna Matching Antenna Network Matching Design broadband matching networks for antennas. Impedance matching is the process of designing the antenna’s input impedance (z l) or matching it to the corresponding rf circuitry’s output impedance (z o), which would be 50 ω in most cases. This example shows how to design a broadband matching network between a resistive source and inductive load using optimization. A matching. Antenna Network Matching.