Sinusoidal Circuits . In other words, such a wave can be. If a sine wave is inverted, that is, flipped upside down, it is indistinguishable from a sine wave that has been shifted either +180 or −180 degrees. Sinusoidal waveforms are periodic waveforms whose shape can be plotted using the sine or cosine function from trigonometry. Circuit behavior for composite signals can be inferred. Analysis of the response of a linear circuit to a single sinusoid of arbitrary frequency. A periodic ac waveform in the form of a voltage source produces an emf whose. However, the amplitudes and phases of these sinusoidal voltages and currents are all different. Sinusoidal sources are particularly important because: A sinusoidal current source (dependent or independent). The ac waveform used the most in circuit theory is that of the sinusoidal waveform or sine wave. A sinusoidal voltage source (dependent or independent) produces a voltage that varies as a sine wave with time. In the sinusoidal steady state, every voltage and current (or force and velocity) in a system is sinusoidal with angular frequency \(ω\).
from www.mathworks.com
Sinusoidal waveforms are periodic waveforms whose shape can be plotted using the sine or cosine function from trigonometry. The ac waveform used the most in circuit theory is that of the sinusoidal waveform or sine wave. Sinusoidal sources are particularly important because: A periodic ac waveform in the form of a voltage source produces an emf whose. A sinusoidal voltage source (dependent or independent) produces a voltage that varies as a sine wave with time. If a sine wave is inverted, that is, flipped upside down, it is indistinguishable from a sine wave that has been shifted either +180 or −180 degrees. Analysis of the response of a linear circuit to a single sinusoid of arbitrary frequency. In other words, such a wave can be. A sinusoidal current source (dependent or independent). Circuit behavior for composite signals can be inferred.
Generate balanced threephase sinusoidal signals Simulink
Sinusoidal Circuits Circuit behavior for composite signals can be inferred. Circuit behavior for composite signals can be inferred. Analysis of the response of a linear circuit to a single sinusoid of arbitrary frequency. However, the amplitudes and phases of these sinusoidal voltages and currents are all different. If a sine wave is inverted, that is, flipped upside down, it is indistinguishable from a sine wave that has been shifted either +180 or −180 degrees. In the sinusoidal steady state, every voltage and current (or force and velocity) in a system is sinusoidal with angular frequency \(ω\). Sinusoidal sources are particularly important because: The ac waveform used the most in circuit theory is that of the sinusoidal waveform or sine wave. Sinusoidal waveforms are periodic waveforms whose shape can be plotted using the sine or cosine function from trigonometry. A sinusoidal voltage source (dependent or independent) produces a voltage that varies as a sine wave with time. In other words, such a wave can be. A sinusoidal current source (dependent or independent). A periodic ac waveform in the form of a voltage source produces an emf whose.
From www.youtube.com
Transform these sinusoids to phasors Sinusoids and Phasors Electric Sinusoidal Circuits However, the amplitudes and phases of these sinusoidal voltages and currents are all different. In the sinusoidal steady state, every voltage and current (or force and velocity) in a system is sinusoidal with angular frequency \(ω\). If a sine wave is inverted, that is, flipped upside down, it is indistinguishable from a sine wave that has been shifted either +180. Sinusoidal Circuits.
From www.slideserve.com
PPT Lesson 14 Introduction to AC and Sinusoids PowerPoint Sinusoidal Circuits In the sinusoidal steady state, every voltage and current (or force and velocity) in a system is sinusoidal with angular frequency \(ω\). The ac waveform used the most in circuit theory is that of the sinusoidal waveform or sine wave. If a sine wave is inverted, that is, flipped upside down, it is indistinguishable from a sine wave that has. Sinusoidal Circuits.
From www.youtube.com
Grade 12 LS/GS Chapter 10 Alternating Sinusoidal Current RLC Sinusoidal Circuits However, the amplitudes and phases of these sinusoidal voltages and currents are all different. A sinusoidal voltage source (dependent or independent) produces a voltage that varies as a sine wave with time. In the sinusoidal steady state, every voltage and current (or force and velocity) in a system is sinusoidal with angular frequency \(ω\). Sinusoidal sources are particularly important because:. Sinusoidal Circuits.
From studylib.net
2Sinusoidal Circuits Sinusoidal Circuits In the sinusoidal steady state, every voltage and current (or force and velocity) in a system is sinusoidal with angular frequency \(ω\). A sinusoidal current source (dependent or independent). Sinusoidal sources are particularly important because: If a sine wave is inverted, that is, flipped upside down, it is indistinguishable from a sine wave that has been shifted either +180 or. Sinusoidal Circuits.
From slidetodoc.com
AlexanderSadiku Fundamentals of Electric Circuits Chapter 9 Sinusoidal Sinusoidal Circuits However, the amplitudes and phases of these sinusoidal voltages and currents are all different. A sinusoidal voltage source (dependent or independent) produces a voltage that varies as a sine wave with time. In other words, such a wave can be. Sinusoidal sources are particularly important because: The ac waveform used the most in circuit theory is that of the sinusoidal. Sinusoidal Circuits.
From www.slideshare.net
Et201 chapter3 sinusoidal steady state circuit analysis PDF Sinusoidal Circuits Sinusoidal waveforms are periodic waveforms whose shape can be plotted using the sine or cosine function from trigonometry. Analysis of the response of a linear circuit to a single sinusoid of arbitrary frequency. If a sine wave is inverted, that is, flipped upside down, it is indistinguishable from a sine wave that has been shifted either +180 or −180 degrees.. Sinusoidal Circuits.
From www.youtube.com
Lesson 7 Circuits With Sinusoidal Sources (AC Circuit Analysis) YouTube Sinusoidal Circuits In the sinusoidal steady state, every voltage and current (or force and velocity) in a system is sinusoidal with angular frequency \(ω\). If a sine wave is inverted, that is, flipped upside down, it is indistinguishable from a sine wave that has been shifted either +180 or −180 degrees. However, the amplitudes and phases of these sinusoidal voltages and currents. Sinusoidal Circuits.
From www.researchgate.net
a) and (b). The sinusoidal oscillator circuits. Download Scientific Sinusoidal Circuits A sinusoidal voltage source (dependent or independent) produces a voltage that varies as a sine wave with time. Analysis of the response of a linear circuit to a single sinusoid of arbitrary frequency. A periodic ac waveform in the form of a voltage source produces an emf whose. If a sine wave is inverted, that is, flipped upside down, it. Sinusoidal Circuits.
From wiraelectrical.com
Sinusoidal Waveform Basic Theory of AC Circuit Wira Electrical Sinusoidal Circuits A periodic ac waveform in the form of a voltage source produces an emf whose. Sinusoidal waveforms are periodic waveforms whose shape can be plotted using the sine or cosine function from trigonometry. Analysis of the response of a linear circuit to a single sinusoid of arbitrary frequency. Circuit behavior for composite signals can be inferred. In other words, such. Sinusoidal Circuits.
From www.youtube.com
AC Electric Circuits Sinusoidal SteadyState Analysis Mesh Current Sinusoidal Circuits Sinusoidal waveforms are periodic waveforms whose shape can be plotted using the sine or cosine function from trigonometry. A periodic ac waveform in the form of a voltage source produces an emf whose. If a sine wave is inverted, that is, flipped upside down, it is indistinguishable from a sine wave that has been shifted either +180 or −180 degrees.. Sinusoidal Circuits.
From www.britannica.com
Electricity Alternating Current, Circuits, AC Britannica Sinusoidal Circuits Sinusoidal waveforms are periodic waveforms whose shape can be plotted using the sine or cosine function from trigonometry. In the sinusoidal steady state, every voltage and current (or force and velocity) in a system is sinusoidal with angular frequency \(ω\). A sinusoidal voltage source (dependent or independent) produces a voltage that varies as a sine wave with time. The ac. Sinusoidal Circuits.
From www.youtube.com
Response of RLC circuit having Sinusoidal and Sinusoidal Circuits If a sine wave is inverted, that is, flipped upside down, it is indistinguishable from a sine wave that has been shifted either +180 or −180 degrees. Sinusoidal waveforms are periodic waveforms whose shape can be plotted using the sine or cosine function from trigonometry. In the sinusoidal steady state, every voltage and current (or force and velocity) in a. Sinusoidal Circuits.
From circuitdigest.com
Simple Sine Wave Generator Circuit using Transistor Sinusoidal Circuits Sinusoidal sources are particularly important because: However, the amplitudes and phases of these sinusoidal voltages and currents are all different. A sinusoidal voltage source (dependent or independent) produces a voltage that varies as a sine wave with time. Sinusoidal waveforms are periodic waveforms whose shape can be plotted using the sine or cosine function from trigonometry. Analysis of the response. Sinusoidal Circuits.
From www.youtube.com
Steady State Sinusoidal Circuit Analysis (Solved Examples) YouTube Sinusoidal Circuits Circuit behavior for composite signals can be inferred. However, the amplitudes and phases of these sinusoidal voltages and currents are all different. The ac waveform used the most in circuit theory is that of the sinusoidal waveform or sine wave. In other words, such a wave can be. A sinusoidal voltage source (dependent or independent) produces a voltage that varies. Sinusoidal Circuits.
From www.youtube.com
Sinusoidal Steady State Response of a Circuit YouTube Sinusoidal Circuits Sinusoidal sources are particularly important because: Sinusoidal waveforms are periodic waveforms whose shape can be plotted using the sine or cosine function from trigonometry. A sinusoidal voltage source (dependent or independent) produces a voltage that varies as a sine wave with time. In the sinusoidal steady state, every voltage and current (or force and velocity) in a system is sinusoidal. Sinusoidal Circuits.
From www.youtube.com
Circuit I Sinusoidal Steady State Analysis EP4 YouTube Sinusoidal Circuits In the sinusoidal steady state, every voltage and current (or force and velocity) in a system is sinusoidal with angular frequency \(ω\). Analysis of the response of a linear circuit to a single sinusoid of arbitrary frequency. Sinusoidal waveforms are periodic waveforms whose shape can be plotted using the sine or cosine function from trigonometry. If a sine wave is. Sinusoidal Circuits.
From fixdatabarth.z19.web.core.windows.net
Sinusoidal High Voltage Inverter Circuit Diagram Sinusoidal Circuits A sinusoidal current source (dependent or independent). The ac waveform used the most in circuit theory is that of the sinusoidal waveform or sine wave. However, the amplitudes and phases of these sinusoidal voltages and currents are all different. In the sinusoidal steady state, every voltage and current (or force and velocity) in a system is sinusoidal with angular frequency. Sinusoidal Circuits.
From slidetodoc.com
AlexanderSadiku Fundamentals of Electric Circuits Chapter 9 Sinusoidal Sinusoidal Circuits However, the amplitudes and phases of these sinusoidal voltages and currents are all different. In other words, such a wave can be. A sinusoidal current source (dependent or independent). The ac waveform used the most in circuit theory is that of the sinusoidal waveform or sine wave. Analysis of the response of a linear circuit to a single sinusoid of. Sinusoidal Circuits.
From www.studypool.com
SOLUTION Circuits ii sinusoidal steady state analysis part 2 Studypool Sinusoidal Circuits A periodic ac waveform in the form of a voltage source produces an emf whose. In the sinusoidal steady state, every voltage and current (or force and velocity) in a system is sinusoidal with angular frequency \(ω\). If a sine wave is inverted, that is, flipped upside down, it is indistinguishable from a sine wave that has been shifted either. Sinusoidal Circuits.
From www.slideserve.com
PPT Sinusoidal Response of RC Circuits PowerPoint Presentation, free Sinusoidal Circuits Circuit behavior for composite signals can be inferred. A periodic ac waveform in the form of a voltage source produces an emf whose. Analysis of the response of a linear circuit to a single sinusoid of arbitrary frequency. A sinusoidal current source (dependent or independent). The ac waveform used the most in circuit theory is that of the sinusoidal waveform. Sinusoidal Circuits.
From www.mathworks.com
Generate balanced threephase sinusoidal signals Simulink Sinusoidal Circuits In other words, such a wave can be. If a sine wave is inverted, that is, flipped upside down, it is indistinguishable from a sine wave that has been shifted either +180 or −180 degrees. Circuit behavior for composite signals can be inferred. A sinusoidal current source (dependent or independent). Analysis of the response of a linear circuit to a. Sinusoidal Circuits.
From www.studypool.com
SOLUTION Circuits ii sinusoidal steady state analysis part 1 Studypool Sinusoidal Circuits The ac waveform used the most in circuit theory is that of the sinusoidal waveform or sine wave. In other words, such a wave can be. However, the amplitudes and phases of these sinusoidal voltages and currents are all different. Sinusoidal waveforms are periodic waveforms whose shape can be plotted using the sine or cosine function from trigonometry. A sinusoidal. Sinusoidal Circuits.
From www.slideserve.com
PPT Sinusoidal Steadystate Analysis PowerPoint Presentation, free Sinusoidal Circuits The ac waveform used the most in circuit theory is that of the sinusoidal waveform or sine wave. A sinusoidal voltage source (dependent or independent) produces a voltage that varies as a sine wave with time. If a sine wave is inverted, that is, flipped upside down, it is indistinguishable from a sine wave that has been shifted either +180. Sinusoidal Circuits.
From www.slideserve.com
PPT Sinusoidal Response of RC Circuits PowerPoint Presentation, free Sinusoidal Circuits The ac waveform used the most in circuit theory is that of the sinusoidal waveform or sine wave. In other words, such a wave can be. A sinusoidal current source (dependent or independent). Sinusoidal waveforms are periodic waveforms whose shape can be plotted using the sine or cosine function from trigonometry. However, the amplitudes and phases of these sinusoidal voltages. Sinusoidal Circuits.
From www.youtube.com
Circuit I Sinusoidal Steady State Analysis EP1 YouTube Sinusoidal Circuits Circuit behavior for composite signals can be inferred. If a sine wave is inverted, that is, flipped upside down, it is indistinguishable from a sine wave that has been shifted either +180 or −180 degrees. A sinusoidal voltage source (dependent or independent) produces a voltage that varies as a sine wave with time. Analysis of the response of a linear. Sinusoidal Circuits.
From www.studypool.com
SOLUTION Circuits ii sinusoidal steady state analysis part 1 Studypool Sinusoidal Circuits The ac waveform used the most in circuit theory is that of the sinusoidal waveform or sine wave. A periodic ac waveform in the form of a voltage source produces an emf whose. Sinusoidal sources are particularly important because: If a sine wave is inverted, that is, flipped upside down, it is indistinguishable from a sine wave that has been. Sinusoidal Circuits.
From www.researchgate.net
The derived verylowfrequency thirdorder quadrature sinusoidal Sinusoidal Circuits A periodic ac waveform in the form of a voltage source produces an emf whose. A sinusoidal voltage source (dependent or independent) produces a voltage that varies as a sine wave with time. Sinusoidal sources are particularly important because: Analysis of the response of a linear circuit to a single sinusoid of arbitrary frequency. If a sine wave is inverted,. Sinusoidal Circuits.
From www.youtube.com
Sinusoidal SteadyState Analysis mesh analysis Circuit Analysis Sinusoidal Circuits A sinusoidal voltage source (dependent or independent) produces a voltage that varies as a sine wave with time. In other words, such a wave can be. Analysis of the response of a linear circuit to a single sinusoid of arbitrary frequency. Sinusoidal sources are particularly important because: Circuit behavior for composite signals can be inferred. However, the amplitudes and phases. Sinusoidal Circuits.
From fixdatabarth.z19.web.core.windows.net
Sinusoidal Pulse Width Modulation Circuit Diagram Sinusoidal Circuits In other words, such a wave can be. In the sinusoidal steady state, every voltage and current (or force and velocity) in a system is sinusoidal with angular frequency \(ω\). However, the amplitudes and phases of these sinusoidal voltages and currents are all different. A sinusoidal current source (dependent or independent). A sinusoidal voltage source (dependent or independent) produces a. Sinusoidal Circuits.
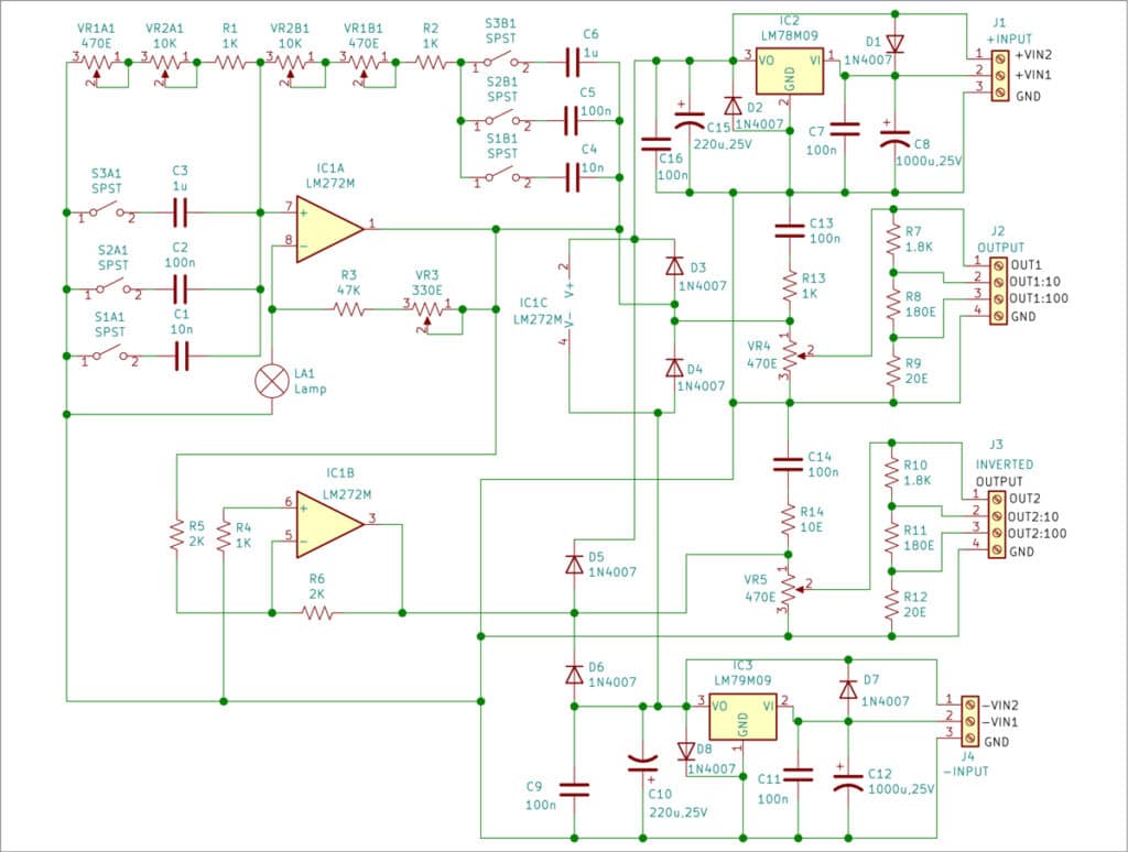
From www.electronicsforu.com
Sinusoidal Signal Generator With Forward And Inverted Outputs Sinusoidal Circuits In other words, such a wave can be. If a sine wave is inverted, that is, flipped upside down, it is indistinguishable from a sine wave that has been shifted either +180 or −180 degrees. Circuit behavior for composite signals can be inferred. The ac waveform used the most in circuit theory is that of the sinusoidal waveform or sine. Sinusoidal Circuits.
From www.studocu.com
Sinusoidal Circuits Electrical engineering Studocu Sinusoidal Circuits A periodic ac waveform in the form of a voltage source produces an emf whose. Circuit behavior for composite signals can be inferred. Sinusoidal waveforms are periodic waveforms whose shape can be plotted using the sine or cosine function from trigonometry. In other words, such a wave can be. The ac waveform used the most in circuit theory is that. Sinusoidal Circuits.
From www.youtube.com
AC Circuits Sinusoidal Alternating Waveforms YouTube Sinusoidal Circuits Sinusoidal sources are particularly important because: Circuit behavior for composite signals can be inferred. However, the amplitudes and phases of these sinusoidal voltages and currents are all different. A sinusoidal current source (dependent or independent). If a sine wave is inverted, that is, flipped upside down, it is indistinguishable from a sine wave that has been shifted either +180 or. Sinusoidal Circuits.
From www.allaboutcircuits.com
Characteristics of Sinusoidal Signals (Sine Waves) Video Tutorial Sinusoidal Circuits In the sinusoidal steady state, every voltage and current (or force and velocity) in a system is sinusoidal with angular frequency \(ω\). Sinusoidal sources are particularly important because: A periodic ac waveform in the form of a voltage source produces an emf whose. Sinusoidal waveforms are periodic waveforms whose shape can be plotted using the sine or cosine function from. Sinusoidal Circuits.
From www.researchgate.net
27. Sinusoidal pulse width modulator (a) the comparator and PWM Sinusoidal Circuits If a sine wave is inverted, that is, flipped upside down, it is indistinguishable from a sine wave that has been shifted either +180 or −180 degrees. In the sinusoidal steady state, every voltage and current (or force and velocity) in a system is sinusoidal with angular frequency \(ω\). A periodic ac waveform in the form of a voltage source. Sinusoidal Circuits.
From www.youtube.com
AC Sinusoidal Steady State Analysis Circuit Analysis YouTube Sinusoidal Circuits If a sine wave is inverted, that is, flipped upside down, it is indistinguishable from a sine wave that has been shifted either +180 or −180 degrees. A periodic ac waveform in the form of a voltage source produces an emf whose. Analysis of the response of a linear circuit to a single sinusoid of arbitrary frequency. The ac waveform. Sinusoidal Circuits.