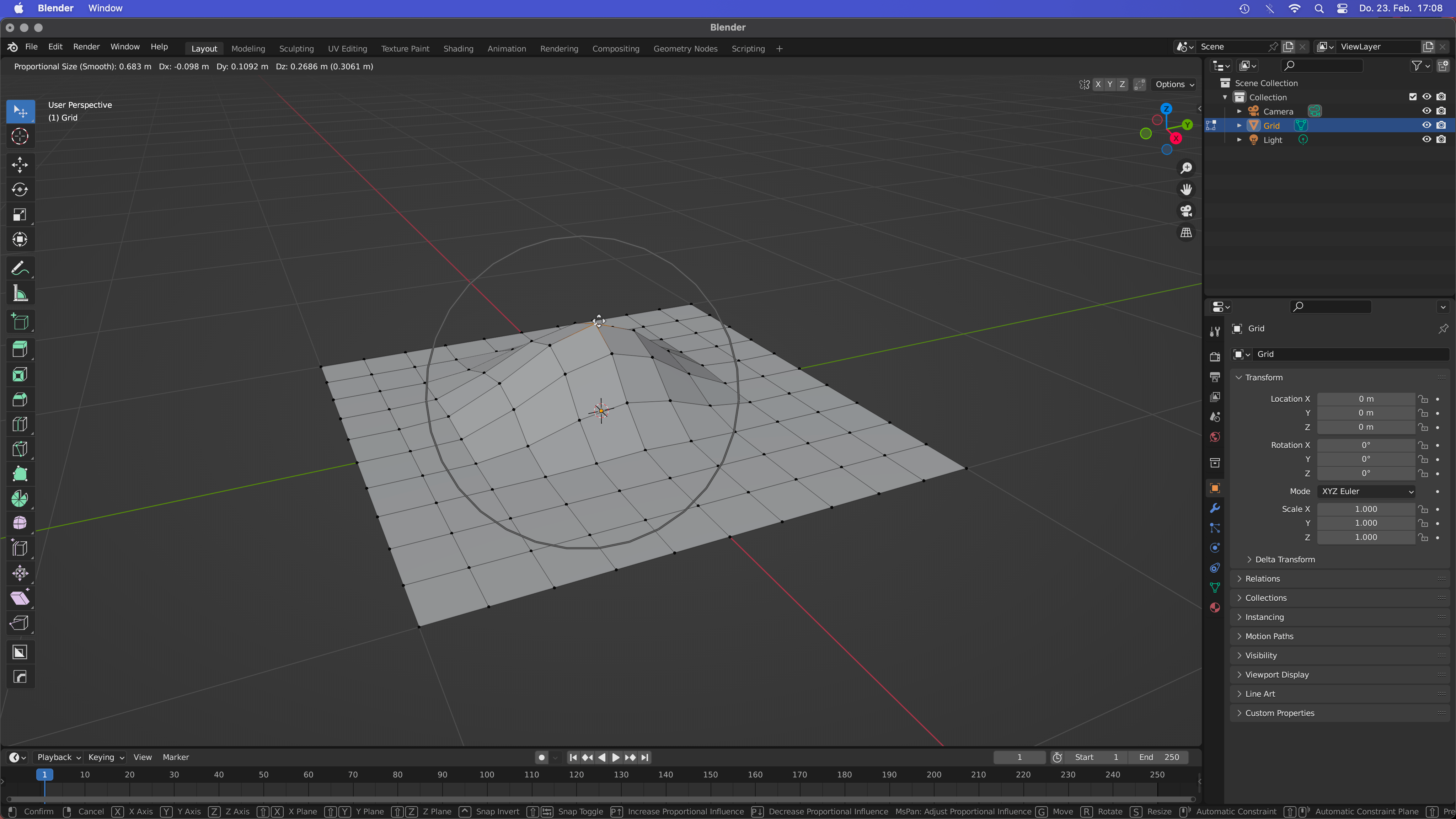
Blender Mac Proportional Editing . Pick a selection, and rather than just move the selection, you have influence over an area of gradual falloff. ⬇️⬇️ want to get better at. That is the move, rotate and scale tool. Today i cover all you need to know about proportional editing in blender! Proportional editing is a way of transforming selected elements while also affecting the nearby unselected elements. However, we cannot, for instance, proportionally edit an inset, loop cut or extrude operation. Also, we toggle proportional editing on per mode. Other apps would call this soft selections. Proportional editing is what blender calls a tool with which you can modify part of your object with an area of influence around your selection. In this blender tutorial i will show you how to use proportional editing. Proportional editing is a feature that is toggled on or off and works together with our regular transformation tools. The principle is the same: Proportional edit is a way of transforming selected elements (such as vertices) while having that transformation affect other nearby elements.
from www.blendernation.com
Today i cover all you need to know about proportional editing in blender! Also, we toggle proportional editing on per mode. Proportional editing is a way of transforming selected elements while also affecting the nearby unselected elements. Proportional editing is a feature that is toggled on or off and works together with our regular transformation tools. ⬇️⬇️ want to get better at. However, we cannot, for instance, proportionally edit an inset, loop cut or extrude operation. That is the move, rotate and scale tool. In this blender tutorial i will show you how to use proportional editing. Proportional edit is a way of transforming selected elements (such as vertices) while having that transformation affect other nearby elements. Other apps would call this soft selections.
Mastering Proportional Editing in Blender BlenderNation
Blender Mac Proportional Editing Today i cover all you need to know about proportional editing in blender! That is the move, rotate and scale tool. Also, we toggle proportional editing on per mode. Other apps would call this soft selections. In this blender tutorial i will show you how to use proportional editing. Proportional editing is a way of transforming selected elements while also affecting the nearby unselected elements. Pick a selection, and rather than just move the selection, you have influence over an area of gradual falloff. However, we cannot, for instance, proportionally edit an inset, loop cut or extrude operation. Proportional edit is a way of transforming selected elements (such as vertices) while having that transformation affect other nearby elements. Proportional editing is a feature that is toggled on or off and works together with our regular transformation tools. Proportional editing is what blender calls a tool with which you can modify part of your object with an area of influence around your selection. ⬇️⬇️ want to get better at. Today i cover all you need to know about proportional editing in blender! The principle is the same:
From www.blendersecrets.org
Mastering Proportional Editing in Blender Advanced Techniques with Blender Mac Proportional Editing Proportional editing is a way of transforming selected elements while also affecting the nearby unselected elements. Today i cover all you need to know about proportional editing in blender! Pick a selection, and rather than just move the selection, you have influence over an area of gradual falloff. Proportional editing is a feature that is toggled on or off and. Blender Mac Proportional Editing.
From www.blendernation.com
Explaining Proportional Editing BlenderNation Blender Mac Proportional Editing Also, we toggle proportional editing on per mode. Proportional editing is a way of transforming selected elements while also affecting the nearby unselected elements. ⬇️⬇️ want to get better at. Pick a selection, and rather than just move the selection, you have influence over an area of gradual falloff. The principle is the same: Today i cover all you need. Blender Mac Proportional Editing.
From docs.blender.org
Proportional Edit — Blender Manual Blender Mac Proportional Editing The principle is the same: Proportional editing is what blender calls a tool with which you can modify part of your object with an area of influence around your selection. In this blender tutorial i will show you how to use proportional editing. Also, we toggle proportional editing on per mode. That is the move, rotate and scale tool. Proportional. Blender Mac Proportional Editing.
From www.youtube.com
Blender 3D Proportional Editing YouTube Blender Mac Proportional Editing Proportional editing is a way of transforming selected elements while also affecting the nearby unselected elements. Proportional editing is a feature that is toggled on or off and works together with our regular transformation tools. Proportional editing is what blender calls a tool with which you can modify part of your object with an area of influence around your selection.. Blender Mac Proportional Editing.
From www.youtube.com
Learning Blender Part 28 Proportional Editing YouTube Blender Mac Proportional Editing Pick a selection, and rather than just move the selection, you have influence over an area of gradual falloff. Other apps would call this soft selections. Proportional editing is a way of transforming selected elements while also affecting the nearby unselected elements. However, we cannot, for instance, proportionally edit an inset, loop cut or extrude operation. Today i cover all. Blender Mac Proportional Editing.
From www.makeuseof.com
How to Use Proportional Editing in Blender A Beginner's Guide Blender Mac Proportional Editing Proportional editing is a way of transforming selected elements while also affecting the nearby unselected elements. Also, we toggle proportional editing on per mode. Other apps would call this soft selections. Today i cover all you need to know about proportional editing in blender! Proportional editing is what blender calls a tool with which you can modify part of your. Blender Mac Proportional Editing.
From www.youtube.com
Blender Tips & Tricks Proportional Editing e il Trucco per Nascondere Blender Mac Proportional Editing The principle is the same: Today i cover all you need to know about proportional editing in blender! ⬇️⬇️ want to get better at. Proportional edit is a way of transforming selected elements (such as vertices) while having that transformation affect other nearby elements. Other apps would call this soft selections. Proportional editing is a feature that is toggled on. Blender Mac Proportional Editing.
From projects.blender.org
105144 Proportional Editing Overlay shows line to 3DCursor under Blender Mac Proportional Editing Proportional editing is a way of transforming selected elements while also affecting the nearby unselected elements. In this blender tutorial i will show you how to use proportional editing. ⬇️⬇️ want to get better at. Proportional edit is a way of transforming selected elements (such as vertices) while having that transformation affect other nearby elements. Also, we toggle proportional editing. Blender Mac Proportional Editing.
From www.makeuseof.com
How to Use Proportional Editing in Blender A Beginner's Guide Blender Mac Proportional Editing Proportional editing is a feature that is toggled on or off and works together with our regular transformation tools. However, we cannot, for instance, proportionally edit an inset, loop cut or extrude operation. In this blender tutorial i will show you how to use proportional editing. Today i cover all you need to know about proportional editing in blender! Also,. Blender Mac Proportional Editing.
From artisticrender.com
Proportional editing in Blender tutorial Blender Mac Proportional Editing ⬇️⬇️ want to get better at. In this blender tutorial i will show you how to use proportional editing. Other apps would call this soft selections. Proportional editing is what blender calls a tool with which you can modify part of your object with an area of influence around your selection. Proportional edit is a way of transforming selected elements. Blender Mac Proportional Editing.
From www.youtube.com
Blender Tutorial SuperPowerful Proportional Editing for new Blender Blender Mac Proportional Editing Pick a selection, and rather than just move the selection, you have influence over an area of gradual falloff. However, we cannot, for instance, proportionally edit an inset, loop cut or extrude operation. Today i cover all you need to know about proportional editing in blender! Other apps would call this soft selections. Also, we toggle proportional editing on per. Blender Mac Proportional Editing.
From www.youtube.com
How to use proportional editing in Blender! YouTube Blender Mac Proportional Editing However, we cannot, for instance, proportionally edit an inset, loop cut or extrude operation. Also, we toggle proportional editing on per mode. In this blender tutorial i will show you how to use proportional editing. Today i cover all you need to know about proportional editing in blender! Proportional editing is a feature that is toggled on or off and. Blender Mac Proportional Editing.
From www.youtube.com
Blender 3 6 How To Enable Proportional Editing In Blender Tutorial For Blender Mac Proportional Editing In this blender tutorial i will show you how to use proportional editing. However, we cannot, for instance, proportionally edit an inset, loop cut or extrude operation. ⬇️⬇️ want to get better at. Proportional editing is what blender calls a tool with which you can modify part of your object with an area of influence around your selection. Pick a. Blender Mac Proportional Editing.
From www.youtube.com
Smooth Editing In Blender How to Use Proportional Editing Create Blender Mac Proportional Editing Proportional editing is what blender calls a tool with which you can modify part of your object with an area of influence around your selection. That is the move, rotate and scale tool. Proportional editing is a feature that is toggled on or off and works together with our regular transformation tools. The principle is the same: Today i cover. Blender Mac Proportional Editing.
From www.youtube.com
Blender Proportional Edit Basics YouTube Blender Mac Proportional Editing In this blender tutorial i will show you how to use proportional editing. Proportional editing is a way of transforming selected elements while also affecting the nearby unselected elements. Also, we toggle proportional editing on per mode. Pick a selection, and rather than just move the selection, you have influence over an area of gradual falloff. Other apps would call. Blender Mac Proportional Editing.
From www.youtube.com
Proportional Editing Blender Basics Tutorial for beginners YouTube Blender Mac Proportional Editing However, we cannot, for instance, proportionally edit an inset, loop cut or extrude operation. Proportional editing is what blender calls a tool with which you can modify part of your object with an area of influence around your selection. Also, we toggle proportional editing on per mode. Other apps would call this soft selections. Proportional editing is a way of. Blender Mac Proportional Editing.
From docs.blender.org
Proportional Edit — Blender Manual Blender Mac Proportional Editing Today i cover all you need to know about proportional editing in blender! However, we cannot, for instance, proportionally edit an inset, loop cut or extrude operation. Proportional editing is a feature that is toggled on or off and works together with our regular transformation tools. The principle is the same: Proportional edit is a way of transforming selected elements. Blender Mac Proportional Editing.
From cgian.com
How to use Proportional Edit in Blender Blender Mac Proportional Editing That is the move, rotate and scale tool. Today i cover all you need to know about proportional editing in blender! Proportional editing is what blender calls a tool with which you can modify part of your object with an area of influence around your selection. ⬇️⬇️ want to get better at. Proportional edit is a way of transforming selected. Blender Mac Proportional Editing.
From www.youtube.com
How to Use the Proportional Editing Tool in Blender YouTube Blender Mac Proportional Editing Proportional edit is a way of transforming selected elements (such as vertices) while having that transformation affect other nearby elements. The principle is the same: Proportional editing is a feature that is toggled on or off and works together with our regular transformation tools. That is the move, rotate and scale tool. Also, we toggle proportional editing on per mode.. Blender Mac Proportional Editing.
From artisticrender.com
Proportional editing in Blender tutorial Blender Mac Proportional Editing Today i cover all you need to know about proportional editing in blender! Other apps would call this soft selections. ⬇️⬇️ want to get better at. However, we cannot, for instance, proportionally edit an inset, loop cut or extrude operation. The principle is the same: That is the move, rotate and scale tool. Proportional editing is a way of transforming. Blender Mac Proportional Editing.
From www.9to5software.com
How to use proportional editing in Blender? Blender Mac Proportional Editing That is the move, rotate and scale tool. Proportional editing is what blender calls a tool with which you can modify part of your object with an area of influence around your selection. The principle is the same: Today i cover all you need to know about proportional editing in blender! Proportional edit is a way of transforming selected elements. Blender Mac Proportional Editing.
From www.youtube.com
Proportional Editing in BLENDER (Micro Tip) YouTube Blender Mac Proportional Editing Proportional editing is a way of transforming selected elements while also affecting the nearby unselected elements. That is the move, rotate and scale tool. Other apps would call this soft selections. Proportional editing is a feature that is toggled on or off and works together with our regular transformation tools. Pick a selection, and rather than just move the selection,. Blender Mac Proportional Editing.
From www.makeuseof.com
How to Use Proportional Editing in Blender A Beginner's Guide Blender Mac Proportional Editing Today i cover all you need to know about proportional editing in blender! Also, we toggle proportional editing on per mode. Proportional editing is what blender calls a tool with which you can modify part of your object with an area of influence around your selection. Pick a selection, and rather than just move the selection, you have influence over. Blender Mac Proportional Editing.
From artisticrender.com
Proportional editing in Blender tutorial Blender Mac Proportional Editing Other apps would call this soft selections. In this blender tutorial i will show you how to use proportional editing. ⬇️⬇️ want to get better at. Proportional editing is what blender calls a tool with which you can modify part of your object with an area of influence around your selection. However, we cannot, for instance, proportionally edit an inset,. Blender Mac Proportional Editing.
From www.youtube.com
Blender Proportional Editing YouTube Blender Mac Proportional Editing In this blender tutorial i will show you how to use proportional editing. Proportional editing is what blender calls a tool with which you can modify part of your object with an area of influence around your selection. Proportional edit is a way of transforming selected elements (such as vertices) while having that transformation affect other nearby elements. Proportional editing. Blender Mac Proportional Editing.
From www.ultimateanimationstudio.com
Blender's Proportional Editing A Powerful Tool for 3D Artists Blender Mac Proportional Editing Also, we toggle proportional editing on per mode. Proportional editing is what blender calls a tool with which you can modify part of your object with an area of influence around your selection. Proportional editing is a way of transforming selected elements while also affecting the nearby unselected elements. Proportional editing is a feature that is toggled on or off. Blender Mac Proportional Editing.
From www.blenderbasecamp.com
How Does Proportional Editing Work With Objects In Blender? blender Blender Mac Proportional Editing ⬇️⬇️ want to get better at. The principle is the same: However, we cannot, for instance, proportionally edit an inset, loop cut or extrude operation. In this blender tutorial i will show you how to use proportional editing. Proportional editing is what blender calls a tool with which you can modify part of your object with an area of influence. Blender Mac Proportional Editing.
From blenderartists.org
proportional editing Modeling Blender Artists Community Blender Mac Proportional Editing Proportional editing is what blender calls a tool with which you can modify part of your object with an area of influence around your selection. Proportional editing is a feature that is toggled on or off and works together with our regular transformation tools. Also, we toggle proportional editing on per mode. That is the move, rotate and scale tool.. Blender Mac Proportional Editing.
From www.makeuseof.com
How to Use Proportional Editing in Blender A Beginner's Guide Blender Mac Proportional Editing Proportional editing is a feature that is toggled on or off and works together with our regular transformation tools. Also, we toggle proportional editing on per mode. ⬇️⬇️ want to get better at. Today i cover all you need to know about proportional editing in blender! The principle is the same: In this blender tutorial i will show you how. Blender Mac Proportional Editing.
From www.artstation.com
ArtStation Proportional Brush Size addon for Blender Resources Blender Mac Proportional Editing Proportional edit is a way of transforming selected elements (such as vertices) while having that transformation affect other nearby elements. Proportional editing is a feature that is toggled on or off and works together with our regular transformation tools. Also, we toggle proportional editing on per mode. Today i cover all you need to know about proportional editing in blender!. Blender Mac Proportional Editing.
From www.reddit.com
Blender Tip of The Day 4! Proportional Editing! r/blender Blender Mac Proportional Editing The principle is the same: Proportional edit is a way of transforming selected elements (such as vertices) while having that transformation affect other nearby elements. Proportional editing is a way of transforming selected elements while also affecting the nearby unselected elements. Today i cover all you need to know about proportional editing in blender! Other apps would call this soft. Blender Mac Proportional Editing.
From www.youtube.com
Blender tutorial 8 proportional editing YouTube Blender Mac Proportional Editing Proportional edit is a way of transforming selected elements (such as vertices) while having that transformation affect other nearby elements. Proportional editing is a feature that is toggled on or off and works together with our regular transformation tools. The principle is the same: Proportional editing is a way of transforming selected elements while also affecting the nearby unselected elements.. Blender Mac Proportional Editing.
From www.makeuseof.com
How to Use Proportional Editing in Blender A Beginner's Guide Blender Mac Proportional Editing Other apps would call this soft selections. In this blender tutorial i will show you how to use proportional editing. Today i cover all you need to know about proportional editing in blender! Proportional editing is a feature that is toggled on or off and works together with our regular transformation tools. Also, we toggle proportional editing on per mode.. Blender Mac Proportional Editing.
From www.blendernation.com
Mastering Proportional Editing in Blender BlenderNation Blender Mac Proportional Editing That is the move, rotate and scale tool. Other apps would call this soft selections. Proportional edit is a way of transforming selected elements (such as vertices) while having that transformation affect other nearby elements. In this blender tutorial i will show you how to use proportional editing. ⬇️⬇️ want to get better at. Proportional editing is a feature that. Blender Mac Proportional Editing.
From www.reddit.com
Blender Tip of The Day 4! Proportional Editing! r/3Dmodeling Blender Mac Proportional Editing However, we cannot, for instance, proportionally edit an inset, loop cut or extrude operation. Proportional editing is a way of transforming selected elements while also affecting the nearby unselected elements. In this blender tutorial i will show you how to use proportional editing. Proportional editing is what blender calls a tool with which you can modify part of your object. Blender Mac Proportional Editing.