Sun Shadow Map . Shadowmap's interactive tool lets you explore sunlight and shadow throughout the year. Explore the annual variation of solar position and shadow projections for any location on a 3d map. You can change the suns positions for sunrise,. Shademap simulates sun shadows for any time and place on earth without installing or buying google earth pro. Visualizing golden hour, sunrise, sunset and more on maps and live in ar. Your sun tracker app planning sun's position, path and shadows, everywhere and anytime. Findmyshadow.com calculates the position of the sun at any location and date, and plots the shadows cast by the sun throughout the day at. Customize the time, date, location,. You can use it for shadow. Use the web app to drag the map,. The length of the shadow map is normalized (changing with the zoom), and the direction is opposite azimuth. Explore the sun path, sun rays, shadow, area, distance, polyline path, and coordinates on a global map.
from www.researchgate.net
Findmyshadow.com calculates the position of the sun at any location and date, and plots the shadows cast by the sun throughout the day at. Explore the annual variation of solar position and shadow projections for any location on a 3d map. You can change the suns positions for sunrise,. Shadowmap's interactive tool lets you explore sunlight and shadow throughout the year. Visualizing golden hour, sunrise, sunset and more on maps and live in ar. Shademap simulates sun shadows for any time and place on earth without installing or buying google earth pro. You can use it for shadow. The length of the shadow map is normalized (changing with the zoom), and the direction is opposite azimuth. Use the web app to drag the map,. Your sun tracker app planning sun's position, path and shadows, everywhere and anytime.
(PDF) Interactive 3D TimeIntegrated Solar Shadow Maps
Sun Shadow Map Use the web app to drag the map,. Shadowmap's interactive tool lets you explore sunlight and shadow throughout the year. Explore the annual variation of solar position and shadow projections for any location on a 3d map. Customize the time, date, location,. Explore the sun path, sun rays, shadow, area, distance, polyline path, and coordinates on a global map. You can use it for shadow. Shademap simulates sun shadows for any time and place on earth without installing or buying google earth pro. Use the web app to drag the map,. The length of the shadow map is normalized (changing with the zoom), and the direction is opposite azimuth. Your sun tracker app planning sun's position, path and shadows, everywhere and anytime. You can change the suns positions for sunrise,. Findmyshadow.com calculates the position of the sun at any location and date, and plots the shadows cast by the sun throughout the day at. Visualizing golden hour, sunrise, sunset and more on maps and live in ar.
From www.sciencefriday.com
The Science Of Sunlight And Shadows Sun Shadow Map Explore the annual variation of solar position and shadow projections for any location on a 3d map. The length of the shadow map is normalized (changing with the zoom), and the direction is opposite azimuth. Findmyshadow.com calculates the position of the sun at any location and date, and plots the shadows cast by the sun throughout the day at. Shademap. Sun Shadow Map.
From www.pinterest.com
Image result for sun shadow diagram landscape Diagram architecture, Sun diagram, Sun path diagram Sun Shadow Map You can use it for shadow. The length of the shadow map is normalized (changing with the zoom), and the direction is opposite azimuth. Findmyshadow.com calculates the position of the sun at any location and date, and plots the shadows cast by the sun throughout the day at. Explore the annual variation of solar position and shadow projections for any. Sun Shadow Map.
From www.researchgate.net
(PDF) Sun Shadow Positioning Model Based on MATLAB Simulation Sun Shadow Map Customize the time, date, location,. Shademap simulates sun shadows for any time and place on earth without installing or buying google earth pro. Visualizing golden hour, sunrise, sunset and more on maps and live in ar. You can change the suns positions for sunrise,. Explore the sun path, sun rays, shadow, area, distance, polyline path, and coordinates on a global. Sun Shadow Map.
From www.digital-epigraphy.com
Let's Talk About… …Sun and Shadow A Fundamental Update on Drawing Drop Shadow Transitions in Sun Shadow Map Shademap simulates sun shadows for any time and place on earth without installing or buying google earth pro. Visualizing golden hour, sunrise, sunset and more on maps and live in ar. Explore the sun path, sun rays, shadow, area, distance, polyline path, and coordinates on a global map. Findmyshadow.com calculates the position of the sun at any location and date,. Sun Shadow Map.
From yr-architecture.com
Designing Your House to Respond to the Sun An Intro to Solar Orientation Sun Shadow Map You can change the suns positions for sunrise,. Explore the sun path, sun rays, shadow, area, distance, polyline path, and coordinates on a global map. Your sun tracker app planning sun's position, path and shadows, everywhere and anytime. Use the web app to drag the map,. Findmyshadow.com calculates the position of the sun at any location and date, and plots. Sun Shadow Map.
From www.milkwood.net
Design Basics Mapping the Sun on your Site Sun Shadow Map You can use it for shadow. Findmyshadow.com calculates the position of the sun at any location and date, and plots the shadows cast by the sun throughout the day at. Visualizing golden hour, sunrise, sunset and more on maps and live in ar. You can change the suns positions for sunrise,. Shadowmap's interactive tool lets you explore sunlight and shadow. Sun Shadow Map.
From www.pinterest.com
Astronomy 1 Ppt Science Lessons, Teaching Science, Human Body Science, Fourth Grade Science Sun Shadow Map Use the web app to drag the map,. Customize the time, date, location,. Visualizing golden hour, sunrise, sunset and more on maps and live in ar. You can change the suns positions for sunrise,. You can use it for shadow. Explore the sun path, sun rays, shadow, area, distance, polyline path, and coordinates on a global map. Shademap simulates sun. Sun Shadow Map.
From www.thoughtco.com
Using the Sun and Shadows to Find Direction Sun Shadow Map Your sun tracker app planning sun's position, path and shadows, everywhere and anytime. Shademap simulates sun shadows for any time and place on earth without installing or buying google earth pro. Customize the time, date, location,. Explore the annual variation of solar position and shadow projections for any location on a 3d map. Visualizing golden hour, sunrise, sunset and more. Sun Shadow Map.
From forums.autodesk.com
Solved Sun shadow study & orientation Autodesk Community Sun Shadow Map Visualizing golden hour, sunrise, sunset and more on maps and live in ar. You can change the suns positions for sunrise,. You can use it for shadow. Explore the sun path, sun rays, shadow, area, distance, polyline path, and coordinates on a global map. Use the web app to drag the map,. Your sun tracker app planning sun's position, path. Sun Shadow Map.
From gingvormvibi.weebly.com
Googleearthsunshadowcalculator Sun Shadow Map You can use it for shadow. The length of the shadow map is normalized (changing with the zoom), and the direction is opposite azimuth. Your sun tracker app planning sun's position, path and shadows, everywhere and anytime. Customize the time, date, location,. Shademap simulates sun shadows for any time and place on earth without installing or buying google earth pro.. Sun Shadow Map.
From www.digital-epigraphy.com
Let's Talk About… …Sun and Shadow A Fundamental Update on Drawing Drop Shadow Transitions in Sun Shadow Map Findmyshadow.com calculates the position of the sun at any location and date, and plots the shadows cast by the sun throughout the day at. Use the web app to drag the map,. Shadowmap's interactive tool lets you explore sunlight and shadow throughout the year. Explore the sun path, sun rays, shadow, area, distance, polyline path, and coordinates on a global. Sun Shadow Map.
From www.hdb.gov.sg
HDB Environmental Simulations Sun Shadow Map The length of the shadow map is normalized (changing with the zoom), and the direction is opposite azimuth. You can use it for shadow. You can change the suns positions for sunrise,. Visualizing golden hour, sunrise, sunset and more on maps and live in ar. Explore the annual variation of solar position and shadow projections for any location on a. Sun Shadow Map.
From www.pinterest.com
sun map chart determine when it is the best time to shoot to enhance the subjects Sun Shadow Map Shademap simulates sun shadows for any time and place on earth without installing or buying google earth pro. Findmyshadow.com calculates the position of the sun at any location and date, and plots the shadows cast by the sun throughout the day at. The length of the shadow map is normalized (changing with the zoom), and the direction is opposite azimuth.. Sun Shadow Map.
From www.pinterest.com
Ordnance Survey Maps, Planning Applications, Sun Shadow, Achievement Quotes, Architectural Sun Shadow Map Use the web app to drag the map,. Shademap simulates sun shadows for any time and place on earth without installing or buying google earth pro. You can use it for shadow. Shadowmap's interactive tool lets you explore sunlight and shadow throughout the year. Findmyshadow.com calculates the position of the sun at any location and date, and plots the shadows. Sun Shadow Map.
From www.youtube.com
Visualizing sun path and shadows in Autodesk Ecotect YouTube Sun Shadow Map Visualizing golden hour, sunrise, sunset and more on maps and live in ar. You can change the suns positions for sunrise,. Use the web app to drag the map,. The length of the shadow map is normalized (changing with the zoom), and the direction is opposite azimuth. Explore the sun path, sun rays, shadow, area, distance, polyline path, and coordinates. Sun Shadow Map.
From www.digital-epigraphy.com
Let's Talk About… …Sun and Shadow A Fundamental Update on Drawing Drop Shadow Transitions in Sun Shadow Map You can use it for shadow. Findmyshadow.com calculates the position of the sun at any location and date, and plots the shadows cast by the sun throughout the day at. Explore the annual variation of solar position and shadow projections for any location on a 3d map. You can change the suns positions for sunrise,. Customize the time, date, location,.. Sun Shadow Map.
From www.renieriarchitetto.com
Shadow analysis Architetto Paolo Renieri Sun Shadow Map Use the web app to drag the map,. Explore the sun path, sun rays, shadow, area, distance, polyline path, and coordinates on a global map. Shademap simulates sun shadows for any time and place on earth without installing or buying google earth pro. Shadowmap's interactive tool lets you explore sunlight and shadow throughout the year. You can use it for. Sun Shadow Map.
From apps.apple.com
Shadowmap Find Sun & Shadow on the App Store Sun Shadow Map Shadowmap's interactive tool lets you explore sunlight and shadow throughout the year. Your sun tracker app planning sun's position, path and shadows, everywhere and anytime. Findmyshadow.com calculates the position of the sun at any location and date, and plots the shadows cast by the sun throughout the day at. Explore the sun path, sun rays, shadow, area, distance, polyline path,. Sun Shadow Map.
From www.researchgate.net
(PDF) Interactive 3D TimeIntegrated Solar Shadow Maps Sun Shadow Map Explore the sun path, sun rays, shadow, area, distance, polyline path, and coordinates on a global map. Customize the time, date, location,. Use the web app to drag the map,. Visualizing golden hour, sunrise, sunset and more on maps and live in ar. You can use it for shadow. Shadowmap's interactive tool lets you explore sunlight and shadow throughout the. Sun Shadow Map.
From www.researchgate.net
The sun shadow measured using all the data taken by the ARGOYBJ... Download Scientific Diagram Sun Shadow Map Findmyshadow.com calculates the position of the sun at any location and date, and plots the shadows cast by the sun throughout the day at. You can use it for shadow. Explore the sun path, sun rays, shadow, area, distance, polyline path, and coordinates on a global map. You can change the suns positions for sunrise,. Customize the time, date, location,.. Sun Shadow Map.
From appadvice.com
Shadowmap Find Sun & Shadow by Shadowmap Technologies GmbH Sun Shadow Map You can use it for shadow. Customize the time, date, location,. Explore the sun path, sun rays, shadow, area, distance, polyline path, and coordinates on a global map. You can change the suns positions for sunrise,. Use the web app to drag the map,. Explore the annual variation of solar position and shadow projections for any location on a 3d. Sun Shadow Map.
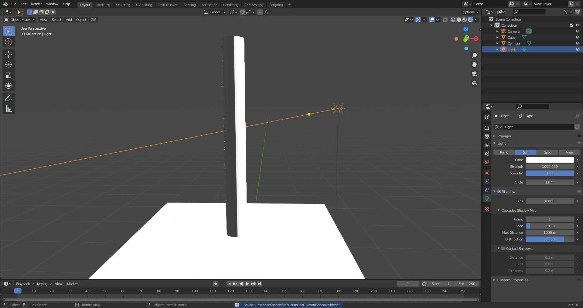
From cgcookie.com
Using Cascade Mapped Shadows CG Cookie Sun Shadow Map Explore the sun path, sun rays, shadow, area, distance, polyline path, and coordinates on a global map. Visualizing golden hour, sunrise, sunset and more on maps and live in ar. You can change the suns positions for sunrise,. Use the web app to drag the map,. Shademap simulates sun shadows for any time and place on earth without installing or. Sun Shadow Map.
From blogs.esri.com
Shadow Maps ArcGIS Blog Sun Shadow Map You can use it for shadow. Use the web app to drag the map,. Explore the sun path, sun rays, shadow, area, distance, polyline path, and coordinates on a global map. You can change the suns positions for sunrise,. Customize the time, date, location,. Shadowmap's interactive tool lets you explore sunlight and shadow throughout the year. Your sun tracker app. Sun Shadow Map.
From www.digital-epigraphy.com
Let's Talk About… …Sun and Shadow A Fundamental Update on Drawing Drop Shadow Transitions in Sun Shadow Map Shademap simulates sun shadows for any time and place on earth without installing or buying google earth pro. Findmyshadow.com calculates the position of the sun at any location and date, and plots the shadows cast by the sun throughout the day at. Use the web app to drag the map,. Your sun tracker app planning sun's position, path and shadows,. Sun Shadow Map.
From www.scienceabc.com
What Is The 'Zero Shadow Day'? » ScienceABC Sun Shadow Map Explore the sun path, sun rays, shadow, area, distance, polyline path, and coordinates on a global map. You can change the suns positions for sunrise,. Findmyshadow.com calculates the position of the sun at any location and date, and plots the shadows cast by the sun throughout the day at. Use the web app to drag the map,. You can use. Sun Shadow Map.
From eureka.patsnap.com
Sun shadow global spacetime positioning method based on space vector Eureka Patsnap Sun Shadow Map You can change the suns positions for sunrise,. Shademap simulates sun shadows for any time and place on earth without installing or buying google earth pro. The length of the shadow map is normalized (changing with the zoom), and the direction is opposite azimuth. Visualizing golden hour, sunrise, sunset and more on maps and live in ar. Shadowmap's interactive tool. Sun Shadow Map.
From www.archdaily.com
Gallery of Mapping Shadows in Cities The Solar Trajectory in Digital and Interactive Tools 4 Sun Shadow Map Your sun tracker app planning sun's position, path and shadows, everywhere and anytime. The length of the shadow map is normalized (changing with the zoom), and the direction is opposite azimuth. You can change the suns positions for sunrise,. Shadowmap's interactive tool lets you explore sunlight and shadow throughout the year. Shademap simulates sun shadows for any time and place. Sun Shadow Map.
From www.researchgate.net
(PDF) The sun shadow calculation and analysis Sun Shadow Map Explore the annual variation of solar position and shadow projections for any location on a 3d map. You can use it for shadow. The length of the shadow map is normalized (changing with the zoom), and the direction is opposite azimuth. Explore the sun path, sun rays, shadow, area, distance, polyline path, and coordinates on a global map. Customize the. Sun Shadow Map.
From www.slideserve.com
PPT Study with Sun Shadow Observed by the ARGO YBJ experiment PowerPoint Presentation ID Sun Shadow Map You can change the suns positions for sunrise,. Explore the annual variation of solar position and shadow projections for any location on a 3d map. Explore the sun path, sun rays, shadow, area, distance, polyline path, and coordinates on a global map. Your sun tracker app planning sun's position, path and shadows, everywhere and anytime. Findmyshadow.com calculates the position of. Sun Shadow Map.
From www.youtube.com
SUN AND SHADOW Simulation in SketchUp with Curic Sun YouTube Sun Shadow Map Findmyshadow.com calculates the position of the sun at any location and date, and plots the shadows cast by the sun throughout the day at. Explore the sun path, sun rays, shadow, area, distance, polyline path, and coordinates on a global map. You can use it for shadow. Shademap simulates sun shadows for any time and place on earth without installing. Sun Shadow Map.
From vuink.com
Your interface to the Sun Sun Shadow Map Findmyshadow.com calculates the position of the sun at any location and date, and plots the shadows cast by the sun throughout the day at. The length of the shadow map is normalized (changing with the zoom), and the direction is opposite azimuth. Explore the annual variation of solar position and shadow projections for any location on a 3d map. Your. Sun Shadow Map.
From www.opengl-tutorial.org
Tutorial 16 Shadow mapping Sun Shadow Map Use the web app to drag the map,. Findmyshadow.com calculates the position of the sun at any location and date, and plots the shadows cast by the sun throughout the day at. Visualizing golden hour, sunrise, sunset and more on maps and live in ar. Shademap simulates sun shadows for any time and place on earth without installing or buying. Sun Shadow Map.
From www.pinterest.co.kr
great guide to sunshadow 빛과 그림자, 소실점, 그림자 Sun Shadow Map Shadowmap's interactive tool lets you explore sunlight and shadow throughout the year. Explore the sun path, sun rays, shadow, area, distance, polyline path, and coordinates on a global map. You can change the suns positions for sunrise,. Visualizing golden hour, sunrise, sunset and more on maps and live in ar. The length of the shadow map is normalized (changing with. Sun Shadow Map.
From www.youtube.com
Calculating sun path and shadows in Autodesk Ecotect YouTube Sun Shadow Map Shademap simulates sun shadows for any time and place on earth without installing or buying google earth pro. Explore the sun path, sun rays, shadow, area, distance, polyline path, and coordinates on a global map. The length of the shadow map is normalized (changing with the zoom), and the direction is opposite azimuth. Shadowmap's interactive tool lets you explore sunlight. Sun Shadow Map.
From astroedu.iau.org
Sun’s shadow astroEDU Sun Shadow Map Your sun tracker app planning sun's position, path and shadows, everywhere and anytime. You can use it for shadow. Explore the sun path, sun rays, shadow, area, distance, polyline path, and coordinates on a global map. Use the web app to drag the map,. Explore the annual variation of solar position and shadow projections for any location on a 3d. Sun Shadow Map.