Matlab Online Compiler . You can store, share, and sync your matlab files with matlab drive and. Learn about the two ways to access matlab online: Matlab online lets you use matlab and simulink through your web browser without downloads or installations. You can store, share, and sync your matlab files with matlab drive and. The full version with a license and the basic version with 20 hours per month. Matlab online lets you use the latest version of matlab in your web browser without downloads or installation. Log in to use matlab online in your browser or download matlab on your computer. Thousands of students, educators, and. Supports 27 languages, autocomplete, syntax highlighting, tags and search bar. Matlab online lets you use the latest version of matlab in your web browser without downloads or installation.
from www.mathworks.com
Matlab online lets you use the latest version of matlab in your web browser without downloads or installation. Matlab online lets you use matlab and simulink through your web browser without downloads or installations. Log in to use matlab online in your browser or download matlab on your computer. Supports 27 languages, autocomplete, syntax highlighting, tags and search bar. The full version with a license and the basic version with 20 hours per month. Thousands of students, educators, and. You can store, share, and sync your matlab files with matlab drive and. You can store, share, and sync your matlab files with matlab drive and. Learn about the two ways to access matlab online: Matlab online lets you use the latest version of matlab in your web browser without downloads or installation.
MATLAB Compiler MATLAB
Matlab Online Compiler Matlab online lets you use the latest version of matlab in your web browser without downloads or installation. Matlab online lets you use the latest version of matlab in your web browser without downloads or installation. You can store, share, and sync your matlab files with matlab drive and. Matlab online lets you use the latest version of matlab in your web browser without downloads or installation. Thousands of students, educators, and. Log in to use matlab online in your browser or download matlab on your computer. Supports 27 languages, autocomplete, syntax highlighting, tags and search bar. Matlab online lets you use matlab and simulink through your web browser without downloads or installations. You can store, share, and sync your matlab files with matlab drive and. The full version with a license and the basic version with 20 hours per month. Learn about the two ways to access matlab online:
From www.youtube.com
MATLAB AppDesigner Tutorial 3 How to compile/package an app YouTube Matlab Online Compiler Thousands of students, educators, and. Matlab online lets you use the latest version of matlab in your web browser without downloads or installation. Supports 27 languages, autocomplete, syntax highlighting, tags and search bar. Matlab online lets you use matlab and simulink through your web browser without downloads or installations. Log in to use matlab online in your browser or download. Matlab Online Compiler.
From www.mathworks.com
Create a Standalone GSM Waveform Explorer Application with MATLAB Matlab Online Compiler Matlab online lets you use the latest version of matlab in your web browser without downloads or installation. The full version with a license and the basic version with 20 hours per month. You can store, share, and sync your matlab files with matlab drive and. Matlab online lets you use the latest version of matlab in your web browser. Matlab Online Compiler.
From www.scribd.com
Matlab Compiler Matlab Library Matlab Online Compiler You can store, share, and sync your matlab files with matlab drive and. Log in to use matlab online in your browser or download matlab on your computer. Matlab online lets you use the latest version of matlab in your web browser without downloads or installation. Matlab online lets you use the latest version of matlab in your web browser. Matlab Online Compiler.
From fr.mathworks.com
Simulink Compiler MATLAB Matlab Online Compiler Learn about the two ways to access matlab online: You can store, share, and sync your matlab files with matlab drive and. Matlab online lets you use the latest version of matlab in your web browser without downloads or installation. Thousands of students, educators, and. You can store, share, and sync your matlab files with matlab drive and. Log in. Matlab Online Compiler.
From www.mathworks.com
MATLAB Compiler MATLAB Matlab Online Compiler Supports 27 languages, autocomplete, syntax highlighting, tags and search bar. Log in to use matlab online in your browser or download matlab on your computer. The full version with a license and the basic version with 20 hours per month. You can store, share, and sync your matlab files with matlab drive and. Thousands of students, educators, and. You can. Matlab Online Compiler.
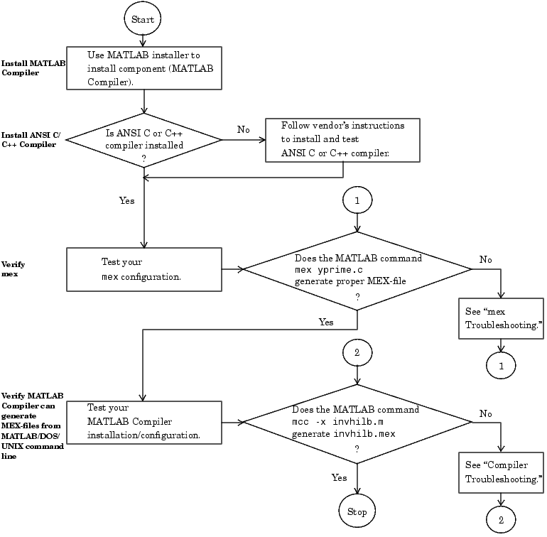
From www.ece.northwestern.edu
Installation and Configuration (MATLAB Compiler) Matlab Online Compiler Matlab online lets you use the latest version of matlab in your web browser without downloads or installation. Supports 27 languages, autocomplete, syntax highlighting, tags and search bar. Matlab online lets you use the latest version of matlab in your web browser without downloads or installation. Matlab online lets you use matlab and simulink through your web browser without downloads. Matlab Online Compiler.
From www.download.io
MATLAB Compiler Runtime Screenshots for Windows Download.io Matlab Online Compiler Matlab online lets you use matlab and simulink through your web browser without downloads or installations. Matlab online lets you use the latest version of matlab in your web browser without downloads or installation. Supports 27 languages, autocomplete, syntax highlighting, tags and search bar. Matlab online lets you use the latest version of matlab in your web browser without downloads. Matlab Online Compiler.
From undocumentedmatlab.com
Online (webbased) Matlab Undocumented Matlab Matlab Online Compiler You can store, share, and sync your matlab files with matlab drive and. Supports 27 languages, autocomplete, syntax highlighting, tags and search bar. Log in to use matlab online in your browser or download matlab on your computer. Learn about the two ways to access matlab online: Matlab online lets you use matlab and simulink through your web browser without. Matlab Online Compiler.
From www.mathworks.com
MATLAB Compiler MATLAB Matlab Online Compiler Matlab online lets you use matlab and simulink through your web browser without downloads or installations. Matlab online lets you use the latest version of matlab in your web browser without downloads or installation. Thousands of students, educators, and. Learn about the two ways to access matlab online: You can store, share, and sync your matlab files with matlab drive. Matlab Online Compiler.
From www.mathworks.com
MATLAB Compiler MATLAB Matlab Online Compiler Matlab online lets you use the latest version of matlab in your web browser without downloads or installation. Matlab online lets you use the latest version of matlab in your web browser without downloads or installation. Learn about the two ways to access matlab online: You can store, share, and sync your matlab files with matlab drive and. You can. Matlab Online Compiler.
From www.youtube.com
How to use MATLAB Online Step By Step Tutorial For Beginners YouTube Matlab Online Compiler Matlab online lets you use the latest version of matlab in your web browser without downloads or installation. You can store, share, and sync your matlab files with matlab drive and. Supports 27 languages, autocomplete, syntax highlighting, tags and search bar. You can store, share, and sync your matlab files with matlab drive and. Thousands of students, educators, and. Matlab. Matlab Online Compiler.
From www.youtube.com
Интеграция MATLAB и Microsoft Visual Studio с помощью MATLAB Compiler Matlab Online Compiler You can store, share, and sync your matlab files with matlab drive and. You can store, share, and sync your matlab files with matlab drive and. The full version with a license and the basic version with 20 hours per month. Matlab online lets you use the latest version of matlab in your web browser without downloads or installation. Supports. Matlab Online Compiler.
From pythonslearning.com
which is free online Compiler or Editor for MATLAB pythonslearning Matlab Online Compiler Matlab online lets you use the latest version of matlab in your web browser without downloads or installation. Learn about the two ways to access matlab online: Supports 27 languages, autocomplete, syntax highlighting, tags and search bar. You can store, share, and sync your matlab files with matlab drive and. The full version with a license and the basic version. Matlab Online Compiler.
From www.youtube.com
Getting Started Standalone Applications using MATLAB Compiler YouTube Matlab Online Compiler Thousands of students, educators, and. Log in to use matlab online in your browser or download matlab on your computer. Learn about the two ways to access matlab online: Matlab online lets you use matlab and simulink through your web browser without downloads or installations. Matlab online lets you use the latest version of matlab in your web browser without. Matlab Online Compiler.
From www.indiamart.com
MATLAB Compiler in New Delhi ID 2851816872748 Matlab Online Compiler You can store, share, and sync your matlab files with matlab drive and. Log in to use matlab online in your browser or download matlab on your computer. You can store, share, and sync your matlab files with matlab drive and. Learn about the two ways to access matlab online: Matlab online lets you use the latest version of matlab. Matlab Online Compiler.
From uk.mathworks.com
MATLAB Compiler MATLAB Matlab Online Compiler Supports 27 languages, autocomplete, syntax highlighting, tags and search bar. You can store, share, and sync your matlab files with matlab drive and. Learn about the two ways to access matlab online: Thousands of students, educators, and. Log in to use matlab online in your browser or download matlab on your computer. Matlab online lets you use the latest version. Matlab Online Compiler.
From se.mathworks.com
MATLAB Compiler SDK MATLAB Matlab Online Compiler You can store, share, and sync your matlab files with matlab drive and. Supports 27 languages, autocomplete, syntax highlighting, tags and search bar. The full version with a license and the basic version with 20 hours per month. Matlab online lets you use the latest version of matlab in your web browser without downloads or installation. You can store, share,. Matlab Online Compiler.
From la.mathworks.com
MATLAB Compiler MATLAB Matlab Online Compiler Log in to use matlab online in your browser or download matlab on your computer. You can store, share, and sync your matlab files with matlab drive and. Matlab online lets you use the latest version of matlab in your web browser without downloads or installation. Supports 27 languages, autocomplete, syntax highlighting, tags and search bar. Learn about the two. Matlab Online Compiler.
From www.mathworks.com
Simulink Compiler MATLAB Matlab Online Compiler Thousands of students, educators, and. You can store, share, and sync your matlab files with matlab drive and. You can store, share, and sync your matlab files with matlab drive and. Log in to use matlab online in your browser or download matlab on your computer. Matlab online lets you use the latest version of matlab in your web browser. Matlab Online Compiler.
From www.mathworks.com
Library Compiler Package MATLAB programs for deployment as shared Matlab Online Compiler You can store, share, and sync your matlab files with matlab drive and. The full version with a license and the basic version with 20 hours per month. Matlab online lets you use the latest version of matlab in your web browser without downloads or installation. Matlab online lets you use the latest version of matlab in your web browser. Matlab Online Compiler.
From www.mathworks.com
MATLAB Compiler MATLAB Matlab Online Compiler Matlab online lets you use matlab and simulink through your web browser without downloads or installations. The full version with a license and the basic version with 20 hours per month. Matlab online lets you use the latest version of matlab in your web browser without downloads or installation. Learn about the two ways to access matlab online: Log in. Matlab Online Compiler.
From www.sonatech.ac.in
Basic programming in MATLAB using online compiler SONA College of Matlab Online Compiler Supports 27 languages, autocomplete, syntax highlighting, tags and search bar. Matlab online lets you use the latest version of matlab in your web browser without downloads or installation. Matlab online lets you use the latest version of matlab in your web browser without downloads or installation. Learn about the two ways to access matlab online: Log in to use matlab. Matlab Online Compiler.
From www.scribd.com
Matlab Compiler Matlab Application Software Matlab Online Compiler The full version with a license and the basic version with 20 hours per month. Supports 27 languages, autocomplete, syntax highlighting, tags and search bar. Log in to use matlab online in your browser or download matlab on your computer. Matlab online lets you use matlab and simulink through your web browser without downloads or installations. You can store, share,. Matlab Online Compiler.
From www.mathworks.com
MATLAB Online MATLAB & Simulink Matlab Online Compiler Matlab online lets you use the latest version of matlab in your web browser without downloads or installation. Matlab online lets you use matlab and simulink through your web browser without downloads or installations. You can store, share, and sync your matlab files with matlab drive and. Thousands of students, educators, and. Log in to use matlab online in your. Matlab Online Compiler.
From www.youtube.com
Matlab Online Tutorial 04 Using the Help Menus YouTube Matlab Online Compiler Thousands of students, educators, and. Matlab online lets you use matlab and simulink through your web browser without downloads or installations. You can store, share, and sync your matlab files with matlab drive and. You can store, share, and sync your matlab files with matlab drive and. Log in to use matlab online in your browser or download matlab on. Matlab Online Compiler.
From softwareasli.com
MATLAB Compiler Distributor & Reseller resmi software original, jual Matlab Online Compiler You can store, share, and sync your matlab files with matlab drive and. Matlab online lets you use the latest version of matlab in your web browser without downloads or installation. Thousands of students, educators, and. Supports 27 languages, autocomplete, syntax highlighting, tags and search bar. Matlab online lets you use the latest version of matlab in your web browser. Matlab Online Compiler.
From thilinasameera.wordpress.com
GETTING STARTED WITH MATLAB COMPILER « Thilina's Blog Matlab Online Compiler Supports 27 languages, autocomplete, syntax highlighting, tags and search bar. Matlab online lets you use the latest version of matlab in your web browser without downloads or installation. You can store, share, and sync your matlab files with matlab drive and. You can store, share, and sync your matlab files with matlab drive and. The full version with a license. Matlab Online Compiler.
From dishxaser.weebly.com
Matlab 2019a compiler dishxaser Matlab Online Compiler Matlab online lets you use the latest version of matlab in your web browser without downloads or installation. Learn about the two ways to access matlab online: You can store, share, and sync your matlab files with matlab drive and. The full version with a license and the basic version with 20 hours per month. You can store, share, and. Matlab Online Compiler.
From dishxaser.weebly.com
Matlab 2019a compiler dishxaser Matlab Online Compiler You can store, share, and sync your matlab files with matlab drive and. Matlab online lets you use the latest version of matlab in your web browser without downloads or installation. The full version with a license and the basic version with 20 hours per month. You can store, share, and sync your matlab files with matlab drive and. Matlab. Matlab Online Compiler.
From www.youtube.com
Share Your MATLAB Applications Using MATLAB Compiler YouTube Matlab Online Compiler Matlab online lets you use matlab and simulink through your web browser without downloads or installations. Log in to use matlab online in your browser or download matlab on your computer. The full version with a license and the basic version with 20 hours per month. You can store, share, and sync your matlab files with matlab drive and. Matlab. Matlab Online Compiler.
From www.mathworks.com
MATLAB Compiler SDK MATLAB Matlab Online Compiler Learn about the two ways to access matlab online: Matlab online lets you use the latest version of matlab in your web browser without downloads or installation. Matlab online lets you use the latest version of matlab in your web browser without downloads or installation. Log in to use matlab online in your browser or download matlab on your computer.. Matlab Online Compiler.
From studylib.net
MATLAB Compiler Matlab Online Compiler Matlab online lets you use the latest version of matlab in your web browser without downloads or installation. Matlab online lets you use the latest version of matlab in your web browser without downloads or installation. Log in to use matlab online in your browser or download matlab on your computer. You can store, share, and sync your matlab files. Matlab Online Compiler.
From www.mathworks.com
MATLAB Compiler MATLAB Matlab Online Compiler Matlab online lets you use the latest version of matlab in your web browser without downloads or installation. Matlab online lets you use matlab and simulink through your web browser without downloads or installations. Supports 27 languages, autocomplete, syntax highlighting, tags and search bar. You can store, share, and sync your matlab files with matlab drive and. Log in to. Matlab Online Compiler.
From softdeluxe.com
MATLAB Compiler Runtime download for free SoftDeluxe Matlab Online Compiler Matlab online lets you use matlab and simulink through your web browser without downloads or installations. Matlab online lets you use the latest version of matlab in your web browser without downloads or installation. Thousands of students, educators, and. Supports 27 languages, autocomplete, syntax highlighting, tags and search bar. You can store, share, and sync your matlab files with matlab. Matlab Online Compiler.
From undocumentedmatlab.com
Online (webbased) Matlab Undocumented Matlab Matlab Online Compiler Matlab online lets you use the latest version of matlab in your web browser without downloads or installation. Log in to use matlab online in your browser or download matlab on your computer. Supports 27 languages, autocomplete, syntax highlighting, tags and search bar. Learn about the two ways to access matlab online: The full version with a license and the. Matlab Online Compiler.