Cassette Tape Circuit Board . It works by maintaining a fixed voltage across the motor. The internal circuit looks like this: The power turns on but nothing else works, so i went to the sony service center. It varies the current as needed to maintain. They told me that the circuit board and motor are both bad. We’ve featured a few data cassette hacks over the years, including this commodore tape deck with an led counter, and a tape deck emulator capable of holding an entire software archive. This cassette player modification controls the player's motor directly with an l9110 motor driver. First there's the walkmellotron, which uses usb midi on a qt py rp2040 with a dac board for voltage. This guide shows a couple of great ways to hack your walkman for speed control. An adafruit qt py rp2040 controls the l9110 with two pwm pins and uses circuitpython code. Not entirely sure because my japanese isn’t good.
from www.hackster.io
Not entirely sure because my japanese isn’t good. The internal circuit looks like this: An adafruit qt py rp2040 controls the l9110 with two pwm pins and uses circuitpython code. This guide shows a couple of great ways to hack your walkman for speed control. It varies the current as needed to maintain. We’ve featured a few data cassette hacks over the years, including this commodore tape deck with an led counter, and a tape deck emulator capable of holding an entire software archive. The power turns on but nothing else works, so i went to the sony service center. First there's the walkmellotron, which uses usb midi on a qt py rp2040 with a dac board for voltage. This cassette player modification controls the player's motor directly with an l9110 motor driver. It works by maintaining a fixed voltage across the motor.
Making a Cassette Recorder Hackster.io
Cassette Tape Circuit Board This cassette player modification controls the player's motor directly with an l9110 motor driver. They told me that the circuit board and motor are both bad. This guide shows a couple of great ways to hack your walkman for speed control. First there's the walkmellotron, which uses usb midi on a qt py rp2040 with a dac board for voltage. It varies the current as needed to maintain. Not entirely sure because my japanese isn’t good. It works by maintaining a fixed voltage across the motor. The internal circuit looks like this: The power turns on but nothing else works, so i went to the sony service center. This cassette player modification controls the player's motor directly with an l9110 motor driver. An adafruit qt py rp2040 controls the l9110 with two pwm pins and uses circuitpython code. We’ve featured a few data cassette hacks over the years, including this commodore tape deck with an led counter, and a tape deck emulator capable of holding an entire software archive.
From www.alamy.com
Cassette deck mechanism with audio cassette Stock Photo Alamy Cassette Tape Circuit Board This cassette player modification controls the player's motor directly with an l9110 motor driver. Not entirely sure because my japanese isn’t good. We’ve featured a few data cassette hacks over the years, including this commodore tape deck with an led counter, and a tape deck emulator capable of holding an entire software archive. An adafruit qt py rp2040 controls the. Cassette Tape Circuit Board.
From enginewiringflanigan.z19.web.core.windows.net
Concord Car Cassette Deck Wiring Diagram Cassette Tape Circuit Board This guide shows a couple of great ways to hack your walkman for speed control. This cassette player modification controls the player's motor directly with an l9110 motor driver. It varies the current as needed to maintain. Not entirely sure because my japanese isn’t good. They told me that the circuit board and motor are both bad. First there's the. Cassette Tape Circuit Board.
From www.dreamstime.com
Electronic Circuit Board of an Old Cassette Tape Recorder. Stock Image Cassette Tape Circuit Board They told me that the circuit board and motor are both bad. It varies the current as needed to maintain. First there's the walkmellotron, which uses usb midi on a qt py rp2040 with a dac board for voltage. This guide shows a couple of great ways to hack your walkman for speed control. An adafruit qt py rp2040 controls. Cassette Tape Circuit Board.
From schematicscom.blogspot.com
Schematic Diagrams RQ432S National Panasonic circuit diagram. Vintage Cassette Tape Circuit Board An adafruit qt py rp2040 controls the l9110 with two pwm pins and uses circuitpython code. This cassette player modification controls the player's motor directly with an l9110 motor driver. Not entirely sure because my japanese isn’t good. First there's the walkmellotron, which uses usb midi on a qt py rp2040 with a dac board for voltage. We’ve featured a. Cassette Tape Circuit Board.
From wiringcolor.blogspot.com
Stereo Cassette Player Circuit Diagram Panel switch wiring Cassette Tape Circuit Board This cassette player modification controls the player's motor directly with an l9110 motor driver. An adafruit qt py rp2040 controls the l9110 with two pwm pins and uses circuitpython code. It varies the current as needed to maintain. We’ve featured a few data cassette hacks over the years, including this commodore tape deck with an led counter, and a tape. Cassette Tape Circuit Board.
From www.pngwing.com
Test method Test fixture Printed circuit board Incircuit test Arm Cassette Tape Circuit Board It varies the current as needed to maintain. The internal circuit looks like this: This guide shows a couple of great ways to hack your walkman for speed control. The power turns on but nothing else works, so i went to the sony service center. An adafruit qt py rp2040 controls the l9110 with two pwm pins and uses circuitpython. Cassette Tape Circuit Board.
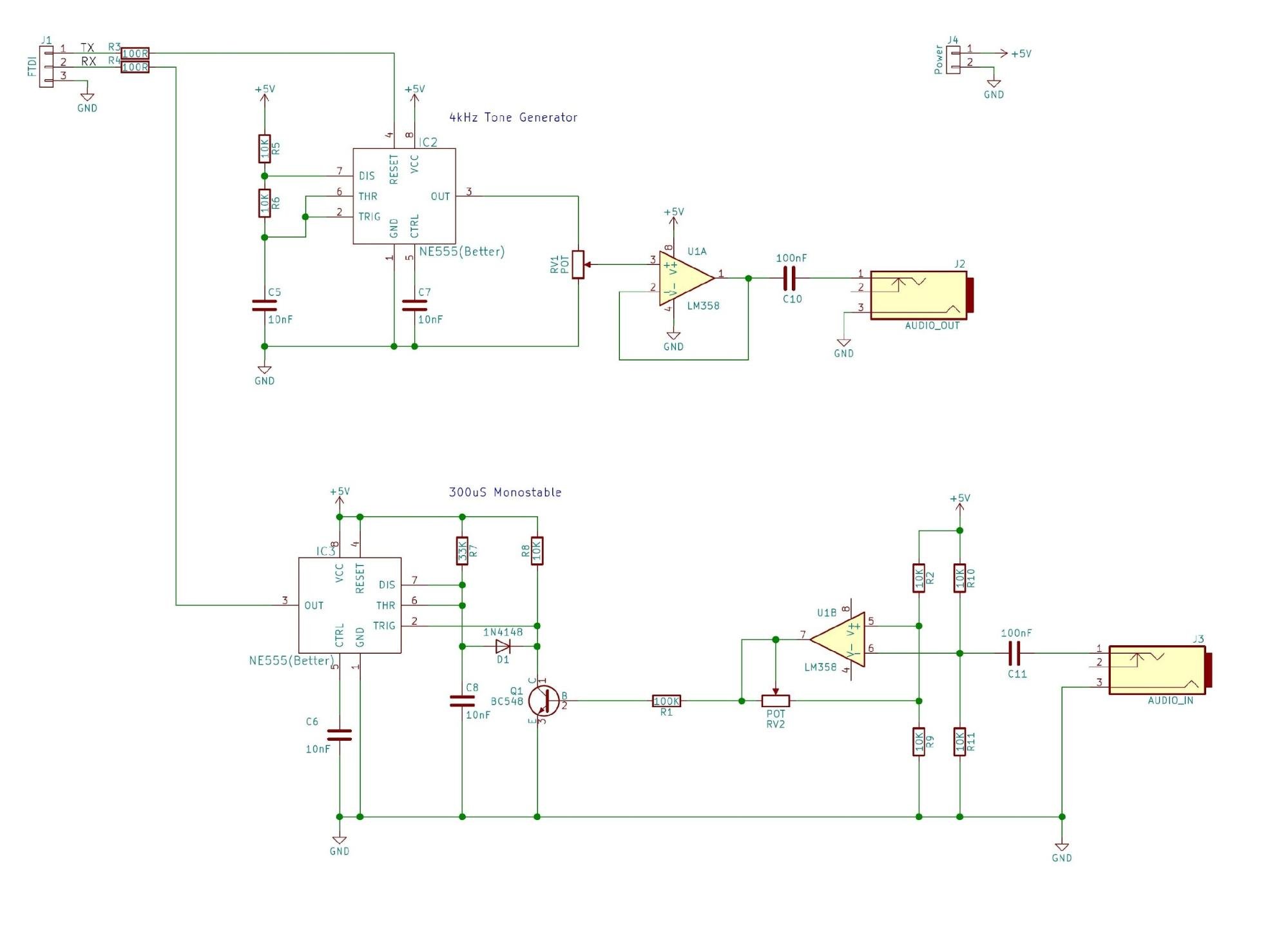
From maker.pro
How to Make a UARTtoCassetteTape Interface PCB Maker Pro Cassette Tape Circuit Board This guide shows a couple of great ways to hack your walkman for speed control. We’ve featured a few data cassette hacks over the years, including this commodore tape deck with an led counter, and a tape deck emulator capable of holding an entire software archive. It works by maintaining a fixed voltage across the motor. An adafruit qt py. Cassette Tape Circuit Board.
From www.youtube.com
Sony Walkman Cassette player WMEX550 Repair needed! YouTube Cassette Tape Circuit Board This guide shows a couple of great ways to hack your walkman for speed control. We’ve featured a few data cassette hacks over the years, including this commodore tape deck with an led counter, and a tape deck emulator capable of holding an entire software archive. The internal circuit looks like this: The power turns on but nothing else works,. Cassette Tape Circuit Board.
From sbc-85.com
Cassette Tape Interface Documentation SBC85 Cassette Tape Circuit Board The power turns on but nothing else works, so i went to the sony service center. They told me that the circuit board and motor are both bad. We’ve featured a few data cassette hacks over the years, including this commodore tape deck with an led counter, and a tape deck emulator capable of holding an entire software archive. It. Cassette Tape Circuit Board.
From www.dreamstime.com
Electronic Circuit Board of an Old Cassette Tape Recorder. Stock Image Cassette Tape Circuit Board This guide shows a couple of great ways to hack your walkman for speed control. It varies the current as needed to maintain. First there's the walkmellotron, which uses usb midi on a qt py rp2040 with a dac board for voltage. An adafruit qt py rp2040 controls the l9110 with two pwm pins and uses circuitpython code. We’ve featured. Cassette Tape Circuit Board.
From userpartjackie.z21.web.core.windows.net
Cassette Player Circuit Diagram Cassette Tape Circuit Board It works by maintaining a fixed voltage across the motor. We’ve featured a few data cassette hacks over the years, including this commodore tape deck with an led counter, and a tape deck emulator capable of holding an entire software archive. An adafruit qt py rp2040 controls the l9110 with two pwm pins and uses circuitpython code. The power turns. Cassette Tape Circuit Board.
From schematicpartclaudia.z19.web.core.windows.net
Cassette Player Circuit Diagram Cassette Tape Circuit Board The internal circuit looks like this: They told me that the circuit board and motor are both bad. First there's the walkmellotron, which uses usb midi on a qt py rp2040 with a dac board for voltage. We’ve featured a few data cassette hacks over the years, including this commodore tape deck with an led counter, and a tape deck. Cassette Tape Circuit Board.
From www.dreamstime.com
Electronic Board of an Old Cassette Tape Recorder Stock Photo Image Cassette Tape Circuit Board This guide shows a couple of great ways to hack your walkman for speed control. It works by maintaining a fixed voltage across the motor. The internal circuit looks like this: This cassette player modification controls the player's motor directly with an l9110 motor driver. Not entirely sure because my japanese isn’t good. It varies the current as needed to. Cassette Tape Circuit Board.
From www.dreamstime.com
Electronic Circuit Board of an Old Cassette Tape Recorder. Stock Image Cassette Tape Circuit Board An adafruit qt py rp2040 controls the l9110 with two pwm pins and uses circuitpython code. The power turns on but nothing else works, so i went to the sony service center. It varies the current as needed to maintain. The internal circuit looks like this: This cassette player modification controls the player's motor directly with an l9110 motor driver.. Cassette Tape Circuit Board.
From www.dreamstime.com
Electronic Circuit Board of an Old Cassette Tape Recorder. Stock Photo Cassette Tape Circuit Board We’ve featured a few data cassette hacks over the years, including this commodore tape deck with an led counter, and a tape deck emulator capable of holding an entire software archive. This cassette player modification controls the player's motor directly with an l9110 motor driver. First there's the walkmellotron, which uses usb midi on a qt py rp2040 with a. Cassette Tape Circuit Board.
From www.dreamstime.com
Electronic Circuit Board of an Old Cassette Tape Recorder. Stock Image Cassette Tape Circuit Board First there's the walkmellotron, which uses usb midi on a qt py rp2040 with a dac board for voltage. An adafruit qt py rp2040 controls the l9110 with two pwm pins and uses circuitpython code. It varies the current as needed to maintain. They told me that the circuit board and motor are both bad. The internal circuit looks like. Cassette Tape Circuit Board.
From www.petervis.com
Sanyo M2420 Audio Electronics Large Image Cassette Tape Circuit Board It varies the current as needed to maintain. We’ve featured a few data cassette hacks over the years, including this commodore tape deck with an led counter, and a tape deck emulator capable of holding an entire software archive. The internal circuit looks like this: The power turns on but nothing else works, so i went to the sony service. Cassette Tape Circuit Board.
From gridchoice.com
USED Mystery Cassette Circuit Board Sony TC124 CMK5 Cassette Tape Circuit Board The internal circuit looks like this: This cassette player modification controls the player's motor directly with an l9110 motor driver. It works by maintaining a fixed voltage across the motor. We’ve featured a few data cassette hacks over the years, including this commodore tape deck with an led counter, and a tape deck emulator capable of holding an entire software. Cassette Tape Circuit Board.
From www.hackster.io
Making a Cassette Recorder Hackster.io Cassette Tape Circuit Board The power turns on but nothing else works, so i went to the sony service center. We’ve featured a few data cassette hacks over the years, including this commodore tape deck with an led counter, and a tape deck emulator capable of holding an entire software archive. It works by maintaining a fixed voltage across the motor. This cassette player. Cassette Tape Circuit Board.
From www.dreamstime.com
Electronic Circuit Board of an Old Cassette Tape Recorder. Stock Image Cassette Tape Circuit Board The internal circuit looks like this: We’ve featured a few data cassette hacks over the years, including this commodore tape deck with an led counter, and a tape deck emulator capable of holding an entire software archive. First there's the walkmellotron, which uses usb midi on a qt py rp2040 with a dac board for voltage. Not entirely sure because. Cassette Tape Circuit Board.
From www.dreamstime.com
Electronic Circuit Board of an Old Cassette Tape Recorder. Stock Image Cassette Tape Circuit Board It varies the current as needed to maintain. They told me that the circuit board and motor are both bad. The internal circuit looks like this: It works by maintaining a fixed voltage across the motor. We’ve featured a few data cassette hacks over the years, including this commodore tape deck with an led counter, and a tape deck emulator. Cassette Tape Circuit Board.
From schematicscom.blogspot.com
Schematic Diagrams Philips AZ1010 CD Radio Cassette Recorder Cassette Tape Circuit Board Not entirely sure because my japanese isn’t good. The power turns on but nothing else works, so i went to the sony service center. They told me that the circuit board and motor are both bad. We’ve featured a few data cassette hacks over the years, including this commodore tape deck with an led counter, and a tape deck emulator. Cassette Tape Circuit Board.
From www.dreamstime.com
Electronic Circuit Board of an Old Cassette Tape Recorder. Stock Photo Cassette Tape Circuit Board The power turns on but nothing else works, so i went to the sony service center. It varies the current as needed to maintain. An adafruit qt py rp2040 controls the l9110 with two pwm pins and uses circuitpython code. The internal circuit looks like this: This cassette player modification controls the player's motor directly with an l9110 motor driver.. Cassette Tape Circuit Board.
From www.dreamstime.com
Video Cassette Player Open for Cleaning with Circuit Board and Cassette Tape Circuit Board It works by maintaining a fixed voltage across the motor. It varies the current as needed to maintain. First there's the walkmellotron, which uses usb midi on a qt py rp2040 with a dac board for voltage. Not entirely sure because my japanese isn’t good. This cassette player modification controls the player's motor directly with an l9110 motor driver. This. Cassette Tape Circuit Board.
From www.dreamstime.com
Electronic Circuit Board of an Old Cassette Tape Recorder. Stock Image Cassette Tape Circuit Board The power turns on but nothing else works, so i went to the sony service center. It varies the current as needed to maintain. First there's the walkmellotron, which uses usb midi on a qt py rp2040 with a dac board for voltage. The internal circuit looks like this: It works by maintaining a fixed voltage across the motor. This. Cassette Tape Circuit Board.
From www.seekic.com
CASSETTE_INTERFACE_WITH_ACIA Basic_Circuit Circuit Diagram Cassette Tape Circuit Board It works by maintaining a fixed voltage across the motor. First there's the walkmellotron, which uses usb midi on a qt py rp2040 with a dac board for voltage. This guide shows a couple of great ways to hack your walkman for speed control. The power turns on but nothing else works, so i went to the sony service center.. Cassette Tape Circuit Board.
From www.brighthubengineering.com
How to Build a Portable Cassette Tape Player Cassette Tape Circuit Board It varies the current as needed to maintain. We’ve featured a few data cassette hacks over the years, including this commodore tape deck with an led counter, and a tape deck emulator capable of holding an entire software archive. They told me that the circuit board and motor are both bad. The power turns on but nothing else works, so. Cassette Tape Circuit Board.
From www.dreamstime.com
Electronic Circuit Board of an Old Cassette Tape Recorder. Stock Image Cassette Tape Circuit Board The power turns on but nothing else works, so i went to the sony service center. They told me that the circuit board and motor are both bad. We’ve featured a few data cassette hacks over the years, including this commodore tape deck with an led counter, and a tape deck emulator capable of holding an entire software archive. The. Cassette Tape Circuit Board.
From spencertified.com
Pioneer CTF500 Stereo Cassette Tape Deck Silver Face Single Vintage W Cassette Tape Circuit Board An adafruit qt py rp2040 controls the l9110 with two pwm pins and uses circuitpython code. First there's the walkmellotron, which uses usb midi on a qt py rp2040 with a dac board for voltage. It works by maintaining a fixed voltage across the motor. It varies the current as needed to maintain. Not entirely sure because my japanese isn’t. Cassette Tape Circuit Board.
From www.pinterest.com
2399 LoFi Delay GetLoFi Circuit Bending Synth DIY Cassette Tape Cassette Tape Circuit Board First there's the walkmellotron, which uses usb midi on a qt py rp2040 with a dac board for voltage. It varies the current as needed to maintain. We’ve featured a few data cassette hacks over the years, including this commodore tape deck with an led counter, and a tape deck emulator capable of holding an entire software archive. This guide. Cassette Tape Circuit Board.
From www.dreamstime.com
Electronic Circuit Board of an Old Cassette Tape Recorder. Stock Photo Cassette Tape Circuit Board It varies the current as needed to maintain. Not entirely sure because my japanese isn’t good. This guide shows a couple of great ways to hack your walkman for speed control. An adafruit qt py rp2040 controls the l9110 with two pwm pins and uses circuitpython code. First there's the walkmellotron, which uses usb midi on a qt py rp2040. Cassette Tape Circuit Board.
From www.instructables.com
Cassette Tape Speed Control Circuit 6 Steps Instructables Cassette Tape Circuit Board An adafruit qt py rp2040 controls the l9110 with two pwm pins and uses circuitpython code. First there's the walkmellotron, which uses usb midi on a qt py rp2040 with a dac board for voltage. They told me that the circuit board and motor are both bad. This cassette player modification controls the player's motor directly with an l9110 motor. Cassette Tape Circuit Board.
From www.orangevalleysystems.com
Technics RS615 Cassette Deck Repair Orangevalley Systems Cassette Tape Circuit Board The power turns on but nothing else works, so i went to the sony service center. It varies the current as needed to maintain. The internal circuit looks like this: This cassette player modification controls the player's motor directly with an l9110 motor driver. First there's the walkmellotron, which uses usb midi on a qt py rp2040 with a dac. Cassette Tape Circuit Board.
From www.reelanalogaudio.com
6 Teac Z7000, Master Cassette Deck Tape Recorder REEL ANALOG AUDIO Cassette Tape Circuit Board They told me that the circuit board and motor are both bad. It varies the current as needed to maintain. We’ve featured a few data cassette hacks over the years, including this commodore tape deck with an led counter, and a tape deck emulator capable of holding an entire software archive. First there's the walkmellotron, which uses usb midi on. Cassette Tape Circuit Board.
From www.dreamstime.com
Electronic Circuit Board of an Old Cassette Tape Recorder. Stock Image Cassette Tape Circuit Board The power turns on but nothing else works, so i went to the sony service center. Not entirely sure because my japanese isn’t good. We’ve featured a few data cassette hacks over the years, including this commodore tape deck with an led counter, and a tape deck emulator capable of holding an entire software archive. It varies the current as. Cassette Tape Circuit Board.