Networking Short Questions And Answers . Explore basic, intermediate, and advanced level questions. When asked this topic, interviewers often try to evaluate the candidate's understanding of basic networking concepts and cybersecurity procedures. Unlock the secrets to acing your networking interview with our comprehensive collection of 100+ questions and expertly crafted answers. A computer network is a collection of interconnected devices. Find networking interview questions asked. Understanding how to answer networking interview questions can help you perform better in an interview and get a job in. Get insight on top questions. 50 top networking interview questions: What is a computer network? 1) what is a vpn?
from www.studypool.com
What is a computer network? Unlock the secrets to acing your networking interview with our comprehensive collection of 100+ questions and expertly crafted answers. Find networking interview questions asked. Get insight on top questions. Explore basic, intermediate, and advanced level questions. Understanding how to answer networking interview questions can help you perform better in an interview and get a job in. 50 top networking interview questions: A computer network is a collection of interconnected devices. 1) what is a vpn? When asked this topic, interviewers often try to evaluate the candidate's understanding of basic networking concepts and cybersecurity procedures.
SOLUTION Data communications and networking questions and answer on
Networking Short Questions And Answers Find networking interview questions asked. Understanding how to answer networking interview questions can help you perform better in an interview and get a job in. 50 top networking interview questions: Unlock the secrets to acing your networking interview with our comprehensive collection of 100+ questions and expertly crafted answers. When asked this topic, interviewers often try to evaluate the candidate's understanding of basic networking concepts and cybersecurity procedures. A computer network is a collection of interconnected devices. What is a computer network? 1) what is a vpn? Find networking interview questions asked. Get insight on top questions. Explore basic, intermediate, and advanced level questions.
From ivyexec.com
20 Questions That Will Help You Make a Lasting Impression at Any Networking Short Questions And Answers Get insight on top questions. Explore basic, intermediate, and advanced level questions. Find networking interview questions asked. 50 top networking interview questions: Understanding how to answer networking interview questions can help you perform better in an interview and get a job in. When asked this topic, interviewers often try to evaluate the candidate's understanding of basic networking concepts and cybersecurity. Networking Short Questions And Answers.
From www.studocu.com
Computer Networking Short Questions and Answers Computer Networking Networking Short Questions And Answers When asked this topic, interviewers often try to evaluate the candidate's understanding of basic networking concepts and cybersecurity procedures. A computer network is a collection of interconnected devices. Find networking interview questions asked. Unlock the secrets to acing your networking interview with our comprehensive collection of 100+ questions and expertly crafted answers. Explore basic, intermediate, and advanced level questions. Understanding. Networking Short Questions And Answers.
From www.slideshare.net
Computer networking short_questions_and_answers Networking Short Questions And Answers Understanding how to answer networking interview questions can help you perform better in an interview and get a job in. When asked this topic, interviewers often try to evaluate the candidate's understanding of basic networking concepts and cybersecurity procedures. Get insight on top questions. 1) what is a vpn? A computer network is a collection of interconnected devices. Unlock the. Networking Short Questions And Answers.
From networkhelpt20.com
Top 160 Networking Interview Questions & Answers (2023) Network Help Networking Short Questions And Answers Get insight on top questions. Explore basic, intermediate, and advanced level questions. What is a computer network? A computer network is a collection of interconnected devices. Unlock the secrets to acing your networking interview with our comprehensive collection of 100+ questions and expertly crafted answers. Find networking interview questions asked. When asked this topic, interviewers often try to evaluate the. Networking Short Questions And Answers.
From www.slideshare.net
Computer networking short_questions_and_answers Networking Short Questions And Answers Find networking interview questions asked. Unlock the secrets to acing your networking interview with our comprehensive collection of 100+ questions and expertly crafted answers. When asked this topic, interviewers often try to evaluate the candidate's understanding of basic networking concepts and cybersecurity procedures. A computer network is a collection of interconnected devices. Understanding how to answer networking interview questions can. Networking Short Questions And Answers.
From www.vrogue.co
Top 50 Networking Interview Questions And Answers vrogue.co Networking Short Questions And Answers A computer network is a collection of interconnected devices. What is a computer network? 1) what is a vpn? Explore basic, intermediate, and advanced level questions. Find networking interview questions asked. 50 top networking interview questions: Get insight on top questions. When asked this topic, interviewers often try to evaluate the candidate's understanding of basic networking concepts and cybersecurity procedures.. Networking Short Questions And Answers.
From www.scribd.com
Networking Interview Questions and Answers Page 3.pdf Routing Networking Short Questions And Answers What is a computer network? 50 top networking interview questions: Unlock the secrets to acing your networking interview with our comprehensive collection of 100+ questions and expertly crafted answers. When asked this topic, interviewers often try to evaluate the candidate's understanding of basic networking concepts and cybersecurity procedures. Explore basic, intermediate, and advanced level questions. Understanding how to answer networking. Networking Short Questions And Answers.
From www.slideshare.net
Computer networking short_questions_and_answers Networking Short Questions And Answers Understanding how to answer networking interview questions can help you perform better in an interview and get a job in. What is a computer network? Find networking interview questions asked. 50 top networking interview questions: Get insight on top questions. Unlock the secrets to acing your networking interview with our comprehensive collection of 100+ questions and expertly crafted answers. 1). Networking Short Questions And Answers.
From www.slideshare.net
Computer networking short_questions_and_answers Networking Short Questions And Answers Explore basic, intermediate, and advanced level questions. What is a computer network? Understanding how to answer networking interview questions can help you perform better in an interview and get a job in. 1) what is a vpn? Unlock the secrets to acing your networking interview with our comprehensive collection of 100+ questions and expertly crafted answers. When asked this topic,. Networking Short Questions And Answers.
From www.scribd.com
101 Networking Questions Protocols Computer Network Networking Short Questions And Answers Unlock the secrets to acing your networking interview with our comprehensive collection of 100+ questions and expertly crafted answers. A computer network is a collection of interconnected devices. Get insight on top questions. Understanding how to answer networking interview questions can help you perform better in an interview and get a job in. 50 top networking interview questions: Explore basic,. Networking Short Questions And Answers.
From pdfprof.com
[PDF] Short Type Questions and Answers on COMPUTER NETWORKING PDF Networking Short Questions And Answers A computer network is a collection of interconnected devices. Get insight on top questions. When asked this topic, interviewers often try to evaluate the candidate's understanding of basic networking concepts and cybersecurity procedures. Unlock the secrets to acing your networking interview with our comprehensive collection of 100+ questions and expertly crafted answers. What is a computer network? Explore basic, intermediate,. Networking Short Questions And Answers.
From browsegrades.net
Networking Badge Exam Review Questions and Answers Browsegrades Networking Short Questions And Answers 1) what is a vpn? 50 top networking interview questions: Get insight on top questions. Unlock the secrets to acing your networking interview with our comprehensive collection of 100+ questions and expertly crafted answers. When asked this topic, interviewers often try to evaluate the candidate's understanding of basic networking concepts and cybersecurity procedures. What is a computer network? Explore basic,. Networking Short Questions And Answers.
From deepdeveloper.in
Computer Networking Interview Questions and Answers Networking Short Questions And Answers Find networking interview questions asked. Explore basic, intermediate, and advanced level questions. Unlock the secrets to acing your networking interview with our comprehensive collection of 100+ questions and expertly crafted answers. Understanding how to answer networking interview questions can help you perform better in an interview and get a job in. When asked this topic, interviewers often try to evaluate. Networking Short Questions And Answers.
From www.studypool.com
SOLUTION Data communications and networking questions and answer on Networking Short Questions And Answers When asked this topic, interviewers often try to evaluate the candidate's understanding of basic networking concepts and cybersecurity procedures. A computer network is a collection of interconnected devices. 50 top networking interview questions: 1) what is a vpn? What is a computer network? Unlock the secrets to acing your networking interview with our comprehensive collection of 100+ questions and expertly. Networking Short Questions And Answers.
From www.slideshare.net
Computer networking short_questions_and_answers Networking Short Questions And Answers When asked this topic, interviewers often try to evaluate the candidate's understanding of basic networking concepts and cybersecurity procedures. Unlock the secrets to acing your networking interview with our comprehensive collection of 100+ questions and expertly crafted answers. Get insight on top questions. Explore basic, intermediate, and advanced level questions. 1) what is a vpn? 50 top networking interview questions:. Networking Short Questions And Answers.
From www.slideshare.net
Computer networking short_questions_and_answers Networking Short Questions And Answers 50 top networking interview questions: Get insight on top questions. When asked this topic, interviewers often try to evaluate the candidate's understanding of basic networking concepts and cybersecurity procedures. Explore basic, intermediate, and advanced level questions. What is a computer network? Find networking interview questions asked. 1) what is a vpn? Unlock the secrets to acing your networking interview with. Networking Short Questions And Answers.
From www.slideshare.net
Computer networking short_questions_and_answers Networking Short Questions And Answers Find networking interview questions asked. A computer network is a collection of interconnected devices. 1) what is a vpn? When asked this topic, interviewers often try to evaluate the candidate's understanding of basic networking concepts and cybersecurity procedures. Explore basic, intermediate, and advanced level questions. Get insight on top questions. 50 top networking interview questions: Unlock the secrets to acing. Networking Short Questions And Answers.
From www.slideshare.net
Computer networking short_questions_and_answers Networking Short Questions And Answers What is a computer network? Understanding how to answer networking interview questions can help you perform better in an interview and get a job in. 50 top networking interview questions: Explore basic, intermediate, and advanced level questions. Unlock the secrets to acing your networking interview with our comprehensive collection of 100+ questions and expertly crafted answers. Get insight on top. Networking Short Questions And Answers.
From www.slideshare.net
Computer networking short_questions_and_answers Networking Short Questions And Answers Get insight on top questions. A computer network is a collection of interconnected devices. 50 top networking interview questions: What is a computer network? Understanding how to answer networking interview questions can help you perform better in an interview and get a job in. Unlock the secrets to acing your networking interview with our comprehensive collection of 100+ questions and. Networking Short Questions And Answers.
From ivyexec.com
20 Questions That Will Help You Make a Lasting Impression at Any Networking Short Questions And Answers Unlock the secrets to acing your networking interview with our comprehensive collection of 100+ questions and expertly crafted answers. 50 top networking interview questions: When asked this topic, interviewers often try to evaluate the candidate's understanding of basic networking concepts and cybersecurity procedures. 1) what is a vpn? Understanding how to answer networking interview questions can help you perform better. Networking Short Questions And Answers.
From www.pdfprof.com
advance computer network viva questions Networking Short Questions And Answers When asked this topic, interviewers often try to evaluate the candidate's understanding of basic networking concepts and cybersecurity procedures. 1) what is a vpn? Find networking interview questions asked. Unlock the secrets to acing your networking interview with our comprehensive collection of 100+ questions and expertly crafted answers. Explore basic, intermediate, and advanced level questions. Understanding how to answer networking. Networking Short Questions And Answers.
From hireintegrated.com
30+ Questions to Ask When Networking Hire Integrated Networking Short Questions And Answers Understanding how to answer networking interview questions can help you perform better in an interview and get a job in. 1) what is a vpn? When asked this topic, interviewers often try to evaluate the candidate's understanding of basic networking concepts and cybersecurity procedures. Explore basic, intermediate, and advanced level questions. A computer network is a collection of interconnected devices.. Networking Short Questions And Answers.
From www.slideshare.net
Computer networking short_questions_and_answers Networking Short Questions And Answers Find networking interview questions asked. A computer network is a collection of interconnected devices. Get insight on top questions. What is a computer network? 1) what is a vpn? When asked this topic, interviewers often try to evaluate the candidate's understanding of basic networking concepts and cybersecurity procedures. Explore basic, intermediate, and advanced level questions. Understanding how to answer networking. Networking Short Questions And Answers.
From www.slideshare.net
Computer networking short_questions_and_answers Networking Short Questions And Answers A computer network is a collection of interconnected devices. 50 top networking interview questions: Find networking interview questions asked. What is a computer network? 1) what is a vpn? Unlock the secrets to acing your networking interview with our comprehensive collection of 100+ questions and expertly crafted answers. When asked this topic, interviewers often try to evaluate the candidate's understanding. Networking Short Questions And Answers.
From www.slideshare.net
Computer networking short_questions_and_answers Networking Short Questions And Answers 50 top networking interview questions: 1) what is a vpn? Get insight on top questions. Explore basic, intermediate, and advanced level questions. What is a computer network? A computer network is a collection of interconnected devices. When asked this topic, interviewers often try to evaluate the candidate's understanding of basic networking concepts and cybersecurity procedures. Understanding how to answer networking. Networking Short Questions And Answers.
From www.youtube.com
Networking Interview Questions and Answers Part 1 YouTube Networking Short Questions And Answers What is a computer network? When asked this topic, interviewers often try to evaluate the candidate's understanding of basic networking concepts and cybersecurity procedures. Explore basic, intermediate, and advanced level questions. 50 top networking interview questions: Find networking interview questions asked. Get insight on top questions. Understanding how to answer networking interview questions can help you perform better in an. Networking Short Questions And Answers.
From studylib.net
Basic Networking Questions and Answers Networking Short Questions And Answers When asked this topic, interviewers often try to evaluate the candidate's understanding of basic networking concepts and cybersecurity procedures. Get insight on top questions. What is a computer network? Understanding how to answer networking interview questions can help you perform better in an interview and get a job in. 50 top networking interview questions: Find networking interview questions asked. A. Networking Short Questions And Answers.
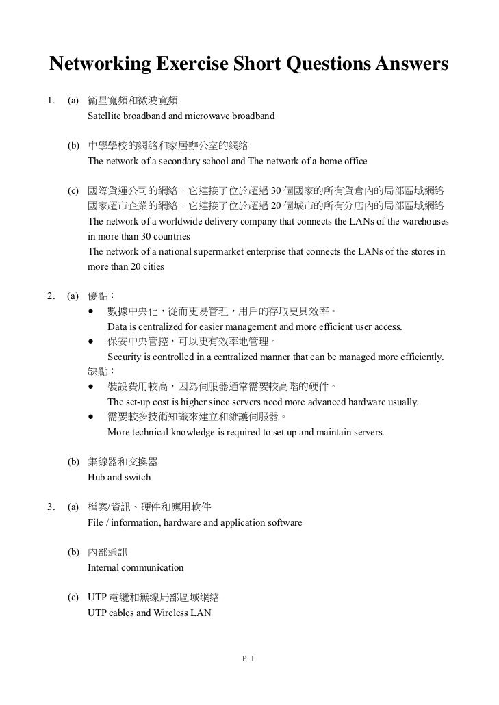
From www.slideshare.net
Ict networking exercise short questions answer Networking Short Questions And Answers A computer network is a collection of interconnected devices. When asked this topic, interviewers often try to evaluate the candidate's understanding of basic networking concepts and cybersecurity procedures. Explore basic, intermediate, and advanced level questions. Understanding how to answer networking interview questions can help you perform better in an interview and get a job in. Unlock the secrets to acing. Networking Short Questions And Answers.
From www.pynetlabs.com
Top 25+ Networking Interview Questions and Answers for 2024 Networking Short Questions And Answers Unlock the secrets to acing your networking interview with our comprehensive collection of 100+ questions and expertly crafted answers. Get insight on top questions. Explore basic, intermediate, and advanced level questions. What is a computer network? A computer network is a collection of interconnected devices. Understanding how to answer networking interview questions can help you perform better in an interview. Networking Short Questions And Answers.
From www.slideshare.net
100 network question and answers Networking Short Questions And Answers 50 top networking interview questions: Get insight on top questions. Unlock the secrets to acing your networking interview with our comprehensive collection of 100+ questions and expertly crafted answers. 1) what is a vpn? Understanding how to answer networking interview questions can help you perform better in an interview and get a job in. When asked this topic, interviewers often. Networking Short Questions And Answers.
From www.slideshare.net
Computer networking short_questions_and_answers Networking Short Questions And Answers When asked this topic, interviewers often try to evaluate the candidate's understanding of basic networking concepts and cybersecurity procedures. Get insight on top questions. 50 top networking interview questions: Explore basic, intermediate, and advanced level questions. Find networking interview questions asked. What is a computer network? 1) what is a vpn? Understanding how to answer networking interview questions can help. Networking Short Questions And Answers.
From www.slideshare.net
Computer networking short_questions_and_answers Networking Short Questions And Answers When asked this topic, interviewers often try to evaluate the candidate's understanding of basic networking concepts and cybersecurity procedures. A computer network is a collection of interconnected devices. Unlock the secrets to acing your networking interview with our comprehensive collection of 100+ questions and expertly crafted answers. Understanding how to answer networking interview questions can help you perform better in. Networking Short Questions And Answers.
From www.slideshare.net
Computer networking short_questions_and_answers Networking Short Questions And Answers Explore basic, intermediate, and advanced level questions. Unlock the secrets to acing your networking interview with our comprehensive collection of 100+ questions and expertly crafted answers. Understanding how to answer networking interview questions can help you perform better in an interview and get a job in. When asked this topic, interviewers often try to evaluate the candidate's understanding of basic. Networking Short Questions And Answers.
From www.slideshare.net
Computer networking short_questions_and_answers Networking Short Questions And Answers 1) what is a vpn? A computer network is a collection of interconnected devices. What is a computer network? 50 top networking interview questions: Explore basic, intermediate, and advanced level questions. Find networking interview questions asked. Understanding how to answer networking interview questions can help you perform better in an interview and get a job in. When asked this topic,. Networking Short Questions And Answers.
From www.slideshare.net
Computer networking short_questions_and_answers Networking Short Questions And Answers 50 top networking interview questions: Get insight on top questions. A computer network is a collection of interconnected devices. 1) what is a vpn? What is a computer network? Find networking interview questions asked. Unlock the secrets to acing your networking interview with our comprehensive collection of 100+ questions and expertly crafted answers. Explore basic, intermediate, and advanced level questions.. Networking Short Questions And Answers.