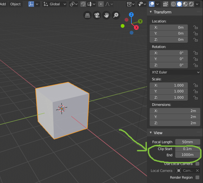
Blender Clip End . The clipping region tool in blender allows for an isolated view of a model segment, providing a cleaner workspace for intricate edits. Then a pane shall open. There are the view clipping settings. Clipping planes serve several key functions in 3d viewports in blender: Observe the view horizon and change the end value. To visualize the camera clip. For 2.79 and earlier versions. With the camera object selected, increase its end clipping distance in properties > camera settings > lens: Accommodating specific scene requirements needs overriding the default clip distances. Improve rendering performance by culling unseen. Custom values are set via the. Click on the small arrow on the top right.
from clipartpng.com
To visualize the camera clip. Clipping planes serve several key functions in 3d viewports in blender: There are the view clipping settings. Click on the small arrow on the top right. Improve rendering performance by culling unseen. Then a pane shall open. The clipping region tool in blender allows for an isolated view of a model segment, providing a cleaner workspace for intricate edits. With the camera object selected, increase its end clipping distance in properties > camera settings > lens: Accommodating specific scene requirements needs overriding the default clip distances. Observe the view horizon and change the end value.
Hand Blender PNG Clip Art Best WEB Clipart
Blender Clip End Accommodating specific scene requirements needs overriding the default clip distances. There are the view clipping settings. Custom values are set via the. Clipping planes serve several key functions in 3d viewports in blender: With the camera object selected, increase its end clipping distance in properties > camera settings > lens: Accommodating specific scene requirements needs overriding the default clip distances. Then a pane shall open. To visualize the camera clip. The clipping region tool in blender allows for an isolated view of a model segment, providing a cleaner workspace for intricate edits. For 2.79 and earlier versions. Click on the small arrow on the top right. Observe the view horizon and change the end value. Improve rendering performance by culling unseen.
From tips.clip-studio.com
[Blender + clip studio] How to duplicate a group of symmetrical objects Blender Clip End Clipping planes serve several key functions in 3d viewports in blender: The clipping region tool in blender allows for an isolated view of a model segment, providing a cleaner workspace for intricate edits. Click on the small arrow on the top right. Then a pane shall open. To visualize the camera clip. There are the view clipping settings. For 2.79. Blender Clip End.
From www.alamy.com
Blender vector clip art illustration Stock Vector Image & Art Alamy Blender Clip End Accommodating specific scene requirements needs overriding the default clip distances. The clipping region tool in blender allows for an isolated view of a model segment, providing a cleaner workspace for intricate edits. Click on the small arrow on the top right. There are the view clipping settings. Observe the view horizon and change the end value. Custom values are set. Blender Clip End.
From exymzkqut.blob.core.windows.net
How To Make A Ribbon In Blender at Mark Romero blog Blender Clip End To visualize the camera clip. Click on the small arrow on the top right. Observe the view horizon and change the end value. Improve rendering performance by culling unseen. With the camera object selected, increase its end clipping distance in properties > camera settings > lens: The clipping region tool in blender allows for an isolated view of a model. Blender Clip End.
From clipart-library.com
View Clip start end problem Technical Support Blender Artists Blender Clip End Clipping planes serve several key functions in 3d viewports in blender: There are the view clipping settings. Click on the small arrow on the top right. With the camera object selected, increase its end clipping distance in properties > camera settings > lens: Accommodating specific scene requirements needs overriding the default clip distances. For 2.79 and earlier versions. Improve rendering. Blender Clip End.
From www.bestbuy.com
Customer Reviews Ninja Professional Plus Blender DUO with AutoIQ Blender Clip End The clipping region tool in blender allows for an isolated view of a model segment, providing a cleaner workspace for intricate edits. Click on the small arrow on the top right. Clipping planes serve several key functions in 3d viewports in blender: Accommodating specific scene requirements needs overriding the default clip distances. Custom values are set via the. For 2.79. Blender Clip End.
From blender.stackexchange.com
How to scale imported .gltf model? Blender Stack Exchange Blender Clip End Then a pane shall open. Observe the view horizon and change the end value. Improve rendering performance by culling unseen. Clipping planes serve several key functions in 3d viewports in blender: With the camera object selected, increase its end clipping distance in properties > camera settings > lens: There are the view clipping settings. To visualize the camera clip. The. Blender Clip End.
From clipartpng.com
Hand Blender PNG Clip Art Best WEB Clipart Blender Clip End Accommodating specific scene requirements needs overriding the default clip distances. Improve rendering performance by culling unseen. Custom values are set via the. Clipping planes serve several key functions in 3d viewports in blender: Observe the view horizon and change the end value. To visualize the camera clip. There are the view clipping settings. For 2.79 and earlier versions. The clipping. Blender Clip End.
From www.youtube.com
About clip end in blender YouTube Blender Clip End Click on the small arrow on the top right. Observe the view horizon and change the end value. Custom values are set via the. With the camera object selected, increase its end clipping distance in properties > camera settings > lens: Improve rendering performance by culling unseen. Then a pane shall open. The clipping region tool in blender allows for. Blender Clip End.
From artisticrender.com
Blender knife tool tutorial Blender Clip End For 2.79 and earlier versions. Then a pane shall open. Custom values are set via the. The clipping region tool in blender allows for an isolated view of a model segment, providing a cleaner workspace for intricate edits. Improve rendering performance by culling unseen. Click on the small arrow on the top right. With the camera object selected, increase its. Blender Clip End.
From www.kindpng.com
Clip Art Blender, HD Png Download kindpng Blender Clip End Custom values are set via the. For 2.79 and earlier versions. Clipping planes serve several key functions in 3d viewports in blender: With the camera object selected, increase its end clipping distance in properties > camera settings > lens: The clipping region tool in blender allows for an isolated view of a model segment, providing a cleaner workspace for intricate. Blender Clip End.
From www.clipartmax.com
Blender Clipart Cartoon Blender Clipart Cartoon Free Transparent Blender Clip End Improve rendering performance by culling unseen. To visualize the camera clip. Accommodating specific scene requirements needs overriding the default clip distances. Custom values are set via the. Clipping planes serve several key functions in 3d viewports in blender: Observe the view horizon and change the end value. With the camera object selected, increase its end clipping distance in properties >. Blender Clip End.
From artisticrender.com
How to change animation length and fps in Blender? Blender Clip End To visualize the camera clip. The clipping region tool in blender allows for an isolated view of a model segment, providing a cleaner workspace for intricate edits. With the camera object selected, increase its end clipping distance in properties > camera settings > lens: Accommodating specific scene requirements needs overriding the default clip distances. Click on the small arrow on. Blender Clip End.
From clipartpng.com
Blender PNG Clip Art Best WEB Clipart Blender Clip End Observe the view horizon and change the end value. Improve rendering performance by culling unseen. Accommodating specific scene requirements needs overriding the default clip distances. Custom values are set via the. Click on the small arrow on the top right. The clipping region tool in blender allows for an isolated view of a model segment, providing a cleaner workspace for. Blender Clip End.
From www.webstaurantstore.com
Hamilton Beach 280056700 Wire Clip for 990 Blenders Blender Clip End Accommodating specific scene requirements needs overriding the default clip distances. To visualize the camera clip. Click on the small arrow on the top right. Observe the view horizon and change the end value. Then a pane shall open. Clipping planes serve several key functions in 3d viewports in blender: The clipping region tool in blender allows for an isolated view. Blender Clip End.
From create.imvu.com
Animating in Blender IMVU Create Blender Clip End The clipping region tool in blender allows for an isolated view of a model segment, providing a cleaner workspace for intricate edits. There are the view clipping settings. With the camera object selected, increase its end clipping distance in properties > camera settings > lens: Clipping planes serve several key functions in 3d viewports in blender: Improve rendering performance by. Blender Clip End.
From www.youtube.com
Modeling a paper clip Blender Tutorial YouTube Blender Clip End With the camera object selected, increase its end clipping distance in properties > camera settings > lens: Observe the view horizon and change the end value. The clipping region tool in blender allows for an isolated view of a model segment, providing a cleaner workspace for intricate edits. Clipping planes serve several key functions in 3d viewports in blender: Custom. Blender Clip End.
From lipstutorial.org
How To Remove Fastener Clips In Blender Blender Clip End For 2.79 and earlier versions. The clipping region tool in blender allows for an isolated view of a model segment, providing a cleaner workspace for intricate edits. Then a pane shall open. Click on the small arrow on the top right. Clipping planes serve several key functions in 3d viewports in blender: Observe the view horizon and change the end. Blender Clip End.
From webstockreview.net
Blender clipart drawing, Blender drawing Transparent FREE for download Blender Clip End Accommodating specific scene requirements needs overriding the default clip distances. There are the view clipping settings. Custom values are set via the. Clipping planes serve several key functions in 3d viewports in blender: To visualize the camera clip. With the camera object selected, increase its end clipping distance in properties > camera settings > lens: The clipping region tool in. Blender Clip End.
From clipart-library.com
lighting Clip Start and Clip end not showing in blender 2.81 for Blender Clip End Observe the view horizon and change the end value. The clipping region tool in blender allows for an isolated view of a model segment, providing a cleaner workspace for intricate edits. With the camera object selected, increase its end clipping distance in properties > camera settings > lens: Then a pane shall open. Click on the small arrow on the. Blender Clip End.
From clipart-library.com
Clip start/end. Link location Basics & Interface Blender Clip Blender Clip End The clipping region tool in blender allows for an isolated view of a model segment, providing a cleaner workspace for intricate edits. Custom values are set via the. Then a pane shall open. Improve rendering performance by culling unseen. Accommodating specific scene requirements needs overriding the default clip distances. There are the view clipping settings. Clipping planes serve several key. Blender Clip End.
From lifeeconomic.com
Top 9 High End Blender 4U Life Blender Clip End To visualize the camera clip. Then a pane shall open. For 2.79 and earlier versions. Clipping planes serve several key functions in 3d viewports in blender: Custom values are set via the. There are the view clipping settings. Accommodating specific scene requirements needs overriding the default clip distances. With the camera object selected, increase its end clipping distance in properties. Blender Clip End.
From www.alamy.com
Blender vector clip art illustration Stock Vector Image & Art Alamy Blender Clip End There are the view clipping settings. Observe the view horizon and change the end value. Click on the small arrow on the top right. For 2.79 and earlier versions. Clipping planes serve several key functions in 3d viewports in blender: The clipping region tool in blender allows for an isolated view of a model segment, providing a cleaner workspace for. Blender Clip End.
From www.blender.org
The Future Of Storyboarding Blender For PreProduction — Blender Clip End There are the view clipping settings. Accommodating specific scene requirements needs overriding the default clip distances. To visualize the camera clip. The clipping region tool in blender allows for an isolated view of a model segment, providing a cleaner workspace for intricate edits. Custom values are set via the. With the camera object selected, increase its end clipping distance in. Blender Clip End.
From www.youtube.com
Blender to ClipStudio Modeler Colour 'issue' YouTube Blender Clip End Custom values are set via the. The clipping region tool in blender allows for an isolated view of a model segment, providing a cleaner workspace for intricate edits. There are the view clipping settings. Improve rendering performance by culling unseen. To visualize the camera clip. With the camera object selected, increase its end clipping distance in properties > camera settings. Blender Clip End.
From www.pngmart.com
Blender PNG Images Transparent Free Download Blender Clip End Then a pane shall open. The clipping region tool in blender allows for an isolated view of a model segment, providing a cleaner workspace for intricate edits. Click on the small arrow on the top right. Clipping planes serve several key functions in 3d viewports in blender: To visualize the camera clip. Improve rendering performance by culling unseen. For 2.79. Blender Clip End.
From www.youtube.com
Clip Start End Blender 2.8 YouTube Blender Clip End To visualize the camera clip. For 2.79 and earlier versions. There are the view clipping settings. Observe the view horizon and change the end value. Then a pane shall open. Improve rendering performance by culling unseen. Accommodating specific scene requirements needs overriding the default clip distances. With the camera object selected, increase its end clipping distance in properties > camera. Blender Clip End.
From mospcorp.com
El editor de videos de Blender añadiendo clips Mospcorp Blender Clip End Custom values are set via the. Improve rendering performance by culling unseen. With the camera object selected, increase its end clipping distance in properties > camera settings > lens: Click on the small arrow on the top right. The clipping region tool in blender allows for an isolated view of a model segment, providing a cleaner workspace for intricate edits.. Blender Clip End.
From www.pngall.com
Blender PNG Transparent Images Blender Clip End Then a pane shall open. Observe the view horizon and change the end value. Accommodating specific scene requirements needs overriding the default clip distances. The clipping region tool in blender allows for an isolated view of a model segment, providing a cleaner workspace for intricate edits. Click on the small arrow on the top right. Clipping planes serve several key. Blender Clip End.
From www.youtube.com
Blender Clips "Play Love2D3D" YouTube Blender Clip End Accommodating specific scene requirements needs overriding the default clip distances. With the camera object selected, increase its end clipping distance in properties > camera settings > lens: There are the view clipping settings. For 2.79 and earlier versions. Observe the view horizon and change the end value. To visualize the camera clip. Then a pane shall open. Clipping planes serve. Blender Clip End.
From blender.stackexchange.com
rigging Splitting Blender animation into separate clips Blender Blender Clip End The clipping region tool in blender allows for an isolated view of a model segment, providing a cleaner workspace for intricate edits. Observe the view horizon and change the end value. For 2.79 and earlier versions. With the camera object selected, increase its end clipping distance in properties > camera settings > lens: Accommodating specific scene requirements needs overriding the. Blender Clip End.
From www.victoriana.com
Antworten Mensch Veraltet blender clipping distance Sklave Welt Opfern Blender Clip End Click on the small arrow on the top right. Clipping planes serve several key functions in 3d viewports in blender: Accommodating specific scene requirements needs overriding the default clip distances. With the camera object selected, increase its end clipping distance in properties > camera settings > lens: The clipping region tool in blender allows for an isolated view of a. Blender Clip End.
From clipart-library.com
blenders Clip Art Library Blender Clip End Clipping planes serve several key functions in 3d viewports in blender: Then a pane shall open. Custom values are set via the. To visualize the camera clip. Improve rendering performance by culling unseen. Accommodating specific scene requirements needs overriding the default clip distances. The clipping region tool in blender allows for an isolated view of a model segment, providing a. Blender Clip End.
From www.blenderbasecamp.com
Why Can I Not Zoom Into My Viewport Anymore? blender base camp Blender Clip End For 2.79 and earlier versions. Accommodating specific scene requirements needs overriding the default clip distances. Observe the view horizon and change the end value. To visualize the camera clip. With the camera object selected, increase its end clipping distance in properties > camera settings > lens: Then a pane shall open. Improve rendering performance by culling unseen. The clipping region. Blender Clip End.
From creazilla.com
Red blender clipart. Free download transparent .PNG Creazilla Blender Clip End With the camera object selected, increase its end clipping distance in properties > camera settings > lens: Improve rendering performance by culling unseen. Custom values are set via the. Accommodating specific scene requirements needs overriding the default clip distances. Observe the view horizon and change the end value. Click on the small arrow on the top right. Clipping planes serve. Blender Clip End.
From www.youtube.com
Blender Tutorial How to connect the separated bones in blender Blender Clip End With the camera object selected, increase its end clipping distance in properties > camera settings > lens: Clipping planes serve several key functions in 3d viewports in blender: Click on the small arrow on the top right. Observe the view horizon and change the end value. Accommodating specific scene requirements needs overriding the default clip distances. Custom values are set. Blender Clip End.