Zener Diode Tester Kit . There are of course several diy versions on the internet, but. Zener diode tester is controlled by arduino nano. In this page i present my approach to building a zener diode tester. Zener diode test jig for multimeters zener diode test circuit testing four mystery diodes. Unlike regular diodes, a zener diode will conduct in reverse once the zener voltage is reached. This is where a zener diode shows its true colors. Tester measure breakdown zener voltage for diodes from 1.8v to 48v. Zener diodes work exactly like a standard diode, with the exception of one thing. When the zener is on in the forward direction, we say it is forward. If possible, try to replace d1 with a uf4001 fast diode for better. Diode d1 and capacitor c3 forms the output rectifier and filter circuit. In the demonstration, we tested several mystery diodes (see the embedded video at. The diode to be tested is connected between the red and yellow terminals, and the voltage is read across these terminals when the pushbutton is depressed to.
from www.nutsvolts.com
In this page i present my approach to building a zener diode tester. The diode to be tested is connected between the red and yellow terminals, and the voltage is read across these terminals when the pushbutton is depressed to. Unlike regular diodes, a zener diode will conduct in reverse once the zener voltage is reached. When the zener is on in the forward direction, we say it is forward. In the demonstration, we tested several mystery diodes (see the embedded video at. Zener diode test jig for multimeters zener diode test circuit testing four mystery diodes. This is where a zener diode shows its true colors. Zener diode tester is controlled by arduino nano. There are of course several diy versions on the internet, but. Tester measure breakdown zener voltage for diodes from 1.8v to 48v.
Zener Diode Tester Nuts & Volts Magazine For The Electronics Hobbyist
Zener Diode Tester Kit Diode d1 and capacitor c3 forms the output rectifier and filter circuit. Unlike regular diodes, a zener diode will conduct in reverse once the zener voltage is reached. Zener diodes work exactly like a standard diode, with the exception of one thing. Diode d1 and capacitor c3 forms the output rectifier and filter circuit. There are of course several diy versions on the internet, but. Zener diode tester is controlled by arduino nano. In this page i present my approach to building a zener diode tester. In the demonstration, we tested several mystery diodes (see the embedded video at. If possible, try to replace d1 with a uf4001 fast diode for better. Zener diode test jig for multimeters zener diode test circuit testing four mystery diodes. When the zener is on in the forward direction, we say it is forward. This is where a zener diode shows its true colors. The diode to be tested is connected between the red and yellow terminals, and the voltage is read across these terminals when the pushbutton is depressed to. Tester measure breakdown zener voltage for diodes from 1.8v to 48v.
From shopee.ph
270pcs/lot 0.5W Zener Diode kit Assortment Set 1/2W 2V433V Zener Diode Zener Diode Tester Kit Zener diodes work exactly like a standard diode, with the exception of one thing. Zener diode tester is controlled by arduino nano. There are of course several diy versions on the internet, but. In the demonstration, we tested several mystery diodes (see the embedded video at. This is where a zener diode shows its true colors. The diode to be. Zener Diode Tester Kit.
From www.programming-electronics-diy.xyz
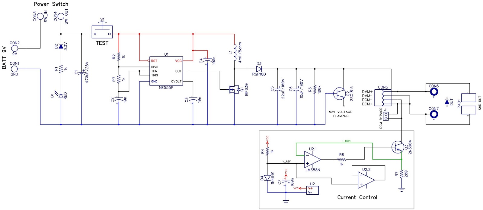
How to build a zener and LED diode tester using a 555 timer DIY Liviu Zener Diode Tester Kit In this page i present my approach to building a zener diode tester. Zener diodes work exactly like a standard diode, with the exception of one thing. Tester measure breakdown zener voltage for diodes from 1.8v to 48v. Diode d1 and capacitor c3 forms the output rectifier and filter circuit. This is where a zener diode shows its true colors.. Zener Diode Tester Kit.
From www.programming-electronics-diy.xyz
How to build a zener and LED diode tester using a 555 timer DIY Liviu Zener Diode Tester Kit The diode to be tested is connected between the red and yellow terminals, and the voltage is read across these terminals when the pushbutton is depressed to. If possible, try to replace d1 with a uf4001 fast diode for better. When the zener is on in the forward direction, we say it is forward. Zener diodes work exactly like a. Zener Diode Tester Kit.
From www.circuitdiagram.co
zener diode tester circuit diagram Circuit Diagram Zener Diode Tester Kit If possible, try to replace d1 with a uf4001 fast diode for better. This is where a zener diode shows its true colors. When the zener is on in the forward direction, we say it is forward. Tester measure breakdown zener voltage for diodes from 1.8v to 48v. Unlike regular diodes, a zener diode will conduct in reverse once the. Zener Diode Tester Kit.
From www.pinterest.fr
Zener Tester Electronic schematics, Electronic circuit projects Zener Diode Tester Kit Diode d1 and capacitor c3 forms the output rectifier and filter circuit. Unlike regular diodes, a zener diode will conduct in reverse once the zener voltage is reached. In this page i present my approach to building a zener diode tester. This is where a zener diode shows its true colors. Zener diode tester is controlled by arduino nano. In. Zener Diode Tester Kit.
From bestengineeringprojects.com
Zener Diode Tester Circuit Engineering Projects Zener Diode Tester Kit There are of course several diy versions on the internet, but. In this page i present my approach to building a zener diode tester. Tester measure breakdown zener voltage for diodes from 1.8v to 48v. This is where a zener diode shows its true colors. Zener diodes work exactly like a standard diode, with the exception of one thing. When. Zener Diode Tester Kit.
From www.youtube.com
Zener Diode Characteristics Apparatus Connections YouTube Zener Diode Tester Kit Tester measure breakdown zener voltage for diodes from 1.8v to 48v. When the zener is on in the forward direction, we say it is forward. Zener diodes work exactly like a standard diode, with the exception of one thing. The diode to be tested is connected between the red and yellow terminals, and the voltage is read across these terminals. Zener Diode Tester Kit.
From www.electronicsforu.com
Accurate And EasyToUse Zener Diode Tester DIY Projects Zener Diode Tester Kit The diode to be tested is connected between the red and yellow terminals, and the voltage is read across these terminals when the pushbutton is depressed to. Unlike regular diodes, a zener diode will conduct in reverse once the zener voltage is reached. This is where a zener diode shows its true colors. Tester measure breakdown zener voltage for diodes. Zener Diode Tester Kit.
From www.youtube.com
How to make a Zener Diode Tester under 1 Simple & Easy! YouTube Zener Diode Tester Kit When the zener is on in the forward direction, we say it is forward. Zener diodes work exactly like a standard diode, with the exception of one thing. If possible, try to replace d1 with a uf4001 fast diode for better. The diode to be tested is connected between the red and yellow terminals, and the voltage is read across. Zener Diode Tester Kit.
From www.aliexpress.com
Buy MCIGICM 1W Zener diode kit DO 41 4.7V 47V 24values Zener Diode Tester Kit The diode to be tested is connected between the red and yellow terminals, and the voltage is read across these terminals when the pushbutton is depressed to. Tester measure breakdown zener voltage for diodes from 1.8v to 48v. This is where a zener diode shows its true colors. Diode d1 and capacitor c3 forms the output rectifier and filter circuit.. Zener Diode Tester Kit.
From www.youtube.com
Zener Diode Testing with Multimeter Diode Testing Zener Voltage Zener Diode Tester Kit In this page i present my approach to building a zener diode tester. Zener diode test jig for multimeters zener diode test circuit testing four mystery diodes. The diode to be tested is connected between the red and yellow terminals, and the voltage is read across these terminals when the pushbutton is depressed to. There are of course several diy. Zener Diode Tester Kit.
From www.elshem.com
Zener Diode Tester Test and measurement circuits Zener Diode Tester Kit This is where a zener diode shows its true colors. Tester measure breakdown zener voltage for diodes from 1.8v to 48v. In the demonstration, we tested several mystery diodes (see the embedded video at. Diode d1 and capacitor c3 forms the output rectifier and filter circuit. When the zener is on in the forward direction, we say it is forward.. Zener Diode Tester Kit.
From www.aliexpress.com
0.5W Zener Diode Assorted Kit 2V 3V 3.3V 3.6V 5.1V 5.6V 7.5V 10V 12V Zener Diode Tester Kit When the zener is on in the forward direction, we say it is forward. In this page i present my approach to building a zener diode tester. Zener diode test jig for multimeters zener diode test circuit testing four mystery diodes. Zener diode tester is controlled by arduino nano. Zener diodes work exactly like a standard diode, with the exception. Zener Diode Tester Kit.
From www.youtube.com
How to Test the Voltage of a Zener Diode YouTube Zener Diode Tester Kit Diode d1 and capacitor c3 forms the output rectifier and filter circuit. In the demonstration, we tested several mystery diodes (see the embedded video at. There are of course several diy versions on the internet, but. Zener diodes work exactly like a standard diode, with the exception of one thing. The diode to be tested is connected between the red. Zener Diode Tester Kit.
From www.pinterest.com
Zener Diode Characteristics Trainer Apparatus Kit Lab Trainer Kit Zener Diode Tester Kit In this page i present my approach to building a zener diode tester. The diode to be tested is connected between the red and yellow terminals, and the voltage is read across these terminals when the pushbutton is depressed to. There are of course several diy versions on the internet, but. Zener diode tester is controlled by arduino nano. If. Zener Diode Tester Kit.
From www.tescaglobal.com
Module Study Zener diode voltage regulator Zener Diode Tester Kit If possible, try to replace d1 with a uf4001 fast diode for better. Unlike regular diodes, a zener diode will conduct in reverse once the zener voltage is reached. In this page i present my approach to building a zener diode tester. In the demonstration, we tested several mystery diodes (see the embedded video at. When the zener is on. Zener Diode Tester Kit.
From www.labkafe.com
ZENER DIODE CHARACTERISTICS APPARATUS, Completer kit with two meters on Zener Diode Tester Kit Unlike regular diodes, a zener diode will conduct in reverse once the zener voltage is reached. In this page i present my approach to building a zener diode tester. In the demonstration, we tested several mystery diodes (see the embedded video at. Tester measure breakdown zener voltage for diodes from 1.8v to 48v. Zener diodes work exactly like a standard. Zener Diode Tester Kit.
From www.youtube.com
How to Test A Zener Diode YouTube Zener Diode Tester Kit There are of course several diy versions on the internet, but. In this page i present my approach to building a zener diode tester. This is where a zener diode shows its true colors. If possible, try to replace d1 with a uf4001 fast diode for better. Tester measure breakdown zener voltage for diodes from 1.8v to 48v. Unlike regular. Zener Diode Tester Kit.
From www.edaboard.com
Zener diodes tester with current source LM334 Zener Diode Tester Kit The diode to be tested is connected between the red and yellow terminals, and the voltage is read across these terminals when the pushbutton is depressed to. Zener diode test jig for multimeters zener diode test circuit testing four mystery diodes. Zener diode tester is controlled by arduino nano. Tester measure breakdown zener voltage for diodes from 1.8v to 48v.. Zener Diode Tester Kit.
From www.programming-electronics-diy.xyz
How to build a zener and LED diode tester using a 555 timer DIY Liviu Zener Diode Tester Kit Zener diode test jig for multimeters zener diode test circuit testing four mystery diodes. Tester measure breakdown zener voltage for diodes from 1.8v to 48v. Diode d1 and capacitor c3 forms the output rectifier and filter circuit. There are of course several diy versions on the internet, but. If possible, try to replace d1 with a uf4001 fast diode for. Zener Diode Tester Kit.
From techcircuit.org
Testing Zener Diodes with a Multimeter The Tech Circuitâ„¢ Zener Diode Tester Kit Diode d1 and capacitor c3 forms the output rectifier and filter circuit. In this page i present my approach to building a zener diode tester. The diode to be tested is connected between the red and yellow terminals, and the voltage is read across these terminals when the pushbutton is depressed to. Unlike regular diodes, a zener diode will conduct. Zener Diode Tester Kit.
From rccrestauracao.blogspot.com
Testing A Zener Diode With Multimeter Zener Diode Tester Kit In this page i present my approach to building a zener diode tester. If possible, try to replace d1 with a uf4001 fast diode for better. Tester measure breakdown zener voltage for diodes from 1.8v to 48v. This is where a zener diode shows its true colors. Zener diode test jig for multimeters zener diode test circuit testing four mystery. Zener Diode Tester Kit.
From zealmfg.com
Transistor Tester, Zener Diode Tester, Testing Equipments, India Zener Diode Tester Kit Tester measure breakdown zener voltage for diodes from 1.8v to 48v. This is where a zener diode shows its true colors. Unlike regular diodes, a zener diode will conduct in reverse once the zener voltage is reached. Zener diode tester is controlled by arduino nano. In this page i present my approach to building a zener diode tester. There are. Zener Diode Tester Kit.
From www.youtube.com
Zener Diode Tester Part 2. The circuit design. YouTube Zener Diode Tester Kit The diode to be tested is connected between the red and yellow terminals, and the voltage is read across these terminals when the pushbutton is depressed to. There are of course several diy versions on the internet, but. In this page i present my approach to building a zener diode tester. Diode d1 and capacitor c3 forms the output rectifier. Zener Diode Tester Kit.
From www.programming-electronics-diy.xyz
Alien Transducer How to build a zener and LED diode tester using a 555 Zener Diode Tester Kit Diode d1 and capacitor c3 forms the output rectifier and filter circuit. Zener diode tester is controlled by arduino nano. The diode to be tested is connected between the red and yellow terminals, and the voltage is read across these terminals when the pushbutton is depressed to. Zener diode test jig for multimeters zener diode test circuit testing four mystery. Zener Diode Tester Kit.
From www.youtube.com
Zener diodes tester YouTube Zener Diode Tester Kit Zener diodes work exactly like a standard diode, with the exception of one thing. In this page i present my approach to building a zener diode tester. When the zener is on in the forward direction, we say it is forward. In the demonstration, we tested several mystery diodes (see the embedded video at. There are of course several diy. Zener Diode Tester Kit.
From bestengineeringprojects.com
Zener Diode Tester Circuit Best Engineering Projects Zener Diode Tester Kit If possible, try to replace d1 with a uf4001 fast diode for better. When the zener is on in the forward direction, we say it is forward. Zener diode tester is controlled by arduino nano. Unlike regular diodes, a zener diode will conduct in reverse once the zener voltage is reached. The diode to be tested is connected between the. Zener Diode Tester Kit.
From www.nutsvolts.com
Zener Diode Tester Nuts & Volts Magazine For The Electronics Hobbyist Zener Diode Tester Kit When the zener is on in the forward direction, we say it is forward. Tester measure breakdown zener voltage for diodes from 1.8v to 48v. Zener diodes work exactly like a standard diode, with the exception of one thing. There are of course several diy versions on the internet, but. The diode to be tested is connected between the red. Zener Diode Tester Kit.
From www.arrow.com
What is a Zener diode? Uses & function Zener Diode Tester Kit The diode to be tested is connected between the red and yellow terminals, and the voltage is read across these terminals when the pushbutton is depressed to. Unlike regular diodes, a zener diode will conduct in reverse once the zener voltage is reached. There are of course several diy versions on the internet, but. Tester measure breakdown zener voltage for. Zener Diode Tester Kit.
From electronics-diy.com
Zener Diode Meter 1V to 50V Zener Diode Tester Kit Unlike regular diodes, a zener diode will conduct in reverse once the zener voltage is reached. There are of course several diy versions on the internet, but. In the demonstration, we tested several mystery diodes (see the embedded video at. When the zener is on in the forward direction, we say it is forward. Diode d1 and capacitor c3 forms. Zener Diode Tester Kit.
From www.laserse.com
100pcs/lot Zener diode kit 1/2w 0.5W regulator 10V30V 10VALUES*10pcs Zener Diode Tester Kit There are of course several diy versions on the internet, but. Zener diode tester is controlled by arduino nano. Unlike regular diodes, a zener diode will conduct in reverse once the zener voltage is reached. This is where a zener diode shows its true colors. Tester measure breakdown zener voltage for diodes from 1.8v to 48v. In this page i. Zener Diode Tester Kit.
From www.nutsvolts.com
Zener Diode Tester Nuts & Volts Magazine Zener Diode Tester Kit Unlike regular diodes, a zener diode will conduct in reverse once the zener voltage is reached. If possible, try to replace d1 with a uf4001 fast diode for better. When the zener is on in the forward direction, we say it is forward. Tester measure breakdown zener voltage for diodes from 1.8v to 48v. There are of course several diy. Zener Diode Tester Kit.
From www.youtube.com
Zener Diode Tester How To Test a Zener Diode YouTube Zener Diode Tester Kit Zener diode test jig for multimeters zener diode test circuit testing four mystery diodes. Tester measure breakdown zener voltage for diodes from 1.8v to 48v. The diode to be tested is connected between the red and yellow terminals, and the voltage is read across these terminals when the pushbutton is depressed to. Zener diodes work exactly like a standard diode,. Zener Diode Tester Kit.
From www.youtube.com
How To Test A Zener Diode Zener Diode Voltage Checking YouTube Zener Diode Tester Kit In this page i present my approach to building a zener diode tester. There are of course several diy versions on the internet, but. Tester measure breakdown zener voltage for diodes from 1.8v to 48v. When the zener is on in the forward direction, we say it is forward. Unlike regular diodes, a zener diode will conduct in reverse once. Zener Diode Tester Kit.
From www.youtube.com
Zener Diode Tester. Cheap and reliable. up to 24V YouTube Zener Diode Tester Kit In the demonstration, we tested several mystery diodes (see the embedded video at. Zener diodes work exactly like a standard diode, with the exception of one thing. When the zener is on in the forward direction, we say it is forward. Diode d1 and capacitor c3 forms the output rectifier and filter circuit. If possible, try to replace d1 with. Zener Diode Tester Kit.